Report Overview
Visitedpublic
2026-02-25 21:33:49
Tags
Submit Tags
URL
sxyprn.com
Finishing URL
sxyprn.com/
IP / ASN

172.67.193.88
Title
(1) New Message!
Detections
urlquery
0
Network Intrusion Detection
0
Threat Detection Systems
29
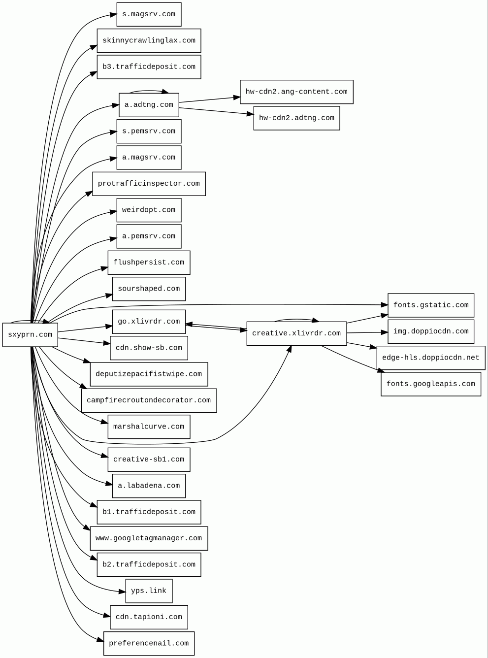
Host Summary
| Host | Rank | Registered | First Seen | Last Seen | Sent | Received | IP | Fingerprints |
|---|---|---|---|---|---|---|---|---|
s.magsrv.com 3 alert(s) on this Host | 47665 | 2023-08-01 | 2023-08-04 | 2026-02-19 | 2.3 kB | 4.3 kB | ![]() 95.211.229.247 | |
playhubconnect.com 3 alert(s) on this Host | 18094 | 2024-09-25 | 2024-10-01 | 2026-02-21 | 1.5 kB | 2.5 MB | ![]() 104.18.14.39 | |
marshalcurve.com 5 alert(s) on this Host | 117920 | 2023-07-26 | 2023-07-26 | 2026-02-16 | 4.9 kB | 102 kB | ![]() 172.240.108.68 | ![]() |
creative.xlivrdr.com | 91274 | 2021-06-22 | 2021-07-02 | 2026-02-23 | 11 kB | 2.3 MB | ![]() 188.114.97.1 | |
s.pemsrv.com | 104334 | 2023-08-01 | 2023-08-04 | 2026-02-18 | 858 B | 502 B | ![]() 95.211.229.246 | |
cdn.storageimagedisplay.com | 170153 | 2024-09-13 | 2024-09-13 | 2026-02-19 | 461 B | 71 kB | ![]() 45.133.44.1 | |
cdn.show-sb.com 2 alert(s) on this Host | 187612 | 2024-08-20 | 2024-08-31 | 2026-02-18 | 486 B | 2.1 kB | ![]() 172.67.170.115 | |
www.googletagmanager.com | 283 | 2011-11-11 | 2012-10-04 | 2026-02-22 | 882 B | 756 kB | ![]() 142.251.142.232 | |
creative-sb1.com 15 alert(s) on this Host | 22211 | 2025-07-01 | 2025-08-08 | 2026-02-25 | 2.3 kB | 172 kB | ![]() 104.21.35.3 | |
cdn.tapioni.com 2 alert(s) on this Host | 177570 | 2021-05-27 | 2021-07-01 | 2026-02-19 | 818 B | 251 kB | ![]() 104.20.34.46 | |
protrafficinspector.com 4 alert(s) on this Host | 614186 | 2025-06-18 | 2025-07-25 | 2026-02-25 | 1.9 kB | 1.3 kB | ![]() 63.176.181.205 | |
weirdopt.com 3 alert(s) on this Host | 37519 | 2025-07-01 | 2025-07-08 | 2026-02-19 | 413 B | 377 B | ![]() 185.196.197.72 | |
edge-hls.doppiocdn.net | 164473 | 2022-02-16 | 2023-09-14 | 2026-02-22 | 446 B | 508 B | ![]() 65.9.46.72 | |
img.doppiocdn.com | 38793 | 2022-02-16 | 2025-02-10 | 2026-02-18 | 4.6 kB | 101 kB | ![]() 104.17.222.114 | |
skinnycrawlinglax.com 4 alert(s) on this Host | 38609 | 2024-09-01 | 2025-07-09 | 2026-02-19 | 497 B | 520 B | ![]() 172.240.108.68 | |
b2.trafficdeposit.com | 937864 | 2014-04-19 | 2023-10-11 | 2026-02-05 | 4.1 kB | 126 kB | ![]() 188.114.96.1 | |
sxyprn.com | 1832 | 2019-04-05 | 2019-04-06 | 2026-02-05 | 5.9 kB | 800 kB | ![]() 172.67.193.88 | ![]() |
deputizepacifistwipe.com | 151671 | 2025-03-12 | 2025-03-21 | 2026-02-15 | 2.9 kB | 81 kB | ![]() 94.242.247.35 | |
a.adtng.com | 79851 | 2018-07-20 | 2018-07-26 | 2026-02-21 | 2.1 kB | 27 kB | ![]() 66.254.114.171 | |
www.campfirecroutondecorator.com | unknown | 2025-03-12 | 2025-10-20 | 2026-02-22 | 1.6 kB | 2.5 MB | ![]() 94.242.247.33 | |
go.xlivrdr.com | 49821 | 2021-06-22 | 2021-07-02 | 2026-02-23 | 10 kB | 43 kB | ![]() 104.18.40.50 | |
a.labadena.com 2 alert(s) on this Host | 266368 | 2020-01-21 | 2020-05-24 | 2026-02-22 | 1.1 kB | 565 B | ![]() 37.27.230.125 | |
b1.trafficdeposit.com | 937742 | 2014-04-19 | 2023-10-11 | 2026-02-25 | 1.5 kB | 30 kB | ![]() 188.114.96.1 | |
hw-cdn2.ang-content.com | 4721082 | 2018-11-15 | 2019-03-25 | 2026-02-22 | 2.4 kB | 1.1 MB | ![]() 151.101.67.52 | |
yps.link | 103138 | 2015-07-07 | 2015-10-21 | 2026-02-05 | 13 kB | 74 kB | ![]() 172.67.220.134 | |
a.pemsrv.com | 181476 | 2023-08-01 | 2023-08-05 | 2026-02-21 | 822 B | 246 kB | ![]() 95.173.205.15 | ![]() |
sourshaped.com 15 alert(s) on this Host | unknown | 2024-09-03 | 2025-10-06 | 2026-02-21 | 2.6 kB | 116 kB | ![]() 172.240.253.132 | ![]() |
b3.trafficdeposit.com | 938245 | 2014-04-19 | 2023-10-11 | 2026-02-25 | 2.0 kB | 112 kB | ![]() 172.67.212.45 | |
fonts.googleapis.com | 313 | 2005-01-25 | 2012-05-23 | 2026-02-22 | 920 B | 24 kB | ![]() 216.58.211.10 | |
fonts.gstatic.com | unknown | 2008-02-11 | 2014-04-02 | 2026-02-22 | 2.2 kB | 131 kB | ![]() 172.217.21.163 | |
hw-cdn2.adtng.com | 157324 | 2018-07-20 | 2020-02-20 | 2026-02-20 | 910 B | 35 kB | ![]() 151.101.131.52 | |
flushpersist.com 6 alert(s) on this Host | 23810 | 2025-07-01 | 2025-07-08 | 2026-02-19 | 1.5 kB | 1.1 kB | ![]() 172.240.127.243 | ![]() |
campfirecroutondecorator.com | 37605 | 2025-03-12 | 2025-03-16 | 2026-02-22 | 6.0 kB | 106 kB | ![]() 94.242.247.33 | |
a.magsrv.com 4 alert(s) on this Host | 51490 | 2023-08-01 | 2023-08-04 | 2026-02-25 | 820 B | 375 kB | ![]() 95.173.205.15 | ![]() |
preferencenail.com 6 alert(s) on this Host | 20606 | 2025-07-01 | 2025-07-08 | 2026-02-19 | 816 B | 172 kB | ![]() 185.196.197.71 |
Nginx (Web servers, Reverse proxies)
Nginx is a web server that can also be used as a reverse proxy, load balancer, mail proxy and HTTP cache.Cloudflare (CDN)
Cloudflare is a web-infrastructure and website-security company, providing content-delivery-network services, DDoS mitigation, Internet security, and distributed domain-name-server services.Amazon Web Services (PaaS)
Amazon Web Services (AWS) is a comprehensive cloud services platform offering compute power, database storage, content delivery and other functionality.Envoy (Reverse proxies)
Envoy is an open-source edge and service proxy, designed for cloud-native applications.Nginx:1.21.6 (Web servers, Reverse proxies)
Nginx is a web server that can also be used as a reverse proxy, load balancer, mail proxy and HTTP cache.jQuery (JavaScript libraries)
jQuery is a JavaScript library which is a free, open-source software designed to simplify HTML DOM tree traversal and manipulation, as well as event handling, CSS animation, and Ajax.Amazon CloudFront (CDN)
Amazon CloudFront is a fast content delivery network (CDN) service that securely delivers data, videos, applications, and APIs to customers globally with low latency, high transfer speeds.Google Analytics (Analytics)
Google Analytics is a free web analytics service that tracks and reports website traffic.PHP:8.1.4 (Programming languages)
PHP is a general-purpose scripting language used for web development.ExoClick (Advertising)
ExoClick is a Barcelona-based online advertising company, which provides online advertising services to both advertisers and publishers.OpenResty (Web servers)
OpenResty is a web platform based on nginx which can run Lua scripts using its LuaJIT engine.Varnish (Caching)
Varnish is a reverse caching proxy.OpenResty:1.19.9.1 (Web servers)
OpenResty is a web platform based on nginx which can run Lua scripts using its LuaJIT engine.OpenResty:1.25.3.2 (Web servers)
OpenResty is a web platform based on nginx which can run Lua scripts using its LuaJIT engine.CDN77 (CDN)
CDN77 is a content delivery network (CDN).Related reports
Threat Detection Systems
| Detection System | Indicator | Verdict | Alert |
|---|---|---|---|
| Cloudflare DNS | playhubconnect.com | malicious | Sinkholed |
| Cloudflare DNS | flushpersist.com | malicious | Sinkholed |
| Hagezi Threat Feed | flushpersist.com | malicious | Sinkholed |
| Quad9 DNS | flushpersist.com | malicious | Sinkholed |
| DNS4EU | creative-sb1.com | malicious | Sinkholed |
| Cloudflare DNS | creative-sb1.com | malicious | Sinkholed |
| Quad9 DNS | creative-sb1.com | malicious | Sinkholed |
| Quad9 DNS | sourshaped.com | malicious | Sinkholed |
| DNS4EU | sourshaped.com | malicious | Sinkholed |
| Cloudflare DNS | sourshaped.com | malicious | Sinkholed |
| Cloudflare DNS | cdn.tapioni.com | malicious | Sinkholed |
| Quad9 DNS | marshalcurve.com | malicious | Sinkholed |
| Cloudflare DNS | a.magsrv.com | malicious | Sinkholed |
| Hagezi Threat Feed | a.magsrv.com | malicious | Sinkholed |
| Hagezi Threat Feed | preferencenail.com | malicious | Sinkholed |
| Cloudflare DNS | preferencenail.com | malicious | Sinkholed |
| Quad9 DNS | preferencenail.com | malicious | Sinkholed |
| Quad9 DNS | protrafficinspector.com | malicious | Sinkholed |
| Cloudflare DNS | s.magsrv.com | malicious | Sinkholed |
| Cloudflare DNS | a.labadena.com | malicious | Sinkholed |
| Quad9 DNS | weirdopt.com | malicious | Sinkholed |
| DNS4EU | weirdopt.com | malicious | Sinkholed |
| Cloudflare DNS | weirdopt.com | malicious | Sinkholed |
| Quad9 DNS | skinnycrawlinglax.com | malicious | Sinkholed |
| DNS4EU | skinnycrawlinglax.com | malicious | Sinkholed |
| Hagezi Threat Feed | skinnycrawlinglax.com | malicious | Sinkholed |
| Cloudflare DNS | skinnycrawlinglax.com | malicious | Sinkholed |
| Quad9 DNS | cdn.show-sb.com | malicious | Sinkholed |
| Cloudflare DNS | cdn.show-sb.com | malicious | Sinkholed |
JavaScript (62)
No JavaScripts
HTTP Transactions (164)
| URL | IP | Response | Size |
|---|








