Report Overview
Visitedpublic
2026-03-11 07:58:51
Tags
Submit Tags
URL
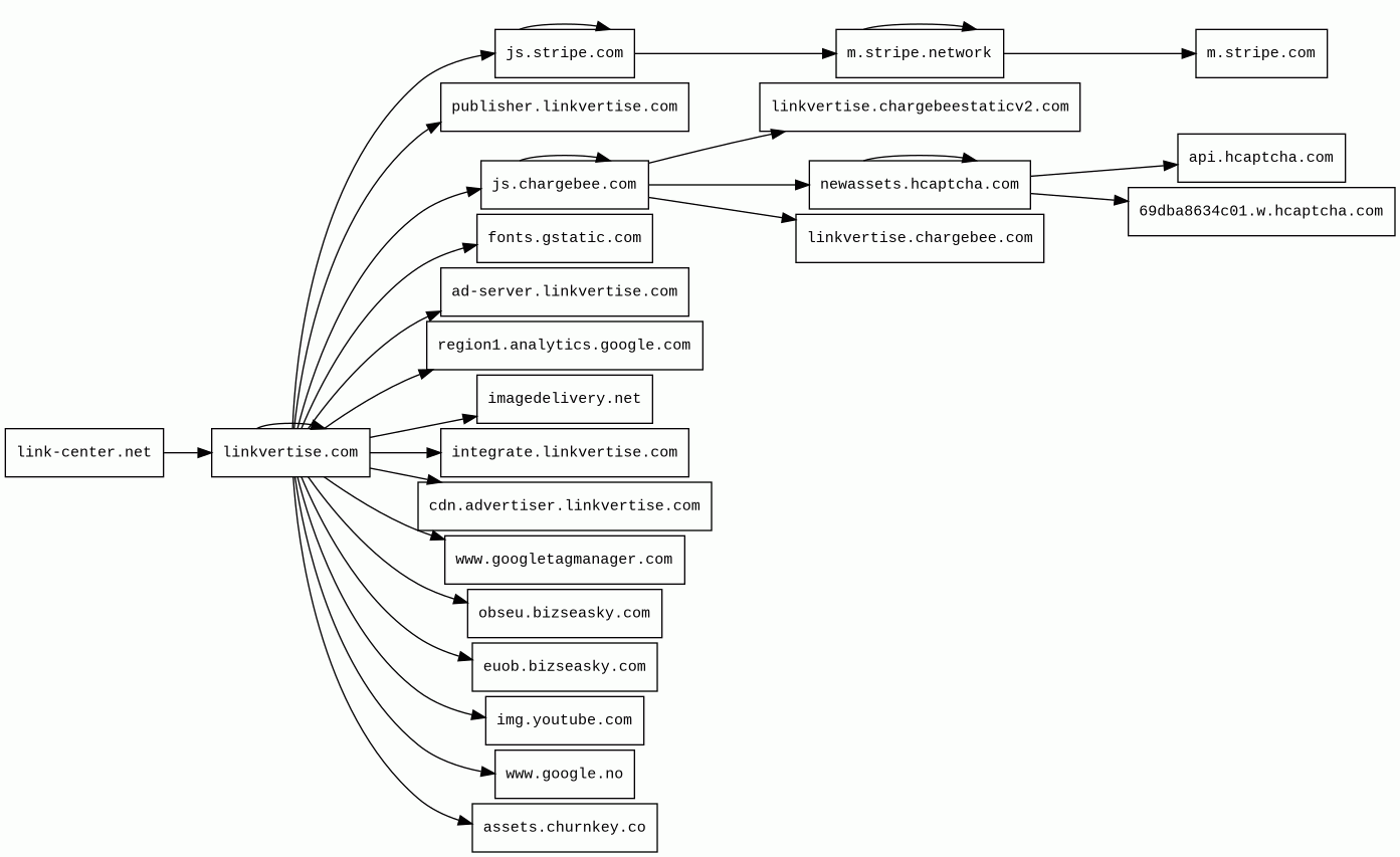
link-center.net/1437347/nTeIhWXy2sb3
Finishing URL
linkvertise.com/1437347/nTeIhWXy2sb3?o=sharing
IP / ASN

172.67.210.26
Title
The Search Engine for exclusive Content!
Detections
urlquery
0
Network Intrusion Detection
1
Threat Detection Systems
4
Host Summary
| Host | Rank | Registered | First Seen | Last Seen | Sent | Received | IP | Fingerprints |
|---|---|---|---|---|---|---|---|---|
assets.churnkey.co | 258297 | 2020-08-11 | 2022-04-19 | 2026-03-10 | 864 B | 1.7 MB | ![]() 104.26.11.238 | |
newassets.hcaptcha.com 3 alert(s) on this Host | 29228 | 2018-01-12 | 2021-03-22 | 2026-03-04 | 1.9 kB | 2.0 MB | ![]() 104.19.230.21 | |
ad-server.linkvertise.com | 923794 | 2015-03-22 | 2024-01-11 | 2026-03-01 | 505 B | 1.4 kB | ![]() 104.18.1.75 | |
linkvertise.chargebee.com | unknown | 2011-03-26 | 2022-01-16 | 2026-03-10 | 1.1 kB | 1.3 kB | ![]() 34.195.57.39 | |
obseu.bizseasky.com | 909808 | 2022-08-01 | 2023-03-21 | 2026-03-10 | 6.1 kB | 6.1 kB | ![]() 54.247.42.129 | |
euob.bizseasky.com | 1403638 | 2022-08-01 | 2023-03-21 | 2026-03-10 | 457 B | 121 kB | ![]() 54.240.174.129 | |
fonts.gstatic.com | unknown | 2008-02-11 | 2014-04-02 | 2026-03-08 | 2.7 kB | 282 kB | ![]() 192.178.202.94 | |
www.googletagmanager.com | 283 | 2011-11-11 | 2012-10-04 | 2026-03-08 | 886 B | 806 kB | ![]() 192.178.204.97 | |
69dba8634c01.w.hcaptcha.com | unknown | 2018-01-12 | 2026-03-11 | 2026-03-11 | 466 B | 2.1 kB | ![]() 104.18.13.205 | |
publisher.linkvertise.com | 229786 | 2015-03-22 | 2020-08-12 | 2026-03-10 | 9.0 kB | 28 kB | ![]() 104.18.1.75 | |
linkvertise.chargebeestaticv2.com | 1441151 | 2021-06-10 | 2022-07-28 | 2026-03-10 | 1.1 kB | 2.5 kB | ![]() 52.84.50.54 | |
api.hcaptcha.com | 28177 | 2018-01-12 | 2021-07-31 | 2026-03-04 | 837 B | 1.4 kB | ![]() 104.19.230.21 | |
m.stripe.network | 9008 | 2017-03-16 | 2017-05-17 | 2026-03-09 | 956 B | 92 kB | ![]() 52.84.50.15 | |
js.stripe.com | 7985 | 1995-09-12 | 2012-09-30 | 2026-03-09 | 1.5 kB | 941 kB | ![]() 151.101.0.176 | |
www.google.no | 92680 | 2001-02-26 | 2012-06-26 | 2026-03-08 | 707 B | 580 B | ![]() 192.178.204.94 | |
m.stripe.com | 7920 | 1995-09-12 | 2017-01-30 | 2026-03-09 | 496 B | 762 B | ![]() 52.26.2.199 | |
js.chargebee.com 1 alert(s) on this Host | 151502 | 2011-03-26 | 2019-05-23 | 2026-03-08 | 5.2 kB | 1.9 MB | ![]() 52.84.50.42 | |
integrate.linkvertise.com | 897272 | 2015-03-22 | 2023-11-13 | 2026-03-01 | 615 B | 3.2 kB | ![]() 104.18.1.75 | |
link-center.net | 216684 | 2021-10-06 | 2021-12-11 | 2026-03-03 | 504 B | 109 kB | ![]() 172.67.210.26 | |
img.youtube.com | 6546 | 2005-02-15 | 2012-05-30 | 2026-03-04 | 453 B | 20 kB | ![]() 192.178.204.139 | |
cdn.advertiser.linkvertise.com | 3097588 | 2015-03-22 | 2023-08-21 | 2026-03-01 | 723 B | 49 kB | ![]() 104.18.1.75 | |
region1.analytics.google.com | 22257 | 1997-09-15 | 2022-03-17 | 2026-03-08 | 3.0 kB | 2.5 kB | ![]() 216.239.34.36 | |
linkvertise.com | 7819 | 2015-03-22 | 2015-12-18 | 2026-03-05 | 17 kB | 3.2 MB | ![]() 104.18.0.75 | |
imagedelivery.net | 15876 | 2021-04-09 | 2021-09-20 | 2026-03-04 | 3.9 kB | 527 kB | ![]() 104.18.3.36 |
Amazon Web Services (PaaS)
Amazon Web Services (AWS) is a comprehensive cloud services platform offering compute power, database storage, content delivery and other functionality.Cloudflare (CDN)
Cloudflare is a web-infrastructure and website-security company, providing content-delivery-network services, DDoS mitigation, Internet security, and distributed domain-name-server services.Amazon CloudFront (CDN)
Amazon CloudFront is a fast content delivery network (CDN) service that securely delivers data, videos, applications, and APIs to customers globally with low latency, high transfer speeds.Cloudflare Bot Management (Security)
Cloudflare bot management solution identifies and mitigates automated traffic to protect websites from bad bots.hCaptcha (Security)
hCaptcha is an anti-bot solution that protects user privacy and rewards websites.Caddy (Web servers)
Laravel (Web frameworks)
Laravel is a free, open-source PHP web framework.PHP (Programming languages)
PHP is a general-purpose scripting language used for web development.Varnish (Caching)
Varnish is a reverse caching proxy.Fastly (CDN)
Fastly is a cloud computing services provider. Fastly's cloud platform provides a content delivery network, Internet security services, load balancing, and video & streaming services.Stripe (Payment processors)
Stripe offers online payment processing for internet businesses as well as fraud prevention, invoicing and subscription management.Nginx (Web servers, Reverse proxies)
Nginx is a web server that can also be used as a reverse proxy, load balancer, mail proxy and HTTP cache.Amazon S3 (CDN)
Amazon S3 or Amazon Simple Storage Service is a service offered by Amazon Web Services (AWS) that provides object storage through a web service interface.Chargebee:2 (Payment processors)
Chargebee is a PCI Level 1 certified recurring billing platform for SaaS and subscription-based businesses.Related reports
Network Intrusion Detection Systems
Suricata /w Emerging Threats Pro
| Timestamp | Severity | Source IP | Destination IP | Alert |
|---|---|---|---|---|
| low | ![]() 54.247.42.129 | Client IP | ET INFO Observed ZeroSSL SSL/TLS Certificate |
Threat Detection Systems
| Detection System | Indicator | Verdict | Alert |
|---|---|---|---|
| Private YARA rules | newassets.hcaptcha.com/captcha/v1/5ea3feff9cf1292d7051510930d98c4719f64575/static/hcaptcha.html#frame=checkbox-invisible | audit | Hunting_JS_WebAssembly |
| Private YARA rules | newassets.hcaptcha.com/captcha/v1/5ea3feff9cf1292d7051510930d98c4719f64575/static/hcaptcha.html#frame=challenge&id=06sfsatw6mzj&host=js.chargebee.com&sentry=true&reportapi=https%3A%2F%2Faccounts.hcaptcha.com&recaptchacompat=true&custom=false&hl=en&tplinks=on&andint=off&pstissuer=https%3A%2F%2Fpst-issuer.hcaptcha.com&sitekey=dc26aa54-4902-437f-80e2-a22947a6c01b&size=invisible&theme=light&origin=https%3A%2F%2Fjs.chargebee.com | audit | Hunting_JS_WebAssembly |
| Private YARA rules | js.chargebee.com/hcaptcha.js?onload=hCaptchaOnLoad | audit | Hunting_JS_WebAssembly |
| Private YARA rules | newassets.hcaptcha.com/c/2a873a865fc844ccfaadea4e3a15ffa39bd4c46d10706177b71683b2b9d8cedf/hsw.js | audit | Hunting_JS_WebAssembly |
JavaScript (104)
No JavaScripts
HTTP Transactions (100)
| URL | IP | Response | Size |
|---|

