Report Overview
Visitedpublic
2026-03-11 03:12:09
Tags
Submit Tags
URL
shaventrade.com.stableprimeinv.org/
Finishing URL
shaventrade.com.stableprimeinv.org/
IP / ASN

159.100.6.5
Title
Shaventrade - Smart Investment Platform
Detections
urlquery
0
Network Intrusion Detection
0
Threat Detection Systems
0
Host Summary
| Host | Rank | Registered | First Seen | Last Seen | Sent | Received | IP | Fingerprints |
|---|---|---|---|---|---|---|---|---|
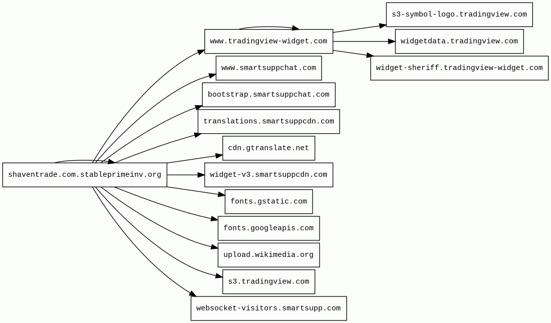
s3-symbol-logo.tradingview.com | 110931 | 2010-03-20 | 2020-11-23 | 2026-03-06 | 5.6 kB | 22 kB | ![]() 194.242.11.186 | |
fonts.gstatic.com | unknown | 2008-02-11 | 2014-04-02 | 2026-03-08 | 2.8 kB | 177 kB | ![]() 142.250.178.67 | |
widgetdata.tradingview.com | 179381 | 2010-03-20 | 2015-02-20 | 2026-03-06 | 706 B | 224 B | ![]() 93.123.102.195 | |
websocket-visitors.smartsupp.com | 411464 | 2012-08-25 | 2021-07-12 | 2026-03-05 | 623 B | 224 B | ![]() 18.196.147.96 | |
shaventrade.com.stableprimeinv.org | unknown | 2025-12-06 | 2026-03-11 | 2026-03-11 | 978 B | 55 kB | ![]() 159.100.6.5 | |
cdn.gtranslate.net | 101861 | 2011-05-26 | 2022-11-07 | 2026-03-05 | 915 B | 30 kB | ![]() 104.26.12.42 | |
www.smartsuppchat.com | 491650 | 2014-02-02 | 2017-01-30 | 2026-03-04 | 439 B | 19 kB | ![]() 185.76.9.12 | ![]() |
translations.smartsuppcdn.com | 560346 | 2018-11-20 | 2022-11-04 | 2026-03-05 | 528 B | 7.7 kB | ![]() 185.76.9.11 | ![]() |
www.tradingview-widget.com | 196495 | 2020-06-05 | 2021-04-08 | 2026-03-05 | 14 kB | 528 kB | ![]() 194.242.11.186 | ![]() |
widget-v3.smartsuppcdn.com | 532262 | 2018-11-20 | 2022-10-03 | 2026-03-05 | 1.4 kB | 324 kB | ![]() 185.76.9.27 | ![]() |
s3.tradingview.com | 165395 | 2010-03-20 | 2018-06-24 | 2026-03-05 | 472 B | 15 kB | ![]() 194.242.11.186 | |
fonts.googleapis.com | 313 | 2005-01-25 | 2012-05-23 | 2026-03-08 | 535 B | 9.0 kB | ![]() 192.178.202.95 | |
bootstrap.smartsuppchat.com | 425291 | 2014-02-02 | 2018-01-29 | 2026-03-04 | 561 B | 1.6 kB | ![]() 3.121.194.18 | |
upload.wikimedia.org | 4329 | 2003-03-16 | 2012-05-21 | 2026-03-09 | 1.0 kB | 4.8 kB | ![]() 185.15.59.240 | |
widget-sheriff.tradingview-widget.com | 206730 | 2020-06-05 | 2024-02-01 | 2026-03-06 | 559 B | 594 B | ![]() 3.164.240.124 |
Amazon Web Services (PaaS)
Amazon Web Services (AWS) is a comprehensive cloud services platform offering compute power, database storage, content delivery and other functionality.Bunny (CDN)
LiteSpeed (Web servers)
LiteSpeed is a high-scalability web server.PHP:8.1.34 (Programming languages)
PHP is a general-purpose scripting language used for web development.Cloudflare (CDN)
Cloudflare is a web-infrastructure and website-security company, providing content-delivery-network services, DDoS mitigation, Internet security, and distributed domain-name-server services.CDN77 (CDN)
CDN77 is a content delivery network (CDN).dc.js (JavaScript graphics, JavaScript libraries)
A multi-dimensional charting library built to work natively with crossfilter and rendered using d3.jsPayPal (Payment processors)
PayPal is an online payments system that supports online money transfers and serves as an electronic alternative to traditional paper methods like checks and money orders.Apache Traffic Server:9.2.11 (Web servers)
Apache Traffic Server is an open-source caching and proxying server that serves as an HTTP/1.1 and HTTP/2 reverse proxy with caching capabilities, load balancing, request routing, SSL termination, and support for advanced HTTP features.Amazon CloudFront (CDN)
Amazon CloudFront is a fast content delivery network (CDN) service that securely delivers data, videos, applications, and APIs to customers globally with low latency, high transfer speeds.Related reports
Threat Detection Systems
No alerts detected
JavaScript (30)
No JavaScripts
HTTP Transactions (60)
| URL | IP | Response | Size |
|---|






