Report Overview
Visitedpublic
2024-06-01 07:41:14
Tags
Submit Tags
URL
cutetube.online/?ad=102667612&site=2328946&vid=19&comeback=off&utm_medium=clickadu&utm_content=102667612&utm_source=2328946&utm_campaign=102667612&clickid=820674543105347584
Finishing URL
cutetube.online/?ad=102667612&site=2328946&vid=19&comeback=off&utm_medium=clickadu&utm_content=102667612&utm_source=2328946&utm_campaign=102667612&clickid=820674543105347584#
IP / ASN

167.99.45.197
Title
Teen on bed
Detections
urlquery
0
Network Intrusion Detection
0
Threat Detection Systems
0
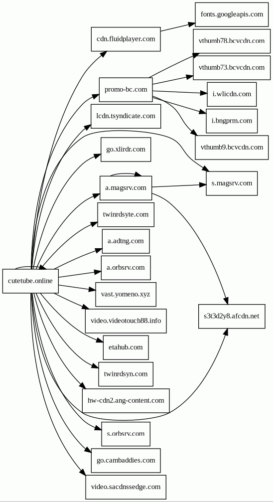
Host Summary
| Host | Rank | Registered | First Seen | Last Seen | Sent | Received | IP | Fingerprints |
|---|---|---|---|---|---|---|---|---|
a.magsrv.com | unknown | 2023-08-01 | 2023-08-04 18:18:00 | 2024-05-31 18:29:07 | 2.2 kB | 54 kB | ![]() 185.76.9.22 | |
promo-bc.com | 50985 | 2018-08-13 | 2018-08-13 20:03:03 | 2024-05-29 23:15:24 | 1.3 kB | 25 kB | ![]() 185.75.252.140 | |
twinrdsyn.com | 332236 | 2021-12-16 | 2021-12-16 20:32:22 | 2024-05-30 18:23:15 | 10 kB | 33 kB | ![]() 172.64.153.186 | |
go.xlirdr.com | unknown | 2021-06-22 | 2021-07-02 12:51:47 | 2024-05-30 19:40:59 | 657 B | 1.4 kB | ![]() 172.64.147.206 | |
video.sacdnssedge.com | unknown | 2024-01-30 | 2024-01-31 14:27:57 | 2024-05-31 23:02:23 | 1.1 kB | 246 kB | ![]() 185.76.9.15 | |
i.wlicdn.com | unknown | 2023-08-31 | 2023-08-31 11:32:26 | 2024-05-30 23:25:09 | 1.8 kB | 27 kB | ![]() 195.85.23.30 | |
vthumb78.bcvcdn.com | unknown | 2020-03-17 | 2020-10-14 10:21:46 | 2023-03-15 19:18:52 | 674 B | 469 kB | ![]() 195.85.23.8 | |
s.orbsrv.com | unknown | 2020-05-16 | 2020-09-02 23:53:48 | 2024-05-31 20:32:52 | 3.9 kB | 73 kB | ![]() 95.211.229.245 | |
etahub.com | 13625 | 2010-11-10 | 2012-09-29 22:57:59 | 2024-05-31 06:57:07 | 2.3 kB | 2.2 kB | ![]() 66.254.114.62 | |
vast.yomeno.xyz | 44241 | 2019-09-18 | 2019-12-12 12:10:55 | 2024-05-30 11:41:29 | 3.3 kB | 7.6 kB | ![]() 109.206.163.116 | |
a.adtng.com | 15165 | 2018-07-20 | 2018-07-26 21:17:41 | 2024-05-31 18:21:28 | 4.3 kB | 27 kB | ![]() 66.254.114.171 | |
fonts.googleapis.com | 8877 | 2005-01-25 | 2013-06-10 22:14:26 | 2024-05-31 18:52:22 | 475 B | 12 kB | ![]() 216.58.207.234 | |
cutetube.online | unknown | 2022-08-11 | 2023-03-29 19:19:29 | 2024-05-25 14:45:27 | 13 kB | 575 kB | ![]() 167.99.45.197 | |
lcdn.tsyndicate.com | 12634 | 2017-03-08 | 2020-03-31 16:26:34 | 2024-05-31 06:54:45 | 468 B | 3.3 kB | ![]() 45.133.44.70 | |
i.bngprm.com | unknown | 2022-11-07 | 2022-11-11 00:27:29 | 2024-05-30 23:25:08 | 1.3 kB | 140 kB | ![]() 64.210.135.145 | |
s3t3d2y8.afcdn.net | unknown | 2022-06-27 | 2022-08-09 00:22:56 | 2024-05-30 18:23:16 | 7.4 kB | 198 kB | ![]() 185.76.9.18 | |
s.magsrv.com | unknown | 2023-08-01 | 2023-08-04 14:48:00 | 2024-05-31 20:07:48 | 18 kB | 75 kB | ![]() 95.211.229.248 | |
sconvtrk.com | unknown | 2016-05-31 | 2017-02-15 17:46:49 | 2024-05-24 14:02:26 | 466 B | 321 B | ![]() 212.117.190.211 | |
vthumb9.bcvcdn.com | unknown | 2020-03-17 | 2020-03-20 17:32:03 | 2024-05-29 13:53:39 | 507 B | 3.6 MB | ![]() 195.85.23.8 | |
twinrdsyte.com | unknown | 2023-07-28 | 2023-07-28 23:47:47 | 2024-05-31 05:48:38 | 2.3 kB | 5.5 kB | ![]() 172.64.154.211 | |
a.orbsrv.com | unknown | 2020-05-16 | 2023-08-10 09:24:24 | 2024-05-31 20:07:47 | 892 B | 30 kB | ![]() 185.76.9.16 | |
video.videotouch88.info | unknown | 2024-02-17 | 2024-02-18 05:20:27 | 2024-05-28 16:37:08 | 2.1 kB | 40 kB | ![]() 104.21.58.225 | |
go.cambaddies.com | 242269 | 2017-07-06 | 2019-08-14 14:42:29 | 2024-05-31 23:01:36 | 2.1 kB | 3.3 kB | ![]() 88.208.20.10 | |
vthumb73.bcvcdn.com | unknown | 2020-03-17 | 2020-10-14 23:00:56 | 2023-03-15 19:18:59 | 680 B | 376 kB | ![]() 195.85.23.248 | |
hw-cdn2.ang-content.com | 165651 | 2018-11-15 | 2019-03-25 23:41:04 | 2024-03-25 10:59:05 | 557 B | 563 kB | ![]() 64.210.135.148 | |
cdn.fluidplayer.com | 33284 | 2016-09-22 | 2017-08-29 01:05:16 | 2024-06-01 07:18:54 | 865 B | 161 kB | ![]() 185.76.9.24 |
Related reports
Network Intrusion Detection Systems
Suricata /w Emerging Threats Pro
| Timestamp | Severity | Source IP | Destination IP | Alert |
|---|---|---|---|---|
| medium | ![]() 109.206.163.116 | Client IP | ET HUNTING Observed Let's Encrypt Certificate for Suspicious TLD (.xyz) | |
| medium | ![]() 109.206.163.116 | Client IP | ET HUNTING Observed Let's Encrypt Certificate for Suspicious TLD (.xyz) | |
| medium | ![]() 109.206.163.116 | Client IP | ET HUNTING Observed Let's Encrypt Certificate for Suspicious TLD (.xyz) | |
| medium | ![]() 109.206.163.116 | Client IP | ET HUNTING Observed Let's Encrypt Certificate for Suspicious TLD (.xyz) | |
| medium | ![]() 109.206.163.116 | Client IP | ET HUNTING Observed Let's Encrypt Certificate for Suspicious TLD (.xyz) | |
| medium | ![]() 109.206.163.116 | Client IP | ET HUNTING Observed Let's Encrypt Certificate for Suspicious TLD (.xyz) | |
| medium | ![]() 109.206.163.116 | Client IP | ET HUNTING Observed Let's Encrypt Certificate for Suspicious TLD (.xyz) | |
| medium | ![]() 109.206.163.116 | Client IP | ET HUNTING Observed Let's Encrypt Certificate for Suspicious TLD (.xyz) |
Threat Detection Systems
Public InfoSec YARA rules
No alerts detected
OpenPhish
No alerts detected
PhishTank
No alerts detected
mnemonic secure dns
No alerts detected
Quad9 DNS
No alerts detected
ThreatFox
No alerts detected
JavaScript (28)
No JavaScripts
HTTP Transactions (106)
| URL | IP | Response | Size |
|---|




