Report Overview
Visitedpublic
2026-04-20 10:07:02
Tags
Submit Tags
URL
www.robiox.com.gr/users/9505741805/profile
Finishing URL
www.robiox.com.gr/users/9505741805/profile
IP / ASN

179.43.150.242
Title
MM2STORE - Roblox
Detections
urlquery
0
Network Intrusion Detection
0
Threat Detection Systems
6
Host Summary
| Host | Rank | Registered | First Seen | Last Seen | Sent | Received | IP | Fingerprints |
|---|---|---|---|---|---|---|---|---|
lms.roblox.com | 57671 | 2004-01-30 | 2020-05-12 | 2026-04-18 | 454 B | 1.4 kB | ![]() 128.116.21.3 | |
css.rbxcdn.com | 73058 | 2013-07-17 | 2017-02-16 | 2026-04-18 | 18 kB | 1.9 MB | ![]() 52.84.50.20 | |
js.rbxcdn.com | 67902 | 2013-07-17 | 2013-08-16 | 2026-04-17 | 56 kB | 10 MB | ![]() 52.84.50.52 | |
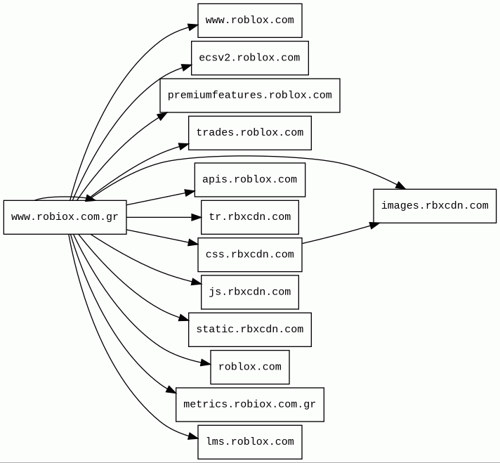
www.robiox.com.gr 171 alert(s) on this Host | unknown | unknown | 2026-03-03 | 2026-04-20 | 49 kB | 9.8 MB | ![]() 179.43.150.242 | |
ecsv2.roblox.com | 21988 | 2004-01-30 | 2015-06-10 | 2026-04-17 | 13 kB | 14 kB | ![]() 128.116.21.3 | ![]() |
trades.roblox.com | 94418 | 2004-01-30 | 2020-02-19 | 2026-04-16 | 503 B | 690 B | ![]() 128.116.21.3 | ![]() |
images.rbxcdn.com | 99657 | 2013-07-17 | 2013-08-19 | 2026-04-16 | 3.2 kB | 158 kB | ![]() 52.84.50.52 | |
tr.rbxcdn.com | 26027 | 2013-07-17 | 2019-05-23 | 2026-04-17 | 4.5 kB | 386 kB | ![]() 52.84.50.69 | ![]() |
roblox.com | 80 | 2004-01-30 | 2012-05-24 | 2026-04-17 | 415 B | 1.0 kB | ![]() 128.116.21.3 | |
www.roblox.com | 1776 | 2004-01-30 | 2012-05-24 | 2026-04-17 | 5.3 kB | 33 kB | ![]() 128.116.21.3 | ![]() |
premiumfeatures.roblox.com | 161680 | 2004-01-30 | 2019-02-28 | 2026-04-16 | 517 B | 665 B | ![]() 128.116.21.3 | |
static.rbxcdn.com | 57272 | 2013-07-17 | 2017-01-30 | 2026-04-17 | 958 B | 58 kB | ![]() 52.84.50.69 | |
apis.roblox.com | 22537 | 2004-01-30 | 2019-10-02 | 2026-04-18 | 943 B | 1.3 kB | ![]() 128.116.21.3 | ![]() |
metrics.robiox.com.gr 3 alert(s) on this Host | unknown | unknown | 2026-03-03 | 2026-04-17 | 521 B | 0 B | ![]() 0.0.0.0 |
Amazon CloudFront (CDN)
Amazon CloudFront is a fast content delivery network (CDN) service that securely delivers data, videos, applications, and APIs to customers globally with low latency, high transfer speeds.Amazon S3 (CDN)
Amazon S3 or Amazon Simple Storage Service is a service offered by Amazon Web Services (AWS) that provides object storage through a web service interface.Amazon Web Services (PaaS)
Amazon Web Services (AWS) is a comprehensive cloud services platform offering compute power, database storage, content delivery and other functionality.Nginx (Web servers, Reverse proxies)
Nginx is a web server that can also be used as a reverse proxy, load balancer, mail proxy and HTTP cache.PHP:8.4.20 (Programming languages)
PHP is a general-purpose scripting language used for web development.OpenResty (Web servers)
OpenResty is a web platform based on nginx which can run Lua scripts using its LuaJIT engine.Plesk (Hosting panels)
Plesk is a web hosting and server data centre automation software with a control panel developed for Linux and Windows-based retail hosting service providers.Envoy (Reverse proxies)
Envoy is an open-source edge and service proxy, designed for cloud-native applications.Arkose Labs (Security)
Arkose Labs is a toolkit for fraud prevention that provides solutions to detect and mitigate malicious activity across digital platforms.Related reports
Threat Detection Systems
| Detection System | Indicator | Verdict | Alert |
|---|---|---|---|
| OpenDNS | www.robiox.com.gr | phishing | Phishing Block |
| DNS4EU | www.robiox.com.gr | malicious | Sinkholed |
| Hagezi Threat Feed | www.robiox.com.gr | malicious | Sinkholed |
| OpenDNS | metrics.robiox.com.gr | phishing | Phishing Block |
| Hagezi Threat Feed | metrics.robiox.com.gr | malicious | Sinkholed |
| DNS4EU | metrics.robiox.com.gr | malicious | Sinkholed |
JavaScript (67)
No JavaScripts
HTTP Transactions (269)
| URL | IP | Response | Size |
|---|



