Report Overview
Visitedpublic
2026-03-04 14:03:58
Tags
Submit Tags
URL
globalminings.com
Finishing URL
globalminings.com/
IP / ASN

79.133.41.250
Title
Global Mining
Detections
urlquery
0
Network Intrusion Detection
0
Threat Detection Systems
2
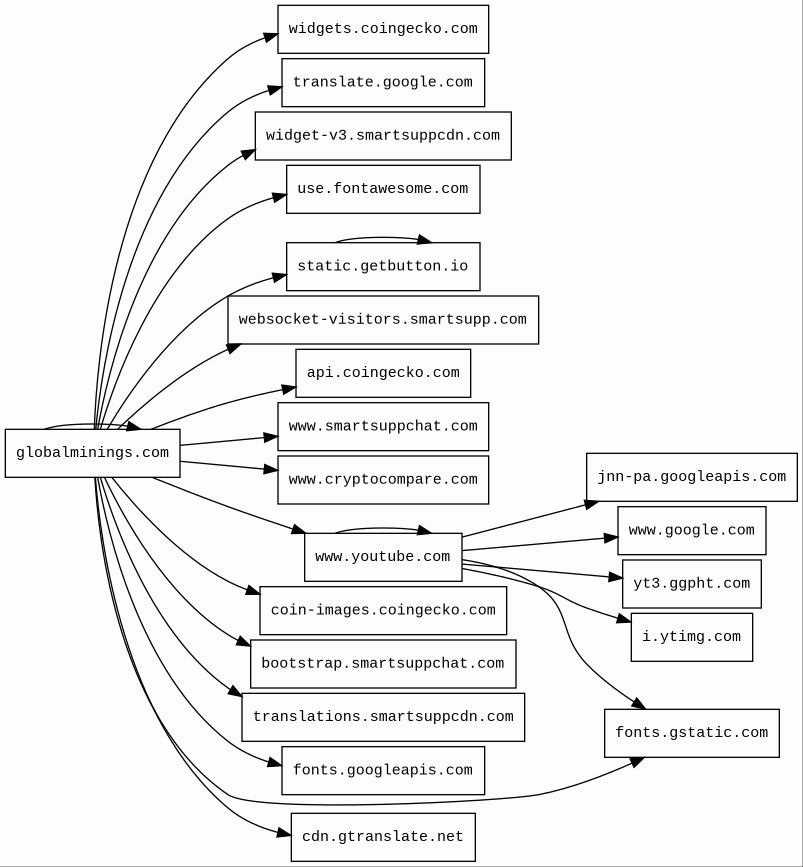
Host Summary
| Host | Rank | Registered | First Seen | Last Seen | Sent | Received | IP | Fingerprints |
|---|---|---|---|---|---|---|---|---|
fonts.gstatic.com | unknown | 2008-02-11 | 2014-04-02 | 2026-03-01 | 4.4 kB | 301 kB | ![]() 142.250.178.99 | |
www.youtube.com 1 alert(s) on this Host | 286 | 2005-02-15 | 2013-04-13 | 2026-03-02 | 4.6 kB | 3.6 MB | ![]() 142.251.38.110 | |
websocket-visitors.smartsupp.com | 411464 | 2012-08-25 | 2021-07-12 | 2026-02-26 | 606 B | 224 B | ![]() 3.72.154.187 | |
jnn-pa.googleapis.com | 1579 | 2005-01-25 | 2021-11-16 | 2026-03-02 | 1.2 kB | 1.2 kB | ![]() 172.217.19.234 | |
widgets.coingecko.com | 3132971 | 2014-03-26 | 2018-07-05 | 2026-02-26 | 450 B | 232 kB | ![]() 104.18.5.118 | |
fonts.googleapis.com | 313 | 2005-01-25 | 2012-05-23 | 2026-03-01 | 579 B | 24 kB | ![]() 142.250.178.74 | |
coin-images.coingecko.com | 550283 | 2014-03-26 | 2024-05-30 | 2026-02-27 | 2.4 kB | 72 kB | ![]() 172.67.142.173 | |
www.google.com | 22 | 1997-09-15 | 2015-05-10 | 2026-03-01 | 455 B | 60 kB | ![]() 172.217.19.228 | |
use.fontawesome.com | 6983 | 2012-10-18 | 2017-01-30 | 2026-03-01 | 1.0 kB | 130 kB | ![]() 172.67.142.245 | |
static.getbutton.io | 386210 | 2019-09-03 | 2019-10-01 | 2026-02-26 | 865 B | 885 kB | ![]() 104.26.15.221 | |
bootstrap.smartsuppchat.com | 425291 | 2014-02-02 | 2018-01-29 | 2026-02-25 | 527 B | 1.6 kB | ![]() 3.74.133.176 | |
translations.smartsuppcdn.com | 560346 | 2018-11-20 | 2022-11-04 | 2026-02-26 | 494 B | 7.7 kB | ![]() 185.76.9.11 | ![]() |
i.ytimg.com | 436 | 2007-12-11 | 2012-10-03 | 2026-03-02 | 556 B | 73 kB | ![]() 142.251.143.150 | |
globalminings.com 43 alert(s) on this Host | unknown | 2025-11-04 | 2026-03-04 | 2026-03-04 | 51 kB | 3.0 MB | ![]() 79.133.41.250 | ![]() |
api.coingecko.com | 442226 | 2014-03-26 | 2018-05-18 | 2026-02-27 | 526 B | 5.2 kB | ![]() 172.66.172.219 | |
translate.google.com | 609 | 1997-09-15 | 2012-05-30 | 2026-03-02 | 934 B | 440 B | ![]() 142.250.178.46 | |
www.smartsuppchat.com | 491650 | 2014-02-02 | 2017-01-30 | 2026-02-25 | 422 B | 19 kB | ![]() 185.76.9.11 | ![]() |
yt3.ggpht.com | 1275 | 2008-01-16 | 2014-01-15 | 2026-03-02 | 503 B | 3.6 kB | ![]() 142.250.74.1 | |
cdn.gtranslate.net | 101861 | 2011-05-26 | 2022-11-07 | 2026-02-26 | 878 B | 21 kB | ![]() 104.26.12.42 | |
widget-v3.smartsuppcdn.com | 532262 | 2018-11-20 | 2022-10-03 | 2026-02-26 | 1.4 kB | 324 kB | ![]() 185.76.9.27 | ![]() |
www.cryptocompare.com | 265475 | 2013-11-03 | 2015-07-15 | 2026-03-03 | 946 B | 9.1 kB | ![]() 104.18.30.136 |
Amazon Web Services (PaaS)
Amazon Web Services (AWS) is a comprehensive cloud services platform offering compute power, database storage, content delivery and other functionality.Cloudflare (CDN)
Cloudflare is a web-infrastructure and website-security company, providing content-delivery-network services, DDoS mitigation, Internet security, and distributed domain-name-server services.CDN77 (CDN)
CDN77 is a content delivery network (CDN).LiteSpeed (Web servers)
LiteSpeed is a high-scalability web server.jQuery (JavaScript libraries)
jQuery is a JavaScript library which is a free, open-source software designed to simplify HTML DOM tree traversal and manipulation, as well as event handling, CSS animation, and Ajax.Popper (Miscellaneous)
Popper is a positioning engine, its purpose is to calculate the position of an element to make it possible to position it near a given reference element.Bootstrap (UI frameworks)
Bootstrap is a free and open-source CSS framework directed at responsive, mobile-first front-end web development. It contains CSS and JavaScript-based design templates for typography, forms, buttons, navigation, and other interface components.Slick (JavaScript libraries)
YouTube (Video players)
YouTube is a video sharing service where users can create their own profile, upload videos, watch, like and comment on other videos.Moment.js (JavaScript libraries)
Moment.js is a free and open-source JavaScript library that removes the need to use the native JavaScript Date object directly.Related reports
Threat Detection Systems
| Detection System | Indicator | Verdict | Alert |
|---|---|---|---|
| Private YARA rules | www.youtube.com/s/player/140dafda/player_es6.vflset/en_US/base.js | audit | Hunting_JS_WebAssembly |
| DNS4EU | globalminings.com | malicious | Sinkholed |
JavaScript (248)
No JavaScripts
HTTP Transactions (89)
| URL | IP | Response | Size |
|---|




