Report Overview
Visitedpublic
2026-02-14 11:56:11
Tags
Submit Tags
URL
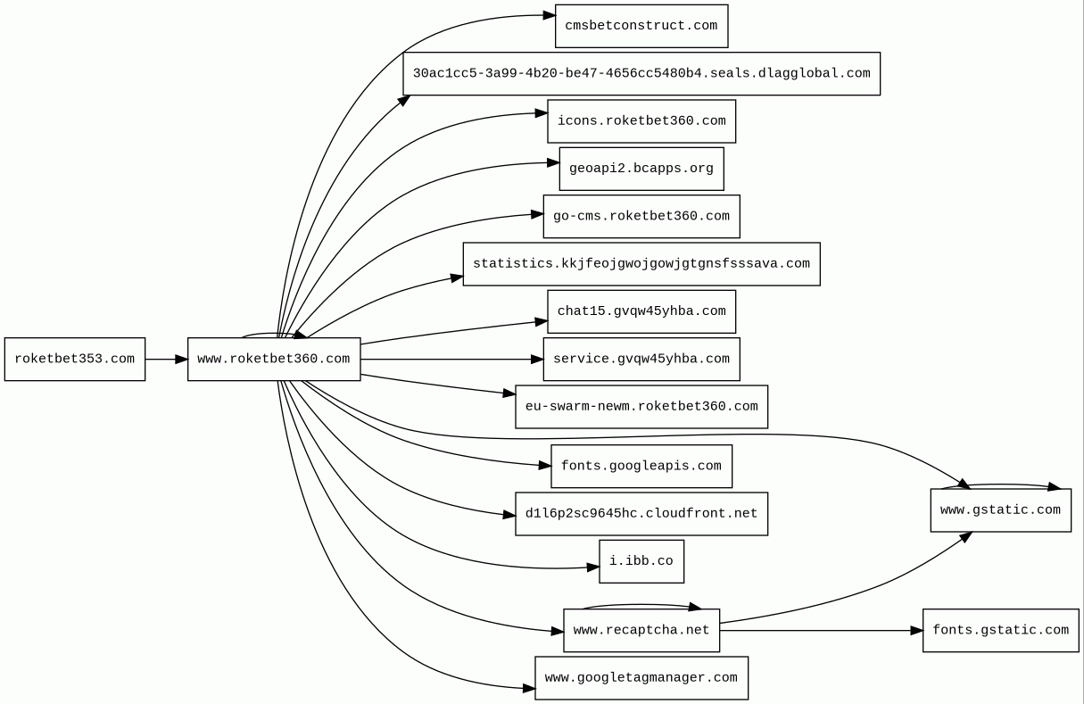
roketbet353.com/
Finishing URL
www.roketbet360.com/tr/
IP / ASN

185.162.229.2
Title
Roketbet - Online Casino ve Bahis
Detections
urlquery
0
Network Intrusion Detection
0
Threat Detection Systems
0
Host Summary
| Host | Rank | Registered | First Seen | Last Seen | Sent | Received | IP | Fingerprints |
|---|---|---|---|---|---|---|---|---|
i.ibb.co | 21643 | 2010-07-20 | 2018-11-25 | 2026-02-11 | 964 B | 5.5 kB | ![]() 45.43.142.5 | |
www.roketbet360.com | unknown | 2025-09-30 | 2026-02-13 | 2026-02-13 | 58 kB | 4.2 MB | ![]() 185.162.229.2 | |
statistics.kkjfeojgwojgowjgtgnsfsssava.com | unknown | 2025-06-13 | 2025-08-06 | 2026-02-13 | 24 kB | 76 kB | ![]() 0.0.0.0 | |
service.gvqw45yhba.com | unknown | 2025-05-22 | 2025-12-13 | 2026-02-13 | 2.9 kB | 974 kB | ![]() 3.167.2.77 | |
www.gstatic.com | 146047 | 2008-02-11 | 2012-05-29 | 2026-02-08 | 2.4 kB | 2.7 MB | ![]() 142.251.143.131 | |
fonts.googleapis.com | 313 | 2005-01-25 | 2012-05-23 | 2026-02-08 | 491 B | 519 B | ![]() 172.217.20.170 | |
chat15.gvqw45yhba.com | unknown | 2025-05-22 | 2025-12-13 | 2026-02-13 | 2.3 kB | 358 kB | ![]() 76.223.113.213 | |
www.recaptcha.net | 7582 | 2007-01-06 | 2012-07-11 | 2026-02-09 | 1.9 kB | 96 kB | ![]() 142.251.143.131 | |
30ac1cc5-3a99-4b20-be47-4656cc5480b4.seals.dlagglobal.com | unknown | 2023-09-13 | 2025-12-13 | 2026-02-13 | 462 B | 0 B | ![]() 0.0.0.0 | |
roketbet353.com | unknown | 2025-09-30 | 2026-02-14 | 2026-02-14 | 484 B | 2.9 kB | ![]() 185.162.229.2 | |
cmsbetconstruct.com | 67581 | 2016-02-17 | 2016-04-14 | 2026-02-14 | 507 B | 1.9 MB | ![]() 185.162.229.2 | |
fonts.gstatic.com | unknown | 2008-02-11 | 2014-04-02 | 2026-02-08 | 1.1 kB | 82 kB | ![]() 216.58.207.227 | |
icons.roketbet360.com | unknown | 2025-09-30 | 2026-02-13 | 2026-02-13 | 33 kB | 4.9 MB | ![]() 185.162.229.2 | |
geoapi2.bcapps.org | 1722879 | 2019-01-31 | 2022-12-18 | 2026-02-13 | 938 B | 1.8 kB | ![]() 185.162.230.7 | |
go-cms.roketbet360.com | unknown | 2025-09-30 | 2026-02-13 | 2026-02-13 | 7.9 kB | 65 kB | ![]() 185.162.229.2 | |
eu-swarm-newm.roketbet360.com | unknown | 2025-09-30 | 2026-02-13 | 2026-02-13 | 788 B | 1.2 kB | ![]() 185.162.229.2 | |
d1l6p2sc9645hc.cloudfront.net | unknown | 2008-04-25 | 2012-10-24 | 2026-02-14 | 434 B | 9.7 kB | ![]() 52.84.50.40 | |
www.googletagmanager.com | 283 | 2011-11-11 | 2012-10-04 | 2026-02-08 | 480 B | 298 kB | ![]() 142.251.38.104 |
Nginx (Web servers, Reverse proxies)
Nginx is a web server that can also be used as a reverse proxy, load balancer, mail proxy and HTTP cache.Cloudflare (CDN)
Cloudflare is a web-infrastructure and website-security company, providing content-delivery-network services, DDoS mitigation, Internet security, and distributed domain-name-server services.Cloudflare Bot Management (Security)
Cloudflare bot management solution identifies and mitigates automated traffic to protect websites from bad bots.Microsoft ASP.NET (Web frameworks)
ASP.NET is an open-source, server-side web-application framework designed for web development to produce dynamic web pages.Amazon CloudFront (CDN)
Amazon CloudFront is a fast content delivery network (CDN) service that securely delivers data, videos, applications, and APIs to customers globally with low latency, high transfer speeds.Amazon Web Services (PaaS)
Amazon Web Services (AWS) is a comprehensive cloud services platform offering compute power, database storage, content delivery and other functionality.Nginx:1.22.1 (Web servers, Reverse proxies)
Nginx is a web server that can also be used as a reverse proxy, load balancer, mail proxy and HTTP cache.Kestrel (Web servers)
Google Cloud CDN (CDN)
Cloud CDN uses Google's global edge network to serve content closer to users.Google Cloud (IaaS)
Google Cloud is a suite of cloud computing services.Amazon S3 (CDN)
Amazon S3 or Amazon Simple Storage Service is a service offered by Amazon Web Services (AWS) that provides object storage through a web service interface.Related reports
Threat Detection Systems
No alerts detected
JavaScript (51)
| HASH | FROM | Size | First Seen | Last Seen | |
|---|---|---|---|---|---|
| d19ee2ffe8b97db6cc7b5cb693628395 | DocumentWrite | 365 B | 2026-02-14 | 2026-02-14 | |
Introduced by DocumentWrite First Seen 2026-02-14 Last Seen 2026-02-14 Times Seen 8 Size 365 B (365 bytes) MD5 d19ee2ffe8b97db6cc7b5cb693628395 SHA1 1dbb50c0201aa06e94b005de2a22df6e487a890c Loading... | |||||
HTTP Transactions (229)
| URL | IP | Response | Size |
|---|


