Report Overview
Visitedpublic
2025-11-11 15:49:08
Tags
Submit Tags
URL
onclickscan.trustifi.com/api/o/v1/scan/link/fff3a5/34511d/6ec15d/e362ed/5b4a43/189366/f4c1ca/c9ea1b/e8666a/ef542d/85972d/627493/9a11d6/1f4096/1d247f/878f2f/c43d81/869bf6/b8fd01/261597/c78ead/f04556/a30d47/3e8fbe/f58644/48db72/65daa5/cde5fb/9642cb/da7750/884e60/9a333e/7b0c4e/a63703/6c2e1a/3e0a2e/643f1b/fbdf52/d1e8e8/51f4e1/677390/922d0f/bb8c4f/bd89ba/360790/c5267d/c85773/2d24c1/5d4b5e/f80bff/c07f7b/efc560/3f4196/da1189/14acac/e68b96/575780/04fc70/dbf654/c7686c/af764e/50757b/fb9955/04803b/115613/06ccda/d6be24/2f0db1/b4ede6/76fc15/1f8733/f68a45/7124b8/8c0992/8d9f27/571452/a7a113/14e836/abbcfe/bb984b/8d23f0/280ba7/b54ddf/ddbccf/1920dc/0eb0a6/73a769/f591c0/197510/4d3d5c/5d48db/f245d8/061242/4e1539/110eb5/a40a22/0a8dd1/fa5133/6139cd/ec36f0/31447d/777368/1e172d/1cb506/4d0b33/5b58e7/415947/664d8b/510646/713b2b/074ce5/a130de/29c98e/24bc5e/a781c4/9cdbee/67b587/a96248/628c8f/45d96d/26a31a/1358fd/05dfb9/3d39b9/6d3f20/78929a/c4d8b3
Finishing URL
onedrive.live.com/personal/0e0cae6b999396c5/_layouts/15/Doc.aspx?sourcedoc={6569bad2-3633-446a-9e8a-ee15ef83f776}&action=view&redeem=aHR0cHM6Ly8xZHJ2Lm1zL28vYy8wZTBjYWU2Yjk5OTM5NmM1L0V0SzZhV1V6Tm1wRW5vcnVGZS1EOTNZQjBSWVpvYjFQNDVpLXVlNmg3NFI0bmc_ZT1mN1dPS1Y&wd=target%28Untitled%20Section.one%7C%2FCompleted_%20Documents%20Pending%20eSign%7C724422a2-a9dc-4b13-aad0-0e8efc24dd6e%2F%29&wdorigin=NavigationUrl
IP / ASN

104.26.5.170
Title
Note_20251111_103219
Detections
urlquery
0
Network Intrusion Detection
0
Threat Detection Systems
1
Host Summary
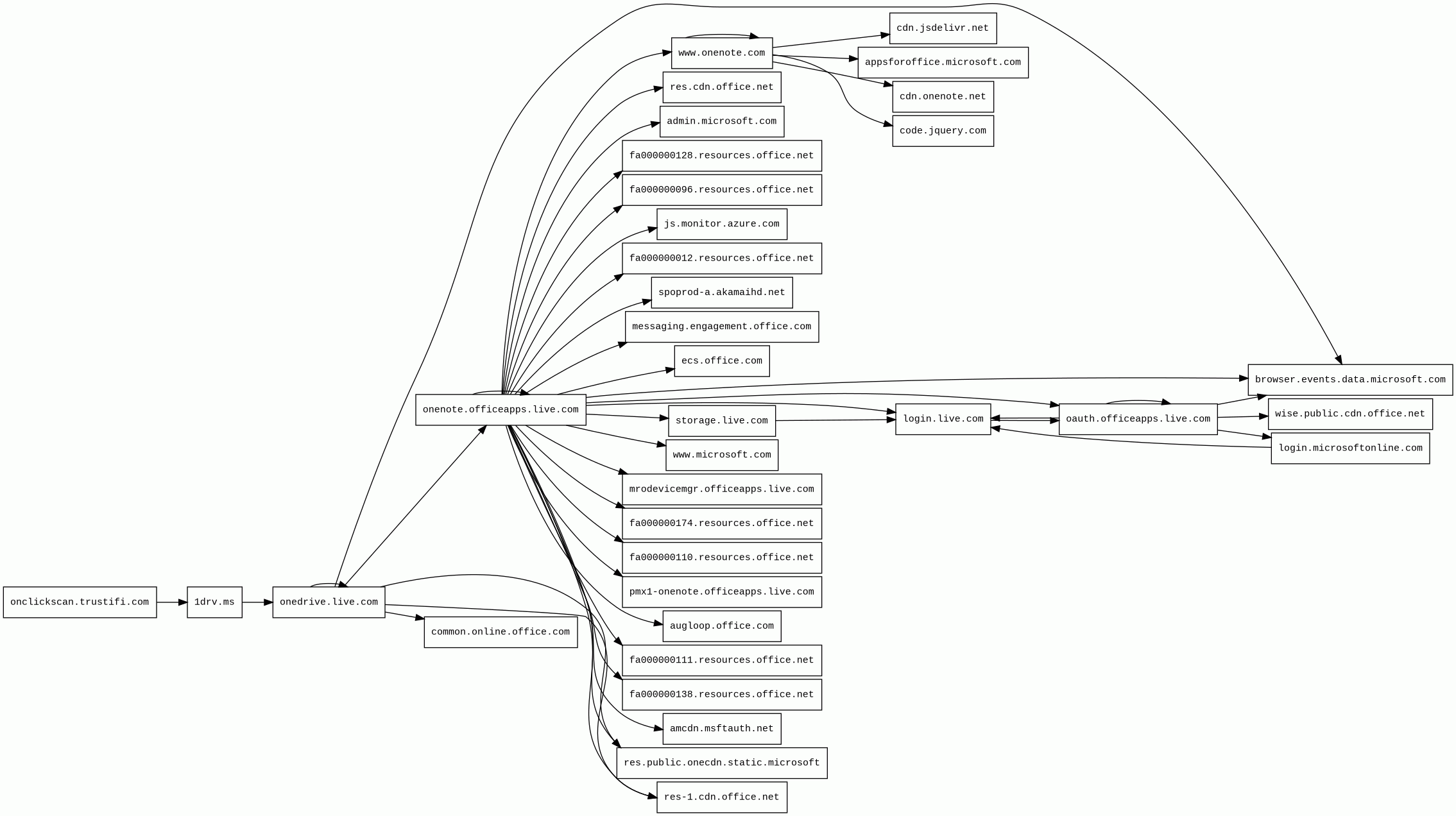
| Host | Rank | Registered | First Seen | Last Seen | Sent | Received | IP | Fingerprints |
|---|---|---|---|---|---|---|---|---|
ecs.office.com | 69 | 1999-04-20 | 2020-01-24 | 2025-11-05 | 1.4 kB | 2.7 kB | ![]() 52.123.129.14 | |
fa000000174.resources.office.net | 37636 | 1994-11-14 | 2025-06-08 | 2025-11-05 | 2.2 kB | 2.1 kB | ![]() 96.6.17.153 | |
fa000000128.resources.office.net | 26693 | 1994-11-14 | 2023-07-25 | 2025-11-04 | 551 B | 3.5 kB | ![]() 96.6.17.153 | |
js.monitor.azure.com | 3578 | 1994-10-25 | 2020-04-24 | 2025-11-10 | 512 B | 93 kB | ![]() 13.107.246.53 | |
fa000000110.resources.office.net | 4834 | 1994-11-14 | 2022-09-14 | 2025-11-04 | 545 B | 1.5 kB | ![]() 96.6.17.153 | |
appsforoffice.microsoft.com | 4708 | 1991-05-02 | 2013-09-02 | 2025-11-04 | 1.9 kB | 1000 kB | ![]() 13.107.246.53 | |
common.online.office.com | 3453 | 1999-04-20 | 2022-05-04 | 2025-11-10 | 551 B | 4.7 kB | ![]() 52.108.9.12 | |
wise.public.cdn.office.net | 10119 | 1994-11-14 | 2022-12-12 | 2025-11-05 | 518 B | 525 kB | ![]() 23.36.76.120 | |
oauth.officeapps.live.com | 4259 | 1994-12-28 | 2021-02-22 | 2025-11-05 | 3.4 kB | 14 kB | ![]() 52.108.9.12 | |
1drv.ms | 4331 | 2013-08-28 | 2016-02-29 | 2025-11-10 | 552 B | 229 kB | ![]() 150.171.22.11 | |
onedrive.live.com | 5215 | 1994-12-28 | 2014-02-19 | 2025-11-10 | 2.9 kB | 465 kB | ![]() 13.107.139.11 | ![]() |
cdn.onenote.net | 17292 | 2002-04-07 | 2014-10-29 | 2025-11-10 | 3.4 kB | 153 kB | ![]() 96.6.18.67 | |
fa000000111.resources.office.net | 25448 | 1994-11-14 | 2022-09-10 | 2025-11-04 | 545 B | 1.5 kB | ![]() 96.6.17.153 | |
fa000000096.resources.office.net | 25070 | 1994-11-14 | 2021-12-23 | 2025-11-04 | 551 B | 2.1 kB | ![]() 96.6.17.153 | |
login.microsoftonline.com | 52 | 2002-07-09 | 2017-02-19 | 2025-11-10 | 1.4 kB | 2.6 kB | ![]() 20.190.181.5 | |
browser.events.data.microsoft.com | 380 | 1991-05-02 | 2018-05-25 | 2025-11-10 | 18 kB | 13 kB | ![]() 20.189.173.3 | |
res-1.cdn.office.net | 990 | 1994-11-14 | 2020-12-08 | 2025-11-10 | 10 kB | 2.8 MB | ![]() 23.36.76.120 | |
augloop.office.com | 470 | 1999-04-20 | 2018-08-17 | 2025-11-04 | 569 B | 0 B | ![]() 0.0.0.0 | |
admin.microsoft.com | 4878 | 1991-05-02 | 2018-01-10 | 2025-11-07 | 1.8 kB | 6.2 kB | ![]() 150.171.74.13 | |
pmx1-onenote.officeapps.live.com | 1413977 | 1994-12-28 | 2025-11-11 | 2025-11-11 | 17 kB | 15 kB | ![]() 52.108.8.12 | |
onenote.officeapps.live.com | 86543 | 1994-12-28 | 2012-12-27 | 2025-10-31 | 39 kB | 503 kB | ![]() 52.108.8.12 | |
mrodevicemgr.officeapps.live.com | 1246 | 1994-12-28 | 2017-02-07 | 2025-11-10 | 1.2 kB | 5.5 kB | ![]() 52.110.19.65 | |
www.onenote.com | 20953 | 2002-04-06 | 2014-03-28 | 2025-11-04 | 1.2 kB | 6.3 kB | ![]() 13.107.213.53 | ![]() |
fa000000012.resources.office.net | 24466 | 1994-11-14 | 2023-12-28 | 2025-11-04 | 552 B | 4.5 kB | ![]() 96.6.17.153 | |
res.public.onecdn.static.microsoft 1 alert(s) on this Host | 930 | 2023-05-05 | 2024-03-21 | 2025-11-10 | 36 kB | 25 MB | ![]() 23.36.76.209 | |
cdn.jsdelivr.net | 1678 | 2012-05-16 | 2012-09-30 | 2025-11-09 | 443 B | 23 kB | ![]() 151.101.129.229 | |
storage.live.com | 448 | 1994-12-28 | 2012-06-20 | 2025-11-05 | 574 B | 868 B | ![]() 20.135.6.15 | |
res.cdn.office.net | 686 | 1994-11-14 | 2021-09-30 | 2025-11-05 | 476 B | 1.3 MB | ![]() 23.36.76.120 | |
login.live.com | 179 | 1994-12-28 | 2012-05-21 | 2025-11-10 | 2.3 kB | 5.5 kB | ![]() 40.126.53.13 | |
onclickscan.trustifi.com | 3325535 | 2004-05-10 | 2021-10-09 | 2025-10-29 | 1.4 kB | 231 kB | ![]() 172.67.72.31 | |
code.jquery.com | 4915 | 2005-12-10 | 2012-05-21 | 2025-11-09 | 428 B | 80 kB | ![]() 151.101.130.137 | |
fa000000138.resources.office.net | 76603 | 1994-11-14 | 2023-08-28 | 2025-11-04 | 552 B | 10 kB | ![]() 96.6.17.153 | |
amcdn.msftauth.net | 4806 | 2018-10-25 | 2019-07-31 | 2025-11-04 | 534 B | 31 kB | ![]() 13.107.246.53 | |
messaging.engagement.office.com | 3033 | 1999-04-20 | 2022-03-15 | 2025-11-10 | 2.1 kB | 1.2 kB | ![]() 52.111.243.8 | |
spoprod-a.akamaihd.net | 20483 | 2009-09-14 | 2015-06-16 | 2025-11-04 | 563 B | 152 kB | ![]() 23.36.77.97 | |
www.microsoft.com | 812 | 1991-05-02 | 2012-05-21 | 2025-11-10 | 2.8 kB | 3.4 kB | ![]() 96.6.17.223 |
Kestrel (Web servers)
Microsoft ASP.NET (Web frameworks)
ASP.NET is an open-source, server-side web-application framework designed for web development to produce dynamic web pages.Azure Front Door (Load balancers)
Azure Front Door is a scalable and secure entry point for fast delivery of your global web applications.Azure (PaaS)
Azure is a cloud computing service for building, testing, deploying, and managing applications and services through Microsoft-managed data centers.Azure CDN (CDN, Caching)
Azure Content Delivery Network (CDN) reduces load times, save bandwidth and speed responsiveness.Microsoft ASP.NET:4.0.30319 (Web frameworks)
ASP.NET is an open-source, server-side web-application framework designed for web development to produce dynamic web pages.RequireJS (JavaScript frameworks)
RequireJS is a JavaScript library and file loader which manages the dependencies between JavaScript files and in modular programming.Microsoft HTTPAPI:2.0 (Web servers)
Microsoft HTTPAPI is a kernel-mode HTTP driver in the Windows operating system responsible for handling HTTP requests and responses with efficiency, scalability, and security.jQuery:4.0.0 (JavaScript libraries)
jQuery is a JavaScript library which is a free, open-source software designed to simplify HTML DOM tree traversal and manipulation, as well as event handling, CSS animation, and Ajax.jQuery CDN (CDN)
jQuery CDN is a way to include jQuery in your website without actually downloading and keeping it your website's folder.pickadate.js (JavaScript libraries)
Mobile-friendly, responsive, and lightweight jQuery date & time input picker.jsDelivr (CDN)
JSDelivr is a free public CDN for open-source projects. It can serve web files directly from the npm registry and GitHub repositories without any configuration.Azure Monitor (Analytics, Performance)
Azure Monitor collects monitoring telemetry from a variety of on-premises and Azure sources. Azure Monitor helps you maximise the availability and performance of your applications and services.Azure Edge Network (Miscellaneous)
Azure Edge Network is a global network infrastructure provided by Microsoft Azure. It is designed to deliver content, applications, and services to end-users with low latency and high performance. The Azure Edge Network consists of a combination of Azure Content Delivery Network (CDN), Azure Front Door, and Azure Traffic Manager.Cloudflare (CDN)
Cloudflare is a web-infrastructure and website-security company, providing content-delivery-network services, DDoS mitigation, Internet security, and distributed domain-name-server services.Varnish (Caching)
Varnish is a reverse caching proxy.Nginx (Web servers, Reverse proxies)
Nginx is a web server that can also be used as a reverse proxy, load balancer, mail proxy and HTTP cache.Related reports
Threat Detection Systems
| Detection System | Indicator | Verdict | Alert |
|---|---|---|---|
| YARAhub by abuse.ch | res.public.onecdn.static.microsoft/officeonline/o/s/161932341000_App_Scripts/suiteux-shell/js/suiteux.shell.plus.js | malware | Detect files is `SliverFox` malware |
JavaScript (117)
No JavaScripts
HTTP Transactions (194)
| URL | IP | Response | Size |
|---|





