Report Overview
Visitedpublic
2025-08-13 22:56:52
Tags
Submit Tags
URL
epicmartial.xyz/k450/g150/2025/m1/
Finishing URL
epicmartial.xyz/k450/g150/2025/m1/
IP / ASN

172.67.180.8
Title
Cincinnati Reds
Detections
urlquery
0
Network Intrusion Detection
0
Threat Detection Systems
4
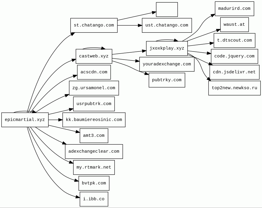
Host Summary
| Host | Rank | Registered | First Seen | Last Seen | Sent | Received | IP | Fingerprints |
|---|---|---|---|---|---|---|---|---|
pubtrky.com | 163465 | 2023-11-21 | 2023-11-21 | 2025-08-10 | 479 B | 538 B | ![]() 104.21.8.108 | |
ust.chatango.com | 468722 | 2004-05-23 | 2012-12-10 | 2025-08-07 | 471 B | 483 B | ![]() 208.93.230.26 | |
kk.baumiereosinic.com 1 alert(s) on this Host | 4132682 | 2025-03-11 | 2025-07-18 | 2025-07-18 | 429 B | 1.5 kB | ![]() 23.109.170.222 | |
code.jquery.com | 4915 | 2005-12-10 | 2012-05-21 | 2025-08-13 | 421 B | 90 kB | ![]() 151.101.66.137 | |
acscdn.com | 18769 | 2020-05-05 | 2020-05-06 | 2025-08-08 | 1.7 kB | 416 kB | ![]() 104.18.16.201 | |
castweb.xyz 2 alert(s) on this Host | 742719 | 2025-06-15 | 2025-06-19 | 2025-08-10 | 957 B | 197 kB | ![]() 104.21.80.1 | |
my.rtmark.net | 43911 | 2014-10-29 | 2015-02-04 | 2025-08-07 | 437 B | 838 B | ![]() 104.18.41.22 | |
zg.ursamonel.com 1 alert(s) on this Host | unknown | 2025-06-10 | 2025-08-13 | 2025-08-13 | 426 B | 1.5 kB | ![]() 23.109.170.253 | |
madurird.com 1 alert(s) on this Host | 7966 | 2023-10-06 | 2023-10-07 | 2025-08-09 | 409 B | 108 kB | ![]() 139.45.197.106 | |
usrpubtrk.com | 6824 | 2025-06-16 | 2025-06-17 | 2025-08-13 | 489 B | 528 B | ![]() 172.67.186.11 | |
jxoxkplay.xyz | 3757661 | 2025-06-13 | 2025-08-01 | 2025-08-09 | 1.4 kB | 124 kB | ![]() 104.21.6.120 | |
s17.chatango.com | unknown | 2004-05-23 | 2012-10-13 | 2025-04-19 | 559 B | 129 B | ![]() 208.93.230.195 | |
cdn.jsdelivr.net | 1678 | 2012-05-16 | 2012-09-30 | 2025-08-13 | 1.3 kB | 1.1 MB | ![]() 104.16.174.226 | |
epicmartial.xyz | 5326814 | unknown | No data | No data | 957 B | 13 kB | ![]() 172.67.180.8 | ![]() ![]() ![]() |
t.dtscout.com | 54823 | 2013-11-01 | 2017-01-30 | 2025-08-08 | 500 B | 2.9 kB | ![]() 104.26.10.2 | |
amt3.com | 8122 | 2004-03-18 | 2025-04-23 | 2025-08-07 | 1.2 kB | 2.3 kB | ![]() 139.45.195.9 | |
st.chatango.com | 442176 | 2004-05-23 | 2012-06-04 | 2025-08-10 | 1.4 kB | 768 kB | ![]() 208.93.230.22 | |
youradexchange.com | 29823 | 2012-11-09 | 2013-02-04 | 2025-08-10 | 789 B | 1.3 kB | ![]() 104.18.24.98 | |
top2new.newkso.ru | 1999985 | 2025-04-01 | 2025-05-02 | 2025-08-09 | 571 B | 1.0 kB | ![]() 172.67.219.130 | |
waust.at | 36042 | unknown | 2016-01-28 | 2025-08-09 | 399 B | 13 kB | ![]() 172.67.71.57 | |
i.ibb.co | 21643 | 2010-07-20 | 2018-11-25 | 2025-08-10 | 435 B | 1.6 kB | ![]() 45.43.142.4 | |
adexchangeclear.com | 24943 | 2015-04-27 | 2025-07-16 | 2025-08-13 | 5.5 kB | 9.9 kB | ![]() 104.21.78.155 | |
bvtpk.com | 37068 | 2019-03-16 | 2025-05-21 | 2025-08-12 | 408 B | 109 kB | ![]() 172.67.154.171 |
Google Cloud CDN (CDN)
Cloud CDN uses Google's global edge network to serve content closer to users.Google Cloud (IaaS)
Google Cloud is a suite of cloud computing services.Cloudflare (CDN)
Cloudflare is a web-infrastructure and website-security company, providing content-delivery-network services, DDoS mitigation, Internet security, and distributed domain-name-server services.Nginx (Web servers, Reverse proxies)
Nginx is a web server that can also be used as a reverse proxy, load balancer, mail proxy and HTTP cache.Varnish (Caching)
Varnish is a reverse caching proxy.Google Cloud Storage (Miscellaneous)
Google Cloud Storage allows world-wide storage and retrieval of any amount of data at any time.Litespeed Cache (Caching, WordPress plugins)
LiteSpeed Cache is an all-in-one site acceleration plugin for WordPress.LiteSpeed Cache (Caching, WordPress plugins)
LiteSpeed Cache is an all-in-one site acceleration plugin for WordPress.LiteSpeed (Web servers)
LiteSpeed is a high-scalability web server.Chatango (Widgets)
Chatango is a website used for connecting to a large selection of users.Related reports
Threat Detection Systems
| Detection System | Indicator | Verdict | Alert |
|---|---|---|---|
| Quad9 DNS | castweb.xyz | malicious | Sinkholed |
| Quad9 DNS | zg.ursamonel.com | malicious | Sinkholed |
| Quad9 DNS | madurird.com | malicious | Sinkholed |
| Quad9 DNS | kk.baumiereosinic.com | malicious | Sinkholed |
JavaScript (37)
No JavaScripts
HTTP Transactions (40)
| URL | IP | Response | Size |
|---|






