Report Overview
Visitedpublic
2025-07-26 10:47:25
Tags
Submit Tags
URL
vitaminkuofc.com/emeliaxx/
Finishing URL
vitaminkuofc.com/emeliaxx/
IP / ASN

172.67.155.193
Title
EmeliaXX - Vitaminkuofc
Detections
urlquery
0
Network Intrusion Detection
0
Threat Detection Systems
0
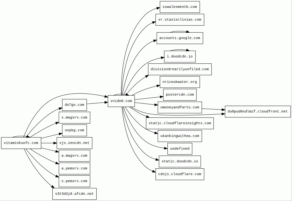
Host Summary
| Host | Rank | Registered | First Seen | Last Seen | Sent | Received | IP | Fingerprints |
|---|---|---|---|---|---|---|---|---|
s.magsrv.com | unknown | 2023-08-01 | 2023-08-04 | 2025-07-20 | 3.8 kB | 7.8 kB | ![]() 95.211.229.247 | |
omoneyandfarto.com | unknown | 2025-06-11 | 2025-07-23 | 2025-07-23 | 1.0 kB | 4.1 kB | ![]() 54.240.174.91 | |
s.pemsrv.com | unknown | 2023-08-01 | 2023-08-04 | 2025-07-21 | 450 B | 251 B | ![]() 95.211.229.247 | |
nvg784s.cloudatacdn.com | unknown | unknown | No data | No data | 420 B | 16 kB | ![]() 51.68.46.130 | |
du0pud0sdlmzf.cloudfront.net | unknown | 2008-04-25 | 2023-08-24 | 2025-07-24 | 1.2 kB | 322 kB | ![]() 3.167.7.38 | |
postercdn.com | unknown | 2021-12-08 | 2021-12-08 | 2025-07-24 | 911 B | 79 kB | ![]() 104.26.4.148 | |
vvide0.com | unknown | 2025-07-25 | 2025-07-26 | 2025-07-26 | 1.6 kB | 40 kB | ![]() 104.26.13.200 | |
i.doodcdn.io | unknown | 2025-03-05 | 2025-03-05 | 2025-07-22 | 3.2 kB | 119 kB | ![]() 104.26.15.102 | |
undefined 2 alert(s) on this Host | 142677 | unknown | 2020-01-28 | 2025-07-24 | 2.0 kB | 0 B | ![]() 0.0.0.0 | |
static.doodcdn.io | unknown | 2025-03-05 | 2025-03-05 | 2025-07-20 | 422 B | 114 kB | ![]() 104.26.15.102 | |
unpkg.com | 11693 | 2016-01-06 | 2016-01-07 | 2025-07-23 | 511 B | 24 kB | ![]() 104.18.1.22 | |
vitaminkuofc.com | unknown | unknown | No data | No data | 16 kB | 1.1 MB | ![]() 104.21.40.177 | |
accounts.google.com | 81 | 1997-09-15 | 2012-05-23 | 2025-07-23 | 3.7 kB | 14 kB | ![]() 142.250.147.84 | |
a.magsrv.com | unknown | 2023-08-01 | 2023-08-04 | 2025-07-25 | 1.3 kB | 550 kB | ![]() 95.173.205.14 | |
vjs.zencdn.net | 4968 | 2011-12-27 | 2012-05-21 | 2025-07-19 | 896 B | 544 kB | ![]() 151.101.2.217 | |
sswalesmentb.com | unknown | unknown | 2025-07-20 | 2025-07-20 | 1.7 kB | 1.5 kB | ![]() 104.21.89.126 | |
a.pemsrv.com | unknown | 2023-08-01 | 2023-08-05 | 2025-07-20 | 426 B | 106 kB | ![]() 95.173.205.14 | |
xr.staxisclivias.com 1 alert(s) on this Host | unknown | 2025-04-22 | 2025-07-17 | 2025-07-24 | 433 B | 1.5 kB | ![]() 23.109.170.198 | |
nriceukwater.org | unknown | 2025-06-11 | 2025-06-25 | 2025-07-24 | 840 B | 5.0 kB | ![]() 54.240.174.40 | |
static.cloudflareinsights.com | 1294 | 2019-08-30 | 2019-09-24 | 2025-07-23 | 507 B | 20 kB | ![]() 104.16.80.73 | |
ukankingwithea.com | unknown | 2024-01-01 | 2024-09-05 | 2025-07-25 | 1.3 kB | 2.4 kB | ![]() 104.21.32.1 | |
s3t3d2y9.afcdn.net | unknown | 2022-06-27 | 2025-05-07 | 2025-07-25 | 1.7 kB | 41 kB | ![]() 95.173.205.15 | |
divisiondrearilyunfiled.com | unknown | 2024-05-21 | 2024-08-08 | 2025-07-23 | 3.0 kB | 152 kB | ![]() 94.242.247.24 | |
cdnjs.cloudflare.com | 235 | 2009-02-17 | 2012-05-23 | 2025-07-23 | 1.8 kB | 689 kB | ![]() 104.17.24.14 | |
do7go.com | unknown | 2025-03-20 | 2025-03-23 | 2025-07-20 | 535 B | 39 kB | ![]() 188.114.96.1 |
Related reports
Threat Detection Systems
Public InfoSec YARA rules
No alerts detected
OpenPhish
No alerts detected
PhishTank
No alerts detected
Quad9 DNS
| Scan Date | Severity | Indicator | Alert |
|---|---|---|---|
| 2025-07-25 | medium | undefined | Sinkholed |
ThreatFox
No alerts detected
JavaScript (22)
| HASH | FROM | Size | First Seen | Last Seen | |
|---|---|---|---|---|---|
| bc577408d7d39fddd96b9cd564b66fda | DocumentWrite | 4.4 kB | 2025-07-26 | 2025-07-26 | |
Introduced by DocumentWrite First Seen 2025-07-26 Last Seen 2025-07-26 Times Seen 1 Size 4.4 kB (4360 bytes) MD5 bc577408d7d39fddd96b9cd564b66fda SHA1 13ce98b4f30581f67c8f3f165763fdcc97665504 Loading... | |||||
HTTP Transactions (92)
| URL | IP | Response | Size |
|---|




