Report Overview
Visitedpublic
2025-12-27 11:51:50
Tags
Submit Tags
URL
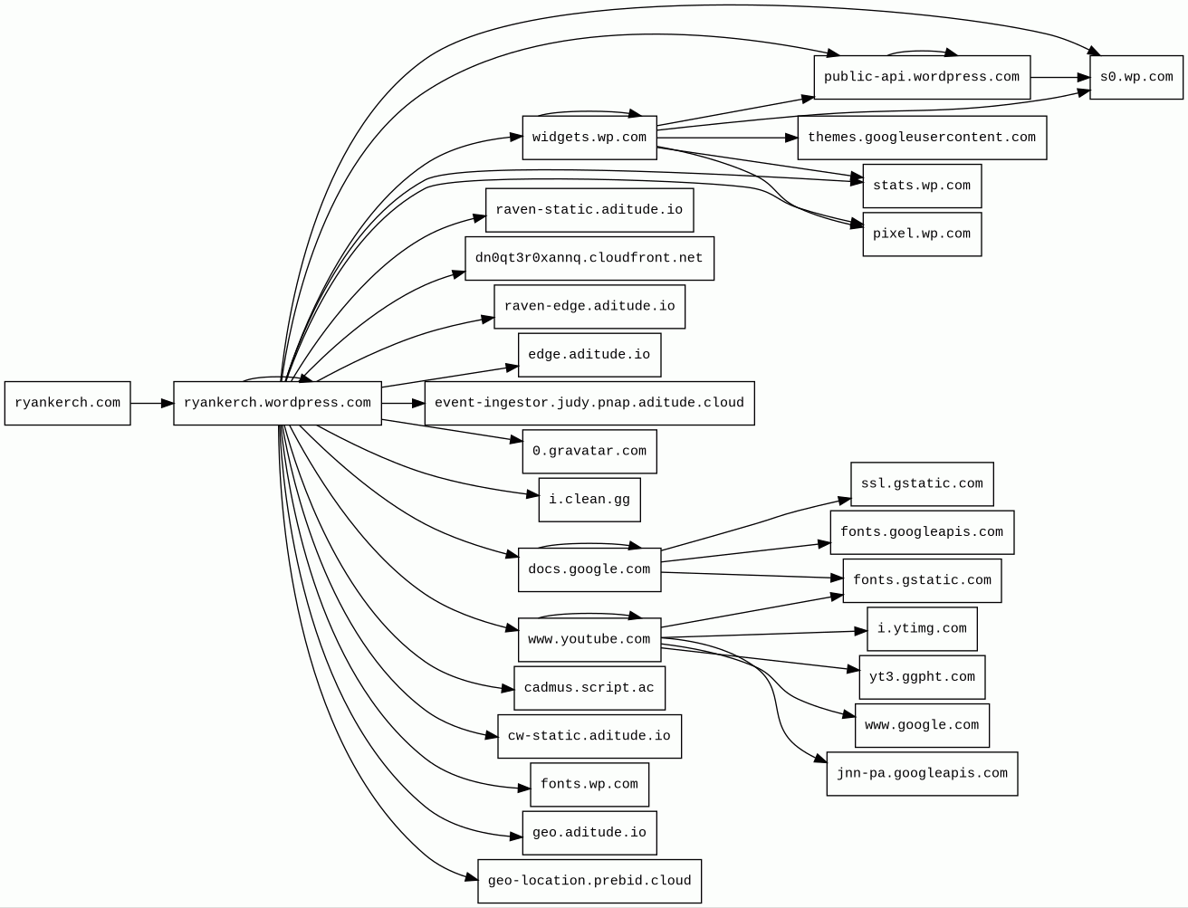
ryankerch.com
Finishing URL
ryankerch.wordpress.com/
IP / ASN
15.197.225.128
#16509 AMAZON-02
Title
ryan writes stuff

Detections

urlquery
0
Network Intrusion Detection
0
Threat Detection Systems
1

Host Summary

HostRankRegisteredFirst SeenLast Seen
i.ytimg.com
4362007-12-112012-10-032025-12-21
stats.wp.com
226601997-03-282017-01-302025-12-21
fonts.wp.com
1716121997-03-282022-11-282025-12-23
event-ingestor.judy.pnap.aditude.cloud
512662021-12-292024-04-252025-12-24
fonts.gstatic.com
unknown2008-02-112014-04-022025-12-21
i.clean.gg
107892018-04-012018-05-232025-12-23
cadmus.script.ac
183162020-03-182023-03-092025-12-26
ryankerch.wordpress.com
unknown2000-03-032025-12-272025-12-27
jnn-pa.googleapis.com
15792005-01-252021-11-162025-12-21
geo.aditude.io
495102015-09-052024-11-212025-12-25
ssl.gstatic.com
25479532008-02-112012-05-232025-12-22
ryankerch.com
unknownunknownNo dataNo data
widgets.wp.com
172221997-03-282013-06-122025-12-23
s0.wp.com
563271997-03-282017-01-302025-12-22
0.gravatar.com
672782004-07-152012-05-212025-12-22
edge.aditude.io
640872015-09-052023-03-142025-12-24
yt3.ggpht.com
12752008-01-162014-01-152025-12-21
dn0qt3r0xannq.cloudfront.net
unknown2008-04-252022-01-212025-12-25
www.google.com
221997-09-152015-05-102025-12-21
themes.googleusercontent.com
817472008-11-172012-05-242025-12-22
cw-static.aditude.io
1763912015-09-052024-04-222025-12-25
docs.google.com
771997-09-152013-05-302025-12-23
www.youtube.com
2862005-02-152013-04-132025-12-21
geo-location.prebid.cloud
575852022-01-272022-09-282025-12-25
pixel.wp.com
228241997-03-282017-01-302025-12-21
fonts.googleapis.com
3132005-01-252012-05-232025-12-21
raven-edge.aditude.io
460822015-09-052024-06-272025-12-25
public-api.wordpress.com
557302000-03-032012-07-082025-12-23
raven-static.aditude.io
491582015-09-052024-07-022025-12-25

Related reports

Threat Detection Systems
Detection SystemIndicatorVerdictAlert
Private YARA ruleswww.youtube.com/s/player/50cc0679/player_ias.vflset/en_US/base.jsaudit
Hunting_JS_WebAssembly

JavaScript (196)

HTTP Transactions (112)

URLIPResponseSize