Report Overview
Visitedpublic
2025-09-07 06:50:13
Tags
Submit Tags
URL
daddylivestream.fun/s-024/D982.php
Finishing URL
daddylivestream.fun/s-024/D982.php
IP / ASN

172.67.137.55
Title
daddylivestream.fun/s-024/D982.php
Detections
urlquery
0
Network Intrusion Detection
0
Threat Detection Systems
5
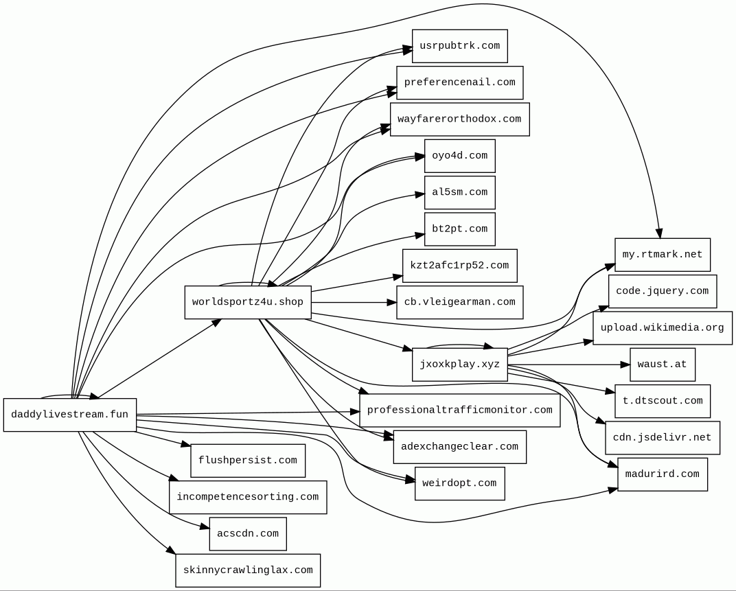
Host Summary
| Host | Rank | Registered | First Seen | Last Seen | Sent | Received | IP | Fingerprints |
|---|---|---|---|---|---|---|---|---|
bt2pt.com | 58095 | 2014-03-09 | 2025-04-26 | 2025-09-01 | 1.2 kB | 1.7 kB | ![]() 139.45.197.116 | |
oyo4d.com | 201644 | 2019-03-26 | 2025-06-02 | 2025-09-05 | 1.2 kB | 1.6 kB | ![]() 139.45.197.118 | |
weirdopt.com 2 alert(s) on this Host | 37519 | 2025-07-01 | 2025-07-08 | 2025-09-03 | 843 B | 754 B | ![]() 185.196.197.72 | |
kzt2afc1rp52.com | 1699334 | 2020-04-27 | 2020-04-27 | 2025-08-31 | 452 B | 111 kB | ![]() 172.240.108.76 | ![]() |
jxoxkplay.xyz | 3757661 | 2025-06-13 | 2025-08-01 | 2025-09-06 | 1.5 kB | 129 kB | ![]() 172.67.134.212 | |
daddylivestream.fun | unknown | 2025-08-15 | 2025-08-24 | 2025-08-24 | 1.5 kB | 33 kB | ![]() 104.21.94.147 | ![]() |
usrpubtrk.com | 6824 | 2025-06-16 | 2025-06-17 | 2025-09-03 | 993 B | 1.0 kB | ![]() 172.67.186.11 | |
preferencenail.com | 20606 | 2025-07-01 | 2025-07-08 | 2025-09-02 | 833 B | 172 kB | ![]() 185.196.197.72 | |
skinnycrawlinglax.com 2 alert(s) on this Host | 38609 | 2024-09-01 | 2025-07-09 | 2025-09-04 | 961 B | 6.4 kB | ![]() 172.240.127.234 | ![]() |
cdn.storageimagedisplay.com | 170153 | 2024-09-13 | 2024-09-13 | 2025-09-05 | 462 B | 65 kB | ![]() 45.133.44.1 | |
incompetencesorting.com 2 alert(s) on this Host | 933345 | 2025-03-26 | 2025-04-08 | 2025-08-31 | 918 B | 149 kB | ![]() 192.243.61.227 | |
acscdn.com | 18769 | 2020-05-05 | 2020-05-06 | 2025-09-06 | 835 B | 245 kB | ![]() 104.18.16.201 | |
madurird.com | 7966 | 2023-10-06 | 2023-10-07 | 2025-08-31 | 1.2 kB | 332 kB | ![]() 172.64.146.197 | |
t.dtscout.com | 54823 | 2013-11-01 | 2017-01-30 | 2025-09-06 | 513 B | 2.8 kB | ![]() 172.67.70.180 | |
flushpersist.com | 23810 | 2025-07-01 | 2025-07-08 | 2025-09-02 | 770 B | 496 B | ![]() 192.243.59.12 | |
professionaltrafficmonitor.com | 16376 | 2025-01-23 | 2025-01-25 | 2025-09-05 | 1.4 kB | 1.2 kB | ![]() 18.159.241.11 | |
code.jquery.com | 4915 | 2005-12-10 | 2012-05-21 | 2025-09-03 | 421 B | 90 kB | ![]() 151.101.66.137 | |
waust.at | 36042 | unknown | 2016-01-28 | 2025-09-06 | 399 B | 13 kB | ![]() 104.26.5.7 | |
my.rtmark.net | 43911 | 2014-10-29 | 2015-02-04 | 2025-09-04 | 1.4 kB | 2.6 kB | ![]() 172.64.146.234 | |
worldsportz4u.shop | 5223229 | 2024-11-21 | 2024-12-01 | 2025-08-23 | 995 B | 309 kB | ![]() 188.114.97.1 | |
adexchangeclear.com | 24943 | 2015-04-27 | 2025-07-16 | 2025-09-03 | 2.3 kB | 5.6 kB | ![]() 104.21.78.155 | |
cdn.jsdelivr.net | 1678 | 2012-05-16 | 2012-09-30 | 2025-09-03 | 891 B | 544 kB | ![]() 151.101.193.229 | |
al5sm.com | 258018 | 2022-03-16 | 2025-05-15 | 2025-09-04 | 822 B | 222 kB | ![]() 172.67.218.237 | |
wayfarerorthodox.com 5 alert(s) on this Host | unknown | 2024-09-03 | 2025-08-08 | 2025-09-05 | 7.2 kB | 21 kB | ![]() 172.240.253.132 | ![]() |
cb.vleigearman.com 1 alert(s) on this Host | unknown | 2024-10-25 | 2024-10-25 | 2025-08-31 | 432 B | 1.5 kB | ![]() 23.109.170.255 | |
upload.wikimedia.org | 4329 | 2003-03-16 | 2012-05-21 | 2025-09-04 | 467 B | 1.8 kB | ![]() 185.15.59.240 |
Nginx (Web servers, Reverse proxies)
Nginx is a web server that can also be used as a reverse proxy, load balancer, mail proxy and HTTP cache.Nginx:1.21.6 (Web servers, Reverse proxies)
Nginx is a web server that can also be used as a reverse proxy, load balancer, mail proxy and HTTP cache.Envoy (Reverse proxies)
Envoy is an open-source edge and service proxy, designed for cloud-native applications.Cloudflare (CDN)
Cloudflare is a web-infrastructure and website-security company, providing content-delivery-network services, DDoS mitigation, Internet security, and distributed domain-name-server services.LiteSpeed Cache (Caching, WordPress plugins)
LiteSpeed Cache is an all-in-one site acceleration plugin for WordPress.LiteSpeed (Web servers)
LiteSpeed is a high-scalability web server.Litespeed Cache (Caching, WordPress plugins)
LiteSpeed Cache is an all-in-one site acceleration plugin for WordPress.Google Cloud CDN (CDN)
Cloud CDN uses Google's global edge network to serve content closer to users.Google Cloud (IaaS)
Google Cloud is a suite of cloud computing services.Google Cloud Storage (Miscellaneous)
Google Cloud Storage allows world-wide storage and retrieval of any amount of data at any time.Nginx:1.19.5 (Web servers, Reverse proxies)
Nginx is a web server that can also be used as a reverse proxy, load balancer, mail proxy and HTTP cache.Varnish (Caching)
Varnish is a reverse caching proxy.Apache Traffic Server:9.2.11 (Web servers)
Apache Traffic Server is an open-source caching and proxying server that serves as an HTTP/1.1 and HTTP/2 reverse proxy with caching capabilities, load balancing, request routing, SSL termination, and support for advanced HTTP features.Related reports
Threat Detection Systems
| Detection System | Indicator | Verdict | Alert |
|---|---|---|---|
| Quad9 DNS | wayfarerorthodox.com | malicious | Sinkholed |
| Quad9 DNS | cb.vleigearman.com | malicious | Sinkholed |
| Quad9 DNS | weirdopt.com | malicious | Sinkholed |
| Quad9 DNS | skinnycrawlinglax.com | malicious | Sinkholed |
| Quad9 DNS | incompetencesorting.com | malicious | Sinkholed |
JavaScript (47)
No JavaScripts
HTTP Transactions (53)
| URL | IP | Response | Size |
|---|






