Report Overview
Visitedpublic
2025-11-07 10:30:00
Tags
Submit Tags
URL
m.patchmeet.com/entry?param=1&hash=4c3d1798c583bcde7d6fc5a8c2cc108e&p=48142&adwpl={%25utm_term|url|%25}&cid=wmnbf1r84v4fn20ejh5s798g&camp=26a905f5-af96-4546-8b34-d09ec1c62796&rfrdmn=pikamalika.com
Finishing URL
mn.patchmeet.com/take/sympathy?p=48142&pe=48142&hash=4c3d1798c583bcde7d6fc5a8c2cc108e¶m=1&plog=48142&rfrdmn=cGlrYW1hbGlrYS5jb20%3D&sr1=%7B%25utm_term%7Curl%7C%25%7D&sub_id=5126139962&req_cid=da84c8b4ce0af1f6f1733e802ed99d86&user_id=935035261
IP / ASN

185.106.140.114
Title
Patchmeet
Detections
urlquery
0
Network Intrusion Detection
1
Threat Detection Systems
9
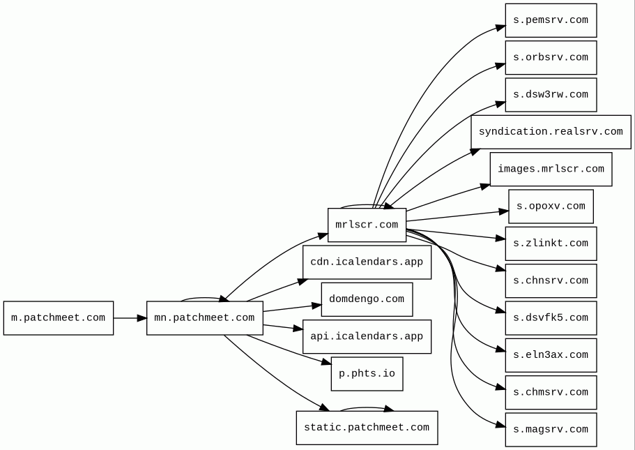
Host Summary
| Host | Rank | Registered | First Seen | Last Seen | Sent | Received | IP | Fingerprints |
|---|---|---|---|---|---|---|---|---|
s.orbsrv.com | 50502 | 2020-05-16 | 2020-09-02 | 2025-11-04 | 573 B | 418 B | ![]() 95.211.229.248 | |
s.opoxv.com 1 alert(s) on this Host | 213712 | 2019-12-02 | 2019-12-13 | 2025-11-03 | 572 B | 417 B | ![]() 95.211.229.248 | |
cdn.icalendars.app | 1845978 | 2020-11-24 | 2022-11-02 | 2025-11-05 | 427 B | 126 kB | ![]() 188.114.97.1 | |
api.icalendars.app | 794021 | 2020-11-24 | 2022-09-19 | 2025-11-05 | 2.2 kB | 2.0 kB | ![]() 34.90.134.29 | |
s.chmsrv.com 1 alert(s) on this Host | unknown | 2025-09-22 | 2025-09-23 | 2025-11-04 | 573 B | 418 B | ![]() 95.211.229.248 | |
mn.patchmeet.com | unknown | 2025-07-28 | 2025-11-07 | 2025-11-07 | 4.8 kB | 107 kB | ![]() 185.106.140.114 | |
p.phts.io | 3361106 | 2015-03-10 | 2017-11-14 | 2025-11-05 | 505 B | 58 kB | ![]() 104.26.4.67 | |
s.zlinkt.com 1 alert(s) on this Host | 4002425 | 2025-06-30 | 2025-08-06 | 2025-11-03 | 574 B | 418 B | ![]() 95.211.229.248 | |
m.patchmeet.com | unknown | 2025-07-28 | 2025-10-31 | 2025-10-31 | 664 B | 104 kB | ![]() 185.106.140.114 | |
s.dsvfk5.com | unknown | 2025-06-12 | 2025-11-02 | 2025-11-02 | 574 B | 418 B | ![]() 95.211.229.247 | |
s.magsrv.com 1 alert(s) on this Host | 47665 | 2023-08-01 | 2023-08-04 | 2025-11-03 | 574 B | 418 B | ![]() 95.211.229.248 | |
s.pemsrv.com | 104334 | 2023-08-01 | 2023-08-04 | 2025-11-03 | 573 B | 418 B | ![]() 95.211.229.248 | |
s.dsw3rw.com | unknown | 2025-06-12 | 2025-11-06 | 2025-11-06 | 573 B | 418 B | ![]() 95.211.229.247 | |
images.mrlscr.com 3 alert(s) on this Host | 3759707 | 2018-05-07 | 2023-12-24 | 2025-11-05 | 1.4 kB | 193 kB | ![]() 188.114.97.1 | |
s.chnsrv.com 1 alert(s) on this Host | 356919 | 2025-07-15 | 2025-07-16 | 2025-11-03 | 573 B | 418 B | ![]() 95.211.229.248 | |
static.patchmeet.com | unknown | 2025-07-28 | 2025-10-31 | 2025-10-31 | 29 kB | 225 kB | ![]() 188.114.96.1 | |
syndication.realsrv.com | 176973 | 2019-02-07 | 2019-07-03 | 2025-11-03 | 585 B | 419 B | ![]() 95.211.229.247 | |
s.eln3ax.com 1 alert(s) on this Host | 358654 | 2025-02-17 | 2025-03-22 | 2025-11-03 | 573 B | 0 B | ![]() 0.0.0.0 | |
domdengo.com 2 alert(s) on this Host | 334621 | 2023-06-16 | 2023-06-16 | 2025-11-05 | 991 B | 1.4 kB | ![]() 34.90.10.178 | |
mrlscr.com 12 alert(s) on this Host | 125397 | 2018-05-07 | 2018-09-22 | 2025-11-05 | 8.2 kB | 798 kB | ![]() 34.90.10.178 |
Nginx (Web servers, Reverse proxies)
Nginx is a web server that can also be used as a reverse proxy, load balancer, mail proxy and HTTP cache.Cloudflare (CDN)
Cloudflare is a web-infrastructure and website-security company, providing content-delivery-network services, DDoS mitigation, Internet security, and distributed domain-name-server services.RequireJS (JavaScript frameworks)
RequireJS is a JavaScript library and file loader which manages the dependencies between JavaScript files and in modular programming.PHP (Programming languages)
PHP is a general-purpose scripting language used for web development.Amazon CloudFront (CDN)
Amazon CloudFront is a fast content delivery network (CDN) service that securely delivers data, videos, applications, and APIs to customers globally with low latency, high transfer speeds.Amazon Web Services (PaaS)
Amazon Web Services (AWS) is a comprehensive cloud services platform offering compute power, database storage, content delivery and other functionality.Related reports
Network Intrusion Detection Systems
Suricata /w Emerging Threats Pro
| Timestamp | Severity | Source IP | Destination IP | Alert |
|---|---|---|---|---|
| low | ![]() 172.255.233.92 | ![]() 172.18.0.25 | ET INFO Observed ZeroSSL SSL/TLS Certificate |
Threat Detection Systems
| Detection System | Indicator | Verdict | Alert |
|---|---|---|---|
| Cloudflare DNS | mrlscr.com | malicious | Sinkholed |
| Cloudflare DNS | images.mrlscr.com | malicious | Sinkholed |
| Cloudflare DNS | s.opoxv.com | malicious | Sinkholed |
| Hagezi Threat Feed | s.eln3ax.com | malicious | Sinkholed |
| Cloudflare DNS | s.zlinkt.com | malicious | Sinkholed |
| Cloudflare DNS | domdengo.com | malicious | Sinkholed |
| Cloudflare DNS | s.chmsrv.com | malicious | Sinkholed |
| Cloudflare DNS | s.chnsrv.com | malicious | Sinkholed |
| Cloudflare DNS | s.magsrv.com | malicious | Sinkholed |
JavaScript (38)
No JavaScripts
HTTP Transactions (67)
| URL | IP | Response | Size |
|---|
