Report Overview
Visitedpublic
2026-02-14 06:23:55
Tags
Submit Tags
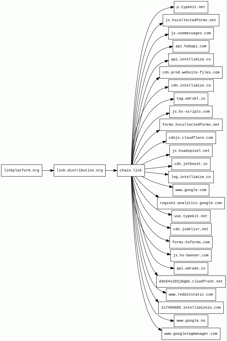
URL
linkplatform.org/
Finishing URL
chain.link/
IP / ASN

104.21.92.162
Title
Chainlink: The Industry-Standard Oracle Platform
Detections
urlquery
0
Network Intrusion Detection
0
Threat Detection Systems
1
Host Summary
| Host | Rank | Registered | First Seen | Last Seen | Sent | Received | IP | Fingerprints |
|---|---|---|---|---|---|---|---|---|
cdn.jsdelivr.net | 1678 | 2012-05-16 | 2012-09-30 | 2026-02-08 | 1.3 kB | 164 kB | ![]() 104.16.174.226 | |
link-distribution.org | unknown | 2025-09-19 | 2026-02-13 | 2026-02-13 | 490 B | 408 kB | ![]() 172.67.212.83 | |
cdn.prod.website-files.com | 20159 | 2019-01-23 | 2023-11-01 | 2026-02-09 | 27 kB | 4.3 MB | ![]() 104.18.160.117 | |
www.googletagmanager.com | 283 | 2011-11-11 | 2012-10-04 | 2026-02-08 | 1.3 kB | 1.4 MB | ![]() 142.251.38.104 | |
www.redditstatic.com | 5235 | 2011-11-09 | 2012-06-30 | 2026-02-11 | 416 B | 80 kB | ![]() 151.101.193.140 | |
chain.link | 52632 | 2017-07-27 | 2018-11-12 | 2026-02-13 | 479 B | 408 kB | ![]() 198.202.211.1 | |
js.hscollectedforms.net | 36221 | 2017-01-23 | 2017-03-02 | 2026-02-09 | 449 B | 78 kB | ![]() 104.16.109.254 | |
js.hsadspixel.net | 23453 | 2017-04-21 | 2017-07-25 | 2026-02-11 | 406 B | 8.8 kB | ![]() 104.17.223.152 | |
js.hs-banner.com | 17150 | 2020-03-09 | 2020-03-26 | 2026-02-09 | 421 B | 70 kB | ![]() 104.18.40.240 | |
js.hs-scripts.com | 18499 | 2016-07-11 | 2016-08-09 | 2026-02-09 | 412 B | 3.1 kB | ![]() 104.16.138.209 | |
www.google.com | 22 | 1997-09-15 | 2015-05-10 | 2026-02-08 | 3.7 kB | 2.0 kB | ![]() 142.251.157.119 | |
tag.adrsbl.io | 1443297 | 2023-05-29 | 2024-02-13 | 2026-02-07 | 3.1 kB | 23 kB | ![]() 54.144.112.252 | |
cdnjs.cloudflare.com | 1222 | 2009-02-17 | 2012-05-23 | 2026-02-08 | 895 B | 46 kB | ![]() 104.17.25.14 | |
p.typekit.net | 4638 | 2010-08-02 | 2012-05-23 | 2026-02-08 | 525 B | 373 B | ![]() 23.36.77.91 | |
api.adradv.io | unknown | 2025-12-13 | 2025-12-25 | 2026-02-08 | 563 B | 426 B | ![]() 52.91.132.193 | |
cdn.intellimize.co | 204905 | 2015-12-03 | 2021-12-21 | 2026-02-13 | 422 B | 372 kB | ![]() 151.101.2.132 | |
api.intellimize.co | 198483 | 2015-12-03 | 2015-12-18 | 2026-02-13 | 1.0 kB | 1.4 kB | ![]() 34.255.95.121 | |
api.hubapi.com | 23958 | 2008-05-24 | 2012-06-25 | 2026-02-11 | 496 B | 1.4 kB | ![]() 104.16.50.78 | |
forms.hsforms.com | 29940 | 2013-09-18 | 2018-03-07 | 2026-02-11 | 490 B | 764 B | ![]() 104.19.175.188 | |
117456865.intellimizeio.com | unknown | 2020-10-22 | 2025-11-14 | 2026-02-13 | 536 B | 17 kB | ![]() 63.32.190.206 | |
js.usemessages.com | 39054 | 2015-12-07 | 2017-10-05 | 2026-02-11 | 424 B | 108 kB | ![]() 104.16.76.142 | |
linkplatform.org 1 alert(s) on this Host | unknown | 2025-09-19 | 2026-02-13 | 2026-02-13 | 485 B | 408 kB | ![]() 104.21.92.162 | |
www.google.no | 92680 | 2001-02-26 | 2012-06-26 | 2026-02-08 | 757 B | 580 B | ![]() 142.251.38.99 | |
forms.hscollectedforms.net | 36910 | 2017-01-23 | 2023-03-02 | 2026-02-09 | 517 B | 707 B | ![]() 104.16.109.254 | |
cdn.jetboost.io | 388001 | 2019-10-17 | 2020-08-11 | 2026-02-07 | 410 B | 14 kB | ![]() 108.157.229.90 | |
log.intellimize.co | 190417 | 2015-12-03 | 2017-11-14 | 2026-02-13 | 908 B | 828 B | ![]() 184.32.22.212 | |
d3e54v103j8qbb.cloudfront.net | unknown | 2008-04-25 | 2016-03-11 | 2026-02-09 | 501 B | 90 kB | ![]() 3.164.226.122 | |
region1.analytics.google.com | 22257 | 1997-09-15 | 2022-03-17 | 2026-02-08 | 990 B | 844 B | ![]() 216.239.34.36 | |
use.typekit.net | 4054 | 2010-08-02 | 2012-07-05 | 2026-02-09 | 1.6 kB | 58 kB | ![]() 23.36.77.81 |
Cloudflare (CDN)
Cloudflare is a web-infrastructure and website-security company, providing content-delivery-network services, DDoS mitigation, Internet security, and distributed domain-name-server services.Amazon Web Services (PaaS)
Amazon Web Services (AWS) is a comprehensive cloud services platform offering compute power, database storage, content delivery and other functionality.Varnish (Caching)
Varnish is a reverse caching proxy.cdnjs (CDN)
cdnjs is a free distributed JS library delivery service.Google Tag Manager (Tag managers)
Google Tag Manager is a tag management system (TMS) that allows you to quickly and easily update measurement codes and related code fragments collectively known as tags on your website or mobile app.jsDelivr (CDN)
JSDelivr is a free public CDN for open-source projects. It can serve web files directly from the npm registry and GitHub repositories without any configuration.jQuery:3.5.1 (JavaScript libraries)
jQuery is a JavaScript library which is a free, open-source software designed to simplify HTML DOM tree traversal and manipulation, as well as event handling, CSS animation, and Ajax.Amazon CloudFront (CDN)
Amazon CloudFront is a fast content delivery network (CDN) service that securely delivers data, videos, applications, and APIs to customers globally with low latency, high transfer speeds.Nginx (Web servers, Reverse proxies)
Nginx is a web server that can also be used as a reverse proxy, load balancer, mail proxy and HTTP cache.Cloudflare Bot Management (Security)
Cloudflare bot management solution identifies and mitigates automated traffic to protect websites from bad bots.Express (Web frameworks, Web servers)
Express is a web application framework for Node.js, released as free and open-source software under the MIT License. It is designed for building web applications and APIs.Node.js (Programming languages)
Node.js is an open-source, cross-platform, JavaScript runtime environment that executes JavaScript code outside a web browser.Amazon S3 (CDN)
Amazon S3 or Amazon Simple Storage Service is a service offered by Amazon Web Services (AWS) that provides object storage through a web service interface.Related reports
Threat Detection Systems
| Detection System | Indicator | Verdict | Alert |
|---|---|---|---|
| DNS4EU | linkplatform.org | malicious | Sinkholed |
JavaScript (73)
No JavaScripts
HTTP Transactions (97)
| URL | IP | Response | Size |
|---|


