Report Overview
Visitedpublic
2025-12-25 06:12:08
Tags
Submit Tags
URL
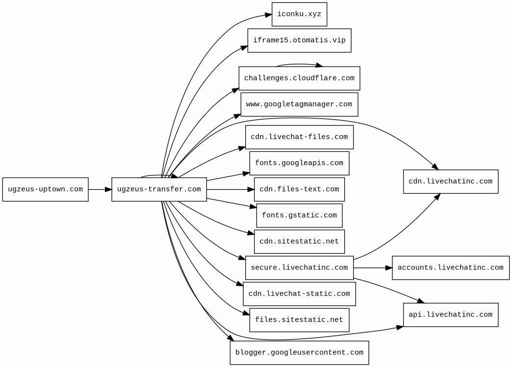
ugzeus-uptown.com/
Finishing URL
ugzeus-transfer.com/
IP / ASN

45.194.53.26
Title
UGZEUS : Agen Bandar Slot88 Yang Dipercayai Indonesia Tahun 2025
Detections
urlquery
0
Network Intrusion Detection
0
Threat Detection Systems
5
Host Summary
| Host | Rank | Registered | First Seen | Last Seen | Sent | Received | IP | Fingerprints |
|---|---|---|---|---|---|---|---|---|
ugzeus-transfer.com 20 alert(s) on this Host | unknown | 2025-12-21 | 2025-12-25 | 2025-12-25 | 30 kB | 1.2 MB | ![]() 45.194.53.52 | |
cdn.livechatinc.com | 36142 | 2005-10-31 | 2012-06-22 | 2025-12-22 | 7.2 kB | 1.0 MB | ![]() 23.36.77.179 | |
iconku.xyz | unknown | 2025-05-04 | 2025-07-21 | 2025-12-21 | 2.6 kB | 9.0 MB | ![]() 172.104.35.35 | |
accounts.livechatinc.com | 44666 | 2005-10-31 | 2017-07-31 | 2025-12-22 | 534 B | 1.8 kB | ![]() 23.36.77.179 | |
cdn.livechat-files.com | 159656 | 2020-02-13 | 2020-04-22 | 2025-12-24 | 503 B | 1.3 MB | ![]() 23.36.77.179 | |
fonts.googleapis.com | 313 | 2005-01-25 | 2012-05-23 | 2025-12-21 | 2.8 kB | 20 kB | ![]() 142.251.38.106 | |
files.sitestatic.net | 155743 | 2020-08-14 | 2022-06-02 | 2025-12-20 | 26 kB | 3.2 MB | ![]() 45.194.53.26 | |
blogger.googleusercontent.com | 4332 | 2008-11-17 | 2012-05-25 | 2025-12-22 | 645 B | 7.0 MB | ![]() 142.250.74.33 | |
fonts.gstatic.com | unknown | 2008-02-11 | 2014-04-02 | 2025-12-21 | 2.8 kB | 145 kB | ![]() 142.250.74.35 | |
cdn.sitestatic.net | 130263 | 2020-08-14 | 2023-08-01 | 2025-12-19 | 5.3 kB | 617 kB | ![]() 45.194.53.26 | |
www.googletagmanager.com | 283 | 2011-11-11 | 2012-10-04 | 2025-12-21 | 440 B | 434 kB | ![]() 142.251.38.104 | |
challenges.cloudflare.com | 11393 | 2009-02-17 | 2021-10-20 | 2025-12-21 | 5.1 kB | 508 kB | ![]() 104.18.94.41 | |
iframe15.otomatis.vip 1 alert(s) on this Host | 92817 | 2023-04-30 | 2024-02-01 | 2025-12-18 | 475 B | 10 kB | ![]() 172.66.161.58 | |
ugzeus-uptown.com 3 alert(s) on this Host | unknown | 2025-01-05 | 2025-10-08 | 2025-10-08 | 486 B | 8.5 kB | ![]() 45.194.53.52 | |
cdn.livechat-static.com | 339953 | 2016-05-30 | 2017-12-15 | 2025-12-24 | 480 B | 373 kB | ![]() 23.36.77.179 | |
api.livechatinc.com | 29526 | 2005-10-31 | 2013-12-20 | 2025-12-22 | 3.0 kB | 24 kB | ![]() 23.36.77.179 | |
cdn.files-text.com | 89437 | 2023-08-09 | 2024-04-10 | 2025-12-24 | 567 B | 26 kB | ![]() 23.36.77.179 | |
secure.livechatinc.com | 8212 | 2005-10-31 | 2012-08-20 | 2025-12-22 | 718 B | 2.0 kB | ![]() 23.36.77.179 |
Cloudflare (CDN)
Cloudflare is a web-infrastructure and website-security company, providing content-delivery-network services, DDoS mitigation, Internet security, and distributed domain-name-server services.Cloudflare Bot Management (Security)
Cloudflare bot management solution identifies and mitigates automated traffic to protect websites from bad bots.Google Analytics (Analytics)
Google Analytics is a free web analytics service that tracks and reports website traffic.jQuery UI (JavaScript libraries)
jQuery UI is a collection of GUI widgets, animated visual effects, and themes implemented with jQuery, Cascading Style Sheets, and HTML.AMP (JavaScript frameworks)
AMP, originally created by Google, is an open-source HTML framework developed by the AMP open-source Project. AMP is designed to help webpages load faster.jQuery (JavaScript libraries)
jQuery is a JavaScript library which is a free, open-source software designed to simplify HTML DOM tree traversal and manipulation, as well as event handling, CSS animation, and Ajax.Bootstrap (UI frameworks)
Bootstrap is a free and open-source CSS framework directed at responsive, mobile-first front-end web development. It contains CSS and JavaScript-based design templates for typography, forms, buttons, navigation, and other interface components.Firebase (Databases, Development)
Firebase is a Google-backed application development software that enables developers to develop iOS, Android and Web apps.FancyBox (JavaScript libraries)
FancyBox is a tool for displaying images, html content and multi-media in a Mac-style 'lightbox' that floats overtop of web page.Google Cloud Storage (Miscellaneous)
Google Cloud Storage allows world-wide storage and retrieval of any amount of data at any time.Google Cloud (IaaS)
Google Cloud is a suite of cloud computing services.LiteSpeed (Web servers)
LiteSpeed is a high-scalability web server.Amazon Web Services (PaaS)
Amazon Web Services (AWS) is a comprehensive cloud services platform offering compute power, database storage, content delivery and other functionality.Alibaba Cloud Object Storage Service (IaaS)
Alibaba Cloud Object Storage Service (OSS) is a cloud-based object storage service provided by Alibaba Cloud, which allows users to store and access large amounts of data in the cloud.Related reports
Threat Detection Systems
| Detection System | Indicator | Verdict | Alert |
|---|---|---|---|
| DNS4EU | ugzeus-transfer.com | malicious | Sinkholed |
| Cloudflare DNS | ugzeus-uptown.com | malicious | Sinkholed |
| DigiCert UltraDNS | ugzeus-uptown.com | malicious | Sinkholed |
| DNS4EU | ugzeus-uptown.com | malicious | Sinkholed |
| DigiCert UltraDNS | iframe15.otomatis.vip | malicious | Sinkholed |
JavaScript (126)
| HASH | FROM | Size | First Seen | Last Seen | |
|---|---|---|---|---|---|
| 086707e4369f60afedcafb16050a7618 | DocumentWrite | 39 B | 2023-03-07 | 2026-04-08 | |
Introduced by DocumentWrite First Seen 2023-03-07 Last Seen 2026-04-08 Times Seen 761100 Size 39 B (39 bytes) MD5 086707e4369f60afedcafb16050a7618 SHA1 8216b0cc6876cbd44f01c158e7dff3833ceccd41 Loading... | |||||
| e930cd94a5b86e9b0a3c653784cee7b1 | DocumentWrite | 6.4 kB | 2025-12-25 | 2025-12-25 | |
Introduced by DocumentWrite First Seen 2025-12-25 Last Seen 2025-12-25 Times Seen 1 Size 6.4 kB (6398 bytes) MD5 e930cd94a5b86e9b0a3c653784cee7b1 SHA1 5d363f4034f2818459caa15438322f4d8ca6fd8a Loading... | |||||
| 781c86d042ba7283b955057ca12bb177 | DocumentWrite | 7.5 kB | 2025-12-25 | 2025-12-25 | |
Introduced by DocumentWrite First Seen 2025-12-25 Last Seen 2025-12-25 Times Seen 1 Size 7.5 kB (7521 bytes) MD5 781c86d042ba7283b955057ca12bb177 SHA1 62553f7d22ef1da483754ed1b83448d13524f98b Loading... | |||||
| e90a386222e0e6f0a51224846d5b93fc | DocumentWrite | 27 kB | 2025-12-25 | 2025-12-25 | |
Introduced by DocumentWrite First Seen 2025-12-25 Last Seen 2025-12-25 Times Seen 1 Size 27 kB (26595 bytes) MD5 e90a386222e0e6f0a51224846d5b93fc SHA1 375267a573e8892e7317c55cdf022c771bb0c5ff Loading... | |||||
| fe1f32a7475328a0a63836ac750bb615 | DocumentWrite | 43 kB | 2025-12-25 | 2025-12-25 | |
Introduced by DocumentWrite First Seen 2025-12-25 Last Seen 2025-12-25 Times Seen 1 Size 43 kB (43017 bytes) MD5 fe1f32a7475328a0a63836ac750bb615 SHA1 b19a84f6ec16c9a91f190db63f94e3150d46f5db Loading... | |||||
HTTP Transactions (123)
| URL | IP | Response | Size |
|---|


