Report Overview
Visitedpublic
2025-10-09 15:06:00
Tags
Submit Tags
URL
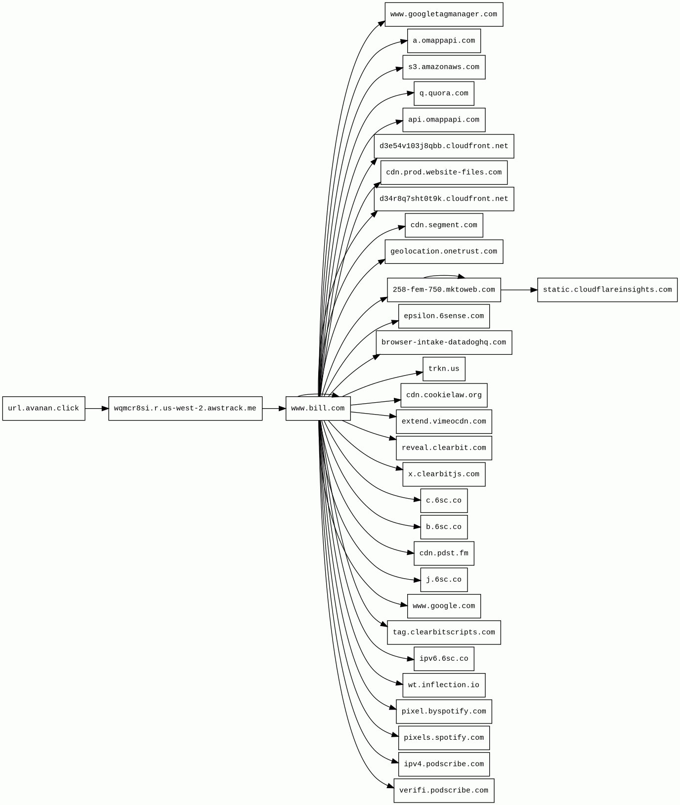
url.avanan.click/v2/r01/___https:/wqmcr8si.r.us-west-2.awstrack.me/L0/https:/www.bill.com*2Flegal*2Fspend-expense-terms-of-service/1/01010199c97d3d13-87bb4fc2-9fb9-42c6-8d05-e536f4cbefb4-000000/Q0bp3qCpfxJrVOXEZlC-ZIdB9U0=448___.YXAzOmF0bGFzaHA6YTpvOjcyODBmY2E5ZDI4MjFiMjk5Yjk1OTc1Y2ZjNzc3NzFjOjc6ZWUwYjo3MzlhM2M5NzA0YWI5NGRlNjNkYWE4NmMwMjA1OGI0YzFjODdmNGJlNDljYzdhYjIwNDhjZTNjOTEzMGEzYTk2Omg6VDpO
Finishing URL
www.bill.com/legal/spend-expense-terms-of-service
IP / ASN

108.156.22.64
Title
BILL Spend & Expense Terms of Service | BILL
Detections
urlquery
0
Network Intrusion Detection
2
Threat Detection Systems
0
Host Summary
| Host | Rank | Registered | First Seen | Last Seen | Sent | Received | IP | Fingerprints |
|---|---|---|---|---|---|---|---|---|
geolocation.onetrust.com | 4022 | 2004-01-12 | 2018-02-07 | 2025-10-05 | 481 B | 461 B | ![]() 104.18.32.137 | |
epsilon.6sense.com | 59988 | 1998-07-17 | 2018-10-10 | 2025-10-07 | 1.1 kB | 1.5 kB | ![]() 75.2.108.141 | |
cdn.prod.website-files.com | 20159 | 2019-01-23 | 2023-11-01 | 2025-10-05 | 5.9 kB | 3.2 MB | ![]() 104.18.160.117 | |
www.bill.com | 399264 | 1994-11-03 | 2014-07-03 | 2025-10-02 | 1.4 kB | 618 kB | ![]() 3.167.2.41 | |
extend.vimeocdn.com | 80308 | 2010-04-21 | 2015-04-13 | 2025-10-06 | 419 B | 18 kB | ![]() 151.101.0.217 | |
www.google.com | 22 | 1997-09-15 | 2015-05-10 | 2025-10-05 | 2.0 kB | 981 B | ![]() 142.250.178.68 | |
x.clearbitjs.com | 192438 | 2018-07-09 | 2019-06-12 | 2025-10-06 | 460 B | 1.0 kB | ![]() 3.127.196.46 | |
reveal.clearbit.com | 269772 | 2003-07-04 | 2017-01-30 | 2025-10-07 | 498 B | 621 B | ![]() 18.158.205.16 | |
d34r8q7sht0t9k.cloudfront.net | unknown | 2008-04-25 | 2022-11-09 | 2025-10-06 | 421 B | 12 kB | ![]() 3.167.7.137 | |
api.omappapi.com | 47869 | 2020-03-16 | 2020-03-20 | 2025-10-06 | 454 B | 75 kB | ![]() 104.18.3.9 | |
url.avanan.click 2 alert(s) on this Host | 385685 | 2021-03-16 | 2021-11-17 | 2025-10-07 | 1.6 kB | 225 kB | ![]() 0.0.0.0 | |
tag.clearbitscripts.com | 151800 | 2021-08-10 | 2021-08-26 | 2025-10-07 | 455 B | 3.3 kB | ![]() 54.240.174.102 | |
www.googletagmanager.com | 283 | 2011-11-11 | 2012-10-04 | 2025-10-05 | 430 B | 659 kB | ![]() 142.250.178.72 | |
c.6sc.co | 51900 | 2014-12-12 | 2017-01-29 | 2025-10-06 | 420 B | 320 B | ![]() 2.22.225.65 | |
ipv6.6sc.co | 45442 | 2014-12-12 | 2022-05-05 | 2025-10-06 | 423 B | 423 B | ![]() 2.22.225.65 | |
q.quora.com | 39022 | 2000-03-29 | 2017-05-08 | 2025-10-06 | 553 B | 505 B | ![]() 162.159.152.17 | |
pixels.spotify.com | 20732 | 2006-04-23 | 2024-06-25 | 2025-10-06 | 1.5 kB | 1.6 kB | ![]() 35.186.224.24 | ![]() |
wt.inflection.io | 648809 | 2018-12-12 | 2024-07-16 | 2025-10-09 | 934 B | 17 kB | ![]() 151.101.1.91 | |
wqmcr8si.r.us-west-2.awstrack.me | 2247705 | 2017-07-18 | 2025-10-09 | 2025-10-09 | 660 B | 224 kB | ![]() 35.82.65.104 | |
cdn.pdst.fm | 36260 | unknown | 2019-01-23 | 2025-10-06 | 408 B | 42 kB | ![]() 35.244.142.80 | |
j.6sc.co | 45531 | 2014-12-12 | 2015-12-10 | 2025-10-06 | 839 B | 76 kB | ![]() 2.22.225.65 | |
verifi.podscribe.com | 27424 | 2011-08-27 | 2022-04-11 | 2025-10-06 | 924 B | 296 B | ![]() 54.221.109.14 | |
browser-intake-datadoghq.com | 795 | 2020-08-06 | 2023-01-14 | 2025-10-06 | 4.7 kB | 2.8 kB | ![]() 3.233.158.25 | |
a.omappapi.com | 46803 | 2020-03-16 | 2020-03-20 | 2025-10-06 | 12 kB | 480 kB | ![]() 194.242.11.186 | |
pixel.byspotify.com | 29892 | 2018-10-12 | 2023-06-27 | 2025-10-06 | 416 B | 42 kB | ![]() 34.117.162.98 | |
s3.amazonaws.com | 1245 | 2005-08-18 | 2020-05-13 | 2025-10-06 | 447 B | 2.4 kB | ![]() 16.15.177.200 | |
cdn.segment.com | 9348 | 1998-07-06 | 2014-04-11 | 2025-10-06 | 480 B | 2.3 kB | ![]() 3.167.6.134 | |
static.cloudflareinsights.com | 4073 | 2019-08-30 | 2019-09-24 | 2025-10-05 | 524 B | 20 kB | ![]() 104.16.80.73 | |
d3e54v103j8qbb.cloudfront.net | unknown | 2008-04-25 | 2016-03-11 | 2025-10-05 | 505 B | 90 kB | ![]() 54.230.245.223 | |
ipv4.podscribe.com | 39956 | 2011-08-27 | 2024-03-31 | 2025-10-06 | 430 B | 283 B | ![]() 54.211.233.37 | |
258-fem-750.mktoweb.com | 900148 | 2008-10-31 | 2021-10-07 | 2025-10-02 | 4.6 kB | 432 kB | ![]() 104.16.96.80 | |
cdn.cookielaw.org | 2972 | 2011-06-20 | 2013-12-28 | 2025-10-05 | 5.7 kB | 1.2 MB | ![]() 104.18.87.42 | |
trkn.us | 6675 | 2014-10-01 | 2015-04-07 | 2025-10-06 | 2.6 kB | 2.6 kB | ![]() 95.100.107.139 | |
b.6sc.co | 26047 | 2014-12-12 | 2015-12-15 | 2025-10-06 | 16 kB | 2.9 kB | ![]() 2.22.225.65 |
Cloudflare (CDN)
Cloudflare is a web-infrastructure and website-security company, providing content-delivery-network services, DDoS mitigation, Internet security, and distributed domain-name-server services.Amazon Web Services (PaaS)
Amazon Web Services (AWS) is a comprehensive cloud services platform offering compute power, database storage, content delivery and other functionality.OneTrust (Cookie compliance)
OneTrust is a cloud-based data privacy management compliance platform.jQuery:3.5.1 (JavaScript libraries)
jQuery is a JavaScript library which is a free, open-source software designed to simplify HTML DOM tree traversal and manipulation, as well as event handling, CSS animation, and Ajax.Amazon CloudFront (CDN)
Amazon CloudFront is a fast content delivery network (CDN) service that securely delivers data, videos, applications, and APIs to customers globally with low latency, high transfer speeds.Google Tag Manager (Tag managers)
Google Tag Manager is a tag management system (TMS) that allows you to quickly and easily update measurement codes and related code fragments collectively known as tags on your website or mobile app.Amazon S3 (CDN)
Amazon S3 or Amazon Simple Storage Service is a service offered by Amazon Web Services (AWS) that provides object storage through a web service interface.Varnish (Caching)
Varnish is a reverse caching proxy.Apache HTTP Server (Web servers)
Apache is a free and open-source cross-platform web server software.Envoy (Reverse proxies)
Envoy is an open-source edge and service proxy, designed for cloud-native applications.Google Cloud Storage (Miscellaneous)
Google Cloud Storage allows world-wide storage and retrieval of any amount of data at any time.Google Cloud (IaaS)
Google Cloud is a suite of cloud computing services.Amazon ELB (Load balancers)
AWS ELB is a network load balancer service provided by Amazon Web Services for distributing traffic across multiple targets, such as Amazon EC2 instances, containers, IP addresses, and Lambda functions.Bunny (CDN)
Google Cloud CDN (CDN)
Cloud CDN uses Google's global edge network to serve content closer to users.Cloudflare Bot Management (Security)
Cloudflare bot management solution identifies and mitigates automated traffic to protect websites from bad bots.Related reports
Network Intrusion Detection Systems
Suricata /w Emerging Threats Pro
| Timestamp | Severity | Source IP | Destination IP | Alert |
|---|---|---|---|---|
| low | ![]() 172.18.0.19 | ![]() 3.167.2.40 | ETPRO INFO HTTP Request to a *.click domain | |
| low | ![]() 172.18.0.19 | ![]() 3.167.2.40 | ETPRO INFO HTTP Request to a *.click domain |
Threat Detection Systems
No alerts detected
JavaScript (151)
No JavaScripts
HTTP Transactions (113)
| URL | IP | Response | Size |
|---|





