Report Overview
Visitedpublic
2025-07-13 06:58:55
Tags
Submit Tags
URL
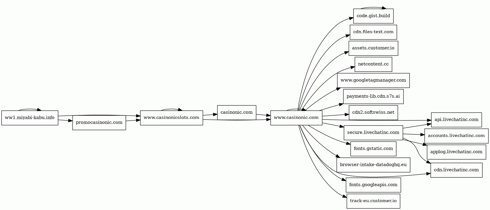
ww1.miyabi-kabu.info/?usid=17&utid=34008104256
Finishing URL
www.casinonic.com/?sign-up=modal
IP / ASN

190.2.145.38
Title
Casinonic™ ❤️ Licensed Online Сasino
Detections
urlquery
0
Network Intrusion Detection
0
Threat Detection Systems
0
Host Summary
| Host | Rank | Registered | First Seen | Last Seen | Sent | Received | IP | Fingerprints |
|---|---|---|---|---|---|---|---|---|
cdn2.softswiss.net | 507913 | 2013-07-31 | 2017-02-09 | 2025-07-09 | 465 B | 14 kB | ![]() 104.16.11.151 | |
promocasinonic.com | unknown | 2021-03-02 | 2022-12-18 | 2025-07-09 | 535 B | 83 kB | ![]() 104.21.43.245 | |
track-eu.customer.io | 451044 | 2011-10-26 | 2021-05-19 | 2025-07-08 | 726 B | 451 B | ![]() 34.120.129.162 | |
accounts.livechatinc.com | 7698 | 2005-10-31 | 2017-07-31 | 2025-07-10 | 573 B | 1.9 kB | ![]() 95.101.10.202 | |
casinonic.com | unknown | 2017-03-21 | 2025-04-10 | 2025-07-09 | 1.1 kB | 8.1 kB | ![]() 5.10.244.198 | |
code.gist.build | unknown | 2019-11-17 | 2021-06-11 | 2025-07-09 | 856 B | 55 kB | ![]() 104.26.11.146 | |
ww1.miyabi-kabu.info 5 alert(s) on this Host | unknown | 2025-07-07 | 2025-07-13 | 2025-07-13 | 2.5 kB | 101 kB | ![]() 190.2.145.38 | |
browser-intake-datadoghq.eu | 55320 | unknown | 2023-01-14 | 2025-07-12 | 14 kB | 9.0 kB | ![]() 34.149.135.19 | |
assets.customer.io | 19446 | 2011-10-26 | 2013-05-31 | 2025-07-11 | 855 B | 11 kB | ![]() 54.240.174.83 | |
www.casinonicslots.com | unknown | 2021-02-19 | 2021-02-22 | 2025-07-09 | 1.1 kB | 167 kB | ![]() 172.64.154.48 | |
www.googletagmanager.com | 75 | 2011-11-11 | 2012-10-04 | 2025-07-09 | 478 B | 396 kB | ![]() 142.250.178.40 | |
payments-lib.cdn.s7s.ai | unknown | 2020-12-03 | 2021-05-05 | 2025-07-12 | 425 B | 1.2 kB | ![]() 172.64.148.59 | |
fonts.googleapis.com | 8877 | 2005-01-25 | 2012-05-23 | 2025-07-09 | 538 B | 68 kB | ![]() 142.250.178.74 | |
applog.livechatinc.com | unknown | 2005-10-31 | 2025-06-28 | 2025-07-07 | 528 B | 270 B | ![]() 95.101.10.185 | |
cdn.livechatinc.com | 6288 | 2005-10-31 | 2012-06-22 | 2025-07-10 | 7.7 kB | 946 kB | ![]() 95.101.10.202 | |
fonts.gstatic.com | unknown | 2008-02-11 | 2014-04-02 | 2025-07-09 | 1.7 kB | 127 kB | ![]() 142.250.178.99 | |
api.livechatinc.com | 5353 | 2005-10-31 | 2013-12-20 | 2025-07-10 | 3.0 kB | 18 kB | ![]() 95.101.10.202 | |
secure.livechatinc.com | 6541 | 2005-10-31 | 2012-08-20 | 2025-07-10 | 715 B | 2.0 kB | ![]() 95.101.10.202 | |
cdn.files-text.com | unknown | 2023-08-09 | 2024-04-10 | 2025-07-07 | 566 B | 14 kB | ![]() 95.101.10.202 | |
www.casinonic.com | unknown | 2017-03-21 | 2022-06-24 | 2025-07-09 | 79 kB | 5.6 MB | ![]() 5.10.244.198 | |
netcontent.cc 137 alert(s) on this Host | unknown | 2024-10-25 | 2025-02-25 | 2025-07-12 | 64 kB | 1.1 MB | ![]() 172.64.152.43 |
Related reports
Threat Detection Systems
Public InfoSec YARA rules
No alerts detected
OpenPhish
No alerts detected
PhishTank
No alerts detected
Quad9 DNS
| Scan Date | Severity | Indicator | Alert |
|---|---|---|---|
| 2025-07-12 | medium | netcontent.cc | Sinkholed |
ThreatFox
No alerts detected
JavaScript (48)
| HASH | FROM | Size | First Seen | Last Seen | |
|---|---|---|---|---|---|
| 489ba849649d2513aa5494b7221d65d8 | DocumentWrite | 22 kB | 2025-07-13 | 2025-07-13 | |
Introduced by DocumentWrite First Seen 2025-07-13 Last Seen 2025-07-13 Times Seen 1 Size 22 kB (22319 bytes) MD5 489ba849649d2513aa5494b7221d65d8 SHA1 d27013e6a265a5679d24eccc914a9f48cac28e20 Loading... | |||||
| 470d856eb5bbbff82cb9ddb6c855c279 | DocumentWrite | 25 kB | 2025-07-13 | 2025-07-13 | |
Introduced by DocumentWrite First Seen 2025-07-13 Last Seen 2025-07-13 Times Seen 1 Size 25 kB (25090 bytes) MD5 470d856eb5bbbff82cb9ddb6c855c279 SHA1 43fa3092b6388a89683508835e577e332cfabe0c Loading... | |||||
| 87137b1b47f7ec428e5a442f924b8423 | DocumentWrite | 6.6 kB | 2025-07-13 | 2025-07-13 | |
Introduced by DocumentWrite First Seen 2025-07-13 Last Seen 2025-07-13 Times Seen 1 Size 6.6 kB (6591 bytes) MD5 87137b1b47f7ec428e5a442f924b8423 SHA1 9a438df89277e92dfe7c5634f0dfdd964085434d Loading... | |||||
| abd8811ef7a5592b4ca23615dae0d633 | DocumentWrite | 7.5 kB | 2025-07-13 | 2025-07-13 | |
Introduced by DocumentWrite First Seen 2025-07-13 Last Seen 2025-07-13 Times Seen 1 Size 7.5 kB (7486 bytes) MD5 abd8811ef7a5592b4ca23615dae0d633 SHA1 4a7153239bb60b211408068c349de3cdb683691a Loading... | |||||
| 98fcf219baf8a4cec3ba480cb41b210e | DocumentWrite | 7.5 kB | 2025-07-13 | 2025-07-13 | |
Introduced by DocumentWrite First Seen 2025-07-13 Last Seen 2025-07-13 Times Seen 1 Size 7.5 kB (7487 bytes) MD5 98fcf219baf8a4cec3ba480cb41b210e SHA1 1f76fac1a8c8d480f39decff19cf550af6027dfd Loading... | |||||
HTTP Transactions (273)
| URL | IP | Response | Size |
|---|


