Report Overview
Visitedpublic
2025-04-15 10:10:10
Tags
Submit Tags
URL
www.xamclip.info/hack-camera-chi-khoa-than-trong-phong-bep/
Finishing URL
www.xamclip.info/hack-camera-chi-khoa-than-trong-phong-bep/
IP / ASN

104.21.20.127
Title
Hack camera chị khoả thân trong phòng bếp - Xamclip
Detections
urlquery
0
Network Intrusion Detection
0
Threat Detection Systems
0
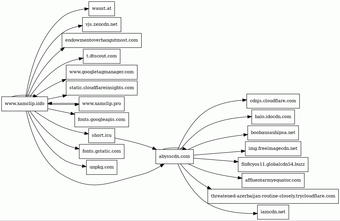
Host Summary
| Host | Rank | Registered | First Seen | Last Seen | Sent | Received | IP | Fingerprints |
|---|---|---|---|---|---|---|---|---|
playhubconnect.com | unknown | 2024-09-25 | 2024-10-01 | 2025-04-10 | 3.6 kB | 6.6 MB | ![]() 104.18.14.39 | |
fonts.gstatic.com | unknown | 2008-02-11 | 2014-04-02 | 2025-04-09 | 3.3 kB | 164 kB | ![]() 142.250.74.3 | |
t.dtscout.com | 11951 | 2013-11-01 | 2017-01-30 | 2025-04-10 | 1.0 kB | 4.0 kB | ![]() 172.67.70.180 | |
boobausauhipsa.net | unknown | 2024-11-06 | 2024-11-09 | 2025-03-26 | 872 B | 661 B | ![]() 172.64.146.197 | |
static.cloudflareinsights.com | 1294 | 2019-08-30 | 2019-09-24 | 2025-04-09 | 510 B | 20 kB | ![]() 104.16.79.73 | |
www.xamclip.pro | unknown | 2024-09-27 | 2024-10-07 | 2025-03-25 | 458 B | 13 kB | ![]() 172.67.198.11 | |
vjs.zencdn.net | 4968 | 2011-12-27 | 2012-05-21 | 2025-04-11 | 878 B | 544 kB | ![]() 151.101.194.217 | |
short.icu | unknown | 2020-12-18 | 2020-12-18 | 2025-03-16 | 521 B | 14 kB | ![]() 104.21.96.74 | |
www.xamclip.info | unknown | 2025-03-13 | 2025-04-15 | 2025-04-15 | 22 kB | 933 kB | ![]() 172.67.192.229 | |
fln8cyos11.globalcdn54.buzz | unknown | unknown | No data | No data | 1.6 kB | 2.1 MB | ![]() 104.21.96.1 | |
www.googletagmanager.com | 75 | 2011-11-11 | 2012-10-04 | 2025-04-09 | 437 B | 381 kB | ![]() 142.250.74.168 | |
unpkg.com | 11693 | 2016-01-06 | 2016-01-07 | 2025-04-09 | 502 B | 24 kB | ![]() 104.17.246.203 | |
halo.idocdn.com | unknown | 2019-04-04 | 2025-03-26 | 2025-03-26 | 1.0 kB | 1.1 kB | ![]() 172.67.183.63 | |
img.freeimagecdn.net | unknown | 2021-01-21 | 2025-03-26 | 2025-03-26 | 894 B | 178 kB | ![]() 172.67.214.191 | |
waust.at | 38137 | unknown | 2016-01-28 | 2025-04-10 | 402 B | 8.7 kB | ![]() 172.67.71.57 | |
cdnjs.cloudflare.com | 235 | 2009-02-17 | 2012-05-23 | 2025-04-09 | 452 B | 5.8 kB | ![]() 104.17.24.14 | |
fonts.googleapis.com | 8877 | 2005-01-25 | 2012-05-23 | 2025-04-09 | 463 B | 12 kB | ![]() 216.58.211.10 | |
threatened-azerbaijan-routine-closely.trycloudflare.com | unknown | unknown | No data | No data | 2.3 kB | 4.2 MB | ![]() 104.16.231.132 | |
endowmentoverhangutmost.com | unknown | 2024-05-17 | 2024-05-17 | 2025-04-09 | 19 kB | 1.3 MB | ![]() 94.242.247.20 | |
iamcdn.net | 95923 | 2018-11-26 | 2019-01-27 | 2025-03-26 | 1.7 kB | 1.1 MB | ![]() 104.21.32.1 | |
abysscdn.com | unknown | 2023-02-07 | 2023-02-08 | 2025-03-16 | 2.0 kB | 34 kB | ![]() 104.26.0.108 | |
affluentarmyequator.com | unknown | 2024-09-26 | 2024-09-26 | 2025-03-26 | 882 B | 1.2 kB | ![]() 94.242.247.28 |
Related reports
Threat Detection Systems
Public InfoSec YARA rules
No alerts detected
OpenPhish
No alerts detected
PhishTank
No alerts detected
Quad9 DNS
No alerts detected
ThreatFox
No alerts detected
JavaScript (65)
No JavaScripts
HTTP Transactions (113)
| URL | IP | Response | Size |
|---|

