Report Overview
Visitedpublic
2025-07-02 15:46:30
Tags
Submit Tags
URL
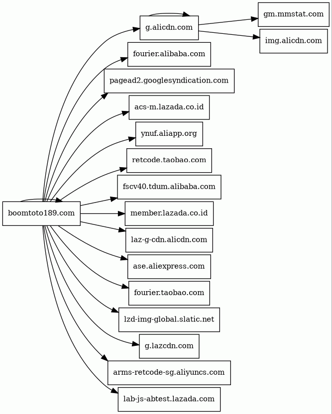
boomtoto189.com/
Finishing URL
boomtoto189.com/
IP / ASN

104.21.48.1
Title
BOOMTOTO189 | Access Fast & Blast Off to Big Wins
Detections
urlquery
0
Network Intrusion Detection
0
Threat Detection Systems
0
Host Summary
| Host | Rank | Registered | First Seen | Last Seen | Sent | Received | IP | Fingerprints |
|---|---|---|---|---|---|---|---|---|
arms-retcode-sg.aliyuncs.com | 27962 | 2012-04-01 | 2017-12-29 | 2025-06-26 | 14 kB | 2.9 kB | ![]() 8.222.203.130 | |
g.lazcdn.com | unknown | 2021-11-05 | 2022-09-16 | 2025-06-26 | 3.4 kB | 1.9 MB | ![]() 38.54.123.60 | |
retcode.taobao.com | 29654 | 2003-04-21 | 2015-07-07 | 2025-07-01 | 7.3 kB | 1.9 kB | ![]() 59.82.122.8 | |
lab-js-abtest.lazada.com | unknown | 2009-08-25 | 2023-01-23 | 2025-06-30 | 1.0 kB | 1.9 kB | ![]() 38.54.123.61 | |
pagead2.googlesyndication.com | 101 | 2003-01-21 | 2012-05-21 | 2025-06-26 | 459 B | 162 kB | ![]() 216.58.207.194 | |
laz-g-cdn.alicdn.com | 16513 | 2008-06-25 | 2017-09-28 | 2025-06-27 | 1.6 kB | 74 kB | ![]() 90.84.161.24 | |
fourier.alibaba.com | 245815 | 1999-04-15 | 2017-12-29 | 2025-06-25 | 2.5 kB | 786 B | ![]() 47.246.165.188 | |
ase.aliexpress.com | unknown | 2006-04-16 | 2024-08-02 | 2025-06-25 | 1.0 kB | 1.3 kB | ![]() 47.246.146.202 | |
ynuf.aliapp.org | 8486 | 2008-01-04 | 2017-01-30 | 2025-06-27 | 401 B | 968 B | ![]() 124.239.14.252 | |
gm.mmstat.com | 14331 | 2007-12-25 | 2013-09-16 | 2025-06-26 | 442 B | 426 B | ![]() 140.205.151.5 | |
lzd-img-global.slatic.net | 25020 | 2013-09-24 | 2021-12-16 | 2025-06-26 | 942 B | 112 kB | ![]() 163.53.19.13 | |
acs-m.lazada.co.id | 32126 | 2012-02-24 | 2017-12-21 | 2025-06-30 | 845 B | 234 B | ![]() 47.246.173.23 | |
member.lazada.co.id | 46666 | 2012-02-24 | 2018-02-10 | 2025-06-26 | 3.4 kB | 6.6 kB | ![]() 47.246.165.125 | |
fourier.taobao.com | 12218 | 2003-04-21 | 2019-10-09 | 2025-06-28 | 1.6 kB | 2.1 kB | ![]() 123.183.232.34 | |
img.alicdn.com | 8663 | 2008-06-25 | 2015-03-04 | 2025-06-30 | 927 B | 19 kB | ![]() 47.246.44.177 | |
fscv40.tdum.alibaba.com | unknown | 1999-04-15 | 2025-07-02 | 2025-07-02 | 406 B | 407 B | ![]() 47.246.146.193 | |
g.alicdn.com | 6787 | 2008-06-25 | 2014-10-06 | 2025-06-28 | 7.5 kB | 1.4 MB | ![]() 163.181.253.194 | |
boomtoto189.com | unknown | 2025-06-23 | 2025-06-24 | 2025-06-24 | 31 kB | 6.5 MB | ![]() 104.21.80.1 |
Related reports
Threat Detection Systems
Public InfoSec YARA rules
No alerts detected
OpenPhish
No alerts detected
PhishTank
No alerts detected
Quad9 DNS
No alerts detected
ThreatFox
No alerts detected
JavaScript (54)
| HASH | FROM | Size | First Seen | Last Seen | |
|---|---|---|---|---|---|
| 38472d3a93ac4e8ae51e6117e7d87736 | DocumentWrite | 161 B | 2025-03-21 | 2025-12-20 | |
Introduced by DocumentWrite First Seen 2025-03-21 Last Seen 2025-12-20 Times Seen 1382 Size 161 B (161 bytes) MD5 38472d3a93ac4e8ae51e6117e7d87736 SHA1 25cc2e741bc7cbd01eaf9f3a106c9d75e1e604bd Loading... | |||||
HTTP Transactions (125)
| URL | IP | Response | Size |
|---|






