Report Overview
Visitedpublic
2024-05-15 16:15:58
Tags
Submit Tags
URL
av.tube-dl.top/v/s/savsq.com/v/151008/1/1?ysclid=lw2f79fkj464462205/title/%E3%80%90%E7%A8%9A%E5%AB%A9%E5%B0%91%E5%A5%B3%E3%80%91%E8%BF%99%E6%9C%89%E7%82%B9%E6%88%90%E7%86%9F%E7%9A%84%E9%AA%9A%E5%A7%BF%E5%8A%BF%E6%98%AF%E5%8E%BB%E5%93%AA%E9%87%8C%E5%AD%A6%E6%9D%A5%E7%9A%84%E5%91%80%EF%BC%9F%E8%BF%98%E5%87%86%E5%A4%87%E4%BA%86%E9%81%93%E5%85%B7%E8%87%AA%E6%89%A3av%E5%9C%A8%E7%BA%BF%E6%92%AD%E6%94%BE-%E5%B0%91%E5%A5%B3%E7%A0%B4%E5%A4%84-%E6%AC%A7%E7%BE%8E-%E6%90%9CAV%E8%A7%86%E9%A2%91
Finishing URL
av.tube-dl.top/contact/----kw/inurl:spankbang.party#
IP / ASN
188.114.97.1
#13335 CLOUDFLARENET
Title
Contact & Abuse 動画@AV4.us

Detections

urlquery
0
Network Intrusion Detection
0
Threat Detection Systems
0

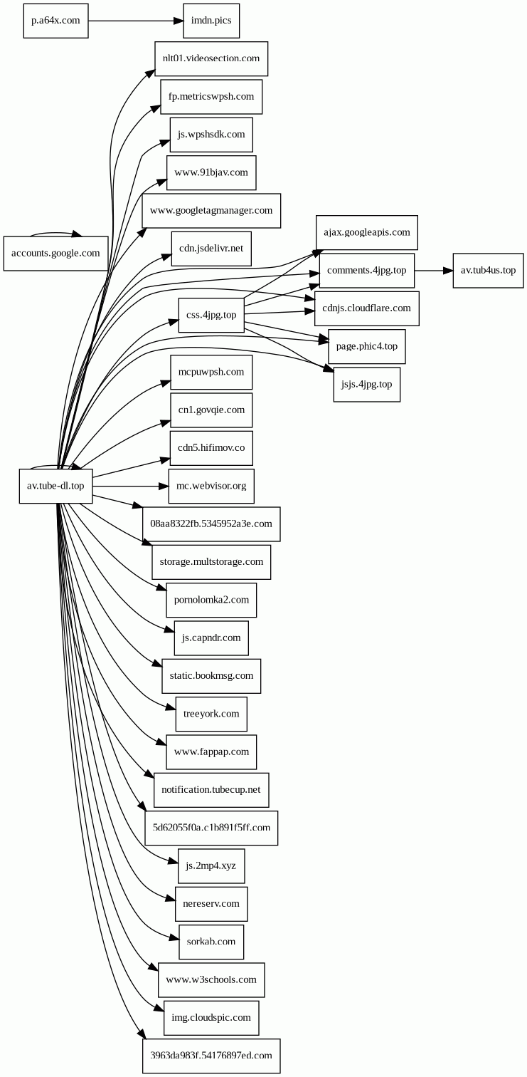
Host Summary

HostRankRegisteredFirst SeenLast Seen
cacrz.4jpg.top
unknown2024-03-072024-04-16 15:36:392024-04-16 15:36:39
page.phic4.top
unknown2024-03-072024-03-28 09:56:572024-04-16 16:35:24
3963da983f.54176897ed.com
unknownunknownNo dataNo data
fp.metricswpsh.com
unknown2021-10-292022-04-22 13:20:322024-05-14 19:26:03
static.bookmsg.com
474952020-09-152020-11-24 15:56:322024-05-14 19:25:49
imdn.pics
unknown2023-09-142023-09-14 16:55:442024-05-15 06:00:36
nlt01.videosection.com
unknown2002-11-252022-07-28 16:38:162024-04-18 21:11:25
storage.multstorage.com
unknown2023-09-222023-09-22 14:56:002024-05-14 19:26:03
www.w3schools.com
174872000-03-212014-02-05 21:15:462024-05-15 07:52:14
notification.tubecup.net
82102008-09-262019-08-30 11:36:012024-05-15 06:53:21
cdnjs.cloudflare.com
2352009-02-172015-04-17 22:46:332024-05-15 07:41:41
nereserv.com
400152020-12-212020-12-21 12:07:562024-05-14 12:41:53
img.cloudspic.com
unknownunknownNo dataNo data
cn1.govqie.com
unknown2023-07-032023-07-14 11:43:432024-04-16 15:36:37
5d62055f0a.c1b891f5ff.com
unknownunknownNo dataNo data
js.wpshsdk.com
121302021-06-042021-06-04 15:50:002024-05-14 21:50:40
js.2mp4.xyz
unknown2020-06-142024-03-24 07:39:442024-03-26 00:21:39
sorkab.com
unknown2018-06-302021-02-01 02:07:102024-03-17 19:48:38
status.rapidssl.com
69462002-04-052018-06-15 22:49:002024-05-14 18:13:14
cdn5.hifimov.co
unknown2022-07-142022-07-16 07:06:182023-12-14 11:03:51
accounts.google.com
811997-09-152016-03-20 13:44:492024-05-14 18:12:28
ocsp.usertrust.com
8991997-12-052012-05-21 17:43:182024-05-14 18:14:52
pornolomka2.com
unknown2022-09-212022-09-21 18:18:332024-04-08 13:30:58
js.capndr.com
3167182021-08-302021-08-30 14:51:012024-05-14 12:40:48
mc.webvisor.org
175712009-08-252017-08-16 04:40:172024-05-15 10:19:10
08aa8322fb.5345952a3e.com
unknownunknownNo dataNo data
o.pki.goog
unknown2016-06-132024-04-24 13:44:572024-05-14 18:14:50
www.91bjav.com
unknown2020-03-292022-08-30 04:26:252024-03-20 10:12:14
jsjs.4jpg.top
unknown2024-03-072024-03-08 21:38:072024-03-10 10:23:15
p.a64x.com
unknown2023-07-272023-07-27 15:12:452024-05-15 06:00:36
comments.4jpg.top
unknown2024-03-072024-03-24 08:56:422024-03-27 00:20:42
av.av4us.top
unknown2023-01-182024-03-25 21:17:512024-03-27 00:20:27
mcpuwpsh.com
unknown2022-08-122022-08-12 18:58:442024-05-15 09:04:14
treeyork.com
unknown2024-01-142024-01-14 14:19:502024-03-17 14:39:35
www.googletagmanager.com
752011-11-112013-05-22 04:07:372024-05-15 01:26:45
av.tube-dl.top
unknownunknownNo dataNo data
cdn.jsdelivr.net
4392012-05-162012-09-30 02:15:092024-05-14 18:12:37
ajax.googleapis.com
129052005-01-252013-08-16 11:51:312024-05-15 10:28:03
css.4jpg.top
unknown2024-03-072024-03-18 05:19:512024-04-18 00:48:22
www.fappap.com
unknown2018-08-292018-12-16 13:48:212020-12-22 12:52:54

Related reports

Threat Detection Systems

Public InfoSec YARA rules

No alerts detected


OpenPhish

No alerts detected


PhishTank

No alerts detected


mnemonic secure dns

No alerts detected


Quad9 DNS
SeverityIndicatorAlert
medium54176897ed.comSinkholed
mediumc1b891f5ff.comSinkholed
medium5345952a3e.comSinkholed
medium54176897ed.comSinkholed
medium5345952a3e.comSinkholed
medium54176897ed.comSinkholed
medium5345952a3e.comSinkholed
medium54176897ed.comSinkholed
medium54176897ed.comSinkholed

ThreatFox

No alerts detected


JavaScript (33)

HTTP Transactions (83)

URLIPResponseSize