Report Overview
Visitedpublic
2026-02-17 15:33:07
Tags
Submit Tags
URL
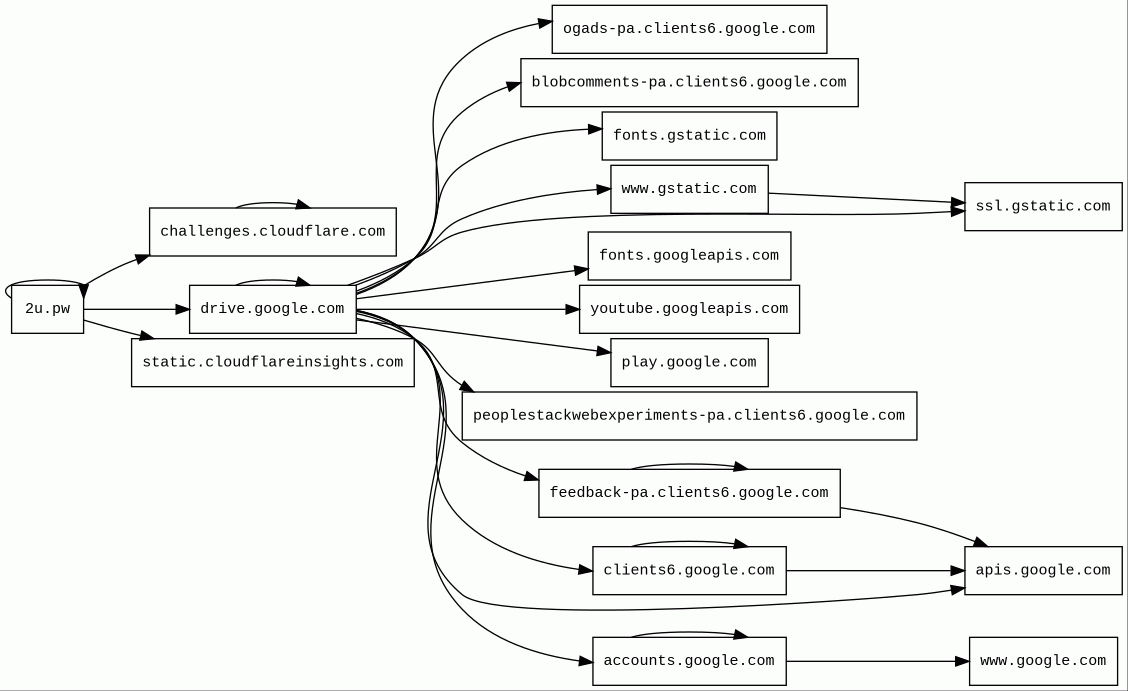
2u.pw/N2P9no
Finishing URL
drive.google.com/file/d/1C7Rr9tbmiMqLkzacf_oUP15XSRKlJmrv/view
IP / ASN

172.66.43.114
Title
lec1.pdf - Google Disk
Detections
urlquery
0
Network Intrusion Detection
0
Threat Detection Systems
1
Host Summary
| Host | Rank | Registered | First Seen | Last Seen | Sent | Received | IP | Fingerprints |
|---|---|---|---|---|---|---|---|---|
www.gstatic.com | 146047 | 2008-02-11 | 2012-05-29 | 2026-02-15 | 7.8 kB | 8.4 MB | ![]() 142.251.143.131 | |
www.google.com | 22 | 1997-09-15 | 2015-05-10 | 2026-02-15 | 827 B | 3.8 kB | ![]() 142.251.142.228 | |
2u.pw 8 alert(s) on this Host | 409430 | 2013-03-28 | 2018-08-26 | 2026-02-16 | 5.3 kB | 323 kB | ![]() 172.66.43.114 | |
blobcomments-pa.clients6.google.com | 47259 | 1997-09-15 | 2017-03-08 | 2026-02-13 | 5.7 kB | 12 kB | ![]() 216.58.207.234 | |
ssl.gstatic.com | 2547953 | 2008-02-11 | 2012-05-23 | 2026-02-16 | 1.4 kB | 55 kB | ![]() 172.217.21.163 | |
accounts.google.com | 103 | 1997-09-15 | 2012-05-23 | 2026-02-16 | 4.2 kB | 12 kB | ![]() 74.125.205.84 | |
play.google.com | 48 | 1997-09-15 | 2013-05-30 | 2026-02-15 | 4.6 kB | 3.4 kB | ![]() 142.251.38.110 | |
drive.google.com | 108 | 1997-09-15 | 2012-10-03 | 2026-02-11 | 18 kB | 1.2 MB | ![]() 172.217.20.174 | |
peoplestackwebexperiments-pa.clients6.google.com | 4137 | 1997-09-15 | 2019-12-11 | 2026-02-15 | 2.7 kB | 3.5 kB | ![]() 142.250.74.10 | |
fonts.googleapis.com | 313 | 2005-01-25 | 2012-05-23 | 2026-02-15 | 474 B | 1.4 kB | ![]() 216.58.211.10 | |
fonts.gstatic.com | unknown | 2008-02-11 | 2014-04-02 | 2026-02-15 | 2.8 kB | 241 kB | ![]() 172.217.20.163 | |
clients6.google.com | 289 | 1997-09-15 | 2012-10-03 | 2026-02-12 | 6.3 kB | 3.2 kB | ![]() 142.251.38.110 | |
ogads-pa.clients6.google.com | 508 | 1997-09-15 | 2025-03-25 | 2026-02-16 | 1.7 kB | 1.8 kB | ![]() 142.251.38.106 | |
feedback-pa.clients6.google.com | 10622 | 1997-09-15 | 2022-05-12 | 2026-02-11 | 4.8 kB | 2.1 kB | ![]() 172.217.20.170 | |
challenges.cloudflare.com | 11393 | 2009-02-17 | 2021-10-20 | 2026-02-15 | 4.0 kB | 620 kB | ![]() 104.18.94.41 | |
youtube.googleapis.com | 19257 | 2005-01-25 | 2012-06-26 | 2026-02-13 | 889 B | 36 kB | ![]() 142.251.38.106 | |
static.cloudflareinsights.com | 4073 | 2019-08-30 | 2019-09-24 | 2026-02-15 | 463 B | 20 kB | ![]() 104.16.79.73 | |
apis.google.com | 1075 | 1997-09-15 | 2013-05-06 | 2026-02-15 | 6.4 kB | 542 kB | ![]() 216.58.207.206 |
Cloudflare (CDN)
Cloudflare is a web-infrastructure and website-security company, providing content-delivery-network services, DDoS mitigation, Internet security, and distributed domain-name-server services.Cloudflare Browser Insights (Analytics, RUM)
Cloudflare Browser Insights is a tool that measures the performance of websites from the perspective of users.PHP (Programming languages)
PHP is a general-purpose scripting language used for web development.Java (Programming languages)
Java is a class-based, object-oriented programming language that is designed to have as few implementation dependencies as possible.OpenGSE (Web servers)
OpenGSE is a test suite used for testing servlet compliance. It is deployed by using WAR files that are deployed on the server engine.Related reports
Threat Detection Systems
| Detection System | Indicator | Verdict | Alert |
|---|---|---|---|
| DNS4EU | 2u.pw | malicious | Sinkholed |
JavaScript (113)
| HASH | FROM | Size | First Seen | Last Seen | |
|---|---|---|---|---|---|
| 086707e4369f60afedcafb16050a7618 | DocumentWrite | 39 B | 2023-03-07 | 2026-04-03 | |
Introduced by DocumentWrite First Seen 2023-03-07 Last Seen 2026-04-03 Times Seen 742303 Size 39 B (39 bytes) MD5 086707e4369f60afedcafb16050a7618 SHA1 8216b0cc6876cbd44f01c158e7dff3833ceccd41 Loading... | |||||
HTTP Transactions (87)
| URL | IP | Response | Size |
|---|
