Report Overview
Visitedpublic
2026-03-02 19:50:12
Tags
Submit Tags
URL
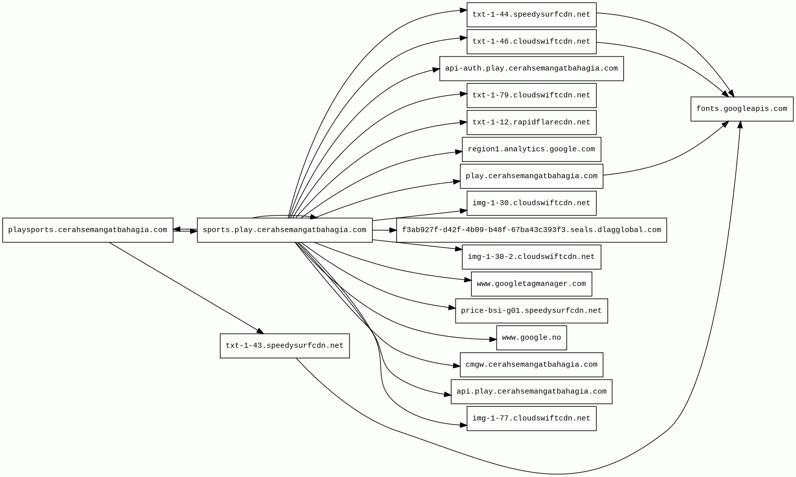
playsports.cerahsemangatbahagia.com/
Finishing URL
sports.play.cerahsemangatbahagia.com/football
IP / ASN

185.115.167.111
Title
SBOTOP
Detections
urlquery
0
Network Intrusion Detection
0
Threat Detection Systems
6
Host Summary
| Host | Rank | Registered | First Seen | Last Seen | Sent | Received | IP | Fingerprints |
|---|---|---|---|---|---|---|---|---|
txt-1-79.cloudswiftcdn.net | 3311986 | 2023-09-22 | 2023-09-28 | 2026-03-01 | 932 B | 3.2 kB | ![]() 104.18.0.206 | |
play.cerahsemangatbahagia.com 3 alert(s) on this Host | unknown | 2025-07-05 | 2026-03-02 | 2026-03-02 | 2.1 kB | 215 kB | ![]() 185.115.167.111 | |
img-1-77.cloudswiftcdn.net | 2856353 | 2023-09-22 | 2025-04-26 | 2026-03-01 | 1.1 kB | 18 kB | ![]() 104.18.0.206 | |
fonts.googleapis.com | 313 | 2005-01-25 | 2012-05-23 | 2026-03-01 | 2.8 kB | 31 kB | ![]() 142.250.74.10 | |
price-bsi-g01.speedysurfcdn.net | 2952628 | 2023-09-22 | 2024-01-04 | 2026-03-01 | 17 kB | 97 kB | ![]() 104.18.13.103 | |
api.play.cerahsemangatbahagia.com 9 alert(s) on this Host | unknown | 2025-07-05 | 2026-03-02 | 2026-03-02 | 7.4 kB | 4.6 kB | ![]() 185.115.167.111 | |
playsports.cerahsemangatbahagia.com 2 alert(s) on this Host | unknown | 2025-07-05 | 2026-03-02 | 2026-03-02 | 1.6 kB | 7.3 kB | ![]() 185.212.123.112 | |
txt-1-46.cloudswiftcdn.net | 2034510 | 2023-09-22 | 2023-09-28 | 2026-02-28 | 14 kB | 1.4 MB | ![]() 104.18.1.206 | |
cmgw.cerahsemangatbahagia.com 2 alert(s) on this Host | unknown | 2025-07-05 | 2025-09-06 | 2025-09-06 | 1.4 kB | 694 B | ![]() 185.115.167.111 | |
img-1-30.cloudswiftcdn.net | unknown | 2023-09-22 | 2023-09-28 | 2026-03-01 | 522 B | 29 kB | ![]() 104.18.0.206 | |
txt-1-12.rapidflarecdn.net | 2005765 | 2023-09-22 | 2023-10-05 | 2026-01-26 | 507 B | 90 kB | ![]() 104.18.8.193 | |
f3ab927f-d42f-4b09-b48f-67ba43c393f3.seals.dlagglobal.com | 4135967 | 2023-09-13 | 2025-06-17 | 2026-02-27 | 479 B | 0 B | ![]() 0.0.0.0 | |
img-1-30-2.cloudswiftcdn.net | unknown | 2023-09-22 | 2023-09-28 | 2026-03-02 | 524 B | 29 kB | ![]() 104.18.0.206 | |
txt-1-43.speedysurfcdn.net | 1902601 | 2023-09-22 | 2023-09-28 | 2026-03-01 | 15 kB | 8.6 MB | ![]() 104.18.12.103 | |
txt-1-44.speedysurfcdn.net | 2217908 | 2023-09-22 | 2023-09-28 | 2026-03-01 | 18 kB | 8.7 MB | ![]() 104.18.13.103 | |
api-auth.play.cerahsemangatbahagia.com 24 alert(s) on this Host | unknown | 2025-07-05 | 2026-03-02 | 2026-03-02 | 20 kB | 11 kB | ![]() 185.212.123.112 | |
region1.analytics.google.com | 22257 | 1997-09-15 | 2022-03-17 | 2026-03-01 | 8.6 kB | 6.9 kB | ![]() 216.239.34.36 | |
sports.play.cerahsemangatbahagia.com 6 alert(s) on this Host | unknown | 2025-07-05 | 2026-03-02 | 2026-03-02 | 3.5 kB | 17 kB | ![]() 185.212.123.112 | |
www.google.no | 92680 | 2001-02-26 | 2012-06-26 | 2026-03-01 | 3.0 kB | 2.3 kB | ![]() 172.217.19.227 | |
www.googletagmanager.com | 283 | 2011-11-11 | 2012-10-04 | 2026-03-01 | 3.3 kB | 3.6 MB | ![]() 142.251.142.232 |
Cloudflare (CDN)
Cloudflare is a web-infrastructure and website-security company, providing content-delivery-network services, DDoS mitigation, Internet security, and distributed domain-name-server services.Google Cloud Storage (Miscellaneous)
Google Cloud Storage allows world-wide storage and retrieval of any amount of data at any time.Google Cloud (IaaS)
Google Cloud is a suite of cloud computing services.Cloudflare Bot Management (Security)
Cloudflare bot management solution identifies and mitigates automated traffic to protect websites from bad bots.Related reports
Threat Detection Systems
| Detection System | Indicator | Verdict | Alert |
|---|---|---|---|
| DNS4EU | api.play.cerahsemangatbahagia.com | malicious | Sinkholed |
| DNS4EU | api-auth.play.cerahsemangatbahagia.com | malicious | Sinkholed |
| DNS4EU | playsports.cerahsemangatbahagia.com | malicious | Sinkholed |
| DNS4EU | sports.play.cerahsemangatbahagia.com | malicious | Sinkholed |
| DNS4EU | play.cerahsemangatbahagia.com | malicious | Sinkholed |
| DNS4EU | cmgw.cerahsemangatbahagia.com | malicious | Sinkholed |
JavaScript (85)
No JavaScripts
HTTP Transactions (185)
| URL | IP | Response | Size |
|---|

