Report Overview
Visitedpublic
2026-03-17 02:39:21
Tags
Submit Tags
URL
otakustream.piraproxy.xyz/movie/
Finishing URL
otakustream.piraproxy.xyz/movie/
IP / ASN

104.21.54.174
Title
Movie List - Watch Most Popular Anime Movies Online - OtakuStream
Detections
urlquery
0
Network Intrusion Detection
0
Threat Detection Systems
33
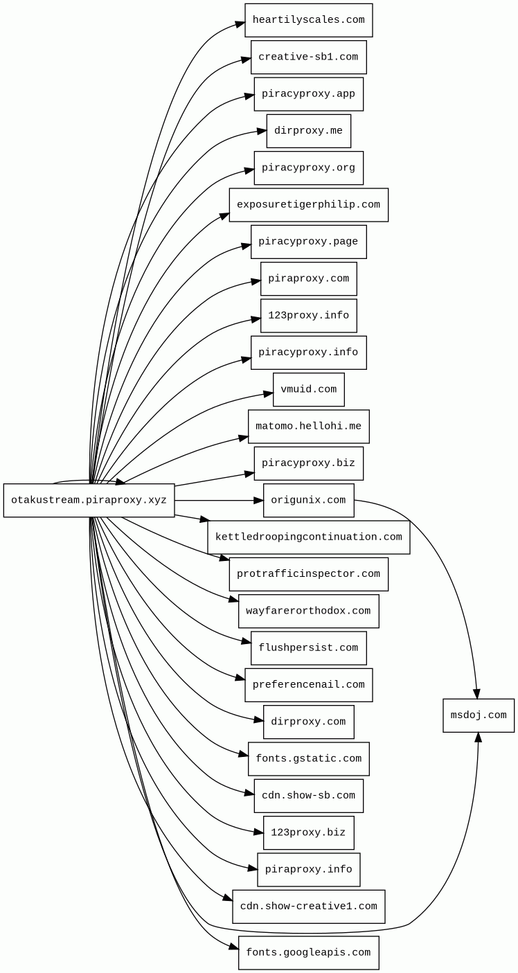
Host Summary
| Host | Rank | Registered | First Seen | Last Seen | Sent | Received | IP | Fingerprints |
|---|---|---|---|---|---|---|---|---|
piraproxy.com | unknown | 2021-01-24 | 2021-08-17 | 2026-03-03 | 433 B | 0 B | ![]() 0.0.0.0 | |
piracyproxy.org 4 alert(s) on this Host | 2868926 | 2021-02-15 | 2021-02-16 | 2026-02-26 | 870 B | 0 B | ![]() 0.0.0.0 | |
piracyproxy.info 2 alert(s) on this Host | 681436 | 2021-02-15 | 2021-02-16 | 2026-03-15 | 872 B | 0 B | ![]() 0.0.0.0 | |
fonts.gstatic.com | unknown | 2008-02-11 | 2014-04-02 | 2026-03-15 | 4.5 kB | 300 kB | ![]() 172.217.19.227 | |
origunix.com | 343993 | 2021-11-30 | 2021-11-30 | 2026-03-14 | 458 B | 72 kB | ![]() 178.162.215.162 | |
piracyproxy.page 3 alert(s) on this Host | 1946605 | 2021-02-15 | 2021-02-16 | 2026-02-24 | 1.3 kB | 0 B | ![]() 0.0.0.0 | |
wayfarerorthodox.com 6 alert(s) on this Host | unknown | 2024-09-03 | 2025-08-08 | 2026-03-13 | 973 B | 6.5 kB | ![]() 172.240.127.242 | ![]() |
dirproxy.me 6 alert(s) on this Host | 786145 | 2021-02-15 | 2021-02-16 | 2026-03-04 | 862 B | 0 B | ![]() 0.0.0.0 | |
matomo.hellohi.me | unknown | 2019-07-03 | 2019-07-03 | 2026-03-12 | 425 B | 605 B | ![]() 104.21.94.42 | |
creative-sb1.com 34 alert(s) on this Host | 22211 | 2025-07-01 | 2025-08-08 | 2026-03-11 | 8.2 kB | 821 kB | ![]() 172.67.210.112 | |
piraproxy.info 1 alert(s) on this Host | 661881 | 2021-02-15 | 2021-02-18 | 2026-02-26 | 434 B | 0 B | ![]() 0.0.0.0 | |
preferencenail.com 8 alert(s) on this Host | 20606 | 2025-07-01 | 2025-07-08 | 2026-03-12 | 1.7 kB | 344 kB | ![]() 185.196.197.72 | |
cdn.show-creative1.com | 392451 | 2024-08-20 | 2024-08-27 | 2026-03-12 | 534 B | 2.2 kB | ![]() 172.67.208.42 | |
fonts.googleapis.com | 313 | 2005-01-25 | 2012-05-23 | 2026-03-15 | 932 B | 44 kB | ![]() 142.251.38.106 | |
vmuid.com | 182910 | 2018-10-22 | 2019-07-09 | 2026-03-14 | 1.1 kB | 12 kB | ![]() 178.162.215.162 | |
dirproxy.com 2 alert(s) on this Host | 645569 | 2021-01-24 | 2015-06-18 | 2026-03-14 | 432 B | 1.7 kB | ![]() 104.21.26.244 | |
piracyproxy.app 1 alert(s) on this Host | 1645788 | 2021-02-15 | 2021-02-16 | 2026-03-04 | 435 B | 0 B | ![]() 0.0.0.0 | |
flushpersist.com 6 alert(s) on this Host | 23810 | 2025-07-01 | 2025-07-08 | 2026-03-12 | 2.3 kB | 1.6 kB | ![]() 172.240.253.132 | ![]() |
exposuretigerphilip.com | unknown | 2025-11-25 | 2026-01-14 | 2026-03-14 | 5.1 kB | 196 kB | ![]() 172.240.127.234 | ![]() |
cdn.show-sb.com 4 alert(s) on this Host | 187612 | 2024-08-20 | 2024-08-31 | 2026-03-11 | 1.0 kB | 3.1 kB | ![]() 172.67.170.115 | |
kettledroopingcontinuation.com 24 alert(s) on this Host | 196057 | 2024-09-01 | 2025-07-30 | 2026-03-12 | 4.8 kB | 4.2 kB | ![]() 172.240.108.68 | |
protrafficinspector.com | 614186 | 2025-06-18 | 2025-07-25 | 2026-03-11 | 1.9 kB | 1.7 kB | ![]() 18.193.176.129 | |
msdoj.com | 211684 | 2025-07-01 | 2025-07-02 | 2026-03-10 | 989 B | 72 kB | ![]() 178.162.215.162 | |
123proxy.info 1 alert(s) on this Host | 519400 | 2021-02-15 | 2015-03-11 | 2026-03-04 | 433 B | 0 B | ![]() 0.0.0.0 | |
heartilyscales.com 18 alert(s) on this Host | 2862533 | 2022-12-16 | 2022-12-16 | 2026-03-14 | 8.8 kB | 202 kB | ![]() 172.240.127.242 | ![]() |
otakustream.piraproxy.xyz 99 alert(s) on this Host | unknown | 2021-04-10 | 2026-03-17 | 2026-03-17 | 17 kB | 1.0 MB | ![]() 104.21.54.174 | |
piracyproxy.biz 1 alert(s) on this Host | 1364059 | 2021-02-15 | 2021-02-18 | 2026-03-04 | 435 B | 0 B | ![]() 0.0.0.0 | |
123proxy.biz 1 alert(s) on this Host | 2819938 | 2021-02-15 | 2021-02-16 | 2026-03-05 | 432 B | 0 B | ![]() 0.0.0.0 |
Nginx (Web servers, Reverse proxies)
Nginx is a web server that can also be used as a reverse proxy, load balancer, mail proxy and HTTP cache.Nginx:1.21.6 (Web servers, Reverse proxies)
Nginx is a web server that can also be used as a reverse proxy, load balancer, mail proxy and HTTP cache.Envoy (Reverse proxies)
Envoy is an open-source edge and service proxy, designed for cloud-native applications.Cloudflare (CDN)
Cloudflare is a web-infrastructure and website-security company, providing content-delivery-network services, DDoS mitigation, Internet security, and distributed domain-name-server services.jQuery:3.2.1 (JavaScript libraries)
jQuery is a JavaScript library which is a free, open-source software designed to simplify HTML DOM tree traversal and manipulation, as well as event handling, CSS animation, and Ajax.Related reports
Threat Detection Systems
| Detection System | Indicator | Verdict | Alert |
|---|---|---|---|
| Hagezi Threat Feed | heartilyscales.com | malicious | Sinkholed |
| DNS4EU | heartilyscales.com | malicious | Sinkholed |
| DigiCert UltraDNS | otakustream.piraproxy.xyz | malicious | Sinkholed |
| Hagezi Threat Feed | otakustream.piraproxy.xyz | malicious | Sinkholed |
| DNS4EU | otakustream.piraproxy.xyz | malicious | Sinkholed |
| DigiCert UltraDNS | piracyproxy.biz | malicious | Sinkholed |
| Cloudflare DNS | creative-sb1.com | malicious | Sinkholed |
| DNS4EU | creative-sb1.com | malicious | Sinkholed |
| DNS4EU | cdn.show-sb.com | malicious | Sinkholed |
| Cloudflare DNS | cdn.show-sb.com | malicious | Sinkholed |
| Hagezi Threat Feed | kettledroopingcontinuation.com | malicious | Sinkholed |
| Cloudflare DNS | kettledroopingcontinuation.com | malicious | Sinkholed |
| DNS4EU | kettledroopingcontinuation.com | malicious | Sinkholed |
| DigiCert UltraDNS | piracyproxy.page | malicious | Sinkholed |
| Quad9 DNS | wayfarerorthodox.com | malicious | Sinkholed |
| Hagezi Threat Feed | wayfarerorthodox.com | malicious | Sinkholed |
| DNS4EU | wayfarerorthodox.com | malicious | Sinkholed |
| DigiCert UltraDNS | piracyproxy.app | malicious | Sinkholed |
| Hagezi Threat Feed | flushpersist.com | malicious | Sinkholed |
| Cloudflare DNS | flushpersist.com | malicious | Sinkholed |
| DigiCert UltraDNS | piraproxy.info | malicious | Sinkholed |
| Cloudflare DNS | preferencenail.com | malicious | Sinkholed |
| Hagezi Threat Feed | preferencenail.com | malicious | Sinkholed |
| DigiCert UltraDNS | dirproxy.me | malicious | Sinkholed |
| Hagezi Threat Feed | dirproxy.me | malicious | Sinkholed |
| DNS4EU | dirproxy.me | malicious | Sinkholed |
| DigiCert UltraDNS | 123proxy.biz | malicious | Sinkholed |
| DigiCert UltraDNS | 123proxy.info | malicious | Sinkholed |
| DigiCert UltraDNS | piracyproxy.org | malicious | Sinkholed |
| Hagezi Threat Feed | piracyproxy.org | malicious | Sinkholed |
| DigiCert UltraDNS | dirproxy.com | malicious | Sinkholed |
| Hagezi Threat Feed | dirproxy.com | malicious | Sinkholed |
| DigiCert UltraDNS | piracyproxy.info | malicious | Sinkholed |
JavaScript (22)
No JavaScripts
HTTP Transactions (121)
| URL | IP | Response | Size |
|---|



