Report Overview
Visitedpublic
2025-07-24 20:11:06
Tags
Submit Tags
URL
18xxx.name/zh-tw/tubes/8b0d268963dd0cfb808aac48a549829f/index.php
Finishing URL
18xxx.name/zh-tw/tubes/8b0d268963dd0cfb808aac48a549829f/index.php
IP / ASN

172.67.150.176
Title
Eliza Ibarra grizzle demand more unfamiliar Muddy Unrefined familiarity - Lubed
Detections
urlquery
0
Network Intrusion Detection
0
Threat Detection Systems
0
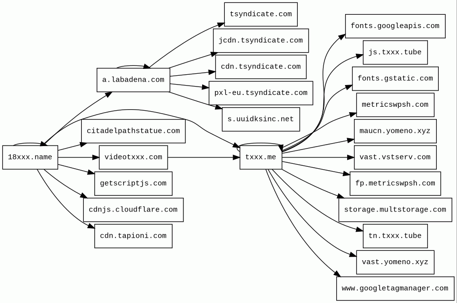
Host Summary
| Host | Rank | Registered | First Seen | Last Seen | Sent | Received | IP | Fingerprints |
|---|---|---|---|---|---|---|---|---|
vast.vstserv.com | unknown | 2023-10-24 | 2023-10-25 | 2025-07-18 | 1.0 kB | 5.2 kB | ![]() 62.122.173.18 | |
www.googletagmanager.com | 75 | 2011-11-11 | 2012-10-04 | 2025-07-23 | 435 B | 270 kB | ![]() 142.250.74.136 | |
cdn.tapioni.com | 167297 | 2021-05-27 | 2021-07-01 | 2025-07-18 | 839 B | 240 kB | ![]() 104.20.34.46 | |
fp.metricswpsh.com | unknown | 2021-10-29 | 2022-04-22 | 2025-07-17 | 1.0 kB | 807 B | ![]() 157.90.84.242 | |
pxl-eu.tsyndicate.com | unknown | 2017-03-08 | 2025-07-17 | 2025-07-24 | 4.3 kB | 394 B | ![]() 142.132.201.97 | |
txxx.me | unknown | 2025-04-02 | 2025-04-03 | 2025-07-19 | 3.5 kB | 319 kB | ![]() 62.122.168.133 | |
metricswpsh.com | unknown | 2021-10-29 | 2021-11-02 | 2025-07-21 | 828 B | 322 B | ![]() 88.198.209.13 | |
cdnjs.cloudflare.com | 235 | 2009-02-17 | 2012-05-23 | 2025-07-23 | 457 B | 19 kB | ![]() 104.17.24.14 | |
js.txxx.tube | unknown | 2019-11-21 | 2024-08-30 | 2025-07-19 | 6.3 kB | 1.9 MB | ![]() 45.133.44.25 | |
a.labadena.com | 296554 | 2020-01-21 | 2020-05-24 | 2025-07-23 | 2.2 kB | 16 kB | ![]() 37.27.230.125 | |
citadelpathstatue.com | unknown | 2024-05-17 | 2024-05-21 | 2025-07-23 | 2.0 kB | 219 kB | ![]() 94.242.247.27 | |
vast.yomeno.xyz | 44241 | 2019-09-18 | 2019-12-12 | 2025-07-22 | 1.0 kB | 665 B | ![]() 62.122.173.35 | |
tsyndicate.com | 13042 | 2017-03-08 | 2017-03-16 | 2025-07-20 | 545 B | 32 kB | ![]() 148.251.152.17 | |
jcdn.tsyndicate.com | unknown | 2017-03-08 | 2024-09-05 | 2025-07-19 | 451 B | 405 B | ![]() 45.133.44.70 | |
cdn.tsyndicate.com | 16265 | 2017-03-08 | 2017-07-04 | 2025-07-18 | 3.0 kB | 85 kB | ![]() 45.133.44.70 | |
getscriptjs.com | 222848 | 2018-04-17 | 2018-04-24 | 2025-07-22 | 412 B | 95 kB | ![]() 172.67.154.57 | |
fonts.gstatic.com | unknown | 2008-02-11 | 2014-04-02 | 2025-07-23 | 552 B | 16 kB | ![]() 142.250.74.35 | |
tn.txxx.tube | 106247 | 2019-11-21 | 2021-04-15 | 2025-07-19 | 950 B | 52 kB | ![]() 45.133.44.25 | |
maucn.yomeno.xyz | unknown | 2019-09-18 | 2025-02-19 | 2025-07-22 | 479 B | 322 B | ![]() 23.88.86.82 | |
fonts.googleapis.com | 8877 | 2005-01-25 | 2012-05-23 | 2025-07-23 | 475 B | 8.4 kB | ![]() 142.250.178.74 | |
18xxx.name | unknown | unknown | 2025-04-02 | 2025-07-22 | 11 kB | 344 kB | ![]() 172.67.150.176 | |
s.uuidksinc.net | 3423 | 2015-05-05 | 2015-07-20 | 2025-07-22 | 479 B | 569 B | ![]() 31.220.27.155 | |
videotxxx.com | 165435 | 2020-01-13 | 2020-01-13 | 2025-07-19 | 546 B | 72 kB | ![]() 62.122.168.133 | |
storage.multstorage.com | unknown | 2023-09-22 | 2023-09-22 | 2025-07-19 | 540 B | 1.5 kB | ![]() 104.21.30.242 |
Related reports
Threat Detection Systems
Public InfoSec YARA rules
No alerts detected
OpenPhish
No alerts detected
PhishTank
No alerts detected
Quad9 DNS
No alerts detected
ThreatFox
No alerts detected
JavaScript (62)
| HASH | FROM | Size | First Seen | Last Seen | |
|---|---|---|---|---|---|
| ec5a1f851987684fdde9c2baf0342627 | DocumentWrite | 1.5 kB | 2025-04-02 | 2025-08-01 | |
Introduced by DocumentWrite First Seen 2025-04-02 Last Seen 2025-08-01 Times Seen 1264 Size 1.5 kB (1477 bytes) MD5 ec5a1f851987684fdde9c2baf0342627 SHA1 8a430eb9b1f028bf860536345adf934141fd55e8 Loading... | |||||
| 6345022407ccd495308b30d366b856c1 | DocumentWrite | 14 kB | 2025-07-24 | 2025-07-24 | |
Introduced by DocumentWrite First Seen 2025-07-24 Last Seen 2025-07-24 Times Seen 1 Size 14 kB (14384 bytes) MD5 6345022407ccd495308b30d366b856c1 SHA1 0e4788e1bbca91dc84ce352daa5916ddb52364c0 Loading... | |||||
| bb6a00c9cfa749e2df3dcf5d0833d7eb | DocumentWrite | 14 kB | 2025-07-24 | 2025-07-24 | |
Introduced by DocumentWrite First Seen 2025-07-24 Last Seen 2025-07-24 Times Seen 1 Size 14 kB (14432 bytes) MD5 bb6a00c9cfa749e2df3dcf5d0833d7eb SHA1 9cb42d983975a317fa57575caa92f0b75c05dae7 Loading... | |||||
HTTP Transactions (80)
| URL | IP | Response | Size |
|---|




