Report Overview
Visitedpublic
2026-02-14 15:12:48
Tags
Submit Tags
URL
standardsprotd.com/
Finishing URL
standardsprotd.com/
IP / ASN

208.98.35.128
Title
StanproTD
Detections
urlquery
0
Network Intrusion Detection
0
Threat Detection Systems
1
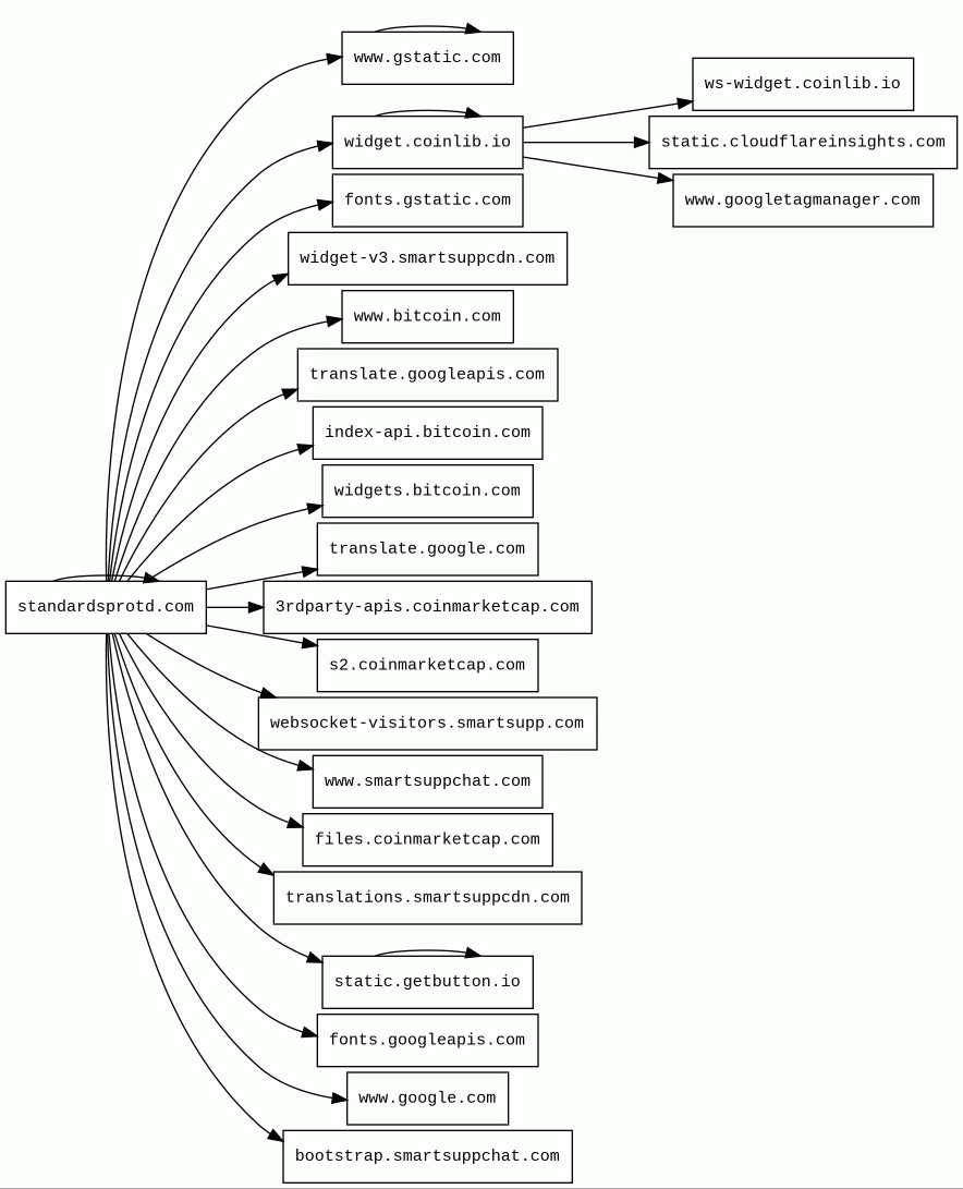
Host Summary
| Host | Rank | Registered | First Seen | Last Seen | Sent | Received | IP | Fingerprints |
|---|---|---|---|---|---|---|---|---|
widget.coinlib.io | unknown | 2017-12-05 | 2018-10-03 | 2026-02-08 | 12 kB | 1.3 MB | ![]() 188.114.97.1 | |
www.gstatic.com | 146047 | 2008-02-11 | 2012-05-29 | 2026-02-08 | 3.2 kB | 70 kB | ![]() 142.251.143.131 | |
ws-widget.coinlib.io | unknown | 2017-12-05 | 2023-05-09 | 2026-02-12 | 4.4 kB | 8.1 kB | ![]() 188.114.96.1 | |
www.smartsuppchat.com | 491650 | 2014-02-02 | 2017-01-30 | 2026-02-11 | 423 B | 19 kB | ![]() 185.76.9.12 | ![]() |
www.google.com | 22 | 1997-09-15 | 2015-05-10 | 2026-02-08 | 446 B | 739 B | ![]() 142.251.151.119 | |
translations.smartsuppcdn.com | 560346 | 2018-11-20 | 2022-11-04 | 2026-02-12 | 496 B | 7.7 kB | ![]() 185.76.9.27 | ![]() |
translate.googleapis.com | 6317 | 2005-01-25 | 2012-05-31 | 2026-02-09 | 2.2 kB | 385 kB | ![]() 142.251.143.138 | |
standardsprotd.com 45 alert(s) on this Host | unknown | 2026-01-15 | 2026-02-13 | 2026-02-13 | 23 kB | 1.6 MB | ![]() 208.98.35.128 | ![]() |
static.getbutton.io | 386210 | 2019-09-03 | 2019-10-01 | 2026-02-12 | 867 B | 885 kB | ![]() 172.67.74.247 | |
fonts.googleapis.com | 313 | 2005-01-25 | 2012-05-23 | 2026-02-08 | 501 B | 6.0 kB | ![]() 172.217.20.170 | |
widgets.bitcoin.com | unknown | 2008-01-04 | 2016-11-28 | 2026-02-13 | 438 B | 198 B | ![]() 3.115.121.23 | |
s2.coinmarketcap.com | 209181 | 2013-04-28 | 2018-01-12 | 2026-02-08 | 3.2 kB | 12 kB | ![]() 3.173.161.69 | |
index-api.bitcoin.com | unknown | 2008-01-04 | 2018-09-04 | 2026-02-13 | 565 B | 370 B | ![]() 104.18.28.156 | |
bootstrap.smartsuppchat.com | 425291 | 2014-02-02 | 2018-01-29 | 2026-02-11 | 529 B | 1.6 kB | ![]() 63.181.44.113 | |
3rdparty-apis.coinmarketcap.com | 3258633 | 2013-04-28 | 2020-09-29 | 2026-02-10 | 550 B | 7.4 kB | ![]() 18.239.36.87 | ![]() |
www.bitcoin.com | 855986 | 2008-01-04 | 2013-08-06 | 2026-02-13 | 424 B | 1.1 kB | ![]() 104.18.0.118 | |
www.googletagmanager.com | 283 | 2011-11-11 | 2012-10-04 | 2026-02-08 | 1.3 kB | 1.0 MB | ![]() 142.251.38.104 | |
fonts.gstatic.com | unknown | 2008-02-11 | 2014-04-02 | 2026-02-08 | 1.6 kB | 50 kB | ![]() 216.58.207.227 | |
translate.google.com | 609 | 1997-09-15 | 2012-05-30 | 2026-02-09 | 948 B | 84 kB | ![]() 142.251.38.110 | |
websocket-visitors.smartsupp.com | 411464 | 2012-08-25 | 2021-07-12 | 2026-02-12 | 607 B | 224 B | ![]() 52.57.160.101 | |
files.coinmarketcap.com | 4262692 | 2013-04-28 | 2015-09-03 | 2026-02-10 | 446 B | 58 kB | ![]() 108.157.229.6 | |
widget-v3.smartsuppcdn.com | 532262 | 2018-11-20 | 2022-10-03 | 2026-02-12 | 1.4 kB | 324 kB | ![]() 185.76.9.11 | ![]() |
static.cloudflareinsights.com | 4073 | 2019-08-30 | 2019-09-24 | 2026-02-08 | 512 B | 20 kB | ![]() 104.16.79.73 |
Amazon Web Services (PaaS)
Amazon Web Services (AWS) is a comprehensive cloud services platform offering compute power, database storage, content delivery and other functionality.Cloudflare (CDN)
Cloudflare is a web-infrastructure and website-security company, providing content-delivery-network services, DDoS mitigation, Internet security, and distributed domain-name-server services.Cloudflare Browser Insights (Analytics, RUM)
Cloudflare Browser Insights is a tool that measures the performance of websites from the perspective of users.Google Tag Manager (Tag managers)
Google Tag Manager is a tag management system (TMS) that allows you to quickly and easily update measurement codes and related code fragments collectively known as tags on your website or mobile app.Google Analytics (Analytics)
Google Analytics is a free web analytics service that tracks and reports website traffic.CDN77 (CDN)
CDN77 is a content delivery network (CDN).Microsoft ASP.NET (Web frameworks)
ASP.NET is an open-source, server-side web-application framework designed for web development to produce dynamic web pages.IIS:10.0 (Web servers)
Internet Information Services (IIS) is an extensible web server software created by Microsoft for use with the Windows NT family.Windows Server (Operating systems)
Windows Server is a brand name for a group of server operating systems.Slick (JavaScript libraries)
Popper (Miscellaneous)
Popper is a positioning engine, its purpose is to calculate the position of an element to make it possible to position it near a given reference element.Bootstrap (UI frameworks)
Bootstrap is a free and open-source CSS framework directed at responsive, mobile-first front-end web development. It contains CSS and JavaScript-based design templates for typography, forms, buttons, navigation, and other interface components.jQuery (JavaScript libraries)
jQuery is a JavaScript library which is a free, open-source software designed to simplify HTML DOM tree traversal and manipulation, as well as event handling, CSS animation, and Ajax.Amazon ELB (Load balancers)
AWS ELB is a network load balancer service provided by Amazon Web Services for distributing traffic across multiple targets, such as Amazon EC2 instances, containers, IP addresses, and Lambda functions.Amazon CloudFront (CDN)
Amazon CloudFront is a fast content delivery network (CDN) service that securely delivers data, videos, applications, and APIs to customers globally with low latency, high transfer speeds.Amazon S3 (CDN)
Amazon S3 or Amazon Simple Storage Service is a service offered by Amazon Web Services (AWS) that provides object storage through a web service interface.Tengine (Web servers)
Tengine is a web server which is based on the Nginx HTTP server.Cloudflare Bot Management (Security)
Cloudflare bot management solution identifies and mitigates automated traffic to protect websites from bad bots.Related reports
Threat Detection Systems
| Detection System | Indicator | Verdict | Alert |
|---|---|---|---|
| Hagezi Threat Feed | standardsprotd.com | malicious | Sinkholed |
JavaScript (46)
| HASH | FROM | Size | First Seen | Last Seen | |
|---|---|---|---|---|---|
| 4162a48bbd8905706671176ff124286e | DocumentWrite | 3.0 kB | 2026-02-02 | 2026-02-17 | |
Introduced by DocumentWrite First Seen 2026-02-02 Last Seen 2026-02-17 Times Seen 592 Size 3.0 kB (3011 bytes) MD5 4162a48bbd8905706671176ff124286e SHA1 fbb7bfb5d345ac4f2a75c47e55e53a886efa5254 Loading... | |||||
| 058598ce909fc01e1fc57b849fdf6576 | DocumentWrite | 470 B | 2026-02-02 | 2026-02-17 | |
Introduced by DocumentWrite First Seen 2026-02-02 Last Seen 2026-02-17 Times Seen 214 Size 470 B (470 bytes) MD5 058598ce909fc01e1fc57b849fdf6576 SHA1 95c616e6208f005330ae5a314ec584728032433d Loading... | |||||
| f885019d60d2815eac5fed1805b39d0b | DocumentWrite | 470 B | 2026-02-02 | 2026-02-17 | |
Introduced by DocumentWrite First Seen 2026-02-02 Last Seen 2026-02-17 Times Seen 273 Size 470 B (470 bytes) MD5 f885019d60d2815eac5fed1805b39d0b SHA1 5ea8fd60c08c4f6ab3fbeafb081133d2edc65eac Loading... | |||||
HTTP Transactions (116)
| URL | IP | Response | Size |
|---|






