Report Overview
Visitedpublic
2025-05-23 08:32:00
Tags
Submit Tags
URL
sweets-bonanza-geo.pu214ev.com/?form_email={form_email}&form_phone={form_phone}&lrrPath=casino&p_id={p_id}&pc=30&s1=d0o3469m79ns7388995g&s2=&s3=&s4=&s5=&source=https://clickpupnano.com/PjRcPkIk/?subId1=d0o3469m79ns7388995g&st=PjRcPkIk&startTime=1747989028677728415&trId=d0o3491kibmej8u93780
Finishing URL
sweets-bonanza-geo.pu214ev.com/?form_email={form_email}&form_phone={form_phone}&lrrPath=casino&p_id={p_id}&pc=30&s1=d0o3469m79ns7388995g&s2=&s3=&s4=&s5=&source=https://clickpupnano.com/PjRcPkIk/?subId1=d0o3469m79ns7388995g&st=PjRcPkIk&startTime=1747989028677728415&trId=d0o3491kibmej8u93780
IP / ASN

104.26.5.156
Title
Sweet Bonanza
Detections
urlquery
0
Network Intrusion Detection
0
Threat Detection Systems
0
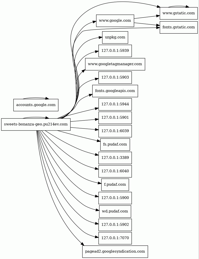
Host Summary
| Host | Rank | Registered | First Seen | Last Seen | Sent | Received | IP | Fingerprints |
|---|---|---|---|---|---|---|---|---|
fonts.gstatic.com | unknown | 2008-02-11 | 2014-04-02 | 2025-05-21 | 3.4 kB | 224 kB | ![]() 142.250.74.35 | |
unpkg.com | 11693 | 2016-01-06 | 2016-01-07 | 2025-05-21 | 900 B | 13 kB | ![]() 104.18.1.22 | |
www.google.com | 7 | 1997-09-15 | 2015-05-10 | 2025-05-21 | 1.2 kB | 10 kB | ![]() 172.217.21.164 | |
accounts.google.com | 81 | 1997-09-15 | 2012-05-23 | 2025-05-21 | 1.7 kB | 6.6 kB | ![]() 209.85.233.84 | |
pagead2.googlesyndication.com | 101 | 2003-01-21 | 2012-05-21 | 2025-05-22 | 457 B | 791 B | ![]() 142.250.178.34 | |
127.0.0.1 10 alert(s) on this Host | unknown | unknown | No data | No data | 5.7 kB | 0 B | ![]() 0.0.0.0 | |
sweets-bonanza-geo.pu214ev.com 33 alert(s) on this Host | unknown | 2024-07-19 | 2025-03-19 | 2025-05-23 | 28 kB | 994 kB | ![]() 104.26.4.156 | |
f.pudaf.com | unknown | 2022-10-31 | 2023-02-17 | 2025-05-23 | 2.5 kB | 4.2 kB | ![]() 108.157.229.94 | |
wd.pudaf.com | unknown | 2022-10-31 | 2025-03-03 | 2025-05-22 | 1.7 kB | 696 B | ![]() 52.28.56.193 | |
fs.pudaf.com | unknown | 2022-10-31 | 2023-02-17 | 2025-05-19 | 421 B | 482 kB | ![]() 3.122.44.201 | |
www.googletagmanager.com | 75 | 2011-11-11 | 2012-10-04 | 2025-05-21 | 1.1 kB | 674 kB | ![]() 142.250.178.104 | |
fonts.googleapis.com | 8877 | 2005-01-25 | 2012-05-23 | 2025-05-21 | 489 B | 19 kB | ![]() 142.250.74.10 | |
www.gstatic.com | unknown | 2008-02-11 | 2012-05-29 | 2025-05-21 | 2.0 kB | 1.4 MB | ![]() 142.250.74.99 |
Related reports
Threat Detection Systems
Public InfoSec YARA rules
No alerts detected
OpenPhish
No alerts detected
PhishTank
No alerts detected
Quad9 DNS
| Scan Date | Severity | Indicator | Alert |
|---|---|---|---|
| 2025-05-23 | medium | 127.0.0.1 | Sinkholed |
| 2025-05-23 | medium | 127.0.0.1 | Sinkholed |
| 2025-05-23 | medium | pu214ev.com | Sinkholed |
| 2025-05-23 | medium | 127.0.0.1 | Sinkholed |
| 2025-05-23 | medium | 127.0.0.1 | Sinkholed |
| 2025-05-23 | medium | pu214ev.com | Sinkholed |
| 2025-05-23 | medium | pu214ev.com | Sinkholed |
| 2025-05-23 | medium | pu214ev.com | Sinkholed |
| 2025-05-23 | medium | pu214ev.com | Sinkholed |
| 2025-05-23 | medium | pu214ev.com | Sinkholed |
| 2025-05-23 | medium | pu214ev.com | Sinkholed |
| 2025-05-23 | medium | pu214ev.com | Sinkholed |
| 2025-05-23 | medium | pu214ev.com | Sinkholed |
| 2025-05-23 | medium | pu214ev.com | Sinkholed |
| 2025-05-23 | medium | pu214ev.com | Sinkholed |
| 2025-05-23 | medium | pu214ev.com | Sinkholed |
| 2025-05-23 | medium | pu214ev.com | Sinkholed |
| 2025-05-23 | medium | pu214ev.com | Sinkholed |
| 2025-05-23 | medium | 127.0.0.1 | Sinkholed |
| 2025-05-23 | medium | pu214ev.com | Sinkholed |
| 2025-05-23 | medium | pu214ev.com | Sinkholed |
| 2025-05-23 | medium | 127.0.0.1 | Sinkholed |
| 2025-05-23 | medium | pu214ev.com | Sinkholed |
| 2025-05-23 | medium | pu214ev.com | Sinkholed |
| 2025-05-23 | medium | pu214ev.com | Sinkholed |
| 2025-05-23 | medium | pu214ev.com | Sinkholed |
| 2025-05-23 | medium | pu214ev.com | Sinkholed |
| 2025-05-23 | medium | pu214ev.com | Sinkholed |
| 2025-05-23 | medium | pu214ev.com | Sinkholed |
| 2025-05-23 | medium | pu214ev.com | Sinkholed |
| 2025-05-23 | medium | pu214ev.com | Sinkholed |
| 2025-05-23 | medium | pu214ev.com | Sinkholed |
| 2025-05-23 | medium | 127.0.0.1 | Sinkholed |
| 2025-05-23 | medium | pu214ev.com | Sinkholed |
| 2025-05-23 | medium | pu214ev.com | Sinkholed |
| 2025-05-23 | medium | pu214ev.com | Sinkholed |
| 2025-05-23 | medium | pu214ev.com | Sinkholed |
| 2025-05-23 | medium | pu214ev.com | Sinkholed |
| 2025-05-23 | medium | 127.0.0.1 | Sinkholed |
| 2025-05-23 | medium | pu214ev.com | Sinkholed |
| 2025-05-23 | medium | 127.0.0.1 | Sinkholed |
| 2025-05-23 | medium | 127.0.0.1 | Sinkholed |
| 2025-05-23 | medium | pu214ev.com | Sinkholed |
ThreatFox
No alerts detected
JavaScript (176)
No JavaScripts
HTTP Transactions (72)
| URL | IP | Response | Size |
|---|

