Report Overview
Visitedpublic
2026-03-18 16:16:22
Tags
Submit Tags
URL
metrocapitalpro.com/
Finishing URL
metrocapitalpro.com/
IP / ASN

159.100.6.5
Title
Online Trading, Forex, Staking, Tokens & Investing |Metrocapitalpro Trading Limited Home
Detections
urlquery
0
Network Intrusion Detection
0
Threat Detection Systems
3
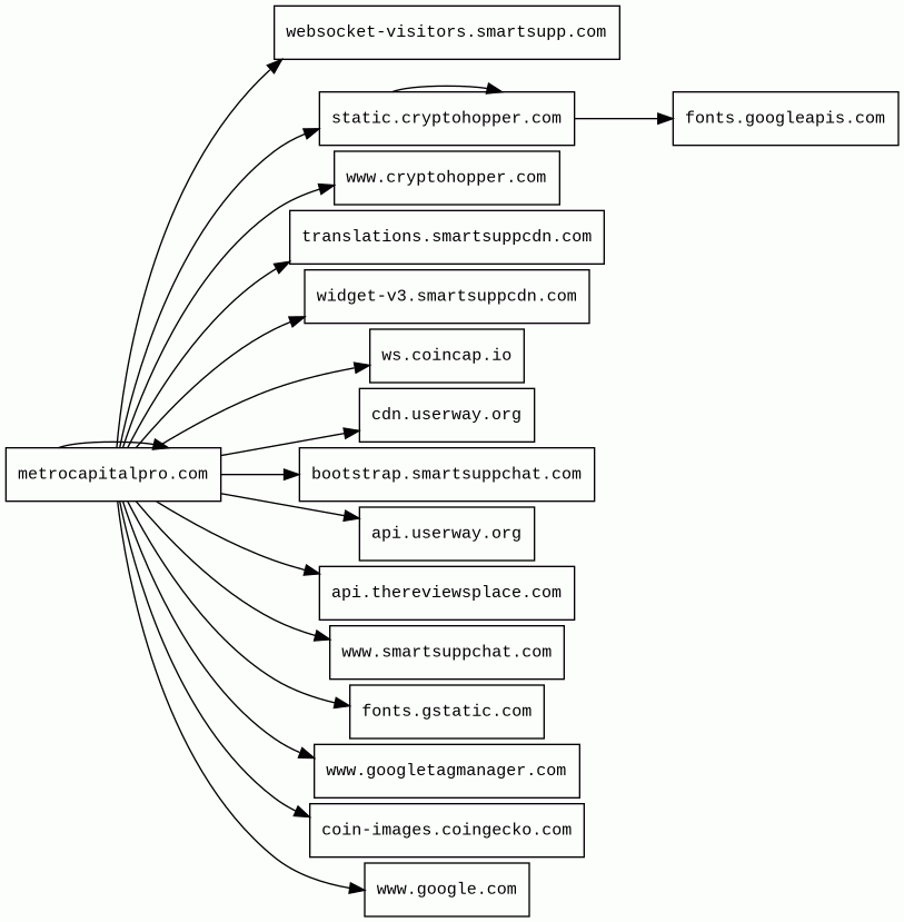
Host Summary
| Host | Rank | Registered | First Seen | Last Seen | Sent | Received | IP | Fingerprints |
|---|---|---|---|---|---|---|---|---|
www.smartsuppchat.com | 491650 | 2014-02-02 | 2017-01-30 | 2026-03-12 | 424 B | 19 kB | ![]() 185.76.9.27 | ![]() |
api.thereviewsplace.com | 826780 | 2020-03-26 | 2020-07-28 | 2026-03-13 | 497 B | 1.0 kB | ![]() 188.114.97.1 | |
fonts.gstatic.com | unknown | 2008-02-11 | 2014-04-02 | 2026-03-15 | 1.1 kB | 39 kB | ![]() 172.217.19.227 | |
coin-images.coingecko.com | 550283 | 2014-03-26 | 2024-05-30 | 2026-03-14 | 3.4 kB | 19 kB | ![]() 172.67.142.173 | |
www.google.com | 22 | 1997-09-15 | 2015-05-10 | 2026-03-15 | 1.9 kB | 988 B | ![]() 142.251.152.119 | |
translations.smartsuppcdn.com | 560346 | 2018-11-20 | 2022-11-04 | 2026-03-12 | 498 B | 7.7 kB | ![]() 185.76.9.27 | ![]() |
static.cryptohopper.com | unknown | 2017-07-09 | 2021-05-14 | 2026-03-18 | 4.3 kB | 422 kB | ![]() 104.20.24.68 | |
cdn.userway.org | 24688 | 2016-07-10 | 2018-03-28 | 2026-03-11 | 1.9 kB | 144 kB | ![]() 185.76.9.27 | ![]() |
bootstrap.smartsuppchat.com | 425291 | 2014-02-02 | 2018-01-29 | 2026-03-11 | 531 B | 1.6 kB | ![]() 3.121.194.18 | |
widget-v3.smartsuppcdn.com | 532262 | 2018-11-20 | 2022-10-03 | 2026-03-12 | 1.4 kB | 325 kB | ![]() 185.76.9.11 | ![]() |
metrocapitalpro.com 84 alert(s) on this Host | unknown | 2025-04-11 | 2026-03-18 | 2026-03-18 | 33 kB | 2.1 MB | ![]() 159.100.6.5 | ![]() |
ws.coincap.io | 3054346 | 2014-06-17 | 2018-10-16 | 2026-03-12 | 617 B | 242 B | ![]() 104.20.46.184 | |
www.googletagmanager.com | 283 | 2011-11-11 | 2012-10-04 | 2026-03-15 | 442 B | 374 kB | ![]() 142.251.143.136 | |
api.userway.org | 24639 | 2016-07-10 | 2019-12-30 | 2026-03-11 | 1.1 kB | 1.9 kB | ![]() 100.22.116.215 | |
www.cryptohopper.com | 1263380 | 2017-07-09 | 2017-12-20 | 2026-03-12 | 1.1 kB | 48 kB | ![]() 104.20.24.68 | |
websocket-visitors.smartsupp.com | 411464 | 2012-08-25 | 2021-07-12 | 2026-03-12 | 608 B | 224 B | ![]() 63.183.129.176 | |
fonts.googleapis.com | 313 | 2005-01-25 | 2012-05-23 | 2026-03-15 | 448 B | 6.2 kB | ![]() 142.251.38.106 |
CDN77 (CDN)
CDN77 is a content delivery network (CDN).Cloudflare (CDN)
Cloudflare is a web-infrastructure and website-security company, providing content-delivery-network services, DDoS mitigation, Internet security, and distributed domain-name-server services.Amazon Web Services (PaaS)
Amazon Web Services (AWS) is a comprehensive cloud services platform offering compute power, database storage, content delivery and other functionality.Amazon CloudFront (CDN)
Amazon CloudFront is a fast content delivery network (CDN) service that securely delivers data, videos, applications, and APIs to customers globally with low latency, high transfer speeds.LiteSpeed (Web servers)
LiteSpeed is a high-scalability web server.cdnjs (CDN)
cdnjs is a free distributed JS library delivery service.Bootstrap (UI frameworks)
Bootstrap is a free and open-source CSS framework directed at responsive, mobile-first front-end web development. It contains CSS and JavaScript-based design templates for typography, forms, buttons, navigation, and other interface components.Google Analytics (Analytics)
Google Analytics is a free web analytics service that tracks and reports website traffic.Lightbox (JavaScript libraries)
Lightbox is small javascript library used to overlay images on top of the current page.Amazon S3 (CDN)
Amazon S3 or Amazon Simple Storage Service is a service offered by Amazon Web Services (AWS) that provides object storage through a web service interface.Related reports
Threat Detection Systems
| Detection System | Indicator | Verdict | Alert |
|---|---|---|---|
| Cloudflare DNS | metrocapitalpro.com | malicious | Sinkholed |
| DigiCert UltraDNS | metrocapitalpro.com | malicious | Sinkholed |
| DNS4EU | metrocapitalpro.com | malicious | Sinkholed |
JavaScript (25)
No JavaScripts
HTTP Transactions (67)
| URL | IP | Response | Size |
|---|




