Report Overview
Visitedpublic
2023-11-22 19:43:58
Tags
Submit Tags
URL
www.emoticonsplus.com/msneplus.exe
Finishing URL
www.emoticonsplus.com/msneplus.exe
IP / ASN

156.224.150.20
Title
三明园刳科技股份有限公司
Detections
urlquery
0
Network Intrusion Detection
0
Threat Detection Systems
0
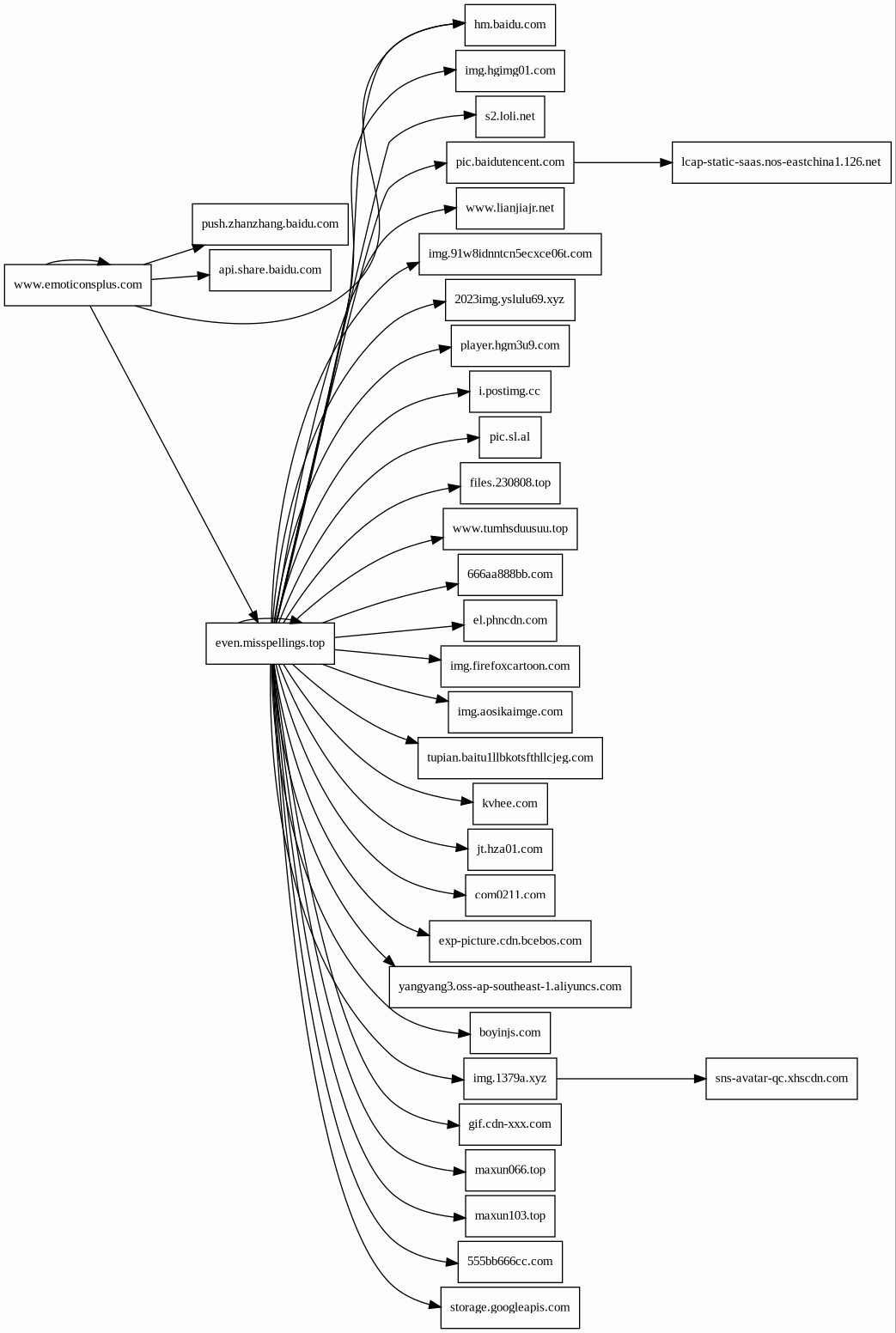
Host Summary
| Host | Rank | Registered | First Seen | Last Seen | Sent | Received | IP | Fingerprints |
|---|---|---|---|---|---|---|---|---|
ocsp.buypass.com | 157566 | 2004-08-13 | 2017-01-30 05:59:29 | 2023-11-22 05:13:37 | 660 B | 4.4 kB | ![]() 23.36.76.129 | |
maxun103.top | unknown | 2023-10-25 | 2023-11-02 23:15:48 | 2023-11-21 10:40:17 | 906 B | 329 kB | ![]() 167.235.193.182 | |
img.firefoxcartoon.com | unknown | 2010-04-09 | 2022-06-01 20:35:17 | 2023-11-20 06:15:59 | 469 B | 303 kB | ![]() 23.224.182.179 | |
gif.cdn-xxx.com | unknown | 2020-01-22 | 2023-05-30 01:20:34 | 2023-11-20 06:15:59 | 438 B | 161 kB | ![]() 104.27.194.88 | |
el.phncdn.com | 268704 | 2009-12-11 | 2021-01-29 14:24:06 | 2023-11-20 06:19:23 | 1.3 kB | 78 MB | ![]() 64.210.135.146 | |
zhibo128x.xyz | unknown | 2022-08-27 | 2022-09-07 01:50:00 | 2023-11-20 08:45:08 | 389 B | 246 kB | ![]() 192.74.228.210 | |
yangyang3.oss-ap-southeast-1.aliyuncs.com | unknown | 2012-04-01 | 2023-06-10 10:11:38 | 2023-11-20 06:15:52 | 464 B | 582 kB | ![]() 0.0.0.0 | |
img.hgimg01.com | unknown | 2023-05-01 | 2023-05-17 22:26:42 | 2023-11-20 06:15:52 | 25 kB | 8.6 MB | ![]() 185.80.233.117 | |
www.tumhsduusuu.top | unknown | 2023-07-24 | 2023-07-24 17:29:13 | 2023-11-20 06:15:55 | 438 B | 34 kB | ![]() 154.91.86.4 | |
even.misspellings.top | unknown | unknown | No data | No data | 8.7 kB | 2.7 MB | ![]() 107.148.150.91 | |
ocsp.trust-provider.cn | unknown | 2015-04-09 | 2022-02-10 09:18:30 | 2023-11-22 05:09:43 | 3.7 kB | 16 kB | ![]() 111.48.138.18 | |
maxun066.top | unknown | 2023-10-12 | 2023-10-13 13:25:32 | 2023-11-20 03:55:10 | 906 B | 404 kB | ![]() 167.235.193.182 | |
s2.loli.net | 100401 | 2011-05-28 | 2021-12-08 13:17:10 | 2023-11-22 03:08:26 | 892 B | 2.6 MB | ![]() 104.26.1.190 | |
img.aosikaimge.com | unknown | 2022-11-29 | 2022-12-08 16:32:54 | 2023-11-21 03:16:05 | 1.3 kB | 182 kB | ![]() 104.234.47.61 | |
jt.hza01.com | unknown | 2020-08-14 | 2023-06-25 19:38:45 | 2023-11-22 03:08:51 | 3.7 kB | 0 B | ![]() 0.0.0.0 | |
tupian.baitu1llbkotsfthllcjeg.com 1 alert(s) on this Host | unknown | 2023-04-11 | 2023-04-17 09:23:56 | 2023-11-21 12:58:20 | 449 B | 90 kB | ![]() 104.21.58.18 | |
img.1379a.xyz | unknown | 2023-05-10 | 2023-06-25 03:18:18 | 2023-11-22 02:31:10 | 454 B | 55 kB | ![]() 202.81.235.191 | |
push.zhanzhang.baidu.com | 57139 | 1999-10-11 | 2015-07-22 07:44:02 | 2023-11-22 05:14:24 | 664 B | 1.5 kB | ![]() 163.177.17.97 | |
player.hgm3u9.com | unknown | 2023-05-29 | 2023-07-23 23:03:48 | 2023-11-21 18:05:42 | 6.3 kB | 2.4 MB | ![]() 89.105.207.46 | |
kvhee.com | unknown | 2022-08-10 | 2022-08-12 18:47:12 | 2023-11-20 03:19:54 | 900 B | 381 kB | ![]() 167.235.226.149 | |
i.postimg.cc | 23840 | 2016-06-11 | 2018-04-11 12:01:12 | 2023-11-22 11:52:20 | 884 B | 1.0 MB | ![]() 162.19.61.80 | |
com0211.com | unknown | 2023-02-11 | 2023-02-12 07:25:28 | 2023-11-20 06:16:26 | 429 B | 223 kB | ![]() 104.18.14.63 | |
ocsp.sectigochina.com | unknown | 2019-10-20 | 2022-02-25 07:42:56 | 2023-11-22 05:15:15 | 670 B | 1.9 kB | ![]() 104.18.38.66 | |
exp-picture.cdn.bcebos.com | 156228 | 2014-08-28 | 2020-04-03 06:00:25 | 2023-11-22 06:15:10 | 474 B | 146 kB | ![]() 113.219.142.35 | |
ciscobinary.openh264.org | 40822 | 2013-10-19 | 2014-10-07 07:43:56 | 2023-11-22 05:09:03 | 295 B | 512 kB | ![]() 62.115.252.113 | |
2023img.yslulu69.xyz | unknown | 2023-01-14 | 2023-04-26 12:55:19 | 2023-11-20 06:15:59 | 438 B | 1.1 MB | ![]() 192.74.242.80 | |
hm.baidu.com | 8254 | 1999-10-11 | 2012-05-26 10:38:45 | 2023-11-22 05:14:24 | 3.5 kB | 37 kB | ![]() 103.235.46.191 | |
files.230808.top | unknown | 2023-08-08 | 2023-09-24 09:30:36 | 2023-11-20 06:15:55 | 471 B | 1.6 MB | ![]() 172.67.27.250 | |
555bb666cc.com | unknown | 2023-10-24 | 2023-10-24 17:19:55 | 2023-11-20 08:45:08 | 454 B | 75 kB | ![]() 64.32.30.254 | |
ocsp.digicert.cn | 37572 | 2006-01-24 | 2020-03-20 18:45:56 | 2023-11-22 07:05:30 | 1.3 kB | 3.9 kB | ![]() 47.246.48.205 | |
storage.googleapis.com | 420 | 2005-01-25 | 2012-08-06 08:33:30 | 2023-11-22 09:14:17 | 448 B | 185 kB | ![]() 142.250.74.187 | |
666aa888bb.com | unknown | 2023-10-24 | 2023-10-24 17:19:57 | 2023-11-20 06:15:53 | 456 B | 489 kB | ![]() 64.32.30.254 | |
img.91w8idnntcn5ecxce06t.com | unknown | 2023-06-28 | 2023-08-13 15:52:41 | 2023-11-20 06:15:59 | 448 B | 23 kB | ![]() 104.26.11.196 | |
boyinjs.com | unknown | 2023-06-19 | 2023-06-19 17:45:43 | 2023-11-20 06:16:26 | 448 B | 0 B | ![]() 0.0.0.0 | |
www.emoticonsplus.com | unknown | unknown | No data | No data | 1.5 kB | 5.3 kB | ![]() 156.224.150.20 | |
api.share.baidu.com | 44629 | 1999-10-11 | 2013-04-25 16:45:11 | 2023-11-22 05:14:26 | 391 B | 114 B | ![]() 182.61.201.94 | |
pic.sl.al | unknown | unknown | 2021-02-14 14:14:30 | 2023-11-20 06:15:54 | 452 B | 52 kB | ![]() 104.21.234.44 | |
pic.baidutencent.com | unknown | 2023-10-13 | 2023-10-13 09:21:21 | 2023-11-22 08:46:04 | 449 B | 225 B | ![]() 202.81.235.83 | |
sns-avatar-qc.xhscdn.com | 32286 | 2015-08-27 | 2020-07-10 15:01:01 | 2023-11-22 09:36:52 | 422 B | 55 kB | ![]() 35.244.231.132 | |
www.lianjiajr.net | unknown | 2019-04-24 | 2021-06-23 14:11:02 | 2023-11-15 07:53:26 | 468 B | 887 kB | ![]() 38.63.52.222 | |
lcap-static-saas.nos-eastchina1.126.net | unknown | unknown | No data | No data | 452 B | 596 kB | ![]() 59.111.35.2 |
Related reports
Threat Detection Systems
Public InfoSec YARA rules
No alerts detected
OpenPhish
No alerts detected
PhishTank
No alerts detected
mnemonic secure dns
No alerts detected
Quad9 DNS
| Scan Date | Severity | Indicator | Alert |
|---|---|---|---|
| 2023-11-22 | medium | baitu1llbkotsfthllcjeg.com | Sinkholed |
ThreatFox
No alerts detected
File detected
URL
ciscobinary.openh264.org/openh264-linux64-2e1774ab6dc6c43debb0b5b628bdf122a391d521.zip
IP / ASN

62.115.252.113
File Overview
File TypeZip archive data, at least v2.0 to extract, compression method=deflate\012- data
Size512 kB (511815 bytes)
MD5152eda253e242e18443ef3282495bc7c
SHA1ff0fa85565f21ec4931baad4573b4c0bd08c4019
JavaScript (343)
| HASH | FROM | Size | First Seen | Last Seen | |
|---|---|---|---|---|---|
| 60eeed0680313be178ec7b1bfbc88b50 | DocumentWrite | 107 B | 2023-11-15 | 2024-08-20 | |
Introduced by DocumentWrite First Seen 2023-11-15 Last Seen 2024-08-20 Times Seen 24 Size 107 B (107 bytes) MD5 60eeed0680313be178ec7b1bfbc88b50 SHA1 f420f47a498152a69f0aa630c494149726f2735c Loading... | |||||
| 87ce787f9c89f98fb0c502832b72c6ae | DocumentWrite | 29 B | 2023-03-07 | 2026-01-01 | |
Introduced by DocumentWrite First Seen 2023-03-07 Last Seen 2026-01-01 Times Seen 671 Size 29 B (29 bytes) MD5 87ce787f9c89f98fb0c502832b72c6ae SHA1 b0926a86e3cb426d56d7b821876ac08053fec566 Loading... | |||||
| 2eca0135262236e3ddcb06d0c6c95e64 | DocumentWrite | 142 B | 2023-11-05 | 2024-08-20 | |
Introduced by DocumentWrite First Seen 2023-11-05 Last Seen 2024-08-20 Times Seen 44 Size 142 B (142 bytes) MD5 2eca0135262236e3ddcb06d0c6c95e64 SHA1 f9fe7782034a586f440924a80fb190c13e38963c Loading... | |||||
| 6a27002e53aca471ffa2e52becead2c8 | DocumentWrite | 16 B | 2023-03-07 | 2025-04-20 | |
Introduced by DocumentWrite First Seen 2023-03-07 Last Seen 2025-04-20 Times Seen 485 Size 16 B (16 bytes) MD5 6a27002e53aca471ffa2e52becead2c8 SHA1 b67daf5052fd3d8044fec7b8ef5b05648b4b0e81 Loading... | |||||
| b1cb7402032f4815b5741df80e0fe6d5 | DocumentWrite | 48 B | 2023-03-07 | 2025-04-20 | |
Introduced by DocumentWrite First Seen 2023-03-07 Last Seen 2025-04-20 Times Seen 486 Size 48 B (48 bytes) MD5 b1cb7402032f4815b5741df80e0fe6d5 SHA1 99122bd00a1bb90d2727b2353432de922a43af3a Loading... | |||||
| cc81e678037918fc2aa7a2d74a0d94f9 | DocumentWrite | 38 B | 2023-03-07 | 2025-04-20 | |
Introduced by DocumentWrite First Seen 2023-03-07 Last Seen 2025-04-20 Times Seen 489 Size 38 B (38 bytes) MD5 cc81e678037918fc2aa7a2d74a0d94f9 SHA1 ec507174e6abf2d7d5eef9833030846d502a587f Loading... | |||||
| 39c8fe65345adba0abd709d29fcfc761 | DocumentWrite | 352 B | 2023-11-22 | 2024-08-20 | |
Introduced by DocumentWrite First Seen 2023-11-22 Last Seen 2024-08-20 Times Seen 3 Size 352 B (352 bytes) MD5 39c8fe65345adba0abd709d29fcfc761 SHA1 cc360855bb195f95a97b74ba9b872f379019cd81 Loading... | |||||
| ea7300d65f039bb49f86430582ff6a7c | DocumentWrite | 49 B | 2023-11-18 | 2024-08-20 | |
Introduced by DocumentWrite First Seen 2023-11-18 Last Seen 2024-08-20 Times Seen 15 Size 49 B (49 bytes) MD5 ea7300d65f039bb49f86430582ff6a7c SHA1 edb0de1341fd3c3d861e97ec8c316d9d3ca68112 Loading... | |||||
| ed76785511470f392d7a2b1aa60ad025 | DocumentWrite | 102 B | 2023-09-17 | 2024-08-21 | |
Introduced by DocumentWrite First Seen 2023-09-17 Last Seen 2024-08-21 Times Seen 146 Size 102 B (102 bytes) MD5 ed76785511470f392d7a2b1aa60ad025 SHA1 41ff953c883542216f214dbe1406b312ea522b75 Loading... | |||||
| d6e945ab1c0cf9c18b7a8a7ddf31aea0 | DocumentWrite | 81 B | 2023-09-17 | 2024-08-21 | |
Introduced by DocumentWrite First Seen 2023-09-17 Last Seen 2024-08-21 Times Seen 113 Size 81 B (81 bytes) MD5 d6e945ab1c0cf9c18b7a8a7ddf31aea0 SHA1 def7ae999ef8912ac3b064d700418af36a1be4ea Loading... | |||||
| 583e363d738240cd28e751afeb9f46a2 | DocumentWrite | 83 B | 2023-03-07 | 2024-08-21 | |
Introduced by DocumentWrite First Seen 2023-03-07 Last Seen 2024-08-21 Times Seen 292 Size 83 B (83 bytes) MD5 583e363d738240cd28e751afeb9f46a2 SHA1 5225d371a67900fd58da8b5a3debb0558641acc3 Loading... | |||||
| ca813188df11d4950b884c703fe28f8f | DocumentWrite | 22 B | 2023-03-07 | 2026-03-07 | |
Introduced by DocumentWrite First Seen 2023-03-07 Last Seen 2026-03-07 Times Seen 567 Size 22 B (22 bytes) MD5 ca813188df11d4950b884c703fe28f8f SHA1 925c9cd6e9ec53a4004a0c1ccb9c2eb56f67d8b2 Loading... | |||||
| c6d5d59d587642ecc1bd037c37d22c98 | DocumentWrite | 154 B | 2023-10-22 | 2024-08-21 | |
Introduced by DocumentWrite First Seen 2023-10-22 Last Seen 2024-08-21 Times Seen 76 Size 154 B (154 bytes) MD5 c6d5d59d587642ecc1bd037c37d22c98 SHA1 fa789743b7ec688220fb5b9f2b23f36814bb7128 Loading... | |||||
| be49bc4f3c177ae7bef94d5504a53065 | DocumentWrite | 106 B | 2023-09-17 | 2024-08-21 | |
Introduced by DocumentWrite First Seen 2023-09-17 Last Seen 2024-08-21 Times Seen 236 Size 106 B (106 bytes) MD5 be49bc4f3c177ae7bef94d5504a53065 SHA1 4bc35618ef1a3887c72aa45ede29bea2bc29b910 Loading... | |||||
| 0522a359f7ca156da84744423a2495d4 | DocumentWrite | 104 B | 2023-09-17 | 2024-08-21 | |
Introduced by DocumentWrite First Seen 2023-09-17 Last Seen 2024-08-21 Times Seen 146 Size 104 B (104 bytes) MD5 0522a359f7ca156da84744423a2495d4 SHA1 f48391cce8d17c39743933e08323c7c1c6137167 Loading... | |||||
| ac467263d42fc27d593c346155f940a0 | DocumentWrite | 151 B | 2023-09-17 | 2024-08-21 | |
Introduced by DocumentWrite First Seen 2023-09-17 Last Seen 2024-08-21 Times Seen 111 Size 151 B (151 bytes) MD5 ac467263d42fc27d593c346155f940a0 SHA1 78f6ed0ca6f46dd21076a3d8ced3ddc21680de3b Loading... | |||||
| b814e7bf5b831c96e7838a8b9ef2223e | DocumentWrite | 104 B | 2023-09-17 | 2024-08-21 | |
Introduced by DocumentWrite First Seen 2023-09-17 Last Seen 2024-08-21 Times Seen 236 Size 104 B (104 bytes) MD5 b814e7bf5b831c96e7838a8b9ef2223e SHA1 878807c8328c9eed71ae84425e5681866b6d7797 Loading... | |||||
| 199b6f0e589f557711343c2ea42c860c | DocumentWrite | 12 B | 2023-03-07 | 2026-03-08 | |
Introduced by DocumentWrite First Seen 2023-03-07 Last Seen 2026-03-08 Times Seen 1623 Size 12 B (12 bytes) MD5 199b6f0e589f557711343c2ea42c860c SHA1 69d66e5b2ee461def2d86070503b180ad1c3d972 Loading... | |||||
| 1af0f4bd9806e79ef687f98433b24257 | DocumentWrite | 104 B | 2023-09-17 | 2024-08-21 | |
Introduced by DocumentWrite First Seen 2023-09-17 Last Seen 2024-08-21 Times Seen 235 Size 104 B (104 bytes) MD5 1af0f4bd9806e79ef687f98433b24257 SHA1 c7ac4511d4f321849a45d73e591ab8a80d408055 Loading... | |||||
| a83f372670fba359f5ee11cfe9962b67 | DocumentWrite | 17 B | 2023-03-07 | 2026-03-07 | |
Introduced by DocumentWrite First Seen 2023-03-07 Last Seen 2026-03-07 Times Seen 545 Size 17 B (17 bytes) MD5 a83f372670fba359f5ee11cfe9962b67 SHA1 db90670e8ecf26ae43e27f13d6c44fc88a89381a Loading... | |||||
| ebdcddcdb71bef1d43a71d5a5044bb45 | DocumentWrite | 179 B | 2023-10-29 | 2024-08-20 | |
Introduced by DocumentWrite First Seen 2023-10-29 Last Seen 2024-08-20 Times Seen 225 Size 179 B (179 bytes) MD5 ebdcddcdb71bef1d43a71d5a5044bb45 SHA1 76e83b920c1d52f58152da21f5892453fe178846 Loading... | |||||
| de68afe032ea5fb02fc2b557f521e6a8 | DocumentWrite | 108 B | 2023-09-17 | 2024-08-21 | |
Introduced by DocumentWrite First Seen 2023-09-17 Last Seen 2024-08-21 Times Seen 236 Size 108 B (108 bytes) MD5 de68afe032ea5fb02fc2b557f521e6a8 SHA1 9b1bccdf3e8b5a4ef1588e88d30eed79a0fa39bf Loading... | |||||
| dc0331cf816edf9f9cd3d42e90a48f14 | DocumentWrite | 22 B | 2023-03-07 | 2025-10-19 | |
Introduced by DocumentWrite First Seen 2023-03-07 Last Seen 2025-10-19 Times Seen 487 Size 22 B (22 bytes) MD5 dc0331cf816edf9f9cd3d42e90a48f14 SHA1 d7b045c142032e9e1c963e4d1d97bef049ee409e Loading... | |||||
| d41d8cd98f00b204e9800998ecf8427e | DocumentWrite | 0 B | 0001-01-01 | 2026-03-09 | |
Introduced by DocumentWrite First Seen 0001-01-01 Last Seen 2026-03-09 Times Seen 12314097 Size 0 B (0 bytes) MD5 d41d8cd98f00b204e9800998ecf8427e SHA1 da39a3ee5e6b4b0d3255bfef95601890afd80709 Loading... | |||||
| 9cea7221179e20d200021bfb41219148 | DocumentWrite | 106 B | 2023-09-17 | 2024-08-21 | |
Introduced by DocumentWrite First Seen 2023-09-17 Last Seen 2024-08-21 Times Seen 235 Size 106 B (106 bytes) MD5 9cea7221179e20d200021bfb41219148 SHA1 2ca0008444b47946b91b0d8936af52779b4dfae2 Loading... | |||||
| 667791e5bd92fb285163cb7c61234039 | DocumentWrite | 105 B | 2023-09-17 | 2024-08-21 | |
Introduced by DocumentWrite First Seen 2023-09-17 Last Seen 2024-08-21 Times Seen 236 Size 105 B (105 bytes) MD5 667791e5bd92fb285163cb7c61234039 SHA1 4dfc7ab4b913577a3ea8ed7f748f1decfcdf6ae4 Loading... | |||||
| fdca76893d4096e6f2580dabda5cdffd | DocumentWrite | 145 B | 2023-10-29 | 2024-08-20 | |
Introduced by DocumentWrite First Seen 2023-10-29 Last Seen 2024-08-20 Times Seen 67 Size 145 B (145 bytes) MD5 fdca76893d4096e6f2580dabda5cdffd SHA1 76d1af48a0125d62f005a0f874cd33a48dd8d790 Loading... | |||||
| 869536bd7b521ae0823b57b718eda21e | DocumentWrite | 162 B | 2023-10-19 | 2024-08-21 | |
Introduced by DocumentWrite First Seen 2023-10-19 Last Seen 2024-08-21 Times Seen 69 Size 162 B (162 bytes) MD5 869536bd7b521ae0823b57b718eda21e SHA1 19272687d6f281ddc2882ec23dc0a83b9da0dc56 Loading... | |||||
| bb19ca444f6d726939e170cfb955d942 | DocumentWrite | 85 B | 2023-09-17 | 2024-08-21 | |
Introduced by DocumentWrite First Seen 2023-09-17 Last Seen 2024-08-21 Times Seen 287 Size 85 B (85 bytes) MD5 bb19ca444f6d726939e170cfb955d942 SHA1 9f45985c707ed333a9a6229455a5a192c4adda6c Loading... | |||||
| 92a8218fd58802b35a9db6a238d65859 | DocumentWrite | 104 B | 2023-09-17 | 2024-08-21 | |
Introduced by DocumentWrite First Seen 2023-09-17 Last Seen 2024-08-21 Times Seen 146 Size 104 B (104 bytes) MD5 92a8218fd58802b35a9db6a238d65859 SHA1 013691154beefd029f23e8bb613b1675284f8f8e Loading... | |||||
| 95227cf76fb052c386d9b9a1f24d0254 | DocumentWrite | 102 B | 2023-09-17 | 2024-08-21 | |
Introduced by DocumentWrite First Seen 2023-09-17 Last Seen 2024-08-21 Times Seen 146 Size 102 B (102 bytes) MD5 95227cf76fb052c386d9b9a1f24d0254 SHA1 41b07d28c370661d3637f6056390f011c748aeb6 Loading... | |||||
| aa371906ffa0bfd0a095672a3a7c2cef | DocumentWrite | 18 B | 2023-03-07 | 2025-04-20 | |
Introduced by DocumentWrite First Seen 2023-03-07 Last Seen 2025-04-20 Times Seen 485 Size 18 B (18 bytes) MD5 aa371906ffa0bfd0a095672a3a7c2cef SHA1 63a578cd5d4cc10312c48530bd2137e5434abc5a Loading... | |||||
| 3144f556f372ad790370a8b60279a0cf | DocumentWrite | 165 B | 2023-11-15 | 2024-08-20 | |
Introduced by DocumentWrite First Seen 2023-11-15 Last Seen 2024-08-20 Times Seen 24 Size 165 B (165 bytes) MD5 3144f556f372ad790370a8b60279a0cf SHA1 95aebaca423831183072bcbd0aa00aa6e592a91f Loading... | |||||
| d74a2e754a4ef2d7689394aa8005aed8 | DocumentWrite | 124 B | 2023-09-17 | 2024-08-21 | |
Introduced by DocumentWrite First Seen 2023-09-17 Last Seen 2024-08-21 Times Seen 183 Size 124 B (124 bytes) MD5 d74a2e754a4ef2d7689394aa8005aed8 SHA1 235b9e69f5daebe951f241e0b01b73b4b3f56662 Loading... | |||||
| e57a91edb073d86d35089dcf89b334b3 | DocumentWrite | 104 B | 2023-09-17 | 2024-08-21 | |
Introduced by DocumentWrite First Seen 2023-09-17 Last Seen 2024-08-21 Times Seen 146 Size 104 B (104 bytes) MD5 e57a91edb073d86d35089dcf89b334b3 SHA1 8d3c0bf4857259dd1143a9be04985a3833674705 Loading... | |||||
| f7a36e0e5834d7dadcfe4d783e082c93 | DocumentWrite | 103 B | 2023-09-17 | 2024-08-21 | |
Introduced by DocumentWrite First Seen 2023-09-17 Last Seen 2024-08-21 Times Seen 236 Size 103 B (103 bytes) MD5 f7a36e0e5834d7dadcfe4d783e082c93 SHA1 bc405d10cf7dbd53bc2b084aa91a981aff9095d4 Loading... | |||||
| 17dc11d48ee9d5c3539f85a9449b1b0d | DocumentWrite | 78 B | 2023-09-24 | 2024-08-21 | |
Introduced by DocumentWrite First Seen 2023-09-24 Last Seen 2024-08-21 Times Seen 112 Size 78 B (78 bytes) MD5 17dc11d48ee9d5c3539f85a9449b1b0d SHA1 92e3c2144e52619bc76857d1176ad33f939a602b Loading... | |||||
| 3d0b4215248f6ffd51352d910adcbd7e | DocumentWrite | 43 B | 2023-03-07 | 2026-03-07 | |
Introduced by DocumentWrite First Seen 2023-03-07 Last Seen 2026-03-07 Times Seen 543 Size 43 B (43 bytes) MD5 3d0b4215248f6ffd51352d910adcbd7e SHA1 e146dd47bef83ccbc004917aa82058541bc3c026 Loading... | |||||
| c8c3ce485dbfdd642bca628cbc805d13 | DocumentWrite | 22 B | 2023-03-07 | 2026-03-07 | |
Introduced by DocumentWrite First Seen 2023-03-07 Last Seen 2026-03-07 Times Seen 547 Size 22 B (22 bytes) MD5 c8c3ce485dbfdd642bca628cbc805d13 SHA1 7b3cb7f52979c7929a7fa5ec384e69f92c9ab8bb Loading... | |||||
| 98c191c1bcffcc4a76cc4295e1584661 | DocumentWrite | 36 B | 2023-03-07 | 2025-04-20 | |
Introduced by DocumentWrite First Seen 2023-03-07 Last Seen 2025-04-20 Times Seen 487 Size 36 B (36 bytes) MD5 98c191c1bcffcc4a76cc4295e1584661 SHA1 74304f61f2aabcf2372ea5a39a252f517f8eacd8 Loading... | |||||
| 281f83ff7aa32fe423c4e8ad5c81f385 | DocumentWrite | 145 B | 2023-11-15 | 2024-08-20 | |
Introduced by DocumentWrite First Seen 2023-11-15 Last Seen 2024-08-20 Times Seen 24 Size 145 B (145 bytes) MD5 281f83ff7aa32fe423c4e8ad5c81f385 SHA1 c7070df2dd359521f0ae2f39a4561bb2a51a8b58 Loading... | |||||
| 399e5df63c216412bf7eb5e6960b387b | DocumentWrite | 144 B | 2023-10-14 | 2024-08-21 | |
Introduced by DocumentWrite First Seen 2023-10-14 Last Seen 2024-08-21 Times Seen 151 Size 144 B (144 bytes) MD5 399e5df63c216412bf7eb5e6960b387b SHA1 d38f7ba5c2f51e971e9ae1f70b7181295fc78b3a Loading... | |||||
| 2ad8d0a43c39fac30fd3108e7708dd21 | DocumentWrite | 18 B | 2023-03-07 | 2026-03-09 | |
Introduced by DocumentWrite First Seen 2023-03-07 Last Seen 2026-03-09 Times Seen 662 Size 18 B (18 bytes) MD5 2ad8d0a43c39fac30fd3108e7708dd21 SHA1 4a5909a3ed55aa4e1c1819e7cc914234411a326f Loading... | |||||
| aa9cd4627cc47d33de66c3c39f794f3b | DocumentWrite | 101 B | 2023-09-17 | 2024-08-21 | |
Introduced by DocumentWrite First Seen 2023-09-17 Last Seen 2024-08-21 Times Seen 236 Size 101 B (101 bytes) MD5 aa9cd4627cc47d33de66c3c39f794f3b SHA1 5bb028741209de406f281ce5f34cce44afb13ca6 Loading... | |||||
| e255673be860aff91a3667c7acc4ffe7 | DocumentWrite | 24 B | 2023-09-17 | 2024-08-21 | |
Introduced by DocumentWrite First Seen 2023-09-17 Last Seen 2024-08-21 Times Seen 113 Size 24 B (24 bytes) MD5 e255673be860aff91a3667c7acc4ffe7 SHA1 3100dd359406c64862d7f1601c8ffe92a0704a35 Loading... | |||||
| bfbec6c408ccedef5a0091a03e367f0d | DocumentWrite | 15 B | 2023-03-07 | 2025-04-20 | |
Introduced by DocumentWrite First Seen 2023-03-07 Last Seen 2025-04-20 Times Seen 487 Size 15 B (15 bytes) MD5 bfbec6c408ccedef5a0091a03e367f0d SHA1 0a2a1ce688d72cb82b570bc17dd158db7419a553 Loading... | |||||
| 24e9ffd13e3a029c4ed8e9cf1bc8946c | DocumentWrite | 18 B | 2023-03-07 | 2026-03-07 | |
Introduced by DocumentWrite First Seen 2023-03-07 Last Seen 2026-03-07 Times Seen 544 Size 18 B (18 bytes) MD5 24e9ffd13e3a029c4ed8e9cf1bc8946c SHA1 e03c8c3e7a80438651c36f243fe98b567d262ba7 Loading... | |||||
| 587c60d4354f54b0c137f22159b8a51f | DocumentWrite | 13 B | 2023-03-07 | 2026-03-08 | |
Introduced by DocumentWrite First Seen 2023-03-07 Last Seen 2026-03-08 Times Seen 1547 Size 13 B (13 bytes) MD5 587c60d4354f54b0c137f22159b8a51f SHA1 5e11b481ea0290f25539357b80d2cb2964eb2160 Loading... | |||||
| 4a785fd6432ed32289b784ee0997187c | DocumentWrite | 86 B | 2023-09-17 | 2024-08-21 | |
Introduced by DocumentWrite First Seen 2023-09-17 Last Seen 2024-08-21 Times Seen 286 Size 86 B (86 bytes) MD5 4a785fd6432ed32289b784ee0997187c SHA1 f81e0e9c40f3e75f4fd9c6b8a395cc283eba9045 Loading... | |||||
| 69b655a1367a14c25d53a03a09e562c2 | DocumentWrite | 102 B | 2023-09-17 | 2024-08-21 | |
Introduced by DocumentWrite First Seen 2023-09-17 Last Seen 2024-08-21 Times Seen 236 Size 102 B (102 bytes) MD5 69b655a1367a14c25d53a03a09e562c2 SHA1 969dc13c0c6919a60629e1f34064cf7b8401187e Loading... | |||||
| f4081caf0cb581ebf00df28e783926b7 | DocumentWrite | 169 B | 2023-11-22 | 2024-08-20 | |
Introduced by DocumentWrite First Seen 2023-11-22 Last Seen 2024-08-20 Times Seen 27 Size 169 B (169 bytes) MD5 f4081caf0cb581ebf00df28e783926b7 SHA1 ea747d602b2a66bc1d6146c74288c9fde818ec55 Loading... | |||||
| b39426ebad3b721e659044128f57c0b3 | DocumentWrite | 130 B | 2023-09-17 | 2024-08-21 | |
Introduced by DocumentWrite First Seen 2023-09-17 Last Seen 2024-08-21 Times Seen 283 Size 130 B (130 bytes) MD5 b39426ebad3b721e659044128f57c0b3 SHA1 e16803c539343df2249ddc9c332bcc0441ba6188 Loading... | |||||
| 627b4f33a2a889583f21704bfe3aa72a | DocumentWrite | 144 B | 2023-03-07 | 2025-03-18 | |
Introduced by DocumentWrite First Seen 2023-03-07 Last Seen 2025-03-18 Times Seen 404 Size 144 B (144 bytes) MD5 627b4f33a2a889583f21704bfe3aa72a SHA1 40c73a67318705fce198e7c8e54ea72b1c39d7b0 Loading... | |||||
| ff930d637e8145322d6e1b17ca89b6a6 | DocumentWrite | 128 B | 2023-09-17 | 2024-08-21 | |
Introduced by DocumentWrite First Seen 2023-09-17 Last Seen 2024-08-21 Times Seen 251 Size 128 B (128 bytes) MD5 ff930d637e8145322d6e1b17ca89b6a6 SHA1 f049b687a9113f8e1ebf91e09e9e7cfde9b4afbd Loading... | |||||
| e37a431fd18632c563e9b6da22ac102d | DocumentWrite | 13 B | 2023-03-07 | 2026-03-04 | |
Introduced by DocumentWrite First Seen 2023-03-07 Last Seen 2026-03-04 Times Seen 693 Size 13 B (13 bytes) MD5 e37a431fd18632c563e9b6da22ac102d SHA1 19308b7eb1f53ff665b76726d0a6692f8648a9d4 Loading... | |||||
| 7e3c481361b65b8e410b520a310db1c5 | DocumentWrite | 79 B | 2023-09-17 | 2024-08-21 | |
Introduced by DocumentWrite First Seen 2023-09-17 Last Seen 2024-08-21 Times Seen 113 Size 79 B (79 bytes) MD5 7e3c481361b65b8e410b520a310db1c5 SHA1 6ff756cec611c630c2b632107e2dd1fa22b66a82 Loading... | |||||
| 5bfd55ff99ebfa76848c031270b29945 | DocumentWrite | 129 B | 2023-09-17 | 2024-08-21 | |
Introduced by DocumentWrite First Seen 2023-09-17 Last Seen 2024-08-21 Times Seen 144 Size 129 B (129 bytes) MD5 5bfd55ff99ebfa76848c031270b29945 SHA1 aa6b631f002cbf66dda1cb545b23f00adf33fac8 Loading... | |||||
| b295dac5f45ddd540c6ad071acbbb68a | DocumentWrite | 78 B | 2023-10-19 | 2024-08-21 | |
Introduced by DocumentWrite First Seen 2023-10-19 Last Seen 2024-08-21 Times Seen 127 Size 78 B (78 bytes) MD5 b295dac5f45ddd540c6ad071acbbb68a SHA1 4cf314801aa02dffa9d8982f1397d8a018c3abca Loading... | |||||
| c754911ddf8a807d101aeabb48d6a946 | DocumentWrite | 57 B | 2023-09-17 | 2024-08-21 | |
Introduced by DocumentWrite First Seen 2023-09-17 Last Seen 2024-08-21 Times Seen 262 Size 57 B (57 bytes) MD5 c754911ddf8a807d101aeabb48d6a946 SHA1 dcd0a6f6e8045c52597ddce1cf361dc0a18aef13 Loading... | |||||
| da2338c238c2c89078d955de8a3cb967 | DocumentWrite | 103 B | 2023-09-17 | 2024-08-21 | |
Introduced by DocumentWrite First Seen 2023-09-17 Last Seen 2024-08-21 Times Seen 231 Size 103 B (103 bytes) MD5 da2338c238c2c89078d955de8a3cb967 SHA1 5bbadd41221dc03fd9f1d59114bf084916ff857d Loading... | |||||
| 90f9ad9bcd88a064f9f2e90cc8fed1d7 | DocumentWrite | 104 B | 2023-09-17 | 2024-08-21 | |
Introduced by DocumentWrite First Seen 2023-09-17 Last Seen 2024-08-21 Times Seen 234 Size 104 B (104 bytes) MD5 90f9ad9bcd88a064f9f2e90cc8fed1d7 SHA1 b0358cef27b4b8f1e52d7cd85ca72845157676d7 Loading... | |||||
| 512336fe24977978d7006a38384a1034 | DocumentWrite | 22 B | 2023-03-07 | 2025-04-20 | |
Introduced by DocumentWrite First Seen 2023-03-07 Last Seen 2025-04-20 Times Seen 487 Size 22 B (22 bytes) MD5 512336fe24977978d7006a38384a1034 SHA1 ba0e06f8d7d39e140a374a624ec794b0e9ea913f Loading... | |||||
| 572cb2483bfdee471f30e8e9ae17da0f | DocumentWrite | 19 B | 2023-03-07 | 2026-03-07 | |
Introduced by DocumentWrite First Seen 2023-03-07 Last Seen 2026-03-07 Times Seen 573 Size 19 B (19 bytes) MD5 572cb2483bfdee471f30e8e9ae17da0f SHA1 289b3f3c410a654a58541c602b6ccfde765ffe2c Loading... | |||||
| f99fe6843171e4ba15336e7cb95667b4 | DocumentWrite | 36 B | 2023-03-07 | 2026-03-07 | |
Introduced by DocumentWrite First Seen 2023-03-07 Last Seen 2026-03-07 Times Seen 544 Size 36 B (36 bytes) MD5 f99fe6843171e4ba15336e7cb95667b4 SHA1 0093264cd8a168d85b0aa8377c9d25b2cc034877 Loading... | |||||
| 4a19b88338d307b453d531efe365abfd | DocumentWrite | 145 B | 2023-11-18 | 2024-08-20 | |
Introduced by DocumentWrite First Seen 2023-11-18 Last Seen 2024-08-20 Times Seen 15 Size 145 B (145 bytes) MD5 4a19b88338d307b453d531efe365abfd SHA1 00b011ce5baf2aeed0332b9d649fcf6e75464d4a Loading... | |||||
| 67f3fddfc21d72d1f063fc1c3f1bfa23 | DocumentWrite | 129 B | 2023-09-17 | 2024-08-21 | |
Introduced by DocumentWrite First Seen 2023-09-17 Last Seen 2024-08-21 Times Seen 288 Size 129 B (129 bytes) MD5 67f3fddfc21d72d1f063fc1c3f1bfa23 SHA1 3b705523fb460673f7d27b11c26c2f4213d8a118 Loading... | |||||
| 60060001fc7a4f078188a2d4569788c2 | DocumentWrite | 16 B | 2023-03-07 | 2026-01-01 | |
Introduced by DocumentWrite First Seen 2023-03-07 Last Seen 2026-01-01 Times Seen 559 Size 16 B (16 bytes) MD5 60060001fc7a4f078188a2d4569788c2 SHA1 53e4b5e0fa86c22db3ab5004fc631aed2534df2e Loading... | |||||
| 2b4b72c3098662daa7a9590605985232 | DocumentWrite | 104 B | 2023-09-17 | 2024-08-21 | |
Introduced by DocumentWrite First Seen 2023-09-17 Last Seen 2024-08-21 Times Seen 236 Size 104 B (104 bytes) MD5 2b4b72c3098662daa7a9590605985232 SHA1 6239ff057a9667bae885c5be478089ef9d1ec9a3 Loading... | |||||
| bd41d0652a7fc812c8aeb36a5b5590d8 | DocumentWrite | 104 B | 2023-09-17 | 2024-08-21 | |
Introduced by DocumentWrite First Seen 2023-09-17 Last Seen 2024-08-21 Times Seen 236 Size 104 B (104 bytes) MD5 bd41d0652a7fc812c8aeb36a5b5590d8 SHA1 f5764974ea719acc7521bf021bc00cc7e0b2256e Loading... | |||||
| 594efbc927986990163fc9b7e84ff7ca | DocumentWrite | 103 B | 2023-09-17 | 2024-08-21 | |
Introduced by DocumentWrite First Seen 2023-09-17 Last Seen 2024-08-21 Times Seen 236 Size 103 B (103 bytes) MD5 594efbc927986990163fc9b7e84ff7ca SHA1 2b5b26c7fe86b1a0b8a5a20a0428d7687d4c8c93 Loading... | |||||
| 3d67f1f13bc25fd87f797381f8848011 | DocumentWrite | 133 B | 2023-09-17 | 2024-08-21 | |
Introduced by DocumentWrite First Seen 2023-09-17 Last Seen 2024-08-21 Times Seen 184 Size 133 B (133 bytes) MD5 3d67f1f13bc25fd87f797381f8848011 SHA1 ec955dfa587cce4eb7e5099ae20cdeac50c3ac0c Loading... | |||||
| 400e65cff0a8c4eb191139b043140753 | DocumentWrite | 67 B | 2023-03-07 | 2025-04-20 | |
Introduced by DocumentWrite First Seen 2023-03-07 Last Seen 2025-04-20 Times Seen 543 Size 67 B (67 bytes) MD5 400e65cff0a8c4eb191139b043140753 SHA1 a760a476c3d9c701a4ca9e32e3c4f1444bcf85ff Loading... | |||||
| 3daa09addefadf03919b2fa543ffd125 | DocumentWrite | 22 B | 2023-03-07 | 2026-03-07 | |
Introduced by DocumentWrite First Seen 2023-03-07 Last Seen 2026-03-07 Times Seen 545 Size 22 B (22 bytes) MD5 3daa09addefadf03919b2fa543ffd125 SHA1 f962bf26aa293566333d714e66b4d6970be959bd Loading... | |||||
| ecefc7dab16ad8f3b4fdc45f72d3e28a | DocumentWrite | 127 B | 2023-09-17 | 2024-08-21 | |
Introduced by DocumentWrite First Seen 2023-09-17 Last Seen 2024-08-21 Times Seen 111 Size 127 B (127 bytes) MD5 ecefc7dab16ad8f3b4fdc45f72d3e28a SHA1 36a7fcdfb90a13eebeaacc048da9674589f310db Loading... | |||||
| 82e11c483ca36db100801c646feaa567 | DocumentWrite | 144 B | 2023-11-03 | 2024-08-20 | |
Introduced by DocumentWrite First Seen 2023-11-03 Last Seen 2024-08-20 Times Seen 62 Size 144 B (144 bytes) MD5 82e11c483ca36db100801c646feaa567 SHA1 94f902ddd9dd5d5b4ea3d0b88c2557e568ae0083 Loading... | |||||
| a76479a4e7d76cc5686e9bc5eb7c9d65 | DocumentWrite | 106 B | 2023-09-17 | 2024-08-21 | |
Introduced by DocumentWrite First Seen 2023-09-17 Last Seen 2024-08-21 Times Seen 235 Size 106 B (106 bytes) MD5 a76479a4e7d76cc5686e9bc5eb7c9d65 SHA1 fc7a02a7dbba4d18760b3db41d0d965fbdbf9089 Loading... | |||||
| 61914bede6369e1716d95449407c9364 | DocumentWrite | 25 B | 2023-09-17 | 2025-11-19 | |
Introduced by DocumentWrite First Seen 2023-09-17 Last Seen 2025-11-19 Times Seen 115 Size 25 B (25 bytes) MD5 61914bede6369e1716d95449407c9364 SHA1 cb7dabf501061114c7bd4eba67a87dcc7ed5438a Loading... | |||||
| 4d37f288078efc7ef4be114a578e5f01 | DocumentWrite | 77 B | 2023-09-17 | 2024-08-21 | |
Introduced by DocumentWrite First Seen 2023-09-17 Last Seen 2024-08-21 Times Seen 113 Size 77 B (77 bytes) MD5 4d37f288078efc7ef4be114a578e5f01 SHA1 a56c412573662143dffb77bc4972bca6c86d6cdc Loading... | |||||
| b02edc3c93c1864d946e51dbd25b4d16 | DocumentWrite | 14 B | 2023-03-07 | 2026-03-07 | |
Introduced by DocumentWrite First Seen 2023-03-07 Last Seen 2026-03-07 Times Seen 603 Size 14 B (14 bytes) MD5 b02edc3c93c1864d946e51dbd25b4d16 SHA1 479f4d8be9715c99e06b6c7ba1f8c0a5725aada7 Loading... | |||||
| b541fd7c57e609e5ea0ae2f560a3cd3a | DocumentWrite | 18 B | 2023-03-07 | 2026-03-07 | |
Introduced by DocumentWrite First Seen 2023-03-07 Last Seen 2026-03-07 Times Seen 579 Size 18 B (18 bytes) MD5 b541fd7c57e609e5ea0ae2f560a3cd3a SHA1 5adb0af963a39aff5c5ea5086dbe3de7163ab208 Loading... | |||||
| 99ffadb4e7a582aa119e385e4eb152dc | DocumentWrite | 105 B | 2023-11-07 | 2024-08-20 | |
Introduced by DocumentWrite First Seen 2023-11-07 Last Seen 2024-08-20 Times Seen 40 Size 105 B (105 bytes) MD5 99ffadb4e7a582aa119e385e4eb152dc SHA1 fb6c35f6002ce49f95d9aedb8170735f5a35b870 Loading... | |||||
| 7ca5ee2a482217bccb89362e47d09d5e | DocumentWrite | 104 B | 2023-09-17 | 2024-08-21 | |
Introduced by DocumentWrite First Seen 2023-09-17 Last Seen 2024-08-21 Times Seen 236 Size 104 B (104 bytes) MD5 7ca5ee2a482217bccb89362e47d09d5e SHA1 953eb9e2155a4401425e45f694c98c8b428272cb Loading... | |||||
| d3cc95740628084dd00640d726bf8029 | DocumentWrite | 22 B | 2023-09-17 | 2025-11-19 | |
Introduced by DocumentWrite First Seen 2023-09-17 Last Seen 2025-11-19 Times Seen 115 Size 22 B (22 bytes) MD5 d3cc95740628084dd00640d726bf8029 SHA1 30967389aa30318bd24701783ff89d16811de0a4 Loading... | |||||
| 8598dc7b95a0d3485194cede439a57dd | DocumentWrite | 185 B | 2023-10-22 | 2024-08-21 | |
Introduced by DocumentWrite First Seen 2023-10-22 Last Seen 2024-08-21 Times Seen 114 Size 185 B (185 bytes) MD5 8598dc7b95a0d3485194cede439a57dd SHA1 b166f8c9a17fe4797c6857ca363b25c8f75dadd0 Loading... | |||||
| 8aa4ce4471f79ecc62f0e42ddb09dea2 | DocumentWrite | 2 B | 2023-03-07 | 2026-03-08 | |
Introduced by DocumentWrite First Seen 2023-03-07 Last Seen 2026-03-08 Times Seen 1208 Size 2 B (2 bytes) MD5 8aa4ce4471f79ecc62f0e42ddb09dea2 SHA1 c8c5998ce4efe5b90bb8bafd7f5a85f9dc95824e Loading... | |||||
| f731018b74970cb793794e42241ee1b3 | DocumentWrite | 105 B | 2023-09-17 | 2024-08-21 | |
Introduced by DocumentWrite First Seen 2023-09-17 Last Seen 2024-08-21 Times Seen 234 Size 105 B (105 bytes) MD5 f731018b74970cb793794e42241ee1b3 SHA1 94311ecffe92e3845b7436257388bc1452ad1d41 Loading... | |||||
| 5efad8b75be0865fa72a95516eeccabe | DocumentWrite | 104 B | 2023-09-17 | 2024-08-21 | |
Introduced by DocumentWrite First Seen 2023-09-17 Last Seen 2024-08-21 Times Seen 236 Size 104 B (104 bytes) MD5 5efad8b75be0865fa72a95516eeccabe SHA1 f8f59f7a662159626c22f797db8976f0fa2197db Loading... | |||||
| afb18252a2736ead2745608d7e8799f6 | DocumentWrite | 145 B | 2023-09-26 | 2024-08-21 | |
Introduced by DocumentWrite First Seen 2023-09-26 Last Seen 2024-08-21 Times Seen 101 Size 145 B (145 bytes) MD5 afb18252a2736ead2745608d7e8799f6 SHA1 b419e1da954830293d605547306b1503760b5a0f Loading... | |||||
| 865dd750593422ca2f254bd23afdd5f3 | DocumentWrite | 195 B | 2023-03-07 | 2025-04-20 | |
Introduced by DocumentWrite First Seen 2023-03-07 Last Seen 2025-04-20 Times Seen 486 Size 195 B (195 bytes) MD5 865dd750593422ca2f254bd23afdd5f3 SHA1 2aff570f577d04975210ca19a629ddfcf2179972 Loading... | |||||
| e25b243d1010f55797f8e7f607b31c70 | DocumentWrite | 26 B | 2023-03-07 | 2026-03-07 | |
Introduced by DocumentWrite First Seen 2023-03-07 Last Seen 2026-03-07 Times Seen 569 Size 26 B (26 bytes) MD5 e25b243d1010f55797f8e7f607b31c70 SHA1 b1f6bb470074c910452173a5ee3292be3b7b543e Loading... | |||||
| becc74649eb5f008d8e0dab54e23c401 | DocumentWrite | 38 B | 2023-03-07 | 2026-01-01 | |
Introduced by DocumentWrite First Seen 2023-03-07 Last Seen 2026-01-01 Times Seen 618 Size 38 B (38 bytes) MD5 becc74649eb5f008d8e0dab54e23c401 SHA1 37eaff1b5ee31280ecee55d242e4b2464343682a Loading... | |||||
| 93cb984cbee91e03003dcf971ea4c917 | DocumentWrite | 33 B | 2023-09-26 | 2025-11-19 | |
Introduced by DocumentWrite First Seen 2023-09-26 Last Seen 2025-11-19 Times Seen 103 Size 33 B (33 bytes) MD5 93cb984cbee91e03003dcf971ea4c917 SHA1 488a7d8095dc9400f3111651d4e20408cfacd66f Loading... | |||||
| 80c7d17f0d6e387646454849bcbed034 | DocumentWrite | 147 B | 2023-10-29 | 2024-08-20 | |
Introduced by DocumentWrite First Seen 2023-10-29 Last Seen 2024-08-20 Times Seen 67 Size 147 B (147 bytes) MD5 80c7d17f0d6e387646454849bcbed034 SHA1 81e5fd35f132b4ff34a8f89b4493e96c2b65dc5b Loading... | |||||
| f119c521f8b8115c441d493196b22d3a | DocumentWrite | 145 B | 2023-10-19 | 2024-08-21 | |
Introduced by DocumentWrite First Seen 2023-10-19 Last Seen 2024-08-21 Times Seen 127 Size 145 B (145 bytes) MD5 f119c521f8b8115c441d493196b22d3a SHA1 8cddf9091de58fa85bd6db5c7924fa8c2f6d6a73 Loading... | |||||
| 503d543dc1b3be884e1de253a226b6a4 | DocumentWrite | 44 B | 2023-03-07 | 2025-04-20 | |
Introduced by DocumentWrite First Seen 2023-03-07 Last Seen 2025-04-20 Times Seen 542 Size 44 B (44 bytes) MD5 503d543dc1b3be884e1de253a226b6a4 SHA1 f3b3dac382ab63d2988180a938f7f7556759d5d2 Loading... | |||||
| f4306967842e7a34158e0f5487f39b74 | DocumentWrite | 87 B | 2023-09-17 | 2024-08-21 | |
Introduced by DocumentWrite First Seen 2023-09-17 Last Seen 2024-08-21 Times Seen 229 Size 87 B (87 bytes) MD5 f4306967842e7a34158e0f5487f39b74 SHA1 ea32e635da84b2362637e42a755a819782b18f47 Loading... | |||||
| 964f1d6a5c2893bf57f4f5f37e56034e | DocumentWrite | 105 B | 2023-09-17 | 2024-08-21 | |
Introduced by DocumentWrite First Seen 2023-09-17 Last Seen 2024-08-21 Times Seen 235 Size 105 B (105 bytes) MD5 964f1d6a5c2893bf57f4f5f37e56034e SHA1 37f9440cf4db9759ad5b141d4f83c3ba933d9c47 Loading... | |||||
| 6da9d5efd6cbd547ff6aeb0504ac402e | DocumentWrite | 23 B | 2023-03-07 | 2026-03-07 | |
Introduced by DocumentWrite First Seen 2023-03-07 Last Seen 2026-03-07 Times Seen 545 Size 23 B (23 bytes) MD5 6da9d5efd6cbd547ff6aeb0504ac402e SHA1 bc030641b42146afba6eee63fab4a4d988f9fd7d Loading... | |||||
| 0e3a5c101007aab6a377fc1355e55357 | DocumentWrite | 139 B | 2023-09-17 | 2024-08-21 | |
Introduced by DocumentWrite First Seen 2023-09-17 Last Seen 2024-08-21 Times Seen 146 Size 139 B (139 bytes) MD5 0e3a5c101007aab6a377fc1355e55357 SHA1 b1e598c5e910f01bf8984b24c95c5f8e62238715 Loading... | |||||
| 78490b99914b10f282753ec35bcc0537 | DocumentWrite | 22 B | 2023-03-07 | 2026-03-08 | |
Introduced by DocumentWrite First Seen 2023-03-07 Last Seen 2026-03-08 Times Seen 1519 Size 22 B (22 bytes) MD5 78490b99914b10f282753ec35bcc0537 SHA1 555109dd30dc1177008be131b5245ecbf112bc92 Loading... | |||||
| 7eefb90de6682989ef933bcadcbb7de9 | DocumentWrite | 3 B | 2023-03-07 | 2026-03-09 | |
Introduced by DocumentWrite First Seen 2023-03-07 Last Seen 2026-03-09 Times Seen 1048 Size 3 B (3 bytes) MD5 7eefb90de6682989ef933bcadcbb7de9 SHA1 48d033810df113d5c3ca5f9231e170ffb04f3f63 Loading... | |||||
| a76eab299d7f9bf90a73eaa12c3fd4be | DocumentWrite | 82 B | 2023-09-17 | 2024-08-21 | |
Introduced by DocumentWrite First Seen 2023-09-17 Last Seen 2024-08-21 Times Seen 236 Size 82 B (82 bytes) MD5 a76eab299d7f9bf90a73eaa12c3fd4be SHA1 03541485dcce17fcea212845cc2ddb8e54be4a0e Loading... | |||||
| d7157ebd1153edab405cc50d9cab223a | DocumentWrite | 104 B | 2023-09-17 | 2024-08-21 | |
Introduced by DocumentWrite First Seen 2023-09-17 Last Seen 2024-08-21 Times Seen 236 Size 104 B (104 bytes) MD5 d7157ebd1153edab405cc50d9cab223a SHA1 2a644469abf87e18443fc10ff6189ab32137aff5 Loading... | |||||
| 677742464c382111788a2a415b1f178e | DocumentWrite | 146 B | 2023-10-29 | 2024-08-20 | |
Introduced by DocumentWrite First Seen 2023-10-29 Last Seen 2024-08-20 Times Seen 67 Size 146 B (146 bytes) MD5 677742464c382111788a2a415b1f178e SHA1 3025a7a3223d5cd8382c93d1d6e27efea206d283 Loading... | |||||
| 89abebceaccca42aa939e0a03b10db5a | DocumentWrite | 78 B | 2023-09-17 | 2024-08-21 | |
Introduced by DocumentWrite First Seen 2023-09-17 Last Seen 2024-08-21 Times Seen 285 Size 78 B (78 bytes) MD5 89abebceaccca42aa939e0a03b10db5a SHA1 8e87efd77abe52b4f5d9302cd6a39904000fac0e Loading... | |||||
| 70cfb94fd8c5711f12be6740364dce99 | DocumentWrite | 70 B | 2023-11-18 | 2024-08-20 | |
Introduced by DocumentWrite First Seen 2023-11-18 Last Seen 2024-08-20 Times Seen 59 Size 70 B (70 bytes) MD5 70cfb94fd8c5711f12be6740364dce99 SHA1 710caa20d63de4b175712a6e8eb8804cabd4342c Loading... | |||||
| e0c9b5dbcdf53eb518f0094a0e7b023c | DocumentWrite | 106 B | 2023-09-17 | 2024-08-21 | |
Introduced by DocumentWrite First Seen 2023-09-17 Last Seen 2024-08-21 Times Seen 235 Size 106 B (106 bytes) MD5 e0c9b5dbcdf53eb518f0094a0e7b023c SHA1 08903e558158991b53b1da91e890650aab97f841 Loading... | |||||
| bf71bdaabfa7061d2b1b0b3a739e5582 | DocumentWrite | 32 B | 2023-09-17 | 2025-11-19 | |
Introduced by DocumentWrite First Seen 2023-09-17 Last Seen 2025-11-19 Times Seen 115 Size 32 B (32 bytes) MD5 bf71bdaabfa7061d2b1b0b3a739e5582 SHA1 4c26ae1213ad73cf67c9e3b2ef50471bf6d3e6ab Loading... | |||||
| 81fb0f35d20df73978eace86c42c5ce8 | DocumentWrite | 27 B | 2023-09-17 | 2024-08-21 | |
Introduced by DocumentWrite First Seen 2023-09-17 Last Seen 2024-08-21 Times Seen 113 Size 27 B (27 bytes) MD5 81fb0f35d20df73978eace86c42c5ce8 SHA1 2bdd1e27436a66871c01726a3425aeb3eefe47a3 Loading... | |||||
| 766e48d7d64d0b98908e95ec122bc139 | DocumentWrite | 29 B | 2023-09-17 | 2025-11-19 | |
Introduced by DocumentWrite First Seen 2023-09-17 Last Seen 2025-11-19 Times Seen 115 Size 29 B (29 bytes) MD5 766e48d7d64d0b98908e95ec122bc139 SHA1 433f9b798453a8e04744a4a085600735fbe1008f Loading... | |||||
| 1c28da13ef12876376920fdcf7f56cba | DocumentWrite | 22 B | 2023-03-07 | 2026-03-07 | |
Introduced by DocumentWrite First Seen 2023-03-07 Last Seen 2026-03-07 Times Seen 503 Size 22 B (22 bytes) MD5 1c28da13ef12876376920fdcf7f56cba SHA1 90287657cdb6ba78ba10be2cbf017da62c2ff6e6 Loading... | |||||
| 229d4fe67f3a4bda3a32f77e938607fa | DocumentWrite | 144 B | 2023-10-22 | 2024-08-21 | |
Introduced by DocumentWrite First Seen 2023-10-22 Last Seen 2024-08-21 Times Seen 89 Size 144 B (144 bytes) MD5 229d4fe67f3a4bda3a32f77e938607fa SHA1 1cd29b956c635ad4e9baabe02704eaf52fa4c8c4 Loading... | |||||
| 4a1b6d3d33057c42d9d61c33e6aeb3cf | DocumentWrite | 27 B | 2023-09-17 | 2025-11-19 | |
Introduced by DocumentWrite First Seen 2023-09-17 Last Seen 2025-11-19 Times Seen 115 Size 27 B (27 bytes) MD5 4a1b6d3d33057c42d9d61c33e6aeb3cf SHA1 4edb0c8c9cf431dc157a8e27cd593be35497526c Loading... | |||||
| 1d260d6ea9d35721848e28c6473b18fb | DocumentWrite | 20 B | 2023-03-07 | 2026-03-07 | |
Introduced by DocumentWrite First Seen 2023-03-07 Last Seen 2026-03-07 Times Seen 545 Size 20 B (20 bytes) MD5 1d260d6ea9d35721848e28c6473b18fb SHA1 3fb9e9c4e925379eafacec87104e227dd3dfb4b0 Loading... | |||||
| 14525b2c27bf7f755ed05b5c96085b40 | DocumentWrite | 101 B | 2023-09-17 | 2024-08-21 | |
Introduced by DocumentWrite First Seen 2023-09-17 Last Seen 2024-08-21 Times Seen 188 Size 101 B (101 bytes) MD5 14525b2c27bf7f755ed05b5c96085b40 SHA1 ccb3c3256126c47ed11ba0c848bb7593a7d16498 Loading... | |||||
| 20348b677af206f6dc479ace04d6575e | DocumentWrite | 16 B | 2023-03-07 | 2026-03-07 | |
Introduced by DocumentWrite First Seen 2023-03-07 Last Seen 2026-03-07 Times Seen 545 Size 16 B (16 bytes) MD5 20348b677af206f6dc479ace04d6575e SHA1 d1e54a2359c76513cef39bb7fc2db98d68b02134 Loading... | |||||
| 3068306f1230e042541c0c577e79ca1d | DocumentWrite | 14 B | 2023-03-07 | 2026-03-09 | |
Introduced by DocumentWrite First Seen 2023-03-07 Last Seen 2026-03-09 Times Seen 2570 Size 14 B (14 bytes) MD5 3068306f1230e042541c0c577e79ca1d SHA1 cd4ca9397b5de083b8b400bf810ac559d7286942 Loading... | |||||
| f1d25d619dfc3b55eee2a2551975539e | DocumentWrite | 104 B | 2023-09-17 | 2024-08-21 | |
Introduced by DocumentWrite First Seen 2023-09-17 Last Seen 2024-08-21 Times Seen 236 Size 104 B (104 bytes) MD5 f1d25d619dfc3b55eee2a2551975539e SHA1 2d85717fdb05ebe0806b1422a6fa1ac652e5c430 Loading... | |||||
| fedd7134390a7f5141f3dd0d31351df9 | DocumentWrite | 98 B | 2023-11-07 | 2024-08-20 | |
Introduced by DocumentWrite First Seen 2023-11-07 Last Seen 2024-08-20 Times Seen 40 Size 98 B (98 bytes) MD5 fedd7134390a7f5141f3dd0d31351df9 SHA1 c9f4b94fc2ad6e6d4c4069244eb95b696e00f660 Loading... | |||||
| dfbd8a5ae91a445798ed8075118fc96c | DocumentWrite | 104 B | 2023-09-17 | 2024-08-21 | |
Introduced by DocumentWrite First Seen 2023-09-17 Last Seen 2024-08-21 Times Seen 236 Size 104 B (104 bytes) MD5 dfbd8a5ae91a445798ed8075118fc96c SHA1 3d96380b9766007fcb358c2aa5c00752a47a0316 Loading... | |||||
| 0610eeaa7beb7c59aeea16ecfb99f649 | DocumentWrite | 101 B | 2023-09-17 | 2024-08-21 | |
Introduced by DocumentWrite First Seen 2023-09-17 Last Seen 2024-08-21 Times Seen 236 Size 101 B (101 bytes) MD5 0610eeaa7beb7c59aeea16ecfb99f649 SHA1 d88258daaa6179b1d4e4250a95b35e499d47c205 Loading... | |||||
| 03d82069be4cc3ce1cceeb5980595f05 | DocumentWrite | 33 B | 2023-09-17 | 2024-08-21 | |
Introduced by DocumentWrite First Seen 2023-09-17 Last Seen 2024-08-21 Times Seen 113 Size 33 B (33 bytes) MD5 03d82069be4cc3ce1cceeb5980595f05 SHA1 8a52a3b90bee3eb5d8286c2776e5b280f6ced2b7 Loading... | |||||
| 0cbec05130a6811f6710495b2a66e86d | DocumentWrite | 43 B | 2023-03-07 | 2025-04-20 | |
Introduced by DocumentWrite First Seen 2023-03-07 Last Seen 2025-04-20 Times Seen 486 Size 43 B (43 bytes) MD5 0cbec05130a6811f6710495b2a66e86d SHA1 5703f6ef8eae7acea73f037be8dac8c9aabae555 Loading... | |||||
| 4a8d784241c1fae820f27b379cb92319 | DocumentWrite | 93 B | 2023-09-26 | 2024-08-21 | |
Introduced by DocumentWrite First Seen 2023-09-26 Last Seen 2024-08-21 Times Seen 285 Size 93 B (93 bytes) MD5 4a8d784241c1fae820f27b379cb92319 SHA1 1068ca14ab7dfd6c1345635b71a09f5b76263528 Loading... | |||||
| 918db83bc66ec56ae114ffccca935ca7 | DocumentWrite | 104 B | 2023-03-07 | 2026-03-08 | |
Introduced by DocumentWrite First Seen 2023-03-07 Last Seen 2026-03-08 Times Seen 1536 Size 104 B (104 bytes) MD5 918db83bc66ec56ae114ffccca935ca7 SHA1 69e229c1db246ca2c1f311da0aaf58b33815a373 Loading... | |||||
| 068a7cc327e42800f2de2ed3f7ad2371 | DocumentWrite | 104 B | 2023-09-17 | 2024-08-21 | |
Introduced by DocumentWrite First Seen 2023-09-17 Last Seen 2024-08-21 Times Seen 236 Size 104 B (104 bytes) MD5 068a7cc327e42800f2de2ed3f7ad2371 SHA1 1f1ecdaf80037825dc9063a776b90d06ce7a9fb0 Loading... | |||||
| 8aadf3d67d00dbfb3258c3a5cf2b83e7 | DocumentWrite | 79 B | 2023-09-26 | 2024-08-21 | |
Introduced by DocumentWrite First Seen 2023-09-26 Last Seen 2024-08-21 Times Seen 110 Size 79 B (79 bytes) MD5 8aadf3d67d00dbfb3258c3a5cf2b83e7 SHA1 88fb1b3af62a3d2339ee7eade9c379a86e3d33a3 Loading... | |||||
| 031961ff0d55fd0ae86b69a036a96e40 | DocumentWrite | 77 B | 2023-09-17 | 2024-08-21 | |
Introduced by DocumentWrite First Seen 2023-09-17 Last Seen 2024-08-21 Times Seen 113 Size 77 B (77 bytes) MD5 031961ff0d55fd0ae86b69a036a96e40 SHA1 c6b9442dad10255992faca039939d5ffc073b8f3 Loading... | |||||
| dc47ff5dc64aa8361af908a807ab1b5f | DocumentWrite | 27 B | 2023-03-07 | 2025-04-20 | |
Introduced by DocumentWrite First Seen 2023-03-07 Last Seen 2025-04-20 Times Seen 487 Size 27 B (27 bytes) MD5 dc47ff5dc64aa8361af908a807ab1b5f SHA1 d5bde57ad626bab842aef14a0170f3e4fb9944fd Loading... | |||||
| d0fcaace7411d08b8401baeea30471db | DocumentWrite | 122 B | 2023-11-07 | 2024-08-20 | |
Introduced by DocumentWrite First Seen 2023-11-07 Last Seen 2024-08-20 Times Seen 40 Size 122 B (122 bytes) MD5 d0fcaace7411d08b8401baeea30471db SHA1 c32520e522cfc2d408ef117c0e0568d8aa89b930 Loading... | |||||
| b501b73a7f07d9c916be233f8518ff8f | DocumentWrite | 83 B | 2023-09-17 | 2024-08-21 | |
Introduced by DocumentWrite First Seen 2023-09-17 Last Seen 2024-08-21 Times Seen 99 Size 83 B (83 bytes) MD5 b501b73a7f07d9c916be233f8518ff8f SHA1 3c4151bd9f5f7a6c940fe47cde5bca309fe3d045 Loading... | |||||
| 003412ca7c035dda44b06c662ca81aa5 | DocumentWrite | 2 B | 2023-03-07 | 2026-03-08 | |
Introduced by DocumentWrite First Seen 2023-03-07 Last Seen 2026-03-08 Times Seen 1691 Size 2 B (2 bytes) MD5 003412ca7c035dda44b06c662ca81aa5 SHA1 97e23716d5b43e770c2e3b6f0d5f325de015f326 Loading... | |||||
| 0facf1853f7521620655144829e4ac6b | DocumentWrite | 7 B | 2023-03-07 | 2026-03-08 | |
Introduced by DocumentWrite First Seen 2023-03-07 Last Seen 2026-03-08 Times Seen 1546 Size 7 B (7 bytes) MD5 0facf1853f7521620655144829e4ac6b SHA1 2e368d3dbd9c53ddd9a7a66ec7657fdeb5266727 Loading... | |||||
| fa7fed03472e1a51666e12f3de57a0d1 | DocumentWrite | 178 B | 2023-11-22 | 2024-08-20 | |
Introduced by DocumentWrite First Seen 2023-11-22 Last Seen 2024-08-20 Times Seen 100 Size 178 B (178 bytes) MD5 fa7fed03472e1a51666e12f3de57a0d1 SHA1 2beaea25ef055a4eac3035bf04e4a49bcb11ca8a Loading... | |||||
| e01a6c94cf45439605115412a555de39 | DocumentWrite | 108 B | 2023-09-17 | 2024-08-21 | |
Introduced by DocumentWrite First Seen 2023-09-17 Last Seen 2024-08-21 Times Seen 236 Size 108 B (108 bytes) MD5 e01a6c94cf45439605115412a555de39 SHA1 d7b1dff7ceecd71324b1a27af221529a185bc24e Loading... | |||||
| b64043509f892322b217fc070c58a191 | DocumentWrite | 20 B | 2023-03-07 | 2026-03-07 | |
Introduced by DocumentWrite First Seen 2023-03-07 Last Seen 2026-03-07 Times Seen 614 Size 20 B (20 bytes) MD5 b64043509f892322b217fc070c58a191 SHA1 d4d38498f62e5e8358c3fdaa3d9471218d0b22f7 Loading... | |||||
| 88bcfc93bf4860cace4623a9cbebdea4 | DocumentWrite | 74 B | 2023-09-17 | 2024-08-21 | |
Introduced by DocumentWrite First Seen 2023-09-17 Last Seen 2024-08-21 Times Seen 232 Size 74 B (74 bytes) MD5 88bcfc93bf4860cace4623a9cbebdea4 SHA1 799fbd053cbaad58c438212b59f6c5905bb29c19 Loading... | |||||
| 9b24889311b2c961808636696e9477cb | DocumentWrite | 129 B | 2023-09-17 | 2024-08-21 | |
Introduced by DocumentWrite First Seen 2023-09-17 Last Seen 2024-08-21 Times Seen 288 Size 129 B (129 bytes) MD5 9b24889311b2c961808636696e9477cb SHA1 59c62f30541109e488050d1ce170fc166da3254b Loading... | |||||
| b48ee07609537ab9dccf884ecfc0a640 | DocumentWrite | 144 B | 2023-03-07 | 2025-11-19 | |
Introduced by DocumentWrite First Seen 2023-03-07 Last Seen 2025-11-19 Times Seen 374 Size 144 B (144 bytes) MD5 b48ee07609537ab9dccf884ecfc0a640 SHA1 bcdf6985f6cfa9f1c9c42713d99cdb7bc72c0dd0 Loading... | |||||
| 670c8b6e543da19130180bd4d0f106b3 | DocumentWrite | 107 B | 2023-09-17 | 2024-08-21 | |
Introduced by DocumentWrite First Seen 2023-09-17 Last Seen 2024-08-21 Times Seen 233 Size 107 B (107 bytes) MD5 670c8b6e543da19130180bd4d0f106b3 SHA1 e66635c676eff9f34e645bea82913ece2578fdaf Loading... | |||||
| 306801a5a805b7049daea906732fb684 | DocumentWrite | 81 B | 2023-09-17 | 2024-08-21 | |
Introduced by DocumentWrite First Seen 2023-09-17 Last Seen 2024-08-21 Times Seen 113 Size 81 B (81 bytes) MD5 306801a5a805b7049daea906732fb684 SHA1 837a9686d35ee9b667da9dd8919476d048991970 Loading... | |||||
| 0c973a2a30b2384ec03342ca55c90569 | DocumentWrite | 18 B | 2023-03-07 | 2025-04-20 | |
Introduced by DocumentWrite First Seen 2023-03-07 Last Seen 2025-04-20 Times Seen 487 Size 18 B (18 bytes) MD5 0c973a2a30b2384ec03342ca55c90569 SHA1 6d719e8ca3d44ab42a642c738bd67e2e1ca72a98 Loading... | |||||
| 88081cc441f1512f82e9119e795b08a9 | DocumentWrite | 24 B | 2023-03-07 | 2026-03-07 | |
Introduced by DocumentWrite First Seen 2023-03-07 Last Seen 2026-03-07 Times Seen 545 Size 24 B (24 bytes) MD5 88081cc441f1512f82e9119e795b08a9 SHA1 b6a33f056c99bfb3b0fbe781ab843bb020183065 Loading... | |||||
| ad89959a2e4abc2e37a49ddfa7547c18 | DocumentWrite | 149 B | 2023-09-26 | 2024-08-21 | |
Introduced by DocumentWrite First Seen 2023-09-26 Last Seen 2024-08-21 Times Seen 141 Size 149 B (149 bytes) MD5 ad89959a2e4abc2e37a49ddfa7547c18 SHA1 69d03e5224afd85106169a9b69dcb159a3aa8ee5 Loading... | |||||
| f0f46456ddb5e03b2802e78c766ba4e4 | DocumentWrite | 16 B | 2023-03-07 | 2026-03-07 | |
Introduced by DocumentWrite First Seen 2023-03-07 Last Seen 2026-03-07 Times Seen 545 Size 16 B (16 bytes) MD5 f0f46456ddb5e03b2802e78c766ba4e4 SHA1 d2d572488a18081d9fc37c547d45102bfe57ac63 Loading... | |||||
| 21edb9e5042354d26b65ca059715e9e8 | DocumentWrite | 21 B | 2023-03-07 | 2025-04-20 | |
Introduced by DocumentWrite First Seen 2023-03-07 Last Seen 2025-04-20 Times Seen 487 Size 21 B (21 bytes) MD5 21edb9e5042354d26b65ca059715e9e8 SHA1 557c843a3e76e6b3b3dcc44076a4b58215bf1b3c Loading... | |||||
| 50ea0ee9c94cd44373a13ddd01b5ddce | DocumentWrite | 118 B | 2023-09-17 | 2024-08-21 | |
Introduced by DocumentWrite First Seen 2023-09-17 Last Seen 2024-08-21 Times Seen 281 Size 118 B (118 bytes) MD5 50ea0ee9c94cd44373a13ddd01b5ddce SHA1 1e3eb0a2178c81974522386339f530006d8ef9d1 Loading... | |||||
| f0c1f54e85eeed8f17962e5ca10b7383 | DocumentWrite | 25 B | 2023-03-07 | 2026-01-01 | |
Introduced by DocumentWrite First Seen 2023-03-07 Last Seen 2026-01-01 Times Seen 549 Size 25 B (25 bytes) MD5 f0c1f54e85eeed8f17962e5ca10b7383 SHA1 5d99fb16d2007f29c6265c90940d7b82fc051a64 Loading... | |||||
| 18c6245873318417baf1c0443f98614e | DocumentWrite | 105 B | 2023-11-07 | 2024-08-20 | |
Introduced by DocumentWrite First Seen 2023-11-07 Last Seen 2024-08-20 Times Seen 40 Size 105 B (105 bytes) MD5 18c6245873318417baf1c0443f98614e SHA1 fd1aabe07596217b7d086ad5358302fad681efa8 Loading... | |||||
| 6a9c010f3321ce089642b76d68f878c8 | DocumentWrite | 13 B | 2023-09-17 | 2025-11-19 | |
Introduced by DocumentWrite First Seen 2023-09-17 Last Seen 2025-11-19 Times Seen 116 Size 13 B (13 bytes) MD5 6a9c010f3321ce089642b76d68f878c8 SHA1 f2299afe59448874d768bcc9cf71d350a28cd025 Loading... | |||||
| ec89f42eb75cb8e77ac8f72bb2bcb7c3 | DocumentWrite | 18 B | 2023-03-07 | 2025-04-20 | |
Introduced by DocumentWrite First Seen 2023-03-07 Last Seen 2025-04-20 Times Seen 487 Size 18 B (18 bytes) MD5 ec89f42eb75cb8e77ac8f72bb2bcb7c3 SHA1 06d0025c911a3901d2382fd4f0ce0d0264ddfb57 Loading... | |||||
| 10d82cd803f9c5ee40a8bb1e3de678eb | DocumentWrite | 17 B | 2023-03-07 | 2026-03-07 | |
Introduced by DocumentWrite First Seen 2023-03-07 Last Seen 2026-03-07 Times Seen 545 Size 17 B (17 bytes) MD5 10d82cd803f9c5ee40a8bb1e3de678eb SHA1 81abeedf6869341372f0253f98688ec0e894b6e1 Loading... | |||||
| 425d241d42481a09aa2769886ac16b8d | DocumentWrite | 117 B | 2023-09-17 | 2024-08-21 | |
Introduced by DocumentWrite First Seen 2023-09-17 Last Seen 2024-08-21 Times Seen 144 Size 117 B (117 bytes) MD5 425d241d42481a09aa2769886ac16b8d SHA1 cc02f4ec472f3e8b191e3b76136c74b10581e2ee Loading... | |||||
| 052453b98077a067c6b3fca6013505da | DocumentWrite | 88 B | 2023-10-29 | 2024-08-20 | |
Introduced by DocumentWrite First Seen 2023-10-29 Last Seen 2024-08-20 Times Seen 224 Size 88 B (88 bytes) MD5 052453b98077a067c6b3fca6013505da SHA1 70443b2a08f085d4264c4abab597498bc32c6f1e Loading... | |||||
| 1484e30e697c6cf2c27e625b0c2360bf | DocumentWrite | 104 B | 2023-09-17 | 2024-08-21 | |
Introduced by DocumentWrite First Seen 2023-09-17 Last Seen 2024-08-21 Times Seen 234 Size 104 B (104 bytes) MD5 1484e30e697c6cf2c27e625b0c2360bf SHA1 7635807d3b2f424778bb0e421c1f9f99e080eb73 Loading... | |||||
| ffed7dfcdfde39eb2e0207201dd1fe58 | DocumentWrite | 135 B | 2023-10-29 | 2024-08-20 | |
Introduced by DocumentWrite First Seen 2023-10-29 Last Seen 2024-08-20 Times Seen 67 Size 135 B (135 bytes) MD5 ffed7dfcdfde39eb2e0207201dd1fe58 SHA1 8ed9515b8b5533609903d429efa5cf70cb2441f9 Loading... | |||||
| 95aae012e7c663b10e1232ce087eb334 | DocumentWrite | 86 B | 2023-09-17 | 2024-08-21 | |
Introduced by DocumentWrite First Seen 2023-09-17 Last Seen 2024-08-21 Times Seen 277 Size 86 B (86 bytes) MD5 95aae012e7c663b10e1232ce087eb334 SHA1 ff5eea5480b1f76a74ed97617f60984941a222e8 Loading... | |||||
| 4d191c94f54a168dfafcf59b6cb06a3f | DocumentWrite | 143 B | 2023-10-22 | 2024-08-21 | |
Introduced by DocumentWrite First Seen 2023-10-22 Last Seen 2024-08-21 Times Seen 151 Size 143 B (143 bytes) MD5 4d191c94f54a168dfafcf59b6cb06a3f SHA1 e10b9cede9c5cfefbc464d7c06804e50dca707f5 Loading... | |||||
| 2d0b43563db3beed6504c30e793fef53 | DocumentWrite | 106 B | 2023-09-17 | 2024-08-21 | |
Introduced by DocumentWrite First Seen 2023-09-17 Last Seen 2024-08-21 Times Seen 234 Size 106 B (106 bytes) MD5 2d0b43563db3beed6504c30e793fef53 SHA1 80d57caa640bb38b183a23c86d04c0a6355e4c26 Loading... | |||||
| 30f45c162c655dd92c48eb35650f9eb5 | DocumentWrite | 77 B | 2023-09-17 | 2024-08-21 | |
Introduced by DocumentWrite First Seen 2023-09-17 Last Seen 2024-08-21 Times Seen 104 Size 77 B (77 bytes) MD5 30f45c162c655dd92c48eb35650f9eb5 SHA1 4919fe190f9f5eff76af468124f889172cb9f8b2 Loading... | |||||
| 47ecf3193112156d4ada8cae1503c59b | DocumentWrite | 136 B | 2023-09-26 | 2024-08-21 | |
Introduced by DocumentWrite First Seen 2023-09-26 Last Seen 2024-08-21 Times Seen 110 Size 136 B (136 bytes) MD5 47ecf3193112156d4ada8cae1503c59b SHA1 671b470ea8a677919fca4319a16c95e770e0cdf0 Loading... | |||||
| 597635fe07a3b51f33ca944e5d0c9daa | DocumentWrite | 18 B | 2023-03-07 | 2026-03-07 | |
Introduced by DocumentWrite First Seen 2023-03-07 Last Seen 2026-03-07 Times Seen 543 Size 18 B (18 bytes) MD5 597635fe07a3b51f33ca944e5d0c9daa SHA1 91ce98e9b5043c56c2db3b85812ba86789dbea7d Loading... | |||||
| 7a23e4d0e79d5c374c1dd5cb9235df3e | DocumentWrite | 8 B | 2023-03-07 | 2026-03-08 | |
Introduced by DocumentWrite First Seen 2023-03-07 Last Seen 2026-03-08 Times Seen 1547 Size 8 B (8 bytes) MD5 7a23e4d0e79d5c374c1dd5cb9235df3e SHA1 51b0339fa127b3ba00730d8caf982343d5a129c9 Loading... | |||||
| 9da66b5470f5d5f8d0c2e8289c22afb2 | DocumentWrite | 50 B | 2023-11-18 | 2024-08-20 | |
Introduced by DocumentWrite First Seen 2023-11-18 Last Seen 2024-08-20 Times Seen 19 Size 50 B (50 bytes) MD5 9da66b5470f5d5f8d0c2e8289c22afb2 SHA1 20d5498efc84f98ce831eea2647dcf442a1e19fa Loading... | |||||
| a7387d4b0c5fe2b7979d6ea66b167131 | DocumentWrite | 108 B | 2023-09-17 | 2024-08-21 | |
Introduced by DocumentWrite First Seen 2023-09-17 Last Seen 2024-08-21 Times Seen 236 Size 108 B (108 bytes) MD5 a7387d4b0c5fe2b7979d6ea66b167131 SHA1 b4f6a638e5774ac07364f337c68faf9746a71fab Loading... | |||||
| bcfc80f50aa353e891d2c45eebd7775c | DocumentWrite | 102 B | 2023-09-17 | 2024-08-21 | |
Introduced by DocumentWrite First Seen 2023-09-17 Last Seen 2024-08-21 Times Seen 236 Size 102 B (102 bytes) MD5 bcfc80f50aa353e891d2c45eebd7775c SHA1 6b2cbd81a95c8f28f0987e8932d85521ea1f8229 Loading... | |||||
| 9cebc253cdeea65086a23c4af4039d1d | DocumentWrite | 201 B | 2023-11-15 | 2024-08-20 | |
Introduced by DocumentWrite First Seen 2023-11-15 Last Seen 2024-08-20 Times Seen 51 Size 201 B (201 bytes) MD5 9cebc253cdeea65086a23c4af4039d1d SHA1 adf7ff5c6ea5b71f3323962babe7a6efd0fefe3a Loading... | |||||
| 91fdec46421acd4b10d37b6a706b6d51 | DocumentWrite | 17 B | 2023-03-07 | 2026-03-07 | |
Introduced by DocumentWrite First Seen 2023-03-07 Last Seen 2026-03-07 Times Seen 533 Size 17 B (17 bytes) MD5 91fdec46421acd4b10d37b6a706b6d51 SHA1 1ce930a499bb9b8fa4a45fa0e729b25d40bad28c Loading... | |||||
| 6897413fb974bc6f9a5ec84bb052fffd | DocumentWrite | 37 B | 2023-03-07 | 2026-01-01 | |
Introduced by DocumentWrite First Seen 2023-03-07 Last Seen 2026-01-01 Times Seen 669 Size 37 B (37 bytes) MD5 6897413fb974bc6f9a5ec84bb052fffd SHA1 170a05203f114b59c2164f81d09d19c4d47c6e52 Loading... | |||||
| 6104223439699d221fa20c3e5cf07e69 | DocumentWrite | 18 B | 2023-03-07 | 2026-03-07 | |
Introduced by DocumentWrite First Seen 2023-03-07 Last Seen 2026-03-07 Times Seen 555 Size 18 B (18 bytes) MD5 6104223439699d221fa20c3e5cf07e69 SHA1 acb753ed1f4ad284fd55a6ab08891d2e8544f129 Loading... | |||||
| d03195a7fde8b05fe04b84365386b6d7 | DocumentWrite | 99 B | 2023-09-17 | 2024-08-21 | |
Introduced by DocumentWrite First Seen 2023-09-17 Last Seen 2024-08-21 Times Seen 146 Size 99 B (99 bytes) MD5 d03195a7fde8b05fe04b84365386b6d7 SHA1 f09bfc2a9a640f8d85fb16ab23b7af3fb7cc6719 Loading... | |||||
| cbb184dd8e05c9709e5dcaedaa0495cf | DocumentWrite | 1 B | 2023-03-07 | 2026-03-09 | |
Introduced by DocumentWrite First Seen 2023-03-07 Last Seen 2026-03-09 Times Seen 4919 Size 1 B (1 bytes) MD5 cbb184dd8e05c9709e5dcaedaa0495cf SHA1 c2b7df6201fdd3362399091f0a29550df3505b6a Loading... | |||||
| dcc2bcf8651a644585fe9568e75e07ea | DocumentWrite | 103 B | 2023-09-17 | 2024-08-21 | |
Introduced by DocumentWrite First Seen 2023-09-17 Last Seen 2024-08-21 Times Seen 231 Size 103 B (103 bytes) MD5 dcc2bcf8651a644585fe9568e75e07ea SHA1 9c32780811d92c77d712fbc2af78d4713cbe2cc4 Loading... | |||||
| 55012d1d48706fb21084a604ccb36cf0 | DocumentWrite | 105 B | 2023-09-17 | 2024-08-21 | |
Introduced by DocumentWrite First Seen 2023-09-17 Last Seen 2024-08-21 Times Seen 233 Size 105 B (105 bytes) MD5 55012d1d48706fb21084a604ccb36cf0 SHA1 5ca93ca1042812708ecb3d33b5961f3c672a6c25 Loading... | |||||
| 05c6c3720c7bb8dd608eca7bc26ee731 | DocumentWrite | 102 B | 2023-09-17 | 2024-08-21 | |
Introduced by DocumentWrite First Seen 2023-09-17 Last Seen 2024-08-21 Times Seen 234 Size 102 B (102 bytes) MD5 05c6c3720c7bb8dd608eca7bc26ee731 SHA1 f0d707f982136e74a37bf002ebda942f3861e646 Loading... | |||||
| c8b9bc29a0f4f3148c5eb42f2ed9704c | DocumentWrite | 106 B | 2023-09-17 | 2024-08-21 | |
Introduced by DocumentWrite First Seen 2023-09-17 Last Seen 2024-08-21 Times Seen 235 Size 106 B (106 bytes) MD5 c8b9bc29a0f4f3148c5eb42f2ed9704c SHA1 c598adf0c9e6503ac9e756ee33b613649a746409 Loading... | |||||
| 70052931cabe45194aa9bda319ce5c08 | DocumentWrite | 39 B | 2023-03-08 | 2025-01-20 | |
Introduced by DocumentWrite First Seen 2023-03-08 Last Seen 2025-01-20 Times Seen 119 Size 39 B (39 bytes) MD5 70052931cabe45194aa9bda319ce5c08 SHA1 69a9075c33eb221d76241969cb2d22e710a6f7a7 Loading... | |||||
| cc3349deb89f912827e010bb5a5ba488 | DocumentWrite | 27 B | 2023-03-07 | 2025-11-19 | |
Introduced by DocumentWrite First Seen 2023-03-07 Last Seen 2025-11-19 Times Seen 519 Size 27 B (27 bytes) MD5 cc3349deb89f912827e010bb5a5ba488 SHA1 4437702c65712fe5fc2d98aeb5d4b221667ce011 Loading... | |||||
| 8fb1a93dac7a331478b629aedbded790 | DocumentWrite | 67 B | 2023-03-07 | 2025-04-20 | |
Introduced by DocumentWrite First Seen 2023-03-07 Last Seen 2025-04-20 Times Seen 486 Size 67 B (67 bytes) MD5 8fb1a93dac7a331478b629aedbded790 SHA1 67aed894484b143af785815ad50df320a8f4345b Loading... | |||||
| 9c5041d14edc60922d520c4e168869b1 | DocumentWrite | 21 B | 2023-03-07 | 2026-03-07 | |
Introduced by DocumentWrite First Seen 2023-03-07 Last Seen 2026-03-07 Times Seen 1177 Size 21 B (21 bytes) MD5 9c5041d14edc60922d520c4e168869b1 SHA1 7f5c5725d21c247b92bc41b74e46cf245e61d862 Loading... | |||||
| f75690a20870421a732eae496c8d9cb2 | DocumentWrite | 17 B | 2023-03-07 | 2026-03-07 | |
Introduced by DocumentWrite First Seen 2023-03-07 Last Seen 2026-03-07 Times Seen 544 Size 17 B (17 bytes) MD5 f75690a20870421a732eae496c8d9cb2 SHA1 d2eb2659493304779637f91fc83d2defb6034267 Loading... | |||||
| 09d3402034e1ac9044d2b892e03bc0aa | DocumentWrite | 23 B | 2023-03-07 | 2026-03-07 | |
Introduced by DocumentWrite First Seen 2023-03-07 Last Seen 2026-03-07 Times Seen 545 Size 23 B (23 bytes) MD5 09d3402034e1ac9044d2b892e03bc0aa SHA1 bf5198a0deff64eb3d9bafd288857419d2f84e4c Loading... | |||||
| 123e51e141e72a7d73fc409c2d48ce81 | DocumentWrite | 94 B | 2023-09-17 | 2024-08-21 | |
Introduced by DocumentWrite First Seen 2023-09-17 Last Seen 2024-08-21 Times Seen 196 Size 94 B (94 bytes) MD5 123e51e141e72a7d73fc409c2d48ce81 SHA1 8b56e311f0fc66fce131e536b095cefb89c84a75 Loading... | |||||
| 33e7154af859e52a7e92ca1aa5aaa5f7 | DocumentWrite | 146 B | 2023-09-24 | 2024-08-21 | |
Introduced by DocumentWrite First Seen 2023-09-24 Last Seen 2024-08-21 Times Seen 112 Size 146 B (146 bytes) MD5 33e7154af859e52a7e92ca1aa5aaa5f7 SHA1 64d6c128e455bcf0c2d83343b7c8186c966fd207 Loading... | |||||
| ab1d4df13e126bf5744bcbc62c3f9281 | DocumentWrite | 81 B | 2023-09-26 | 2024-08-21 | |
Introduced by DocumentWrite First Seen 2023-09-26 Last Seen 2024-08-21 Times Seen 110 Size 81 B (81 bytes) MD5 ab1d4df13e126bf5744bcbc62c3f9281 SHA1 dc286d5b9e7ae5ca5c099d74cfce0a9efb4de5df Loading... | |||||
| ece4e250a9832d597f9d16e32b098a85 | DocumentWrite | 78 B | 2023-10-22 | 2024-08-21 | |
Introduced by DocumentWrite First Seen 2023-10-22 Last Seen 2024-08-21 Times Seen 56 Size 78 B (78 bytes) MD5 ece4e250a9832d597f9d16e32b098a85 SHA1 74649f82300a00a2c377c620b0ff46da8914ab26 Loading... | |||||
| a9155890f78d67269f6ac0953409b61b | DocumentWrite | 16 B | 2023-03-07 | 2026-03-07 | |
Introduced by DocumentWrite First Seen 2023-03-07 Last Seen 2026-03-07 Times Seen 545 Size 16 B (16 bytes) MD5 a9155890f78d67269f6ac0953409b61b SHA1 526ec50e66e317a05cd9549fdec7f2780f4961d4 Loading... | |||||
| f94b20dc8a71d17aa79b331260b40ea7 | DocumentWrite | 114 B | 2023-09-26 | 2024-08-21 | |
Introduced by DocumentWrite First Seen 2023-09-26 Last Seen 2024-08-21 Times Seen 108 Size 114 B (114 bytes) MD5 f94b20dc8a71d17aa79b331260b40ea7 SHA1 759d581e6110183c616a0e08d306c4cb4cc97f83 Loading... | |||||
| 9fc267addf1f0816336c637236be93d0 | DocumentWrite | 135 B | 2023-09-17 | 2024-08-21 | |
Introduced by DocumentWrite First Seen 2023-09-17 Last Seen 2024-08-21 Times Seen 251 Size 135 B (135 bytes) MD5 9fc267addf1f0816336c637236be93d0 SHA1 fb21fb396e77e36dcf87b08501a80e5d74c4f3a9 Loading... | |||||
| c019b3036f8c1a03b1994aa2b66924bc | DocumentWrite | 21 B | 2023-03-07 | 2026-01-01 | |
Introduced by DocumentWrite First Seen 2023-03-07 Last Seen 2026-01-01 Times Seen 549 Size 21 B (21 bytes) MD5 c019b3036f8c1a03b1994aa2b66924bc SHA1 32d11f3eafa36c38d2ebfbae379df89558fe398e Loading... | |||||
| 123dc5321af85cb64d3feea199601211 | DocumentWrite | 5 B | 2023-03-07 | 2026-03-09 | |
Introduced by DocumentWrite First Seen 2023-03-07 Last Seen 2026-03-09 Times Seen 1290 Size 5 B (5 bytes) MD5 123dc5321af85cb64d3feea199601211 SHA1 6887c1b72f02b402dd3c3a92cf5a530fdbf5e1e2 Loading... | |||||
| 0e834c77cb41c56deed8914f64cf9174 | DocumentWrite | 110 B | 2023-09-17 | 2024-08-21 | |
Introduced by DocumentWrite First Seen 2023-09-17 Last Seen 2024-08-21 Times Seen 236 Size 110 B (110 bytes) MD5 0e834c77cb41c56deed8914f64cf9174 SHA1 c243fcada438c8645428bb228c587276161cad17 Loading... | |||||
| f705695c9e1e59654b5c9757ee3571ad | DocumentWrite | 13 B | 2023-03-07 | 2026-03-07 | |
Introduced by DocumentWrite First Seen 2023-03-07 Last Seen 2026-03-07 Times Seen 544 Size 13 B (13 bytes) MD5 f705695c9e1e59654b5c9757ee3571ad SHA1 b74aa0cb8ccf8308cbfb6fd0a024e9f9b9db4510 Loading... | |||||
| 3b258d79c72f5d4de2ae13d5beee20f1 | DocumentWrite | 13 B | 2023-03-07 | 2026-03-07 | |
Introduced by DocumentWrite First Seen 2023-03-07 Last Seen 2026-03-07 Times Seen 547 Size 13 B (13 bytes) MD5 3b258d79c72f5d4de2ae13d5beee20f1 SHA1 653776cf905a73505e3466b7e67cdc442d4fcc81 Loading... | |||||
| ff0eca196f18e128f9f990b46ec69eb9 | DocumentWrite | 144 B | 2023-03-07 | 2025-11-19 | |
Introduced by DocumentWrite First Seen 2023-03-07 Last Seen 2025-11-19 Times Seen 371 Size 144 B (144 bytes) MD5 ff0eca196f18e128f9f990b46ec69eb9 SHA1 b1c1b1348d1a8b4e6de0b73cf6319e3ffff5d413 Loading... | |||||
| b0a2b4934d81c847c52d32d2c8ea7033 | DocumentWrite | 108 B | 2023-09-17 | 2024-08-21 | |
Introduced by DocumentWrite First Seen 2023-09-17 Last Seen 2024-08-21 Times Seen 235 Size 108 B (108 bytes) MD5 b0a2b4934d81c847c52d32d2c8ea7033 SHA1 93e354a037671e71aa7389fdf9a3ac9fa0dc99ca Loading... | |||||
| ce53c64bfa0e290da09e723e735cfb86 | DocumentWrite | 78 B | 2023-09-26 | 2024-08-21 | |
Introduced by DocumentWrite First Seen 2023-09-26 Last Seen 2024-08-21 Times Seen 110 Size 78 B (78 bytes) MD5 ce53c64bfa0e290da09e723e735cfb86 SHA1 42bd0fc2df53233febe814cf3e1e612450b7c13f Loading... | |||||
| 24ec62d945432ab64708ed383b6e90ee | DocumentWrite | 179 B | 2023-10-29 | 2024-08-20 | |
Introduced by DocumentWrite First Seen 2023-10-29 Last Seen 2024-08-20 Times Seen 226 Size 179 B (179 bytes) MD5 24ec62d945432ab64708ed383b6e90ee SHA1 9846c6ca62e0549f6d87c3dcc2d1f46be4c1ae87 Loading... | |||||
| dc09a06a6e15c7007769c893f28e87c0 | DocumentWrite | 133 B | 2023-09-17 | 2024-08-21 | |
Introduced by DocumentWrite First Seen 2023-09-17 Last Seen 2024-08-21 Times Seen 99 Size 133 B (133 bytes) MD5 dc09a06a6e15c7007769c893f28e87c0 SHA1 ed983493b510bdbe460210d08e9885e5ecf22229 Loading... | |||||
| f0019d2a677020ed51391ce2583083ed | DocumentWrite | 102 B | 2023-09-17 | 2024-08-21 | |
Introduced by DocumentWrite First Seen 2023-09-17 Last Seen 2024-08-21 Times Seen 236 Size 102 B (102 bytes) MD5 f0019d2a677020ed51391ce2583083ed SHA1 c5cde7ff86ec0ae04f826978c359c47dd4300132 Loading... | |||||
| a41d4da72969cf8d4ceaf8a3749469e3 | DocumentWrite | 120 B | 2023-11-07 | 2024-08-20 | |
Introduced by DocumentWrite First Seen 2023-11-07 Last Seen 2024-08-20 Times Seen 40 Size 120 B (120 bytes) MD5 a41d4da72969cf8d4ceaf8a3749469e3 SHA1 c7ad7245f6065f4aed509fe6a8bfa53caa7e899a Loading... | |||||
| 85325d2dd659459b62c1116ca731e9be | DocumentWrite | 33 B | 2023-09-26 | 2025-11-19 | |
Introduced by DocumentWrite First Seen 2023-09-26 Last Seen 2025-11-19 Times Seen 112 Size 33 B (33 bytes) MD5 85325d2dd659459b62c1116ca731e9be SHA1 9e9fadabddd5246b7ea48140abe4db5dd8983d22 Loading... | |||||
| 8ef657b2da74ebcd68a991fcd1c6f9ea | DocumentWrite | 84 B | 2023-09-17 | 2024-08-21 | |
Introduced by DocumentWrite First Seen 2023-09-17 Last Seen 2024-08-21 Times Seen 285 Size 84 B (84 bytes) MD5 8ef657b2da74ebcd68a991fcd1c6f9ea SHA1 2e1bd5e3a47f7c974522e83072a41073c9c919da Loading... | |||||
| 5c806beb3d507353fb177fdcc68e1a66 | DocumentWrite | 82 B | 2023-07-06 | 2024-08-21 | |
Introduced by DocumentWrite First Seen 2023-07-06 Last Seen 2024-08-21 Times Seen 198 Size 82 B (82 bytes) MD5 5c806beb3d507353fb177fdcc68e1a66 SHA1 91b5396520728424a6a43140378a9d2e3f470eb1 Loading... | |||||
| fff3155a32d6a79bf2672b8514442e08 | DocumentWrite | 16 B | 2023-03-07 | 2026-03-08 | |
Introduced by DocumentWrite First Seen 2023-03-07 Last Seen 2026-03-08 Times Seen 1545 Size 16 B (16 bytes) MD5 fff3155a32d6a79bf2672b8514442e08 SHA1 181aa0bf914cb3fefbac62e2c7d0ff8b3bf2991f Loading... | |||||
| 777b4b33ac65353e5c7806e4a6dfb610 | DocumentWrite | 84 B | 2023-09-17 | 2024-08-21 | |
Introduced by DocumentWrite First Seen 2023-09-17 Last Seen 2024-08-21 Times Seen 236 Size 84 B (84 bytes) MD5 777b4b33ac65353e5c7806e4a6dfb610 SHA1 6242de0321c6037eac9105a3fb9c30d3eadc9660 Loading... | |||||
| 9d3889bd9dd3fa642e88b5a1ebfc4947 | DocumentWrite | 178 B | 2023-09-17 | 2024-08-21 | |
Introduced by DocumentWrite First Seen 2023-09-17 Last Seen 2024-08-21 Times Seen 288 Size 178 B (178 bytes) MD5 9d3889bd9dd3fa642e88b5a1ebfc4947 SHA1 0e37d9ef35bdb5720a4d8e3c74655a27be2c9d0f Loading... | |||||
| 495e3bc4142d6f1c7856bcd7fcb07ebe | DocumentWrite | 71 B | 2023-03-07 | 2025-04-20 | |
Introduced by DocumentWrite First Seen 2023-03-07 Last Seen 2025-04-20 Times Seen 538 Size 71 B (71 bytes) MD5 495e3bc4142d6f1c7856bcd7fcb07ebe SHA1 ad2c2b897f344a4b414113e7c348dac0fd41576d Loading... | |||||
| 91a272f70649a356339ca26d2ae7d355 | DocumentWrite | 139 B | 2023-09-17 | 2024-08-21 | |
Introduced by DocumentWrite First Seen 2023-09-17 Last Seen 2024-08-21 Times Seen 146 Size 139 B (139 bytes) MD5 91a272f70649a356339ca26d2ae7d355 SHA1 dd015f06dc3f158a333d109d63206ca283143043 Loading... | |||||
| 3790d1a4ad28d7c93d2ead7c239918b4 | DocumentWrite | 98 B | 2023-09-17 | 2024-08-21 | |
Introduced by DocumentWrite First Seen 2023-09-17 Last Seen 2024-08-21 Times Seen 288 Size 98 B (98 bytes) MD5 3790d1a4ad28d7c93d2ead7c239918b4 SHA1 75c3e478b7bc9b50fe43ddadc5af4ac27134ae41 Loading... | |||||
| 6d11270ad5c2d0c5a1eb90015a570ed2 | DocumentWrite | 107 B | 2023-09-17 | 2024-08-21 | |
Introduced by DocumentWrite First Seen 2023-09-17 Last Seen 2024-08-21 Times Seen 236 Size 107 B (107 bytes) MD5 6d11270ad5c2d0c5a1eb90015a570ed2 SHA1 e7ff2265698c67ba68170c22193262728f752132 Loading... | |||||
| f43fbc83d10a32d958350953e8eeacbe | DocumentWrite | 107 B | 2023-09-17 | 2024-08-21 | |
Introduced by DocumentWrite First Seen 2023-09-17 Last Seen 2024-08-21 Times Seen 235 Size 107 B (107 bytes) MD5 f43fbc83d10a32d958350953e8eeacbe SHA1 049102580f041548c8a0a142d86e37bd93abf3fc Loading... | |||||
| 04072f8e8bcba438210374e21a4a3719 | DocumentWrite | 104 B | 2023-09-17 | 2024-08-21 | |
Introduced by DocumentWrite First Seen 2023-09-17 Last Seen 2024-08-21 Times Seen 236 Size 104 B (104 bytes) MD5 04072f8e8bcba438210374e21a4a3719 SHA1 bb691530e649be7070d897ca62aa7c8ee5254260 Loading... | |||||
| ca06fd69e34c0e4cc2e2667f596d0ae3 | DocumentWrite | 103 B | 2023-09-17 | 2024-08-21 | |
Introduced by DocumentWrite First Seen 2023-09-17 Last Seen 2024-08-21 Times Seen 236 Size 103 B (103 bytes) MD5 ca06fd69e34c0e4cc2e2667f596d0ae3 SHA1 8f8c905d582f66601a1d94eeff8a98bcd783dd69 Loading... | |||||
| 44d1c9149bdbd0da51d614f715d4ad83 | DocumentWrite | 146 B | 2023-09-17 | 2024-08-21 | |
Introduced by DocumentWrite First Seen 2023-09-17 Last Seen 2024-08-21 Times Seen 104 Size 146 B (146 bytes) MD5 44d1c9149bdbd0da51d614f715d4ad83 SHA1 a6ad5cd0bb8d0df271de903eb6a4b01ff0ecddd9 Loading... | |||||
| f3e223cc60d460bfa188912be6ceb4c6 | DocumentWrite | 79 B | 2023-09-17 | 2024-08-21 | |
Introduced by DocumentWrite First Seen 2023-09-17 Last Seen 2024-08-21 Times Seen 113 Size 79 B (79 bytes) MD5 f3e223cc60d460bfa188912be6ceb4c6 SHA1 6146b7b9211b2d5d3201a9af544ae64e366662d2 Loading... | |||||
| 2eb430f485c106dab5906ead547fbc48 | DocumentWrite | 74 B | 2023-03-07 | 2026-03-07 | |
Introduced by DocumentWrite First Seen 2023-03-07 Last Seen 2026-03-07 Times Seen 367 Size 74 B (74 bytes) MD5 2eb430f485c106dab5906ead547fbc48 SHA1 a749436c4feb150b34c8438703e63011eb8d2c46 Loading... | |||||
| 004b8b808dc5283e238f5ea13822adda | DocumentWrite | 10 B | 2023-03-07 | 2026-03-08 | |
Introduced by DocumentWrite First Seen 2023-03-07 Last Seen 2026-03-08 Times Seen 639 Size 10 B (10 bytes) MD5 004b8b808dc5283e238f5ea13822adda SHA1 e7dbf2542852ba232acff68be0c9841d39966d79 Loading... | |||||
| c30ee209a76902c08f02381e50452970 | DocumentWrite | 44 B | 2023-11-05 | 2024-08-20 | |
Introduced by DocumentWrite First Seen 2023-11-05 Last Seen 2024-08-20 Times Seen 44 Size 44 B (44 bytes) MD5 c30ee209a76902c08f02381e50452970 SHA1 f9e0b0495addee827ede0609ea5d3e375a687afa Loading... | |||||
| 3116ffd79f1c02d8bdfd8bcbd4396363 | DocumentWrite | 81 B | 2023-09-17 | 2024-08-21 | |
Introduced by DocumentWrite First Seen 2023-09-17 Last Seen 2024-08-21 Times Seen 113 Size 81 B (81 bytes) MD5 3116ffd79f1c02d8bdfd8bcbd4396363 SHA1 ba21da496ce0ba5650ecf858262680f2d3108b3b Loading... | |||||
| d2017593fb21df404fd825f48cb5abd4 | DocumentWrite | 94 B | 2023-03-07 | 2025-04-20 | |
Introduced by DocumentWrite First Seen 2023-03-07 Last Seen 2025-04-20 Times Seen 486 Size 94 B (94 bytes) MD5 d2017593fb21df404fd825f48cb5abd4 SHA1 360cca4c64ae13caa39e5fe4814b1c3e3b67c13e Loading... | |||||
| 20e13022181aea727881f43f1c2d2c75 | DocumentWrite | 15 B | 2023-03-07 | 2026-02-27 | |
Introduced by DocumentWrite First Seen 2023-03-07 Last Seen 2026-02-27 Times Seen 553 Size 15 B (15 bytes) MD5 20e13022181aea727881f43f1c2d2c75 SHA1 b9f2e3a92dbef38a615634a1364d0abb4762162e Loading... | |||||
| c8e0eb81a6f8a58b05d90a01ce3c3838 | DocumentWrite | 6 B | 2023-03-07 | 2026-01-01 | |
Introduced by DocumentWrite First Seen 2023-03-07 Last Seen 2026-01-01 Times Seen 549 Size 6 B (6 bytes) MD5 c8e0eb81a6f8a58b05d90a01ce3c3838 SHA1 162a01c196c0273f024fe1f4a27b75bb8c9b00ad Loading... | |||||
| 6663a7db56ed76fcd10f488f4288d717 | DocumentWrite | 84 B | 2023-09-17 | 2024-08-21 | |
Introduced by DocumentWrite First Seen 2023-09-17 Last Seen 2024-08-21 Times Seen 236 Size 84 B (84 bytes) MD5 6663a7db56ed76fcd10f488f4288d717 SHA1 a990eca7fb6197fe90e6caa818c17b4dff6d445a Loading... | |||||
| b9264fec1b00b20629cf2eceedd33b94 | DocumentWrite | 104 B | 2023-09-17 | 2024-08-21 | |
Introduced by DocumentWrite First Seen 2023-09-17 Last Seen 2024-08-21 Times Seen 146 Size 104 B (104 bytes) MD5 b9264fec1b00b20629cf2eceedd33b94 SHA1 d972f5c5bad2c6b2b6d51e3e477e71653e19236c Loading... | |||||
| e748dc3e5bafe168d8a16d3f4cc806db | DocumentWrite | 144 B | 2023-09-17 | 2024-08-21 | |
Introduced by DocumentWrite First Seen 2023-09-17 Last Seen 2024-08-21 Times Seen 183 Size 144 B (144 bytes) MD5 e748dc3e5bafe168d8a16d3f4cc806db SHA1 7234f3ec5007070811d1a59298e17f409a4c803a Loading... | |||||
| 747d28f57689ee5151639d3911a0658c | DocumentWrite | 106 B | 2023-09-17 | 2024-08-21 | |
Introduced by DocumentWrite First Seen 2023-09-17 Last Seen 2024-08-21 Times Seen 236 Size 106 B (106 bytes) MD5 747d28f57689ee5151639d3911a0658c SHA1 5e41acae0e689f0b1127a1ab0ff1c21050c9d783 Loading... | |||||
| 7172f6933ce1f72722a03e9474179dee | DocumentWrite | 104 B | 2023-09-17 | 2024-08-21 | |
Introduced by DocumentWrite First Seen 2023-09-17 Last Seen 2024-08-21 Times Seen 236 Size 104 B (104 bytes) MD5 7172f6933ce1f72722a03e9474179dee SHA1 ccc0934095d067e78a9d14363961320a5ad9f84a Loading... | |||||
| fee9f7d512531b1fab66d589a10b4f31 | DocumentWrite | 37 B | 2023-09-26 | 2024-08-21 | |
Introduced by DocumentWrite First Seen 2023-09-26 Last Seen 2024-08-21 Times Seen 110 Size 37 B (37 bytes) MD5 fee9f7d512531b1fab66d589a10b4f31 SHA1 d578c60afbc9cd59c12e00c5e33789f1ab686635 Loading... | |||||
| 6d140de025122dfdd26567289feed5db | DocumentWrite | 13 B | 2023-03-07 | 2025-04-21 | |
Introduced by DocumentWrite First Seen 2023-03-07 Last Seen 2025-04-21 Times Seen 490 Size 13 B (13 bytes) MD5 6d140de025122dfdd26567289feed5db SHA1 6ac482572963d045e123f93c3dd956b4cd5afa0e Loading... | |||||
| 10733b22306078b79629a70d8a07d4a6 | DocumentWrite | 38 B | 2023-03-07 | 2025-04-20 | |
Introduced by DocumentWrite First Seen 2023-03-07 Last Seen 2025-04-20 Times Seen 486 Size 38 B (38 bytes) MD5 10733b22306078b79629a70d8a07d4a6 SHA1 546391e8ba611887814cdacab701cdd019f9d89e Loading... | |||||
| c7077e2a1871453a79caade9c5180297 | DocumentWrite | 75 B | 2023-03-07 | 2025-04-20 | |
Introduced by DocumentWrite First Seen 2023-03-07 Last Seen 2025-04-20 Times Seen 543 Size 75 B (75 bytes) MD5 c7077e2a1871453a79caade9c5180297 SHA1 bb1b83617def6ca7e8e6057951dc5385d6a2157c Loading... | |||||
| af48f06cfb6af25c3e19a5b69f71ffb0 | DocumentWrite | 104 B | 2023-09-17 | 2024-08-21 | |
Introduced by DocumentWrite First Seen 2023-09-17 Last Seen 2024-08-21 Times Seen 236 Size 104 B (104 bytes) MD5 af48f06cfb6af25c3e19a5b69f71ffb0 SHA1 f3e62ba820bff9b95cba8179ec398e81c2fbde27 Loading... | |||||
| b3b9bf3bbfe78379e6d1251428cb7fa0 | DocumentWrite | 146 B | 2023-11-18 | 2024-08-20 | |
Introduced by DocumentWrite First Seen 2023-11-18 Last Seen 2024-08-20 Times Seen 19 Size 146 B (146 bytes) MD5 b3b9bf3bbfe78379e6d1251428cb7fa0 SHA1 6461f24ca4401086c348dc0cbcbffc96229a2484 Loading... | |||||
| 49bbe518c986372a3094f04623d12acb | DocumentWrite | 126 B | 2023-10-16 | 2024-08-21 | |
Introduced by DocumentWrite First Seen 2023-10-16 Last Seen 2024-08-21 Times Seen 130 Size 126 B (126 bytes) MD5 49bbe518c986372a3094f04623d12acb SHA1 6547b21de5ef588cd11656d1999a1725874de3ab Loading... | |||||
| b95e3e7ba2089fc10d0be3aa931ab1f3 | DocumentWrite | 81 B | 2023-09-17 | 2024-08-21 | |
Introduced by DocumentWrite First Seen 2023-09-17 Last Seen 2024-08-21 Times Seen 236 Size 81 B (81 bytes) MD5 b95e3e7ba2089fc10d0be3aa931ab1f3 SHA1 5888ffe3f53b540866e2ba5c86b599a85821ef57 Loading... | |||||
| e3882d84ed4edef4a7b3ab7b2fed0b8b | DocumentWrite | 135 B | 2023-10-29 | 2024-08-20 | |
Introduced by DocumentWrite First Seen 2023-10-29 Last Seen 2024-08-20 Times Seen 67 Size 135 B (135 bytes) MD5 e3882d84ed4edef4a7b3ab7b2fed0b8b SHA1 1e192fdf4ee8a4d183165d30d45040104c1055aa Loading... | |||||
| 4b2945c487ee700e20df0bc4470d244e | DocumentWrite | 102 B | 2023-09-17 | 2024-08-21 | |
Introduced by DocumentWrite First Seen 2023-09-17 Last Seen 2024-08-21 Times Seen 146 Size 102 B (102 bytes) MD5 4b2945c487ee700e20df0bc4470d244e SHA1 227c6e64703d62e32eaa376a2c7b474c16aa0d67 Loading... | |||||
| 94f90c452fa7651657fffff924947f28 | DocumentWrite | 82 B | 2023-09-26 | 2025-11-19 | |
Introduced by DocumentWrite First Seen 2023-09-26 Last Seen 2025-11-19 Times Seen 103 Size 82 B (82 bytes) MD5 94f90c452fa7651657fffff924947f28 SHA1 3b66cc693cddb5f003a32de5a7f589c1d94de49b Loading... | |||||
| 951c5a15e6c353aa9f3fe8356b483b86 | DocumentWrite | 31 B | 2023-03-07 | 2025-04-20 | |
Introduced by DocumentWrite First Seen 2023-03-07 Last Seen 2025-04-20 Times Seen 487 Size 31 B (31 bytes) MD5 951c5a15e6c353aa9f3fe8356b483b86 SHA1 414806e2041818b75c307dbadb54ee324e061085 Loading... | |||||
| 40a76fc259c4ae36ea15abbe62194504 | DocumentWrite | 170 B | 2023-10-16 | 2024-08-21 | |
Introduced by DocumentWrite First Seen 2023-10-16 Last Seen 2024-08-21 Times Seen 97 Size 170 B (170 bytes) MD5 40a76fc259c4ae36ea15abbe62194504 SHA1 5b1905bf2d7447c584a5719adb11247ea33bd3f3 Loading... | |||||
| 80161c34e716ee0324a705896b2483c6 | DocumentWrite | 15 B | 2023-03-07 | 2026-03-08 | |
Introduced by DocumentWrite First Seen 2023-03-07 Last Seen 2026-03-08 Times Seen 1545 Size 15 B (15 bytes) MD5 80161c34e716ee0324a705896b2483c6 SHA1 98876ca7002e2a1a80b190a72e1c0bbc5bb61acb Loading... | |||||
| c446212894373c44c0339da2696c99f9 | DocumentWrite | 87 B | 2023-10-29 | 2024-08-20 | |
Introduced by DocumentWrite First Seen 2023-10-29 Last Seen 2024-08-20 Times Seen 224 Size 87 B (87 bytes) MD5 c446212894373c44c0339da2696c99f9 SHA1 476f506b88f6c96f9212191ee597689c58bb3851 Loading... | |||||
| 056b8702ad729d180438820a4a1e8ffa | DocumentWrite | 108 B | 2023-09-17 | 2024-08-21 | |
Introduced by DocumentWrite First Seen 2023-09-17 Last Seen 2024-08-21 Times Seen 236 Size 108 B (108 bytes) MD5 056b8702ad729d180438820a4a1e8ffa SHA1 3d45f118a3335f7371ae00443b1cf4f67c597e09 Loading... | |||||
| d0620badd4892e788b85b5e45bc8f1c4 | DocumentWrite | 103 B | 2023-09-17 | 2024-08-21 | |
Introduced by DocumentWrite First Seen 2023-09-17 Last Seen 2024-08-21 Times Seen 236 Size 103 B (103 bytes) MD5 d0620badd4892e788b85b5e45bc8f1c4 SHA1 b2c68ee906eead7c22130169ae152331ed6afeef Loading... | |||||
| 7bdecbc61fb52868faab86238a8baaca | DocumentWrite | 175 B | 2023-11-22 | 2024-08-20 | |
Introduced by DocumentWrite First Seen 2023-11-22 Last Seen 2024-08-20 Times Seen 27 Size 175 B (175 bytes) MD5 7bdecbc61fb52868faab86238a8baaca SHA1 630ebfa784ec0657eddc447b465b49f460cae0d2 Loading... | |||||
| 064e48c4cbe5a6cec451c4047cde5d84 | DocumentWrite | 168 B | 2023-10-22 | 2024-08-21 | |
Introduced by DocumentWrite First Seen 2023-10-22 Last Seen 2024-08-21 Times Seen 53 Size 168 B (168 bytes) MD5 064e48c4cbe5a6cec451c4047cde5d84 SHA1 1b916c151903e8f88240284cdeab87f25a32a2e3 Loading... | |||||
| d2a84c77f5d7dc423ac8b9f505cdc191 | DocumentWrite | 39 B | 2023-03-07 | 2025-04-20 | |
Introduced by DocumentWrite First Seen 2023-03-07 Last Seen 2025-04-20 Times Seen 485 Size 39 B (39 bytes) MD5 d2a84c77f5d7dc423ac8b9f505cdc191 SHA1 1911e30bc59447cf7130d5bd7882cb2dbc3aba93 Loading... | |||||
| 5ed998953afa862b19ec4b8c8a609baa | DocumentWrite | 103 B | 2023-11-07 | 2024-08-20 | |
Introduced by DocumentWrite First Seen 2023-11-07 Last Seen 2024-08-20 Times Seen 40 Size 103 B (103 bytes) MD5 5ed998953afa862b19ec4b8c8a609baa SHA1 292d62da2d6cc4b3d32cf08e08023a28f5bfd4e3 Loading... | |||||
| 7c9958e49e4c2a0b2badfa5b7d8fa4e6 | DocumentWrite | 103 B | 2023-11-07 | 2024-08-20 | |
Introduced by DocumentWrite First Seen 2023-11-07 Last Seen 2024-08-20 Times Seen 40 Size 103 B (103 bytes) MD5 7c9958e49e4c2a0b2badfa5b7d8fa4e6 SHA1 9a33eab993361f43bea7715427bf4be43270e4e2 Loading... | |||||
| 37f3ce0ea36a3b30fc28a87760eb972a | DocumentWrite | 107 B | 2023-09-17 | 2024-08-21 | |
Introduced by DocumentWrite First Seen 2023-09-17 Last Seen 2024-08-21 Times Seen 236 Size 107 B (107 bytes) MD5 37f3ce0ea36a3b30fc28a87760eb972a SHA1 1f9e40f431eeffa785daafc1f77bc38c3edd6f4a Loading... | |||||
| f1061b74f39340fd31b6ece485ef8642 | DocumentWrite | 20 B | 2023-03-07 | 2026-03-07 | |
Introduced by DocumentWrite First Seen 2023-03-07 Last Seen 2026-03-07 Times Seen 546 Size 20 B (20 bytes) MD5 f1061b74f39340fd31b6ece485ef8642 SHA1 6c6a5b2fae495345084f03ce2254760175d6f794 Loading... | |||||
| af471bca2f228ae01e4401b345c06b2e | DocumentWrite | 28 B | 2023-03-07 | 2026-03-07 | |
Introduced by DocumentWrite First Seen 2023-03-07 Last Seen 2026-03-07 Times Seen 545 Size 28 B (28 bytes) MD5 af471bca2f228ae01e4401b345c06b2e SHA1 b21b1ee18b18c94d7f104a1953f781939236e62a Loading... | |||||
| 62bb6b7f726826aaafe32f9e4fd58df7 | DocumentWrite | 18 B | 2023-03-07 | 2026-03-07 | |
Introduced by DocumentWrite First Seen 2023-03-07 Last Seen 2026-03-07 Times Seen 582 Size 18 B (18 bytes) MD5 62bb6b7f726826aaafe32f9e4fd58df7 SHA1 4bfe492528b757b1d797d68ed34a09d11f9afa2b Loading... | |||||
| a0906184daa6d20fefe054bec4ff5298 | DocumentWrite | 74 B | 2023-10-22 | 2024-08-21 | |
Introduced by DocumentWrite First Seen 2023-10-22 Last Seen 2024-08-21 Times Seen 53 Size 74 B (74 bytes) MD5 a0906184daa6d20fefe054bec4ff5298 SHA1 7b92fbeab60deaa51f94b0a3712c7cc0302782da Loading... | |||||
| f5d119d72766d2c340130f5af1a4c3aa | DocumentWrite | 37 B | 2023-09-26 | 2024-08-21 | |
Introduced by DocumentWrite First Seen 2023-09-26 Last Seen 2024-08-21 Times Seen 110 Size 37 B (37 bytes) MD5 f5d119d72766d2c340130f5af1a4c3aa SHA1 09ee268ee8e78bfdedbfece740d0cca28d525f43 Loading... | |||||
| a41c569aa14b6a6bc2d65d8809cf2999 | DocumentWrite | 79 B | 2023-09-17 | 2024-08-21 | |
Introduced by DocumentWrite First Seen 2023-09-17 Last Seen 2024-08-21 Times Seen 195 Size 79 B (79 bytes) MD5 a41c569aa14b6a6bc2d65d8809cf2999 SHA1 f1bcfbf505ff67d2a31a20511023c57910d8a8ba Loading... | |||||
| 3a0d78d7a91739b6ea5544452c0867e8 | DocumentWrite | 108 B | 2023-11-15 | 2024-08-20 | |
Introduced by DocumentWrite First Seen 2023-11-15 Last Seen 2024-08-20 Times Seen 77 Size 108 B (108 bytes) MD5 3a0d78d7a91739b6ea5544452c0867e8 SHA1 97e963566411459bb802cda3517e9360cb76daa4 Loading... | |||||
| e2082ea1977115b915cab42d03b7cf26 | DocumentWrite | 108 B | 2023-09-17 | 2024-08-21 | |
Introduced by DocumentWrite First Seen 2023-09-17 Last Seen 2024-08-21 Times Seen 236 Size 108 B (108 bytes) MD5 e2082ea1977115b915cab42d03b7cf26 SHA1 a2d2a54fe0ed6b033f151ef0e0f55c262f0ed4ee Loading... | |||||
| 9f1d252153abc00feda9ec651a7d631f | DocumentWrite | 122 B | 2023-11-07 | 2024-08-20 | |
Introduced by DocumentWrite First Seen 2023-11-07 Last Seen 2024-08-20 Times Seen 40 Size 122 B (122 bytes) MD5 9f1d252153abc00feda9ec651a7d631f SHA1 7c37bd5036996286f70502a1017b359db54767d1 Loading... | |||||
| 07c3bac282f379768e91bba0285f8e94 | DocumentWrite | 19 B | 2023-03-07 | 2026-03-07 | |
Introduced by DocumentWrite First Seen 2023-03-07 Last Seen 2026-03-07 Times Seen 545 Size 19 B (19 bytes) MD5 07c3bac282f379768e91bba0285f8e94 SHA1 927402b17031067cfab68df6b73f742970c43177 Loading... | |||||
| 642cb8572d0561c10f4b197b1ea76321 | DocumentWrite | 93 B | 2023-09-17 | 2024-08-21 | |
Introduced by DocumentWrite First Seen 2023-09-17 Last Seen 2024-08-21 Times Seen 235 Size 93 B (93 bytes) MD5 642cb8572d0561c10f4b197b1ea76321 SHA1 f6888c0ae7fd93cb078ca68a53fcb8a88b48770d Loading... | |||||
| c1856805bb090437ba61855b2a6d67f8 | DocumentWrite | 89 B | 2023-09-17 | 2024-08-21 | |
Introduced by DocumentWrite First Seen 2023-09-17 Last Seen 2024-08-21 Times Seen 223 Size 89 B (89 bytes) MD5 c1856805bb090437ba61855b2a6d67f8 SHA1 95e5aa58b5519a501715bc0cbc0ba34d01064192 Loading... | |||||
| 1bd419580aae80c592165eebc56f4ddc | DocumentWrite | 8 B | 2023-03-07 | 2026-03-08 | |
Introduced by DocumentWrite First Seen 2023-03-07 Last Seen 2026-03-08 Times Seen 1544 Size 8 B (8 bytes) MD5 1bd419580aae80c592165eebc56f4ddc SHA1 4386a418a5a0a485bfc37c3625fdaf6e27c7a02f Loading... | |||||
| 7a7f5c5b498afe8973b229846aa048b0 | DocumentWrite | 107 B | 2023-09-17 | 2024-08-21 | |
Introduced by DocumentWrite First Seen 2023-09-17 Last Seen 2024-08-21 Times Seen 235 Size 107 B (107 bytes) MD5 7a7f5c5b498afe8973b229846aa048b0 SHA1 eae528a5d91f93b698740b05299a0cdf866ec2ad Loading... | |||||
| 4468b329ba54b7a1e9d9ed5c7d90eea5 | DocumentWrite | 102 B | 2023-09-17 | 2024-08-21 | |
Introduced by DocumentWrite First Seen 2023-09-17 Last Seen 2024-08-21 Times Seen 236 Size 102 B (102 bytes) MD5 4468b329ba54b7a1e9d9ed5c7d90eea5 SHA1 4d8cefd8fc14b14353548c49888b51ce19f27623 Loading... | |||||
| 311fe77cc0eb813ccea31dd94d5cfae1 | DocumentWrite | 145 B | 2023-10-29 | 2024-08-20 | |
Introduced by DocumentWrite First Seen 2023-10-29 Last Seen 2024-08-20 Times Seen 67 Size 145 B (145 bytes) MD5 311fe77cc0eb813ccea31dd94d5cfae1 SHA1 c15eba1c3b4b80f0f3b2b0e3e02503d7131bd006 Loading... | |||||
| bcb4f7dac4236bd01aa435f071be8c2b | DocumentWrite | 201 B | 2023-11-22 | 2024-08-20 | |
Introduced by DocumentWrite First Seen 2023-11-22 Last Seen 2024-08-20 Times Seen 53 Size 201 B (201 bytes) MD5 bcb4f7dac4236bd01aa435f071be8c2b SHA1 f8a97899f36577d868763b3382ad21a944ff86a8 Loading... | |||||
| d1260a15a8d70d2afb2efec930f4417a | DocumentWrite | 23 B | 2023-03-07 | 2026-03-08 | |
Introduced by DocumentWrite First Seen 2023-03-07 Last Seen 2026-03-08 Times Seen 1480 Size 23 B (23 bytes) MD5 d1260a15a8d70d2afb2efec930f4417a SHA1 0af816ca4f5d5b5b445f1376a987c395b76736ef Loading... | |||||
| 1df0fc61916cd6594287579a0bd34cdd | DocumentWrite | 26 B | 2023-03-07 | 2026-03-07 | |
Introduced by DocumentWrite First Seen 2023-03-07 Last Seen 2026-03-07 Times Seen 547 Size 26 B (26 bytes) MD5 1df0fc61916cd6594287579a0bd34cdd SHA1 6c4f90689b07accd75ed23412390721952f241e0 Loading... | |||||
| 9b1736988b1eb3d5ce9d61dd8e2cb91d | DocumentWrite | 101 B | 2023-09-17 | 2024-08-21 | |
Introduced by DocumentWrite First Seen 2023-09-17 Last Seen 2024-08-21 Times Seen 288 Size 101 B (101 bytes) MD5 9b1736988b1eb3d5ce9d61dd8e2cb91d SHA1 87d2036fb9aae1efe510853d4f1d6680d17b6859 Loading... | |||||
| aea70eed95896953e77791c997a52433 | DocumentWrite | 2 B | 2023-03-07 | 2026-03-08 | |
Introduced by DocumentWrite First Seen 2023-03-07 Last Seen 2026-03-08 Times Seen 1924 Size 2 B (2 bytes) MD5 aea70eed95896953e77791c997a52433 SHA1 f7368006d9eb8da53e381fd4c46a859390d39e4e Loading... | |||||
| ad021a020e5d95bec7b2d7e37c72f40e | DocumentWrite | 14 B | 2023-03-07 | 2025-11-19 | |
Introduced by DocumentWrite First Seen 2023-03-07 Last Seen 2025-11-19 Times Seen 494 Size 14 B (14 bytes) MD5 ad021a020e5d95bec7b2d7e37c72f40e SHA1 d110c28ab7ee14ee68c065f8025d1779cb0b6049 Loading... | |||||
| 84f35d54e87bc92dc74c1152bd57ea96 | DocumentWrite | 104 B | 2023-09-17 | 2024-08-21 | |
Introduced by DocumentWrite First Seen 2023-09-17 Last Seen 2024-08-21 Times Seen 236 Size 104 B (104 bytes) MD5 84f35d54e87bc92dc74c1152bd57ea96 SHA1 0ad6c5ea038422ab7e82d267d914ae54d1623a3e Loading... | |||||
| 1f46492181f63b7e50edc4cdd09e2f3d | DocumentWrite | 104 B | 2023-09-17 | 2024-08-21 | |
Introduced by DocumentWrite First Seen 2023-09-17 Last Seen 2024-08-21 Times Seen 236 Size 104 B (104 bytes) MD5 1f46492181f63b7e50edc4cdd09e2f3d SHA1 8328670c98d0b750fc4b244b9a2de924c794b79b Loading... | |||||
| bd39bff602374b59bd4fad719ae27f65 | DocumentWrite | 106 B | 2023-09-17 | 2024-08-21 | |
Introduced by DocumentWrite First Seen 2023-09-17 Last Seen 2024-08-21 Times Seen 236 Size 106 B (106 bytes) MD5 bd39bff602374b59bd4fad719ae27f65 SHA1 6ea8feacdc10188bd4a8bf178b0abb68950b00d3 Loading... | |||||
| e901c017592ffd7fe7d17b6c60bf3a17 | DocumentWrite | 77 B | 2023-09-17 | 2024-08-21 | |
Introduced by DocumentWrite First Seen 2023-09-17 Last Seen 2024-08-21 Times Seen 132 Size 77 B (77 bytes) MD5 e901c017592ffd7fe7d17b6c60bf3a17 SHA1 46b4fbbc93d0aae36437ed6ea3598522a2de576d Loading... | |||||
| 1b5a9940d7d12a28a5f4fa76f3294157 | DocumentWrite | 17 B | 2023-03-07 | 2026-03-07 | |
Introduced by DocumentWrite First Seen 2023-03-07 Last Seen 2026-03-07 Times Seen 545 Size 17 B (17 bytes) MD5 1b5a9940d7d12a28a5f4fa76f3294157 SHA1 1774368823fe8ac88fd81b5259200edf4d9de064 Loading... | |||||
| 8d9fcacd210ce3feb2fabd89a0569ca0 | DocumentWrite | 144 B | 2023-03-07 | 2025-11-19 | |
Introduced by DocumentWrite First Seen 2023-03-07 Last Seen 2025-11-19 Times Seen 504 Size 144 B (144 bytes) MD5 8d9fcacd210ce3feb2fabd89a0569ca0 SHA1 85e895b0073b4b736b0d6196c6a0cb8fde494f95 Loading... | |||||
| 0d3f14760a20ab224d62d67cda7b050d | DocumentWrite | 141 B | 2023-10-22 | 2024-08-21 | |
Introduced by DocumentWrite First Seen 2023-10-22 Last Seen 2024-08-21 Times Seen 82 Size 141 B (141 bytes) MD5 0d3f14760a20ab224d62d67cda7b050d SHA1 5c3a2f54eaa9027b95ba0f92f637ad672d09696a Loading... | |||||
| cd7670c5666ba430f2af398878691d7c | DocumentWrite | 104 B | 2023-09-17 | 2024-08-21 | |
Introduced by DocumentWrite First Seen 2023-09-17 Last Seen 2024-08-21 Times Seen 235 Size 104 B (104 bytes) MD5 cd7670c5666ba430f2af398878691d7c SHA1 dbea606ffce9f30292779940c96ee93d07e43fdb Loading... | |||||
| 7d0727d9fd584b42ddcfbed8edd8e8e2 | DocumentWrite | 102 B | 2023-09-17 | 2024-08-21 | |
Introduced by DocumentWrite First Seen 2023-09-17 Last Seen 2024-08-21 Times Seen 288 Size 102 B (102 bytes) MD5 7d0727d9fd584b42ddcfbed8edd8e8e2 SHA1 531d3c2a593f1b93ff4262e59916b315f818da90 Loading... | |||||
| 3d827aa7e2600dfb4bb4732bbf60f810 | DocumentWrite | 126 B | 2023-09-17 | 2024-08-21 | |
Introduced by DocumentWrite First Seen 2023-09-17 Last Seen 2024-08-21 Times Seen 179 Size 126 B (126 bytes) MD5 3d827aa7e2600dfb4bb4732bbf60f810 SHA1 e9cb21e52542a6bccf5c4fc05de799ab0fa548ec Loading... | |||||
| b3993e130555eef5e841c470ede1bf19 | DocumentWrite | 146 B | 2023-09-17 | 2024-08-21 | |
Introduced by DocumentWrite First Seen 2023-09-17 Last Seen 2024-08-21 Times Seen 179 Size 146 B (146 bytes) MD5 b3993e130555eef5e841c470ede1bf19 SHA1 808c339b77658370f8f8cd3b7806bb0a9bc07b52 Loading... | |||||
| da3d3844e105b72effb4345201b5e5ef | DocumentWrite | 18 B | 2023-03-07 | 2026-03-08 | |
Introduced by DocumentWrite First Seen 2023-03-07 Last Seen 2026-03-08 Times Seen 1545 Size 18 B (18 bytes) MD5 da3d3844e105b72effb4345201b5e5ef SHA1 274704f931fa665170d893f33fa49721c5c71a08 Loading... | |||||
| f0918c160a62b37d992f4d002dbac34b | DocumentWrite | 23 B | 2023-03-07 | 2026-03-08 | |
Introduced by DocumentWrite First Seen 2023-03-07 Last Seen 2026-03-08 Times Seen 1823 Size 23 B (23 bytes) MD5 f0918c160a62b37d992f4d002dbac34b SHA1 7518f90a4eac82794cd3cad0ec18749b30c1b585 Loading... | |||||
| 10c05284a43774a207b0e4570ba1487f | DocumentWrite | 104 B | 2023-09-17 | 2024-08-21 | |
Introduced by DocumentWrite First Seen 2023-09-17 Last Seen 2024-08-21 Times Seen 235 Size 104 B (104 bytes) MD5 10c05284a43774a207b0e4570ba1487f SHA1 f857eb10345f000d80360ba30fd7180545d6abed Loading... | |||||
| 992d7e4d8ebc1fd687c8fa9aa4f16b16 | DocumentWrite | 82 B | 2023-09-26 | 2024-08-21 | |
Introduced by DocumentWrite First Seen 2023-09-26 Last Seen 2024-08-21 Times Seen 110 Size 82 B (82 bytes) MD5 992d7e4d8ebc1fd687c8fa9aa4f16b16 SHA1 cdc8939d8c3410eb29e06b190f35a17edc2a4d9a Loading... | |||||
| 0cc99e1112bd05f34ecc2ba170f8c31f | DocumentWrite | 58 B | 2023-03-07 | 2025-01-20 | |
Introduced by DocumentWrite First Seen 2023-03-07 Last Seen 2025-01-20 Times Seen 300 Size 58 B (58 bytes) MD5 0cc99e1112bd05f34ecc2ba170f8c31f SHA1 6e3e484ab8d24a4c66660e94a7c812c33dce8062 Loading... | |||||
| 1ec6730b0d80250dc4adfafbec27f619 | DocumentWrite | 129 B | 2023-09-17 | 2024-08-21 | |
Introduced by DocumentWrite First Seen 2023-09-17 Last Seen 2024-08-21 Times Seen 288 Size 129 B (129 bytes) MD5 1ec6730b0d80250dc4adfafbec27f619 SHA1 524a971252aa2c1123025873cec486d5525416c7 Loading... | |||||
| 878da30bd3816a375cd08511cddfa4f6 | DocumentWrite | 34 B | 2023-03-07 | 2026-03-08 | |
Introduced by DocumentWrite First Seen 2023-03-07 Last Seen 2026-03-08 Times Seen 1545 Size 34 B (34 bytes) MD5 878da30bd3816a375cd08511cddfa4f6 SHA1 4f82bf819a0877c18af599aadf967833b119d8ff Loading... | |||||
| 062399be0172fd09bf7a25017cc16eed | DocumentWrite | 146 B | 2023-11-13 | 2024-08-20 | |
Introduced by DocumentWrite First Seen 2023-11-13 Last Seen 2024-08-20 Times Seen 33 Size 146 B (146 bytes) MD5 062399be0172fd09bf7a25017cc16eed SHA1 0e2466bf664e874bfc08aaafa58999bb0178f717 Loading... | |||||
| 640b350ef4d2c66419732424bda91f6b | DocumentWrite | 56 B | 2023-11-10 | 2024-08-20 | |
Introduced by DocumentWrite First Seen 2023-11-10 Last Seen 2024-08-20 Times Seen 48 Size 56 B (56 bytes) MD5 640b350ef4d2c66419732424bda91f6b SHA1 1a4dd36d563775a165e8b10a092e385833bc1403 Loading... | |||||
| 7f908669196ae1a8730ad0ba1757e6a1 | DocumentWrite | 14 B | 2023-03-07 | 2025-11-19 | |
Introduced by DocumentWrite First Seen 2023-03-07 Last Seen 2025-11-19 Times Seen 533 Size 14 B (14 bytes) MD5 7f908669196ae1a8730ad0ba1757e6a1 SHA1 1fa33b34ad447c02545a4f710dfbb17ded0b42d1 Loading... | |||||
| 5647ddb7ac66880717a930455e75be37 | DocumentWrite | 16 B | 2023-03-07 | 2026-03-07 | |
Introduced by DocumentWrite First Seen 2023-03-07 Last Seen 2026-03-07 Times Seen 1177 Size 16 B (16 bytes) MD5 5647ddb7ac66880717a930455e75be37 SHA1 a196e71fb217ce060e727e0124b1c0b5caf0a736 Loading... | |||||
| c1f24ef31c36da021ba1848e2fb63d0e | DocumentWrite | 99 B | 2023-09-17 | 2024-08-21 | |
Introduced by DocumentWrite First Seen 2023-09-17 Last Seen 2024-08-21 Times Seen 272 Size 99 B (99 bytes) MD5 c1f24ef31c36da021ba1848e2fb63d0e SHA1 f675e7f290f2a46158657352b9d5467a5222ca0b Loading... | |||||
| 1ef0bca0c8fe511a919ad12472e6c67f | DocumentWrite | 8 B | 2023-03-07 | 2026-03-09 | |
Introduced by DocumentWrite First Seen 2023-03-07 Last Seen 2026-03-09 Times Seen 8374 Size 8 B (8 bytes) MD5 1ef0bca0c8fe511a919ad12472e6c67f SHA1 1911560857da79f62a8b26817eeda52fa07cefc7 Loading... | |||||
| a92dccd4273143350d45fa5b80567983 | DocumentWrite | 162 B | 2023-10-07 | 2024-08-21 | |
Introduced by DocumentWrite First Seen 2023-10-07 Last Seen 2024-08-21 Times Seen 74 Size 162 B (162 bytes) MD5 a92dccd4273143350d45fa5b80567983 SHA1 43f224b06c41e85ffe7093a1e2d10da21c4e92e5 Loading... | |||||
| bc71f4ee00243e120d1c85da86caf1f7 | DocumentWrite | 180 B | 2023-09-17 | 2024-08-21 | |
Introduced by DocumentWrite First Seen 2023-09-17 Last Seen 2024-08-21 Times Seen 272 Size 180 B (180 bytes) MD5 bc71f4ee00243e120d1c85da86caf1f7 SHA1 2b787c5ea1f3dbbf41733f1185dbb7a4aaceb3cc Loading... | |||||
| 9c3853a6c938f91c5a3d9ecd820b46af | DocumentWrite | 104 B | 2023-09-17 | 2024-08-21 | |
Introduced by DocumentWrite First Seen 2023-09-17 Last Seen 2024-08-21 Times Seen 146 Size 104 B (104 bytes) MD5 9c3853a6c938f91c5a3d9ecd820b46af SHA1 bacba92b752e42947b42c964b9fad54fd1cea431 Loading... | |||||
| e948bc13a6eef49551e295d4b3de7166 | DocumentWrite | 26 B | 2023-09-17 | 2024-08-21 | |
Introduced by DocumentWrite First Seen 2023-09-17 Last Seen 2024-08-21 Times Seen 235 Size 26 B (26 bytes) MD5 e948bc13a6eef49551e295d4b3de7166 SHA1 3bbf688511db0be1c804c6713a8a4086fc684785 Loading... | |||||
| 394f2d3ca241095137ee32ddfe045737 | DocumentWrite | 27 B | 2023-03-07 | 2025-04-20 | |
Introduced by DocumentWrite First Seen 2023-03-07 Last Seen 2025-04-20 Times Seen 485 Size 27 B (27 bytes) MD5 394f2d3ca241095137ee32ddfe045737 SHA1 d2698648e42889dcbff62863a3f90e1ffb85b6fe Loading... | |||||
| a83b2d157c402fb8af63a7b05036c116 | DocumentWrite | 55 B | 2023-03-07 | 2026-03-08 | |
Introduced by DocumentWrite First Seen 2023-03-07 Last Seen 2026-03-08 Times Seen 1519 Size 55 B (55 bytes) MD5 a83b2d157c402fb8af63a7b05036c116 SHA1 e25a8fb72e28cc68095b23f2110b4184fa92439a Loading... | |||||
| c5411684e6e2ba4dea5f84d86b1f3517 | DocumentWrite | 102 B | 2023-09-17 | 2024-08-21 | |
Introduced by DocumentWrite First Seen 2023-09-17 Last Seen 2024-08-21 Times Seen 235 Size 102 B (102 bytes) MD5 c5411684e6e2ba4dea5f84d86b1f3517 SHA1 4327d6ccc35587f9f7b6752932d34b3e7cef4dbb Loading... | |||||
| 3a7ec53790e843464f79ca9aabac2054 | DocumentWrite | 35 B | 2023-03-07 | 2025-04-20 | |
Introduced by DocumentWrite First Seen 2023-03-07 Last Seen 2025-04-20 Times Seen 487 Size 35 B (35 bytes) MD5 3a7ec53790e843464f79ca9aabac2054 SHA1 503034d069dd59cfe53ee2211ec47880bf972d70 Loading... | |||||
| 6352545ea6012da9fee8887304f04e89 | DocumentWrite | 61 B | 2023-03-07 | 2025-04-20 | |
Introduced by DocumentWrite First Seen 2023-03-07 Last Seen 2025-04-20 Times Seen 545 Size 61 B (61 bytes) MD5 6352545ea6012da9fee8887304f04e89 SHA1 77830c7665448864df1b17793526de3581b63ab5 Loading... | |||||
| 618dabfe0e3ea690252232c5c15666de | DocumentWrite | 129 B | 2023-09-17 | 2024-08-21 | |
Introduced by DocumentWrite First Seen 2023-09-17 Last Seen 2024-08-21 Times Seen 286 Size 129 B (129 bytes) MD5 618dabfe0e3ea690252232c5c15666de SHA1 eec0fa2e7ad7473a2691a5c21933cf6e2ba43028 Loading... | |||||
| de81adf0ce4ad2fd7446bc2578314228 | DocumentWrite | 9 B | 2023-03-07 | 2026-03-07 | |
Introduced by DocumentWrite First Seen 2023-03-07 Last Seen 2026-03-07 Times Seen 782 Size 9 B (9 bytes) MD5 de81adf0ce4ad2fd7446bc2578314228 SHA1 5be8f6deecc11b33219afa68681b413be10fa365 Loading... | |||||
| 79bd3a82ca404c0ec144648b37d1f80a | DocumentWrite | 134 B | 2023-10-29 | 2024-08-20 | |
Introduced by DocumentWrite First Seen 2023-10-29 Last Seen 2024-08-20 Times Seen 67 Size 134 B (134 bytes) MD5 79bd3a82ca404c0ec144648b37d1f80a SHA1 90be7d5c3154028d0e5d6f07cdeede583f4045ec Loading... | |||||
| c76f5f7185a371ac56ba2fb348d54100 | DocumentWrite | 279 B | 2023-03-07 | 2025-04-20 | |
Introduced by DocumentWrite First Seen 2023-03-07 Last Seen 2025-04-20 Times Seen 486 Size 279 B (279 bytes) MD5 c76f5f7185a371ac56ba2fb348d54100 SHA1 f178f74314dc9f63c3c5ab392ed79bf527755507 Loading... | |||||
| 3b950e62faebc1741c89b1f157ff9559 | DocumentWrite | 23 B | 2023-03-07 | 2025-04-20 | |
Introduced by DocumentWrite First Seen 2023-03-07 Last Seen 2025-04-20 Times Seen 487 Size 23 B (23 bytes) MD5 3b950e62faebc1741c89b1f157ff9559 SHA1 eb5ed7eea77492c3671ed4e46804ccf869d72d62 Loading... | |||||
| a1f9c1e966ac0fc4740c0331d1bd6450 | DocumentWrite | 17 B | 2023-03-07 | 2026-02-26 | |
Introduced by DocumentWrite First Seen 2023-03-07 Last Seen 2026-02-26 Times Seen 557 Size 17 B (17 bytes) MD5 a1f9c1e966ac0fc4740c0331d1bd6450 SHA1 87964e6e16180fa5d0fa4056711438f7b111efb1 Loading... | |||||
| 60dd6c6958de103e3993d42edc03d56e | DocumentWrite | 144 B | 2023-03-07 | 2025-11-19 | |
Introduced by DocumentWrite First Seen 2023-03-07 Last Seen 2025-11-19 Times Seen 353 Size 144 B (144 bytes) MD5 60dd6c6958de103e3993d42edc03d56e SHA1 a43a57d0cffec3d41b8dd6cc5b8385ace46ab9f4 Loading... | |||||
| 1067d7a76261c62f37f765068d896aed | DocumentWrite | 139 B | 2023-10-22 | 2024-08-21 | |
Introduced by DocumentWrite First Seen 2023-10-22 Last Seen 2024-08-21 Times Seen 216 Size 139 B (139 bytes) MD5 1067d7a76261c62f37f765068d896aed SHA1 e47a48b12396ac64bf0caced68590e2ef5612a00 Loading... | |||||
| 520a088433de6a3cfa61c4ff796712ee | DocumentWrite | 105 B | 2023-09-17 | 2024-08-21 | |
Introduced by DocumentWrite First Seen 2023-09-17 Last Seen 2024-08-21 Times Seen 234 Size 105 B (105 bytes) MD5 520a088433de6a3cfa61c4ff796712ee SHA1 6549636334a1f99bbe8e9a3371d486acfaf74956 Loading... | |||||
| 9cd62eab5025eb90e81af2106120f310 | DocumentWrite | 106 B | 2023-09-17 | 2024-08-21 | |
Introduced by DocumentWrite First Seen 2023-09-17 Last Seen 2024-08-21 Times Seen 236 Size 106 B (106 bytes) MD5 9cd62eab5025eb90e81af2106120f310 SHA1 e26954b36a82b8226ba3dc38e1667fb3e16c58e0 Loading... | |||||
| 8913a776acb82463b2b5190a11145088 | DocumentWrite | 18 B | 2023-03-07 | 2025-11-19 | |
Introduced by DocumentWrite First Seen 2023-03-07 Last Seen 2025-11-19 Times Seen 470 Size 18 B (18 bytes) MD5 8913a776acb82463b2b5190a11145088 SHA1 efff19ff85be132972a09cebb7625a7e3d14855e Loading... | |||||
| 091ffecbd3f8b4972289bcc6478db9ca | DocumentWrite | 109 B | 2023-03-07 | 2025-04-20 | |
Introduced by DocumentWrite First Seen 2023-03-07 Last Seen 2025-04-20 Times Seen 486 Size 109 B (109 bytes) MD5 091ffecbd3f8b4972289bcc6478db9ca SHA1 88b6ad263023d3b23968b9f4ecd720b5040502fb Loading... | |||||
HTTP Transactions (162)
| URL | IP | Response | Size |
|---|







