Report Overview
Visitedpublic
2025-08-12 03:17:49
Tags
Submit Tags
URL
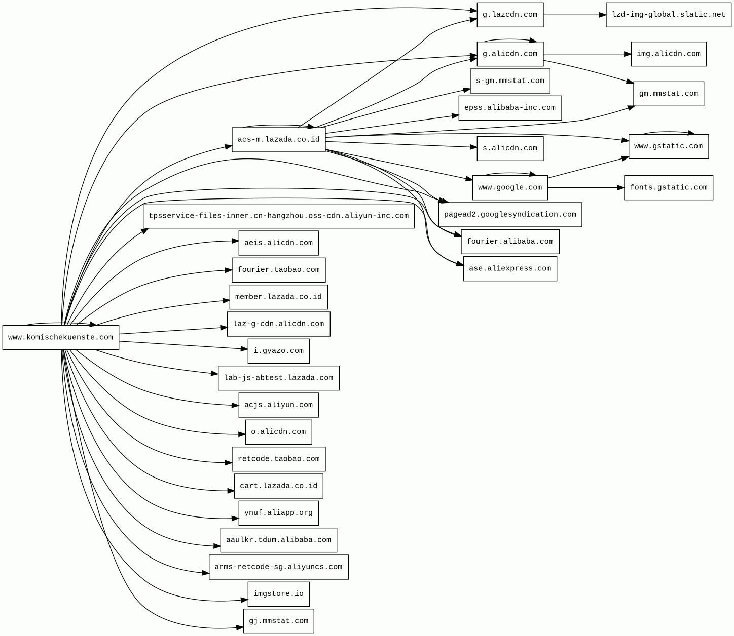
www.komischekuenste.com/club/
Finishing URL
www.komischekuenste.com/club/
IP / ASN

172.67.162.110
Title
KOITOTO | Situs Live Casino Terpercaya & Roulette Online No #1 Gampang Menang
Detections
urlquery
0
Network Intrusion Detection
6
Threat Detection Systems
1
Host Summary
| Host | Rank | Registered | First Seen | Last Seen | Sent | Received | IP | Fingerprints |
|---|---|---|---|---|---|---|---|---|
lzd-img-global.slatic.net | 132440 | 2013-09-24 | 2021-12-16 | 2025-08-07 | 960 B | 112 kB | ![]() 163.53.19.13 | |
aeis.alicdn.com | 75152 | 2008-06-25 | 2016-08-25 | 2025-08-09 | 433 B | 222 kB | ![]() 23.49.27.47 | ![]() |
aaulkr.tdum.alibaba.com | unknown | 1999-04-15 | 2025-08-12 | 2025-08-12 | 426 B | 407 B | ![]() 47.246.146.54 | ![]() |
member.lazada.co.id | 11163 | 2012-02-24 | 2018-02-10 | 2025-08-08 | 4.7 kB | 8.9 kB | ![]() 47.246.167.151 | ![]() |
imgstore.io | 181169 | 2024-05-26 | 2021-02-06 | 2025-08-07 | 1.9 kB | 1.5 MB | ![]() 104.21.59.246 | |
i.gyazo.com | 157397 | 2007-08-31 | 2014-03-14 | 2025-08-06 | 465 B | 1.0 kB | ![]() 104.18.25.163 | |
g.alicdn.com | 38802 | 2008-06-25 | 2014-10-06 | 2025-08-09 | 8.2 kB | 572 kB | ![]() 23.36.77.72 | ![]() |
arms-retcode-sg.aliyuncs.com 9 alert(s) on this Host | 118752 | 2012-04-01 | 2017-12-29 | 2025-08-07 | 12 kB | 2.4 kB | ![]() 8.222.203.130 | |
gm.mmstat.com | 104988 | 2007-12-25 | 2013-09-16 | 2025-08-08 | 2.7 kB | 1.3 kB | ![]() 140.205.151.7 | |
o.alicdn.com | 89234 | 2008-06-25 | 2021-04-29 | 2025-08-11 | 905 B | 90 kB | ![]() 47.246.50.175 | ![]() |
img.alicdn.com | 61670 | 2008-06-25 | 2015-03-04 | 2025-08-11 | 951 B | 19 kB | ![]() 47.246.44.177 | ![]() |
s.alicdn.com | 122221 | 2008-06-25 | 2019-04-29 | 2025-08-11 | 499 B | 2.9 kB | ![]() 54.230.80.202 | ![]() |
g.lazcdn.com | 82941 | 2021-11-05 | 2022-09-16 | 2025-08-07 | 26 kB | 9.7 MB | ![]() 90.84.161.23 | |
epss.alibaba-inc.com | 498005 | 1999-08-24 | 2023-06-11 | 2025-08-10 | 1.1 kB | 474 B | ![]() 47.246.174.209 | ![]() |
ynuf.aliapp.org | 49898 | 2008-01-04 | 2017-01-30 | 2025-08-08 | 421 B | 969 B | ![]() 124.239.14.252 | ![]() ![]() |
ase.aliexpress.com | 168553 | 2006-04-16 | 2024-08-02 | 2025-08-07 | 2.2 kB | 2.2 kB | ![]() 47.246.146.199 | ![]() |
lab-js-abtest.lazada.com | 208720 | 2009-08-25 | 2023-01-23 | 2025-08-11 | 1.1 kB | 1.9 kB | ![]() 38.54.123.61 | |
www.google.com | 22 | 1997-09-15 | 2015-05-10 | 2025-08-06 | 2.7 kB | 88 kB | ![]() 142.250.74.68 | |
s-gm.mmstat.com | 219681 | 2007-12-25 | 2022-05-11 | 2025-08-06 | 940 B | 852 B | ![]() 140.205.151.7 | |
gj.mmstat.com | 103095 | 2007-12-25 | 2014-12-16 | 2025-08-07 | 5.0 kB | 2.8 kB | ![]() 47.246.136.160 | |
cart.lazada.co.id | 168624 | 2012-02-24 | 2018-03-26 | 2025-08-05 | 1.1 kB | 2.2 kB | ![]() 47.246.167.151 | ![]() |
www.gstatic.com | 146047 | 2008-02-11 | 2012-05-29 | 2025-08-06 | 3.4 kB | 3.4 MB | ![]() 142.250.178.99 | |
www.komischekuenste.com | unknown | 2025-07-17 | 2025-08-12 | 2025-08-12 | 2.6 kB | 481 kB | ![]() 172.67.162.110 | |
acjs.aliyun.com | 341836 | 2007-09-28 | 2012-05-30 | 2025-08-06 | 541 B | 270 B | ![]() 203.119.175.231 | ![]() |
fourier.taobao.com | 73681 | 2003-04-21 | 2019-10-09 | 2025-08-09 | 3.3 kB | 2.3 kB | ![]() 123.183.232.34 | ![]() |
laz-g-cdn.alicdn.com | 98700 | 2008-06-25 | 2017-09-28 | 2025-08-08 | 1.6 kB | 74 kB | ![]() 90.84.160.23 | |
pagead2.googlesyndication.com | 610 | 2003-01-21 | 2012-05-21 | 2025-08-07 | 964 B | 323 kB | ![]() 142.250.74.34 | |
fourier.alibaba.com | 73547 | 1999-04-15 | 2017-12-29 | 2025-08-07 | 4.5 kB | 1.0 kB | ![]() 47.246.167.133 | ![]() |
retcode.taobao.com | 346953 | 2003-04-21 | 2015-07-07 | 2025-08-06 | 7.3 kB | 1.5 kB | ![]() 59.82.120.12 | ![]() |
acs-m.lazada.co.id | 155180 | 2012-02-24 | 2017-12-21 | 2025-08-06 | 6.5 kB | 15 kB | ![]() 47.246.173.23 | ![]() |
tpsservice-files-inner.cn-hangzhou.oss-cdn.aliyun-inc.com | 622645 | 2009-09-22 | 2020-04-10 | 2025-08-09 | 548 B | 0 B | ![]() 0.0.0.0 | |
fonts.gstatic.com | unknown | 2008-02-11 | 2014-04-02 | 2025-08-06 | 525 B | 16 kB | ![]() 142.250.74.35 |
Nginx (Web servers, Reverse proxies)
Nginx is a web server that can also be used as a reverse proxy, load balancer, mail proxy and HTTP cache.Alibaba Cloud Object Storage Service (IaaS)
Alibaba Cloud Object Storage Service (OSS) is a cloud-based object storage service provided by Alibaba Cloud, which allows users to store and access large amounts of data in the cloud.Tengine (Web servers)
Tengine is a web server which is based on the Nginx HTTP server.Cloudflare (CDN)
Cloudflare is a web-infrastructure and website-security company, providing content-delivery-network services, DDoS mitigation, Internet security, and distributed domain-name-server services.Google Cloud CDN (CDN)
Cloud CDN uses Google's global edge network to serve content closer to users.Google Cloud (IaaS)
Google Cloud is a suite of cloud computing services.Amazon Web Services (PaaS)
Amazon Web Services (AWS) is a comprehensive cloud services platform offering compute power, database storage, content delivery and other functionality.Amazon CloudFront (CDN)
Amazon CloudFront is a fast content delivery network (CDN) service that securely delivers data, videos, applications, and APIs to customers globally with low latency, high transfer speeds.OpenResty (Web servers)
OpenResty is a web platform based on nginx which can run Lua scripts using its LuaJIT engine.Spring (Web frameworks)
Java (Programming languages)
Java is a class-based, object-oriented programming language that is designed to have as few implementation dependencies as possible.AMP (JavaScript frameworks)
AMP, originally created by Google, is an open-source HTML framework developed by the AMP open-source Project. AMP is designed to help webpages load faster.React (JavaScript frameworks)
React is an open-source JavaScript library for building user interfaces or UI components.RequireJS (JavaScript frameworks)
RequireJS is a JavaScript library and file loader which manages the dependencies between JavaScript files and in modular programming.jQuery (JavaScript libraries)
jQuery is a JavaScript library which is a free, open-source software designed to simplify HTML DOM tree traversal and manipulation, as well as event handling, CSS animation, and Ajax.Alibaba Cloud CDN (CDN)
Alibaba Cloud CDN is a global network of servers designed to deliver high-performance, low-latency content to users around the world. It is a cloud-based service provided by Alibaba Cloud, a subsidiary of the Alibaba Group, that enables businesses to accelerate the delivery of their web content, including images, videos, and static files, to end-users.Related reports
Network Intrusion Detection Systems
Suricata /w Emerging Threats Pro
| Timestamp | Severity | Source IP | Destination IP | Alert |
|---|---|---|---|---|
| low | ![]() 172.18.0.3 | ![]() 8.222.203.130 | ET INFO Observed Alibaba Cloud CDN Domain (aliyuncs .com in TLS SNI) | |
| low | ![]() 172.18.0.3 | ![]() 8.222.203.130 | ET INFO Observed Alibaba Cloud CDN Domain (aliyuncs .com in TLS SNI) | |
| low | ![]() 172.18.0.3 | ![]() 8.222.203.130 | ET INFO Observed Alibaba Cloud CDN Domain (aliyuncs .com in TLS SNI) | |
| low | ![]() 172.18.0.3 | ![]() 8.222.203.130 | ET INFO Observed Alibaba Cloud CDN Domain (aliyuncs .com in TLS SNI) | |
| low | ![]() 172.18.0.3 | ![]() 8.222.203.130 | ET INFO Observed Alibaba Cloud CDN Domain (aliyuncs .com in TLS SNI) | |
| low | ![]() 172.18.0.3 | ![]() 8.222.203.130 | ET INFO Observed Alibaba Cloud CDN Domain (aliyuncs .com in TLS SNI) |
Threat Detection Systems
| Detection System | Indicator | Verdict | Alert |
|---|---|---|---|
| Quad9 DNS | arms-retcode-sg.aliyuncs.com | malicious | Sinkholed |
JavaScript (72)
| HASH | FROM | Size | First Seen | Last Seen | |
|---|---|---|---|---|---|
| 763b09dfd5ea5f28f86ff302bcef406b | DocumentWrite | 163 B | 2024-10-24 | 2026-04-02 | |
Introduced by DocumentWrite First Seen 2024-10-24 Last Seen 2026-04-02 Times Seen 17128 Size 163 B (163 bytes) MD5 763b09dfd5ea5f28f86ff302bcef406b SHA1 b1c7ebba969dd754b4408ffd377be8f7aff21a7f Loading... | |||||
HTTP Transactions (157)
| URL | IP | Response | Size |
|---|








