Report Overview
Visitedpublic
2025-06-26 11:59:04
Tags
Submit Tags
URL
www.aznude.com/azncdn/176832ab6d5346a8a60f0775eac4e5be/176832ab6d5346a8a60f0775eac4e5be-hd.html
Finishing URL
www.aznude.com/azncdn/176832ab6d5346a8a60f0775eac4e5be/176832ab6d5346a8a60f0775eac4e5be-hd.html
IP / ASN

104.18.51.6
Title
Tripti Dimri Breasts Scene in Animal - AZNude
Detections
urlquery
0
Network Intrusion Detection
0
Threat Detection Systems
0
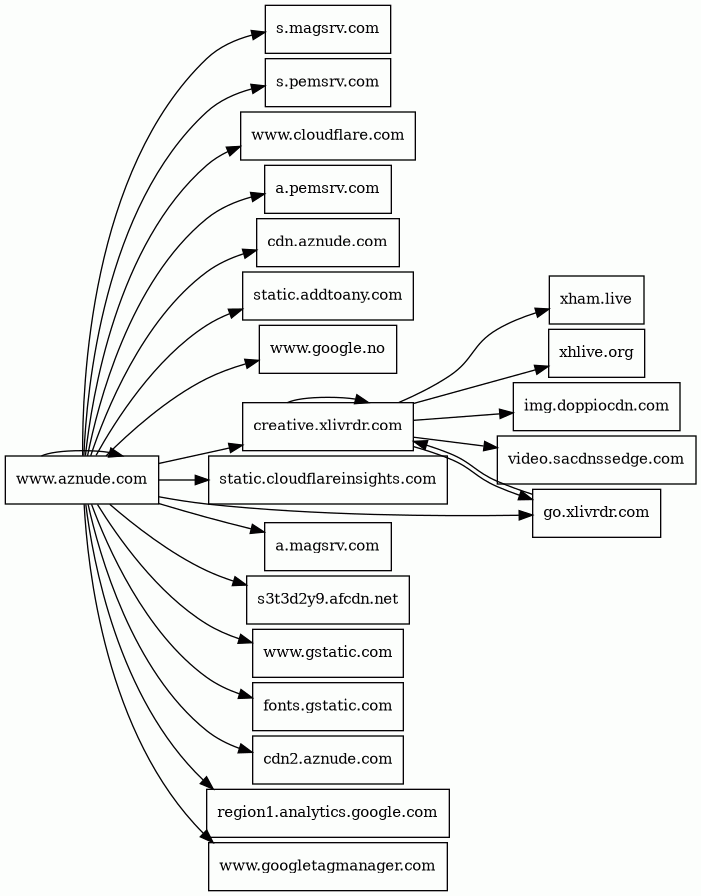
Host Summary
| Host | Rank | Registered | First Seen | Last Seen | Sent | Received | IP | Fingerprints |
|---|---|---|---|---|---|---|---|---|
region1.analytics.google.com | unknown | 1997-09-15 | 2022-03-17 | 2025-06-25 | 1.1 kB | 848 B | ![]() 216.239.34.36 | |
s3t3d2y9.afcdn.net | unknown | 2022-06-27 | 2025-05-07 | 2025-06-19 | 4.0 kB | 99 kB | ![]() 95.173.205.14 | |
cdn2.aznude.com | 243804 | 2015-09-02 | 2017-02-21 | 2025-06-22 | 6.5 kB | 167 kB | ![]() 95.173.205.14 | |
creative.xlivrdr.com | unknown | 2021-06-22 | 2021-07-02 | 2025-06-22 | 13 kB | 2.1 MB | ![]() 172.67.213.77 | |
fonts.gstatic.com | unknown | 2008-02-11 | 2014-04-02 | 2025-06-25 | 4.4 kB | 155 kB | ![]() 142.250.74.35 | |
video.sacdnssedge.com | unknown | 2024-01-30 | 2024-01-31 | 2025-06-21 | 445 B | 670 B | ![]() 95.173.205.15 | |
xham.live | unknown | 2023-03-21 | 2023-03-22 | 2025-06-24 | 433 B | 824 B | ![]() 104.17.118.12 | |
a.pemsrv.com | unknown | 2023-08-01 | 2023-08-05 | 2025-06-22 | 415 B | 106 kB | ![]() 95.173.205.15 | |
static.addtoany.com | 4091 | 2006-03-10 | 2012-05-21 | 2025-06-26 | 5.6 kB | 94 kB | ![]() 172.67.39.148 | |
www.gstatic.com | unknown | 2008-02-11 | 2012-05-29 | 2025-06-25 | 1.4 kB | 429 kB | ![]() 142.250.74.99 | |
go.xlivrdr.com | unknown | 2021-06-22 | 2021-07-02 | 2025-06-19 | 15 kB | 82 kB | ![]() 104.18.40.50 | |
www.cloudflare.com | 6775 | 2009-02-17 | 2012-05-22 | 2025-06-20 | 894 B | 1.2 kB | ![]() 104.16.123.96 | |
static.cloudflareinsights.com | 1294 | 2019-08-30 | 2019-09-24 | 2025-06-25 | 506 B | 20 kB | ![]() 104.16.80.73 | |
a.magsrv.com | unknown | 2023-08-01 | 2023-08-04 | 2025-06-20 | 2.1 kB | 550 kB | ![]() 95.173.205.14 | |
www.aznude.com | 318932 | 2015-09-02 | 2017-01-30 | 2025-06-22 | 1.8 kB | 168 kB | ![]() 104.18.53.42 | |
www.google.no | 25607 | 2001-02-26 | 2012-06-26 | 2025-06-25 | 877 B | 580 B | ![]() 142.250.74.131 | |
s.pemsrv.com | unknown | 2023-08-01 | 2023-08-04 | 2025-06-23 | 437 B | 251 B | ![]() 95.211.229.247 | |
xhlive.org | unknown | 2022-04-04 | 2022-04-04 | 2025-06-21 | 434 B | 826 B | ![]() 104.17.118.12 | |
www.googletagmanager.com | 75 | 2011-11-11 | 2012-10-04 | 2025-06-25 | 435 B | 378 kB | ![]() 142.250.74.168 | |
cdn.aznude.com | 336830 | 2015-09-02 | 2017-02-14 | 2025-06-22 | 25 kB | 1.7 MB | ![]() 104.18.53.42 | |
s.magsrv.com | unknown | 2023-08-01 | 2023-08-04 | 2025-06-22 | 12 kB | 37 kB | ![]() 95.211.229.246 | |
img.doppiocdn.com | unknown | 2022-02-16 | 2025-02-10 | 2025-06-20 | 14 kB | 418 kB | ![]() 104.17.223.114 |
Related reports
Threat Detection Systems
Public InfoSec YARA rules
No alerts detected
OpenPhish
No alerts detected
PhishTank
No alerts detected
Quad9 DNS
No alerts detected
ThreatFox
No alerts detected
JavaScript (49)
No JavaScripts
HTTP Transactions (191)
| URL | IP | Response | Size |
|---|


