Report Overview
Visitedpublic
2023-12-11 11:25:13
Tags
Submit Tags
URL
s1211.t.en25.com/e/bfs?s=1211&lguid=c9b47d31510845148139770aa0160c02&elqTrackId=35D282B4C35BD1D39EF16393917C3CA8&elq=9a5b123f2bb44c0581067d05eb77e2dd&elqaid=7382&elqat=1&elqCampaignId=4487
Finishing URL
www.kinaxis.com/en/resources/content/operations-sce-ln/concurrent-execution?utm_medium=edm&utm_source=eloqua&utm_campaign=7015Y000004Ft2MQAS
IP / ASN

192.29.64.52
Title
Kinaxis concurrent execution product brochure
Detections
urlquery
0
Network Intrusion Detection
0
Threat Detection Systems
0
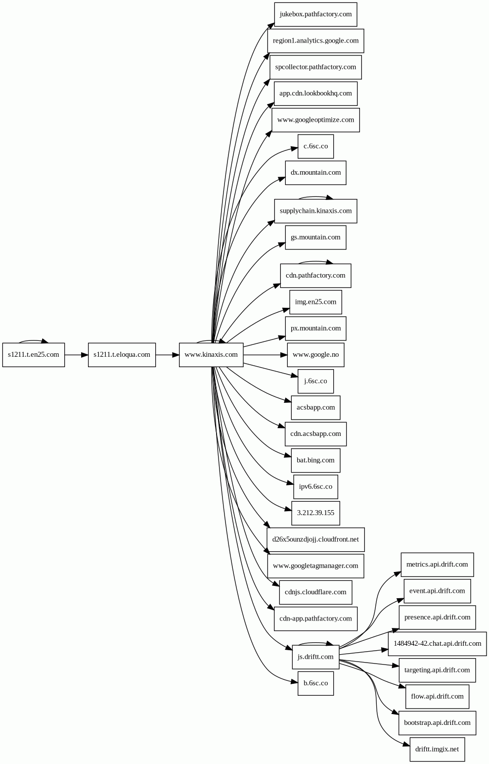
Host Summary
| Host | Rank | Registered | First Seen | Last Seen | Sent | Received | IP | Fingerprints |
|---|---|---|---|---|---|---|---|---|
s1211.t.eloqua.com | unknown | 2000-01-10 | 2014-02-17 13:20:08 | 2023-11-23 04:55:38 | 656 B | 1.0 kB | ![]() 192.29.66.104 | |
cdn-app.pathfactory.com | 162180 | 2016-08-05 | 2021-08-22 22:14:46 | 2023-12-02 20:06:20 | 910 B | 569 kB | ![]() 54.230.111.113 | |
event.api.drift.com | 7238 | 1995-04-15 | 2016-08-04 09:30:07 | 2023-12-10 08:12:46 | 1.4 kB | 2.1 kB | ![]() 50.16.7.188 | |
spcollector.pathfactory.com | 161355 | 2016-08-05 | 2020-11-30 10:27:53 | 2023-11-30 14:19:02 | 448 B | 471 B | ![]() 3.90.100.150 | |
supplychain.kinaxis.com | unknown | 2001-03-15 | 2019-01-24 15:27:50 | 2023-11-01 09:10:01 | 2.8 kB | 1.6 kB | ![]() 192.29.70.228 | |
bootstrap.api.drift.com | 6517 | 1995-04-15 | 2020-08-26 12:26:04 | 2023-12-10 08:12:44 | 1.1 kB | 7.8 kB | ![]() 50.16.7.188 | |
services.addons.mozilla.org | 6161 | 1998-01-24 | 2012-05-21 16:03:02 | 2023-12-10 21:10:02 | 695 B | 1.7 kB | ![]() 54.230.111.21 | |
ocsp.int-r1.certainly.com | unknown | 2002-07-18 | 2023-03-14 14:34:32 | 2023-12-10 19:25:04 | 349 B | 1.1 kB | ![]() 151.101.131.3 | |
www.kinaxis.com | unknown | 2001-03-15 | 2014-02-17 13:20:09 | 2023-11-21 09:30:43 | 6.0 kB | 3.1 MB | ![]() 151.101.2.133 | |
cdnjs.cloudflare.com | 235 | 2009-02-17 | 2015-04-17 22:46:33 | 2023-12-11 07:16:37 | 454 B | 1.8 kB | ![]() 104.17.24.14 | |
ipv6.6sc.co | unknown | 2014-12-12 | 2022-05-05 14:08:31 | 2023-12-10 20:39:46 | 427 B | 428 B | ![]() 95.101.10.131 | |
targeting.api.drift.com | 6312 | 1995-04-15 | 2019-05-13 07:35:39 | 2023-12-05 21:53:44 | 2.3 kB | 3.1 kB | ![]() 50.16.7.188 | |
www.googletagmanager.com | 75 | 2011-11-11 | 2013-05-22 04:07:37 | 2023-12-11 10:10:55 | 886 B | 624 kB | ![]() 142.250.74.168 | |
js.driftt.com | 5753 | 2013-10-31 | 2018-06-14 17:30:16 | 2023-12-10 08:12:43 | 42 kB | 2.1 MB | ![]() 54.230.111.73 | |
region1.analytics.google.com | unknown | 1997-09-15 | 2022-03-17 12:26:33 | 2023-12-11 05:09:15 | 3.9 kB | 1.7 kB | ![]() 216.239.32.36 | |
bat.bing.com | 387 | 1996-01-29 | 2014-04-08 11:23:16 | 2023-12-10 05:09:31 | 1.8 kB | 17 kB | ![]() 13.107.21.200 | |
1484942-42.chat.api.drift.com | unknown | 1995-04-15 | 2020-10-13 08:45:12 | 2023-11-01 09:10:07 | 1.7 kB | 466 B | ![]() 3.94.45.69 | |
acsbapp.com | 5220 | 2020-08-08 | 2020-08-14 07:49:08 | 2023-12-10 05:51:07 | 421 B | 92 kB | ![]() 104.22.0.204 | |
jukebox.pathfactory.com | 66320 | 2016-08-05 | 2019-05-16 11:15:04 | 2023-12-05 03:14:25 | 4.0 kB | 46 kB | ![]() 44.217.132.179 | |
flow.api.drift.com | 12085 | 1995-04-15 | 2020-09-10 14:29:30 | 2023-12-08 14:24:01 | 1.4 kB | 3.5 kB | ![]() 50.16.7.188 | |
www.googleoptimize.com | 1604 | 2019-04-06 | 2019-07-16 12:17:19 | 2023-12-10 15:22:07 | 435 B | 51 kB | ![]() 142.250.74.78 | |
cdn.acsbapp.com | 5589 | 2020-08-08 | 2020-08-16 08:12:24 | 2023-12-10 05:51:08 | 461 B | 67 kB | ![]() 172.67.11.155 | |
www.google.no | 25607 | 2001-02-26 | 2016-04-05 21:50:59 | 2023-12-11 06:33:27 | 589 B | 578 B | ![]() 142.250.74.163 | |
presence.api.drift.com | 5901 | 1995-04-15 | 2019-04-22 19:02:08 | 2023-12-07 16:43:18 | 879 B | 234 B | ![]() 35.174.210.7 | |
cdn.pathfactory.com | 184847 | 2016-08-05 | 2019-06-16 13:02:52 | 2023-12-06 14:57:54 | 14 kB | 1.9 MB | ![]() 143.204.55.86 | |
j.6sc.co | 8237 | 2014-12-12 | 2015-12-10 10:37:16 | 2023-12-11 08:19:30 | 405 B | 18 kB | ![]() 23.36.79.19 | |
c.6sc.co | 12150 | 2014-12-12 | 2017-01-30 00:27:07 | 2023-12-10 10:44:04 | 438 B | 321 B | ![]() 23.36.79.19 | |
driftt.imgix.net | 14024 | 2011-06-23 | 2017-01-30 11:46:28 | 2023-12-09 13:00:57 | 726 B | 7.8 kB | ![]() 151.101.246.208 | |
app.cdn.lookbookhq.com | 61215 | 2012-12-18 | 2019-02-07 07:50:56 | 2023-12-01 08:01:06 | 455 B | 8.4 kB | ![]() 54.230.111.113 | |
s1211.t.en25.com | unknown | 2002-02-07 | 2014-01-19 08:17:29 | 2023-11-14 15:39:31 | 1.3 kB | 3.2 kB | ![]() 192.29.64.52 | |
dx.mountain.com | 12081 | 1997-06-18 | 2021-06-28 10:59:34 | 2023-12-11 09:19:27 | 681 B | 6.0 kB | ![]() 34.238.149.65 | |
b.6sc.co | 6187 | 2014-12-12 | 2015-12-15 20:22:13 | 2023-12-08 20:29:55 | 23 kB | 11 kB | ![]() 23.36.79.19 | |
ocsp.r2m03.amazontrust.com | unknown | 2007-05-11 | 2023-02-21 01:06:24 | 2023-12-10 11:50:58 | 1.4 kB | 3.8 kB | ![]() 143.204.53.97 | |
metrics.api.drift.com | 6235 | 1995-04-15 | 2018-08-07 17:52:06 | 2023-12-08 15:20:05 | 1.7 kB | 2.1 kB | ![]() 50.16.7.188 | |
d26x5ounzdjojj.cloudfront.net | unknown | 2008-04-25 | 2016-03-28 23:57:52 | 2023-11-30 15:49:08 | 446 B | 12 kB | ![]() 54.230.241.67 | |
img.en25.com | 6484 | 2002-02-07 | 2012-05-31 23:46:27 | 2023-12-11 05:45:55 | 414 B | 2.8 kB | ![]() 104.80.213.139 | |
3.212.39.155 1 alert(s) on this Host | unknown | unknown | No data | No data | 430 B | 435 B | ![]() 3.212.39.155 | |
px.mountain.com | 11897 | 1997-06-18 | 2021-07-08 22:56:16 | 2023-12-09 17:40:34 | 3.5 kB | 2.8 kB | ![]() 44.235.191.156 | |
gs.mountain.com | 17855 | 1997-06-18 | 2021-07-16 14:27:00 | 2023-12-11 10:11:17 | 455 B | 731 B | ![]() 35.81.162.201 |
Related reports
Threat Detection Systems
Public InfoSec YARA rules
No alerts detected
OpenPhish
No alerts detected
PhishTank
No alerts detected
mnemonic secure dns
No alerts detected
Quad9 DNS
| Scan Date | Severity | Indicator | Alert |
|---|---|---|---|
| 2023-12-11 | medium | 3.212.39.155 | Sinkholed |
ThreatFox
No alerts detected
File detected
URL
www.kinaxis.com/sites/default/files/resources/Kinaxis-Concurrent-Execution-Brochure.pdf
IP / ASN

151.101.2.133
File Overview
File TypePDF document, version 1.7, 0 pages
- data
Size2.8 MB (2767406 bytes)
MD51d576c5582253b9402d8f4bca66e8371
SHA1269b56eb64ae69710194b87d2346c1187bf3cd91
JavaScript (89)
No JavaScripts
HTTP Transactions (172)
| URL | IP | Response | Size |
|---|



