Report Overview
Visitedpublic
2026-02-26 20:55:55
Tags
Submit Tags
URL
tcgbestvaluecollectibles.com/
Finishing URL
tcgbestvaluecollectibles.com/
IP / ASN

23.227.38.73
Title
TCG Best Value Collectibles
Detections
urlquery
0
Network Intrusion Detection
0
Threat Detection Systems
4
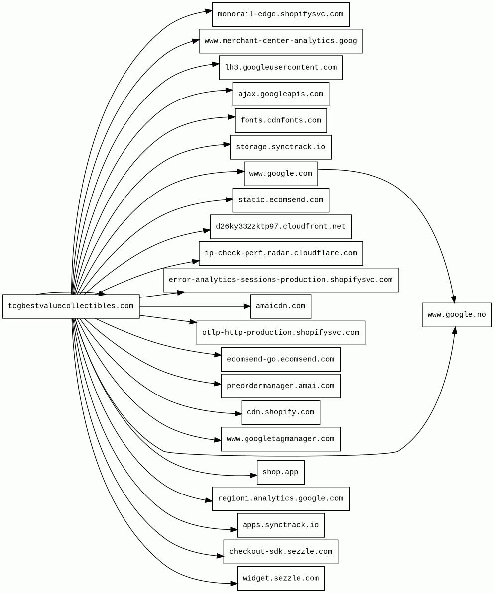
Host Summary
| Host | Rank | Registered | First Seen | Last Seen | Sent | Received | IP | Fingerprints |
|---|---|---|---|---|---|---|---|---|
apps.synctrack.io | 507709 | 2021-12-23 | 2021-12-23 | 2026-02-20 | 1.2 kB | 1.7 kB | ![]() 172.67.69.238 | |
tcgbestvaluecollectibles.com 345 alert(s) on this Host | 1802191 | 2023-04-17 | 2026-02-26 | 2026-02-26 | 146 kB | 3.4 MB | ![]() 23.227.38.73 | |
amaicdn.com | 51035 | 2020-05-29 | 2020-06-02 | 2026-02-22 | 1.3 kB | 1.4 MB | ![]() 104.26.12.152 | |
www.merchant-center-analytics.goog | 26729 | 2022-07-22 | 2022-09-16 | 2026-02-23 | 2.1 kB | 1.7 kB | ![]() 142.250.178.110 | |
www.googletagmanager.com | 283 | 2011-11-11 | 2012-10-04 | 2026-02-22 | 1.4 kB | 914 kB | ![]() 142.251.143.136 | |
otlp-http-production.shopifysvc.com | 28477 | 2017-09-29 | 2022-09-22 | 2026-02-25 | 4.3 kB | 3.0 kB | ![]() 34.160.147.240 | |
www.google.no | 92680 | 2001-02-26 | 2012-06-26 | 2026-02-22 | 2.6 kB | 1.2 kB | ![]() 142.251.142.227 | |
ajax.googleapis.com | 3691 | 2005-01-25 | 2012-05-22 | 2026-02-22 | 457 B | 94 kB | ![]() 142.251.143.138 | |
error-analytics-sessions-production.shopifysvc.com | 24150 | 2017-09-29 | 2024-12-03 | 2026-02-23 | 1.3 kB | 1.1 kB | ![]() 34.73.251.59 | ![]() |
storage.synctrack.io | 2066929 | 2021-12-23 | 2025-07-30 | 2026-02-21 | 481 B | 2.8 kB | ![]() 172.67.69.238 | |
monorail-edge.shopifysvc.com | 11124 | 2017-09-29 | 2019-08-29 | 2026-02-23 | 30 kB | 48 kB | ![]() 34.120.87.25 | |
ecomsend-go.ecomsend.com | 4149898 | 2013-04-21 | 2025-08-11 | 2026-02-22 | 4.1 kB | 12 kB | ![]() 104.26.8.43 | |
www.google.com | 22 | 1997-09-15 | 2015-05-10 | 2026-02-22 | 5.2 kB | 5.1 kB | ![]() 172.217.19.228 | |
region1.analytics.google.com | 22257 | 1997-09-15 | 2022-03-17 | 2026-02-22 | 1.1 kB | 862 B | ![]() 216.239.32.36 | |
checkout-sdk.sezzle.com | 441785 | 2011-02-27 | 2020-08-21 | 2026-02-22 | 454 B | 58 kB | ![]() 65.9.46.41 | |
widget.sezzle.com | 200761 | 2011-02-27 | 2017-10-17 | 2026-02-22 | 1.2 kB | 791 B | ![]() 18.238.243.37 | |
fonts.cdnfonts.com | 50661 | 2018-10-03 | 2020-06-10 | 2026-02-25 | 445 B | 2.6 kB | ![]() 104.21.72.124 | |
cdn.shopify.com 1 alert(s) on this Host | 3587 | 2005-03-11 | 2012-06-22 | 2026-02-23 | 6.7 kB | 1.5 MB | ![]() 23.227.39.200 | |
lh3.googleusercontent.com | 303 | 2008-11-17 | 2012-05-22 | 2026-02-23 | 1.9 kB | 1.4 MB | ![]() 142.250.178.65 | |
shop.app | 3567 | 2018-05-01 | 2020-04-15 | 2026-02-23 | 1.0 kB | 5.6 kB | ![]() 185.146.173.20 | |
static.ecomsend.com | 588192 | 2013-04-21 | 2022-11-30 | 2026-02-24 | 519 B | 0 B | ![]() 0.0.0.0 | |
d26ky332zktp97.cloudfront.net | unknown | 2008-04-25 | 2022-12-05 | 2026-02-22 | 508 B | 1.4 kB | ![]() 3.164.226.113 | |
preordermanager.amai.com | 3378698 | 2001-05-08 | 2020-08-12 | 2026-02-06 | 502 B | 1.3 kB | ![]() 34.196.12.156 | |
ip-check-perf.radar.cloudflare.com | 224404 | 2009-02-17 | 2023-10-30 | 2026-02-21 | 486 B | 1.0 kB | ![]() 104.18.31.78 |
Node.js (Programming languages)
Node.js is an open-source, cross-platform, JavaScript runtime environment that executes JavaScript code outside a web browser.Cloudflare (CDN)
Cloudflare is a web-infrastructure and website-security company, providing content-delivery-network services, DDoS mitigation, Internet security, and distributed domain-name-server services.Express (Web frameworks, Web servers)
Express is a web application framework for Node.js, released as free and open-source software under the MIT License. It is designed for building web applications and APIs.Shopify (Ecommerce, CMS)
Shopify is a subscription-based software that allows anyone to set up an online store and sell their products. Shopify store owners can also sell in physical locations using Shopify POS, a point-of-sale app and accompanying hardware.Amazon CloudFront (CDN)
Amazon CloudFront is a fast content delivery network (CDN) service that securely delivers data, videos, applications, and APIs to customers globally with low latency, high transfer speeds.Amazon Web Services (PaaS)
Amazon Web Services (AWS) is a comprehensive cloud services platform offering compute power, database storage, content delivery and other functionality.Google Cloud CDN (CDN)
Cloud CDN uses Google's global edge network to serve content closer to users.Google Cloud (IaaS)
Google Cloud is a suite of cloud computing services.Envoy (Reverse proxies)
Envoy is an open-source edge and service proxy, designed for cloud-native applications.hCaptcha (Security)
hCaptcha is an anti-bot solution that protects user privacy and rewards websites.PayPal (Payment processors)
PayPal is an online payments system that supports online money transfers and serves as an electronic alternative to traditional paper methods like checks and money orders.Amazon S3 (CDN)
Amazon S3 or Amazon Simple Storage Service is a service offered by Amazon Web Services (AWS) that provides object storage through a web service interface.Ubuntu (Operating systems)
Ubuntu is a free and open-source operating system on Linux for the enterprise server, desktop, cloud, and IoT.Nginx:1.18.0 (Web servers, Reverse proxies)
Nginx is a web server that can also be used as a reverse proxy, load balancer, mail proxy and HTTP cache.Cloudflare Bot Management (Security)
Cloudflare bot management solution identifies and mitigates automated traffic to protect websites from bad bots.Related reports
Threat Detection Systems
| Detection System | Indicator | Verdict | Alert |
|---|---|---|---|
| Private YARA rules | cdn.shopify.com/extensions/019c99ad-6d74-7a29-bafd-5a5c9c2e2abb/ecomsend-132/assets/ecomsend.js | audit | Hunting_JS_WebAssembly |
| DigiCert UltraDNS | tcgbestvaluecollectibles.com | malicious | Sinkholed |
| DNS4EU | tcgbestvaluecollectibles.com | malicious | Sinkholed |
| CIRA Canadian Shield DNS | tcgbestvaluecollectibles.com | malicious | Sinkholed |
JavaScript (111)
No JavaScripts
HTTP Transactions (219)
| URL | IP | Response | Size |
|---|



