Report Overview
Visitedpublic
2026-03-04 10:33:02
Tags
Submit Tags
URL
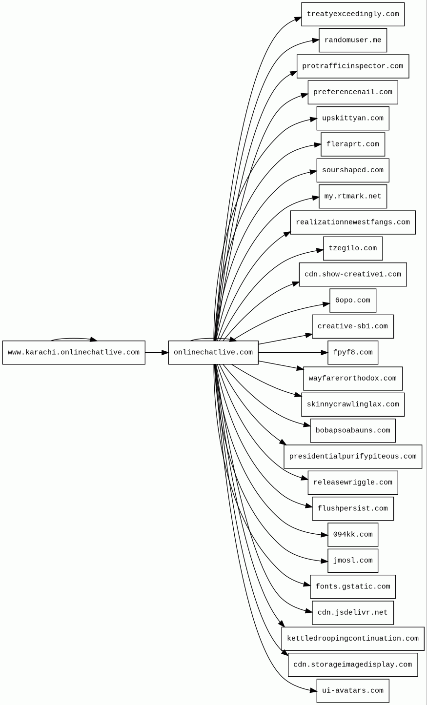
www.karachi.onlinechatlive.com/
Finishing URL
www.karachi.onlinechatlive.com/
IP / ASN

207.174.212.128
Title
Online Chat Live - karachi
Detections
urlquery
0
Network Intrusion Detection
0
Threat Detection Systems
33
Host Summary
| Host | Rank | Registered | First Seen | Last Seen | Sent | Received | IP | Fingerprints |
|---|---|---|---|---|---|---|---|---|
creative-sb1.com 51 alert(s) on this Host | 22211 | 2025-07-01 | 2025-08-08 | 2026-02-25 | 7.9 kB | 390 kB | ![]() 172.67.210.112 | |
preferencenail.com 3 alert(s) on this Host | 20606 | 2025-07-01 | 2025-07-08 | 2026-02-26 | 416 B | 86 kB | ![]() 185.196.197.72 | |
sourshaped.com 9 alert(s) on this Host | unknown | 2024-09-03 | 2025-10-06 | 2026-02-28 | 5.4 kB | 14 kB | ![]() 172.240.253.132 | ![]() |
www.karachi.onlinechatlive.com 6 alert(s) on this Host | unknown | unknown | No data | No data | 1.4 kB | 23 kB | ![]() 207.174.212.128 | |
bobapsoabauns.com | 16239 | 2025-01-23 | 2025-03-26 | 2026-02-27 | 1.9 kB | 100 kB | ![]() 104.21.73.203 | |
fpyf8.com | 164621 | 2022-04-06 | 2025-05-24 | 2026-02-28 | 414 B | 121 kB | ![]() 139.45.196.64 | |
kettledroopingcontinuation.com 36 alert(s) on this Host | 196057 | 2024-09-01 | 2025-07-30 | 2026-02-25 | 17 kB | 44 kB | ![]() 172.240.108.76 | ![]() |
fonts.googleapis.com | 313 | 2005-01-25 | 2012-05-23 | 2026-03-01 | 862 B | 33 kB | ![]() 142.250.74.10 | |
my.rtmark.net | 43911 | 2014-10-29 | 2015-02-04 | 2026-02-25 | 483 B | 841 B | ![]() 104.18.41.22 | |
flushpersist.com 3 alert(s) on this Host | 23810 | 2025-07-01 | 2025-07-08 | 2026-02-26 | 770 B | 530 B | ![]() 172.240.108.68 | ![]() |
randomuser.me | 96856 | 2013-08-06 | 2013-09-02 | 2026-02-26 | 24 kB | 337 kB | ![]() 188.114.97.1 | |
fleraprt.com | 17838 | 2022-01-14 | 2022-01-14 | 2026-02-27 | 1.2 kB | 914 B | ![]() 139.45.195.252 | |
cdn.jsdelivr.net | 1678 | 2012-05-16 | 2012-09-30 | 2026-03-01 | 1.1 kB | 230 kB | ![]() 151.101.1.229 | |
skinnycrawlinglax.com 12 alert(s) on this Host | 38609 | 2024-09-01 | 2025-07-09 | 2026-02-26 | 5.5 kB | 14 kB | ![]() 172.240.108.76 | ![]() |
cdn.show-creative1.com 1 alert(s) on this Host | 392451 | 2024-08-20 | 2024-08-27 | 2026-02-25 | 506 B | 3.6 kB | ![]() 172.67.208.42 | |
protrafficinspector.com 2 alert(s) on this Host | 614186 | 2025-06-18 | 2025-07-25 | 2026-02-25 | 962 B | 730 B | ![]() 3.121.244.250 | |
upskittyan.com | 93889 | 2021-08-31 | 2021-09-01 | 2026-02-27 | 4.6 kB | 101 kB | ![]() 139.45.197.122 | |
fonts.gstatic.com | unknown | 2008-02-11 | 2014-04-02 | 2026-03-01 | 2.2 kB | 299 kB | ![]() 216.58.207.195 | |
realizationnewestfangs.com 32 alert(s) on this Host | unknown | 2024-09-03 | 2025-10-02 | 2026-02-27 | 32 kB | 54 kB | ![]() 172.240.108.76 | ![]() |
094kk.com | unknown | 2022-09-13 | 2025-11-20 | 2026-02-26 | 7.9 kB | 180 kB | ![]() 139.45.197.247 | |
presidentialpurifypiteous.com 7 alert(s) on this Host | unknown | 2025-11-06 | 2026-01-14 | 2026-02-24 | 3.2 kB | 362 kB | ![]() 172.240.253.132 | ![]() |
wayfarerorthodox.com 27 alert(s) on this Host | unknown | 2024-09-03 | 2025-08-08 | 2026-02-27 | 18 kB | 41 kB | ![]() 172.240.127.242 | ![]() |
jmosl.com | unknown | 2016-09-12 | 2025-11-20 | 2026-03-01 | 4.5 kB | 180 kB | ![]() 139.45.197.116 | |
ui-avatars.com | 47604 | 2017-10-01 | 2017-10-07 | 2026-02-27 | 952 B | 3.2 kB | ![]() 172.67.75.120 | |
onlinechatlive.com 30 alert(s) on this Host | unknown | unknown | 2026-01-03 | 2026-02-15 | 8.3 kB | 102 kB | ![]() 207.174.212.128 | |
cdn.storageimagedisplay.com | 170153 | 2024-09-13 | 2024-09-13 | 2026-02-26 | 7.1 kB | 826 kB | ![]() 45.133.44.2 | |
releasewriggle.com | unknown | 2026-02-18 | 2026-03-04 | 2026-03-04 | 7.1 kB | 19 kB | ![]() 172.240.108.76 | ![]() |
treatyexceedingly.com 6 alert(s) on this Host | unknown | 2025-11-02 | 2026-01-14 | 2026-03-04 | 2.7 kB | 349 kB | ![]() 172.240.127.242 | ![]() |
tzegilo.com | 18163 | 2022-01-14 | 2022-01-14 | 2026-02-27 | 413 B | 19 kB | ![]() 104.21.11.245 | |
6opo.com | unknown | 2018-07-06 | 2025-12-05 | 2026-02-28 | 2.4 kB | 6.7 kB | ![]() 139.45.197.246 |
Cloudflare (CDN)
Cloudflare is a web-infrastructure and website-security company, providing content-delivery-network services, DDoS mitigation, Internet security, and distributed domain-name-server services.Nginx:1.21.6 (Web servers, Reverse proxies)
Nginx is a web server that can also be used as a reverse proxy, load balancer, mail proxy and HTTP cache.Envoy (Reverse proxies)
Envoy is an open-source edge and service proxy, designed for cloud-native applications.Apache HTTP Server (Web servers)
Apache is a free and open-source cross-platform web server software.Nginx (Web servers, Reverse proxies)
Nginx is a web server that can also be used as a reverse proxy, load balancer, mail proxy and HTTP cache.Nginx:1.25.5 (Web servers, Reverse proxies)
Nginx is a web server that can also be used as a reverse proxy, load balancer, mail proxy and HTTP cache.Related reports
Threat Detection Systems
| Detection System | Indicator | Verdict | Alert |
|---|---|---|---|
| DNS4EU | treatyexceedingly.com | malicious | Sinkholed |
| Quad9 DNS | realizationnewestfangs.com | malicious | Sinkholed |
| DNS4EU | realizationnewestfangs.com | malicious | Sinkholed |
| DNS4EU | kettledroopingcontinuation.com | malicious | Sinkholed |
| Quad9 DNS | kettledroopingcontinuation.com | malicious | Sinkholed |
| Cloudflare DNS | kettledroopingcontinuation.com | malicious | Sinkholed |
| Hagezi Threat Feed | kettledroopingcontinuation.com | malicious | Sinkholed |
| Cloudflare DNS | creative-sb1.com | malicious | Sinkholed |
| Quad9 DNS | creative-sb1.com | malicious | Sinkholed |
| DNS4EU | creative-sb1.com | malicious | Sinkholed |
| Hagezi Threat Feed | onlinechatlive.com | malicious | Sinkholed |
| DNS4EU | onlinechatlive.com | malicious | Sinkholed |
| Quad9 DNS | protrafficinspector.com | malicious | Sinkholed |
| Hagezi Threat Feed | wayfarerorthodox.com | malicious | Sinkholed |
| DNS4EU | wayfarerorthodox.com | malicious | Sinkholed |
| Quad9 DNS | wayfarerorthodox.com | malicious | Sinkholed |
| Quad9 DNS | preferencenail.com | malicious | Sinkholed |
| Hagezi Threat Feed | preferencenail.com | malicious | Sinkholed |
| Cloudflare DNS | preferencenail.com | malicious | Sinkholed |
| DNS4EU | sourshaped.com | malicious | Sinkholed |
| Quad9 DNS | sourshaped.com | malicious | Sinkholed |
| Cloudflare DNS | sourshaped.com | malicious | Sinkholed |
| Hagezi Threat Feed | www.karachi.onlinechatlive.com | malicious | Sinkholed |
| DNS4EU | www.karachi.onlinechatlive.com | malicious | Sinkholed |
| Cloudflare DNS | skinnycrawlinglax.com | malicious | Sinkholed |
| Quad9 DNS | skinnycrawlinglax.com | malicious | Sinkholed |
| DNS4EU | skinnycrawlinglax.com | malicious | Sinkholed |
| Hagezi Threat Feed | skinnycrawlinglax.com | malicious | Sinkholed |
| DNS4EU | presidentialpurifypiteous.com | malicious | Sinkholed |
| Cloudflare DNS | flushpersist.com | malicious | Sinkholed |
| Hagezi Threat Feed | flushpersist.com | malicious | Sinkholed |
| Quad9 DNS | flushpersist.com | malicious | Sinkholed |
| Quad9 DNS | cdn.show-creative1.com | malicious | Sinkholed |
JavaScript (77)
No JavaScripts
HTTP Transactions (210)
| URL | IP | Response | Size |
|---|




