Report Overview
Visitedpublic
2026-01-03 20:32:03
Tags
Submit Tags
URL
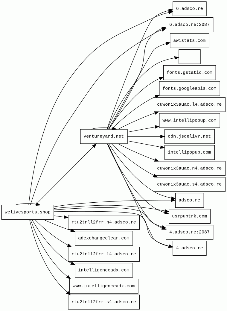
welivesports.shop/live/bein7fr.php
Finishing URL
welivesports.shop/live/bein7fr.php
IP / ASN

104.21.27.33
Title
welivesports.shop/live/bein7fr.php
Detections
urlquery
0
Network Intrusion Detection
34
Threat Detection Systems
10
Host Summary
| Host | Rank | Registered | First Seen | Last Seen | Sent | Received | IP | Fingerprints |
|---|---|---|---|---|---|---|---|---|
intelligenceadx.com 1 alert(s) on this Host | 61654 | 2020-04-18 | 2020-04-19 | 2026-01-02 | 1.7 kB | 257 B | ![]() 208.95.114.100 | |
fonts.gstatic.com | unknown | 2008-02-11 | 2014-04-02 | 2025-12-28 | 1.1 kB | 48 kB | ![]() 142.250.74.35 | |
fonts.googleapis.com | 313 | 2005-01-25 | 2012-05-23 | 2025-12-28 | 446 B | 2.2 kB | ![]() 216.58.211.10 | |
cuwonix3auac.l4.adsco.re | unknown | unknown | No data | No data | 442 B | 463 B | ![]() 185.200.118.62 | |
usrpubtrk.com 10 alert(s) on this Host | 6824 | 2025-06-16 | 2025-06-17 | 2026-01-01 | 984 B | 1.1 kB | ![]() 172.67.186.11 | |
adsco.re | 3069 | 2017-02-14 | 2017-04-03 | 2025-12-31 | 904 B | 3.5 kB | ![]() 162.252.214.5 | |
adexchangeclear.com 1 alert(s) on this Host | 24943 | 2015-04-27 | 2025-07-16 | 2025-12-30 | 833 B | 1.6 kB | ![]() 104.21.78.155 | |
cuwonix3auac.s4.adsco.re | unknown | unknown | No data | No data | 442 B | 463 B | ![]() 185.200.116.60 | |
intellipopup.com | 62822 | 2020-04-18 | 2020-04-19 | 2026-01-02 | 1.7 kB | 258 B | ![]() 216.21.13.26 | |
rtu2tnll2frr.n4.adsco.re | unknown | unknown | No data | No data | 446 B | 463 B | ![]() 38.132.109.126 | |
srvagu.6522236688.shop | unknown | 2025-08-16 | 2025-08-18 | 2025-12-29 | 5.0 kB | 2.0 MB | ![]() 202.71.8.204 | |
www.intellipopup.com | 661769 | 2020-04-18 | 2020-04-19 | 2026-01-02 | 477 B | 42 kB | ![]() 95.173.205.15 | ![]() |
6.adsco.re | 91627 | 2017-02-14 | 2018-01-15 | 2026-01-02 | 1.7 kB | 2.4 kB | ![]() 104.16.83.77 | |
www.intelligenceadx.com 1 alert(s) on this Host | 673791 | 2020-04-18 | 2020-04-29 | 2025-12-30 | 468 B | 42 kB | ![]() 95.173.205.14 | ![]() |
cdn.jsdelivr.net | 1678 | 2012-05-16 | 2012-09-30 | 2025-12-28 | 1.4 kB | 978 kB | ![]() 151.101.65.229 | |
welivesports.shop 2 alert(s) on this Host | unknown | unknown | 2025-11-11 | 2025-12-29 | 959 B | 617 kB | ![]() 188.114.97.1 | ![]() |
ventureyard.net 4 alert(s) on this Host | unknown | 2025-12-20 | 2025-12-26 | 2026-01-02 | 1.9 kB | 737 kB | ![]() 104.21.67.44 | |
awistats.com | 334102 | 2023-08-04 | 2023-08-05 | 2025-12-29 | 900 B | 2.9 kB | ![]() 188.114.97.1 | |
4.adsco.re | 95532 | 2017-02-14 | 2021-01-04 | 2026-01-02 | 1.7 kB | 2.1 kB | ![]() 162.252.214.5 | |
cuwonix3auac.n4.adsco.re | unknown | unknown | No data | No data | 442 B | 463 B | ![]() 38.132.109.126 | |
rtu2tnll2frr.l4.adsco.re | unknown | unknown | No data | No data | 446 B | 463 B | ![]() 185.200.118.62 | |
rtu2tnll2frr.s4.adsco.re | unknown | unknown | No data | No data | 446 B | 463 B | ![]() 185.200.116.60 |
Google Cloud CDN (CDN)
Cloud CDN uses Google's global edge network to serve content closer to users.Google Cloud (IaaS)
Google Cloud is a suite of cloud computing services.Cloudflare (CDN)
Cloudflare is a web-infrastructure and website-security company, providing content-delivery-network services, DDoS mitigation, Internet security, and distributed domain-name-server services.Nginx:1.24.0 (Web servers, Reverse proxies)
Nginx is a web server that can also be used as a reverse proxy, load balancer, mail proxy and HTTP cache.CDN77 (CDN)
CDN77 is a content delivery network (CDN).Litespeed Cache (Caching, WordPress plugins)
LiteSpeed Cache is an all-in-one site acceleration plugin for WordPress.LiteSpeed Cache (Caching, WordPress plugins)
LiteSpeed Cache is an all-in-one site acceleration plugin for WordPress.LiteSpeed (Web servers)
LiteSpeed is a high-scalability web server.jQuery (JavaScript libraries)
jQuery is a JavaScript library which is a free, open-source software designed to simplify HTML DOM tree traversal and manipulation, as well as event handling, CSS animation, and Ajax.jsDelivr (CDN)
JSDelivr is a free public CDN for open-source projects. It can serve web files directly from the npm registry and GitHub repositories without any configuration.Related reports
Network Intrusion Detection Systems
Suricata /w Emerging Threats Pro
Threat Detection Systems
| Detection System | Indicator | Verdict | Alert |
|---|---|---|---|
| Cloudflare DNS | usrpubtrk.com | malicious | Sinkholed |
| DNS4EU | usrpubtrk.com | malicious | Sinkholed |
| DigiCert UltraDNS | usrpubtrk.com | malicious | Sinkholed |
| Quad9 DNS | usrpubtrk.com | malicious | Sinkholed |
| DNS0 Zero | usrpubtrk.com | malicious | Sinkholed |
| Cloudflare DNS | adexchangeclear.com | malicious | Sinkholed |
| DNS4EU | welivesports.shop | malicious | Sinkholed |
| Cloudflare DNS | intelligenceadx.com | malicious | Sinkholed |
| DigiCert UltraDNS | ventureyard.net | malicious | Sinkholed |
| Cloudflare DNS | www.intelligenceadx.com | malicious | Sinkholed |
JavaScript (192)
No JavaScripts
HTTP Transactions (47)
| URL | IP | Response | Size |
|---|







