Report Overview
Visitedpublic
2025-10-26 11:34:59
Tags
Submit Tags
URL
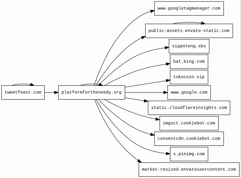
tweetfeast.com/z0f76a1d14fd21a8fb5fd0d03e0fdc3d3cedae52f?wsidchk=6909340&pdata=https:/
Finishing URL
platformfortheneedy.org/teenage-pregnancy-challenges-solutions/
IP / ASN

172.67.141.246
Title
Toko79: Agen Bonus Toko 79 Game Gacor Cari Cuan Pasti Juara
Detections
urlquery
0
Network Intrusion Detection
0
Threat Detection Systems
0
Host Summary
| Host | Rank | Registered | First Seen | Last Seen | Sent | Received | IP | Fingerprints |
|---|---|---|---|---|---|---|---|---|
static.cloudflareinsights.com | 4073 | 2019-08-30 | 2019-09-24 | 2025-10-19 | 2.6 kB | 102 kB | ![]() 104.16.79.73 | |
platformfortheneedy.org | unknown | unknown | No data | No data | 1.3 kB | 229 kB | ![]() 104.21.64.14 | ![]() |
public-assets.envato-static.com | 1994773 | 2010-11-04 | 2017-01-30 | 2025-10-20 | 7.7 kB | 691 kB | ![]() 3.167.2.44 | |
tokocoin.vip | unknown | 2025-06-22 | 2025-10-08 | 2025-10-18 | 450 B | 106 kB | ![]() 104.21.84.79 | ![]() |
imgsct.cookiebot.com | 38100 | 2010-01-21 | 2023-11-22 | 2025-10-19 | 484 B | 765 B | ![]() 2.20.163.160 | |
consentcdn.cookiebot.com | 35798 | 2010-01-21 | 2018-05-23 | 2025-10-19 | 552 B | 1.3 kB | ![]() 2.20.163.160 | |
s.pinimg.com | 5793 | 2010-05-29 | 2017-01-13 | 2025-10-19 | 851 B | 90 kB | ![]() 96.6.16.234 | |
www.googletagmanager.com | 283 | 2011-11-11 | 2012-10-04 | 2025-10-19 | 3.7 kB | 2.6 MB | ![]() 142.250.74.168 | |
siganteng.sbs | unknown | 2025-04-29 | 2025-05-27 | 2025-10-18 | 909 B | 56 kB | ![]() 104.21.22.69 | ![]() |
tweetfeast.com | unknown | 2025-08-30 | 2025-10-08 | 2025-10-08 | 1.1 kB | 457 kB | ![]() 188.114.97.1 | ![]() |
bat.bing.com | 2924 | 1996-01-29 | 2014-04-08 | 2025-10-19 | 3.6 kB | 112 kB | ![]() 150.171.27.10 | |
market-resized.envatousercontent.com | 1947784 | 2017-06-26 | 2024-09-13 | 2025-10-21 | 672 B | 73 kB | ![]() 172.64.146.183 | |
www.google.com | 22 | 1997-09-15 | 2015-05-10 | 2025-10-19 | 999 B | 574 B | ![]() 142.250.74.100 |
Cloudflare (CDN)
Cloudflare is a web-infrastructure and website-security company, providing content-delivery-network services, DDoS mitigation, Internet security, and distributed domain-name-server services.Cloudflare Browser Insights (Analytics, RUM)
Cloudflare Browser Insights is a tool that measures the performance of websites from the perspective of users.LiteSpeed Cache (Caching, WordPress plugins)
LiteSpeed Cache is an all-in-one site acceleration plugin for WordPress.Microsoft Advertising (Advertising)
Microsoft Advertising is an online advertising platform developed by Microsoft.Litespeed Cache (Caching, WordPress plugins)
LiteSpeed Cache is an all-in-one site acceleration plugin for WordPress.LiteSpeed (Web servers)
LiteSpeed is a high-scalability web server.Google Analytics (Analytics)
Google Analytics is a free web analytics service that tracks and reports website traffic.Amazon CloudFront (CDN)
Amazon CloudFront is a fast content delivery network (CDN) service that securely delivers data, videos, applications, and APIs to customers globally with low latency, high transfer speeds.Amazon S3 (CDN)
Amazon S3 or Amazon Simple Storage Service is a service offered by Amazon Web Services (AWS) that provides object storage through a web service interface.Amazon Web Services (PaaS)
Amazon Web Services (AWS) is a comprehensive cloud services platform offering compute power, database storage, content delivery and other functionality.Google Cloud Storage (Miscellaneous)
Google Cloud Storage allows world-wide storage and retrieval of any amount of data at any time.Google Cloud (IaaS)
Google Cloud is a suite of cloud computing services.Akamai (CDN)
Akamai is global content delivery network (CDN) services provider for media and software delivery, and cloud security solutions.Cloudflare Bot Management (Security)
Cloudflare bot management solution identifies and mitigates automated traffic to protect websites from bad bots.Related reports
Threat Detection Systems
No alerts detected
JavaScript (36)
No JavaScripts
HTTP Transactions (45)
| URL | IP | Response | Size |
|---|


