Report Overview
Visitedpublic
2025-07-10 10:12:06
Tags
Submit Tags
URL
otieu.com/4/9444066https:/teraboxlink.com/s/1L9qxWuwQ0oRbwLiztIzkJw
Finishing URL
best.aliexpress.com/?af=9444066&dp=967117454809764455&aff_fcid=ed97547d0c3a4a5c8c086c1fead22968-1752142290973-02512-_ooXP3cN&tt=CPS_NORMAL&aff_fsk=_ooXP3cN&aff_platform=portals-promotion&sk=_ooXP3cN&aff_trace_key=ed97547d0c3a4a5c8c086c1fead22968-1752142290973-02512-_ooXP3cN&terminal_id=d483169ca10c4b20932e62af0f6bb76a
IP / ASN

172.64.146.197
Title
AliExpress - Online Shopping for Popular Electronics, Fashion, Home & Garden, Toys & Sports, Automobiles and More.
Detections
urlquery
0
Network Intrusion Detection
0
Threat Detection Systems
0
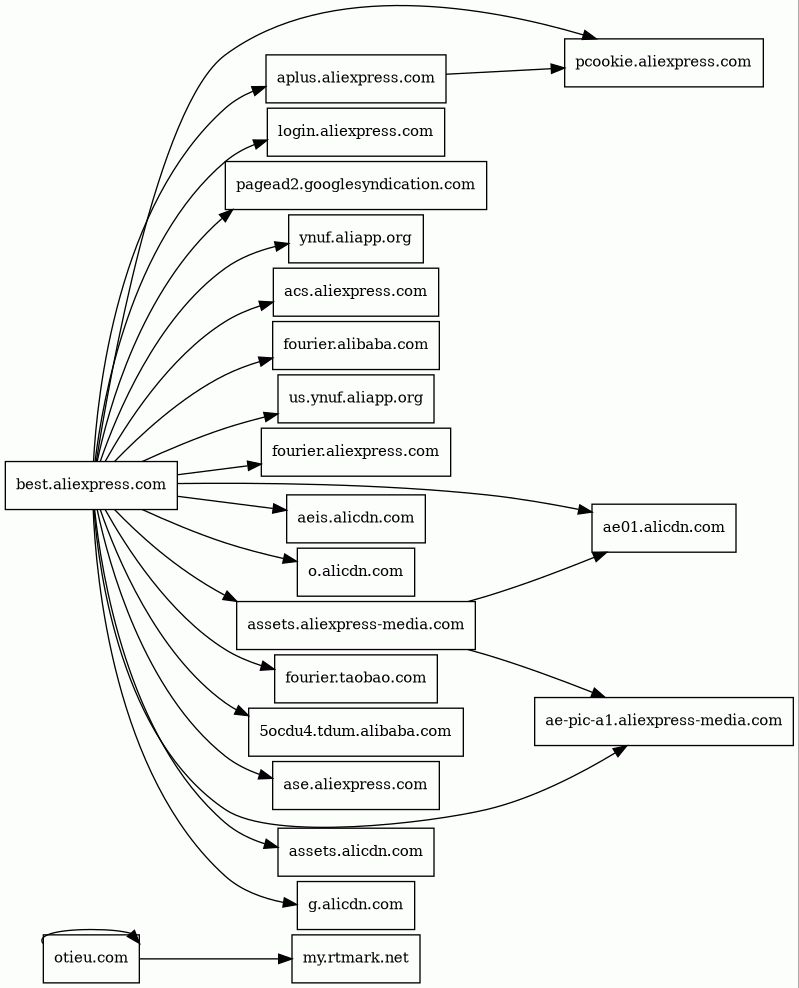
Host Summary
| Host | Rank | Registered | First Seen | Last Seen | Sent | Received | IP | Fingerprints |
|---|---|---|---|---|---|---|---|---|
otieu.com 5 alert(s) on this Host | unknown | 2017-03-17 | 2025-05-14 | 2025-07-06 | 3.5 kB | 235 kB | ![]() 104.18.41.59 | |
fourier.taobao.com | 12218 | 2003-04-21 | 2019-10-09 | 2025-07-05 | 873 B | 1.9 kB | ![]() 124.239.14.250 | |
pcookie.aliexpress.com | 56920 | 2006-04-16 | 2014-12-15 | 2025-07-05 | 2.4 kB | 431 B | ![]() 47.246.136.175 | |
o.alicdn.com | 13674 | 2008-06-25 | 2021-04-29 | 2025-07-06 | 471 B | 1.3 kB | ![]() 47.246.50.176 | |
fourier.aliexpress.com | unknown | 2006-04-16 | 2022-05-16 | 2025-07-03 | 2.2 kB | 468 B | ![]() 47.246.146.223 | |
fourier.alibaba.com | 245815 | 1999-04-15 | 2017-12-29 | 2025-07-09 | 800 B | 262 B | ![]() 47.246.167.137 | |
assets.alicdn.com | 9636 | 2008-06-25 | 2014-10-08 | 2025-07-04 | 3.5 kB | 560 kB | ![]() 23.49.27.47 | |
us.ynuf.aliapp.org | 18155 | 2008-01-04 | 2017-01-29 | 2025-07-10 | 965 B | 2.3 kB | ![]() 47.246.146.53 | |
aeis.alicdn.com | 23225 | 2008-06-25 | 2016-08-25 | 2025-07-05 | 1.7 kB | 1.2 MB | ![]() 23.49.27.47 | |
5ocdu4.tdum.alibaba.com | unknown | 1999-04-15 | 2025-07-10 | 2025-07-10 | 422 B | 407 B | ![]() 47.246.146.53 | |
ase.aliexpress.com | unknown | 2006-04-16 | 2024-08-02 | 2025-07-09 | 2.7 kB | 1.3 kB | ![]() 47.246.146.202 | |
pagead2.googlesyndication.com | 101 | 2003-01-21 | 2012-05-21 | 2025-07-10 | 479 B | 158 kB | ![]() 216.58.211.2 | |
ynuf.aliapp.org | 8486 | 2008-01-04 | 2017-01-30 | 2025-07-04 | 417 B | 969 B | ![]() 124.239.14.253 | |
acs.aliexpress.com | 18249 | 2006-04-16 | 2018-02-03 | 2025-07-10 | 26 kB | 513 kB | ![]() 47.246.146.13 | |
best.aliexpress.com | 77042 | 2006-04-16 | 2015-08-03 | 2025-07-05 | 1.6 kB | 188 kB | ![]() 23.49.27.47 | |
my.rtmark.net | 9054 | 2014-10-29 | 2015-02-04 | 2025-07-03 | 560 B | 832 B | ![]() 104.18.41.22 | |
login.aliexpress.com | 28985 | 2006-04-16 | 2015-05-08 | 2025-07-05 | 2.3 kB | 47 kB | ![]() 23.49.27.47 | |
aplus.aliexpress.com | unknown | 2006-04-16 | 2025-05-16 | 2025-07-07 | 86 kB | 13 kB | ![]() 47.246.110.43 | |
assets.aliexpress-media.com | unknown | 2021-06-25 | 2024-10-16 | 2025-07-09 | 28 kB | 3.8 MB | ![]() 95.101.10.107 | |
ae01.alicdn.com | 7254 | 2008-06-25 | 2015-11-26 | 2025-07-04 | 10 kB | 128 kB | ![]() 2.18.173.31 | |
g.alicdn.com | 6787 | 2008-06-25 | 2014-10-06 | 2025-07-05 | 472 B | 19 kB | ![]() 23.36.77.72 | |
ae-pic-a1.aliexpress-media.com | unknown | 2021-06-25 | 2024-04-10 | 2025-07-10 | 29 kB | 439 kB | ![]() 2.18.173.31 |
Related reports
Threat Detection Systems
Public InfoSec YARA rules
No alerts detected
OpenPhish
No alerts detected
PhishTank
No alerts detected
Quad9 DNS
| Scan Date | Severity | Indicator | Alert |
|---|---|---|---|
| 2025-07-10 | medium | otieu.com | Sinkholed |
ThreatFox
No alerts detected
JavaScript (62)
| HASH | FROM | Size | First Seen | Last Seen | |
|---|---|---|---|---|---|
| 574a8ca5d918c7f38918f23044be4e06 | DocumentWrite | 168 B | 2024-11-04 | 2026-04-04 | |
Introduced by DocumentWrite First Seen 2024-11-04 Last Seen 2026-04-04 Times Seen 11251 Size 168 B (168 bytes) MD5 574a8ca5d918c7f38918f23044be4e06 SHA1 66a2de13ba1fb60e8ba3c2c5b54e550c0346e66a Loading... | |||||
HTTP Transactions (209)
| URL | IP | Response | Size |
|---|




