Report Overview
Visitedpublic
2026-03-31 13:47:51
Tags
Submit Tags
URL
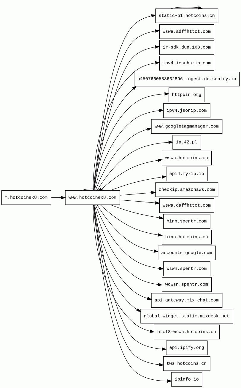
m.hotcoinex8.com
Finishing URL
www.hotcoinex8.com/en_US/
IP / ASN

194.107.19.184
Title
Hotcoin is a top global cryptocurrency trading platform where you can easily buy Bitcoin, Ethereum, Dogecoin, and other digital currencies. You can also explore the DeFi, NFT, and Web3 ecosystems. Register now to start your digital finance journey.
Detections
urlquery
0
Network Intrusion Detection
5
Threat Detection Systems
3
Host Summary
| Host | Rank | Registered | First Seen | Last Seen | Sent | Received | IP | Fingerprints |
|---|---|---|---|---|---|---|---|---|
api4.my-ip.io 1 alert(s) on this Host | 4067247 | 2018-02-07 | 2019-06-06 | 2026-01-16 | 447 B | 648 B | ![]() 49.13.52.64 | |
m.hotcoinex8.com | unknown | unknown | No data | No data | 485 B | 191 kB | ![]() 140.150.28.149 | |
wswa.daffhttct.com | unknown | 2025-07-14 | 2026-01-05 | 2026-01-05 | 560 B | 344 B | ![]() 140.150.28.149 | |
binn.hotcoins.cn | unknown | 2024-10-11 | 2025-09-29 | 2026-01-05 | 8.3 kB | 38 kB | ![]() 172.66.43.10 | |
wswn.spentr.com | unknown | 2023-03-06 | 2025-11-12 | 2026-01-05 | 571 B | 402 B | ![]() 140.150.28.149 | |
wswa.adffhttct.com | unknown | 2025-07-14 | 2026-01-05 | 2026-01-05 | 560 B | 301 B | ![]() 43.159.107.73 | |
ip.42.pl | 5610573 | 2003-03-25 | 2017-03-02 | 2026-01-05 | 435 B | 0 B | ![]() 0.0.0.0 | |
api-gateway.mix-chat.com | unknown | 2024-09-27 | 2025-08-10 | 2026-03-14 | 5.2 kB | 9.6 kB | ![]() 172.66.40.190 | ![]() |
www.hotcoinex8.com 1 alert(s) on this Host | unknown | unknown | 2026-03-31 | 2026-03-31 | 56 kB | 15 MB | ![]() 140.150.28.149 | ![]() |
www.googletagmanager.com | 283 | 2011-11-11 | 2012-10-04 | 2026-03-29 | 877 B | 898 kB | ![]() 142.251.143.136 | |
wcwsn.spentr.com | unknown | 2023-03-06 | 2025-11-12 | 2025-11-12 | 558 B | 407 B | ![]() 194.107.19.184 | |
ipv4.icanhazip.com | 65266 | 2009-07-31 | 2013-10-09 | 2026-03-31 | 442 B | 587 B | ![]() 104.16.185.241 | |
httpbin.org | 6779 | 2011-06-12 | 2013-07-23 | 2026-03-30 | 437 B | 0 B | ![]() 0.0.0.0 | |
ipv4.jsonip.com | 2029166 | 2010-11-09 | 2017-02-05 | 2026-03-28 | 439 B | 350 B | ![]() 34.160.111.145 | |
ipinfo.io | 1327 | 2013-04-23 | 2013-12-16 | 2026-03-25 | 435 B | 253 B | ![]() 34.117.59.81 | |
htcf8-wswa.hotcoins.cn | unknown | 2024-10-11 | 2026-01-05 | 2026-01-05 | 564 B | 295 B | ![]() 172.66.43.10 | |
api.ipify.org | 8166 | 2014-01-05 | 2014-10-06 | 2026-03-30 | 449 B | 269 B | ![]() 104.26.12.205 | |
accounts.google.com | 103 | 1997-09-15 | 2012-05-23 | 2026-03-30 | 5.3 kB | 349 kB | ![]() 173.194.221.84 | |
tws.hotcoins.cn | unknown | 2024-10-11 | 2026-01-05 | 2026-01-05 | 1.1 kB | 1.0 kB | ![]() 163.171.134.56 | |
ir-sdk.dun.163.com | 384622 | 1997-09-15 | 2023-07-19 | 2026-03-28 | 1.0 kB | 995 B | ![]() 47.245.158.179 | |
wswn.hotcoins.cn | unknown | 2024-10-11 | 2026-01-05 | 2026-01-05 | 558 B | 295 B | ![]() 172.66.40.246 | |
o4507660583632896.ingest.de.sentry.io | unknown | 2012-04-07 | 2024-11-12 | 2026-01-05 | 1.3 kB | 1.1 kB | ![]() 34.160.81.0 | |
checkip.amazonaws.com | 22278 | 2005-08-18 | 2013-09-10 | 2026-03-26 | 445 B | 0 B | ![]() 54.195.239.56 | |
static-p1.hotcoins.cn 1 alert(s) on this Host | unknown | 2024-10-11 | 2026-03-31 | 2026-03-31 | 63 kB | 14 MB | ![]() 163.171.134.56 | ![]() |
binn.spentr.com | unknown | 2023-03-06 | 2025-09-29 | 2026-01-05 | 13 kB | 2.1 MB | ![]() 194.107.19.184 | |
global-widget-static.mixdesk.net | 7086023 | 2024-11-15 | 2025-02-26 | 2026-03-14 | 867 B | 1.6 MB | ![]() 185.229.190.17 |
Nginx (Web servers, Reverse proxies)
Nginx is a web server that can also be used as a reverse proxy, load balancer, mail proxy and HTTP cache.Cloudflare (CDN)
Cloudflare is a web-infrastructure and website-security company, providing content-delivery-network services, DDoS mitigation, Internet security, and distributed domain-name-server services.Envoy (Reverse proxies)
Envoy is an open-source edge and service proxy, designed for cloud-native applications.Cloudflare Bot Management (Security)
Cloudflare bot management solution identifies and mitigates automated traffic to protect websites from bad bots.Google Cloud CDN (CDN)
Cloud CDN uses Google's global edge network to serve content closer to users.Google Cloud (IaaS)
Google Cloud is a suite of cloud computing services.Related reports
Network Intrusion Detection Systems
Suricata /w Emerging Threats Pro
| Timestamp | Severity | Source IP | Destination IP | Alert |
|---|---|---|---|---|
| medium | Client IP | ![]() 34.117.59.81 | ET POLICY Possible External IP Lookup Domain Observed in SNI (ipinfo. io) | |
| low | Client IP | ![]() 104.26.12.205 | ET INFO External IP Address Lookup Domain (ipify .org) in TLS SNI | |
| medium | Client IP | ![]() 54.195.239.56 | ET INFO Observed External IP Lookup Domain (checkip .amazonaws .com) in TLS SNI | |
| low | Client IP | ![]() 74.125.250.129 | ET INFO Session Traversal Utilities for NAT (STUN Binding Request On Non-Standard High Port) | |
| low | Client IP | ![]() 74.125.250.129 | ET INFO Session Traversal Utilities for NAT (STUN Binding Request On Non-Standard High Port) |
Threat Detection Systems
| Detection System | Indicator | Verdict | Alert |
|---|---|---|---|
| Private YARA rules | static-p1.hotcoins.cn/_next/static/chunks/charts-vendor.0de23494aefdca50.js | audit | Hunting_JS_WebAssembly |
| Nextron YARA rules | www.hotcoinex8.com/YiDunProtector-Web-2.1.6.js | malware | Unique code from Jetriz, Swid & Jeniva of the Tetris framework |
| Hagezi Threat Feed | api4.my-ip.io | malicious | Sinkholed |
JavaScript (112)
No JavaScripts
HTTP Transactions (258)
| URL | IP | Response | Size |
|---|







