Report Overview
Visitedpublic
2023-12-04 18:31:21
Tags
Submit Tags
URL
filter-concept.imgjvl.com/click/Sk4CsLppWdvI2MGG368vrCVONbamTd_W_WxFli6sVlGxPb8OMgxhl7hPKgB8WVpu
Finishing URL
filter-concept.com/about-us/corporate-profile/#video1
IP / ASN

54.230.111.21
Title
An ISO Certified & Global Industrial Filters Manufacturers & Exporters
Detections
urlquery
0
Network Intrusion Detection
0
Threat Detection Systems
0
Host Summary
| Host | Rank | Registered | First Seen | Last Seen | Sent | Received | IP | Fingerprints |
|---|---|---|---|---|---|---|---|---|
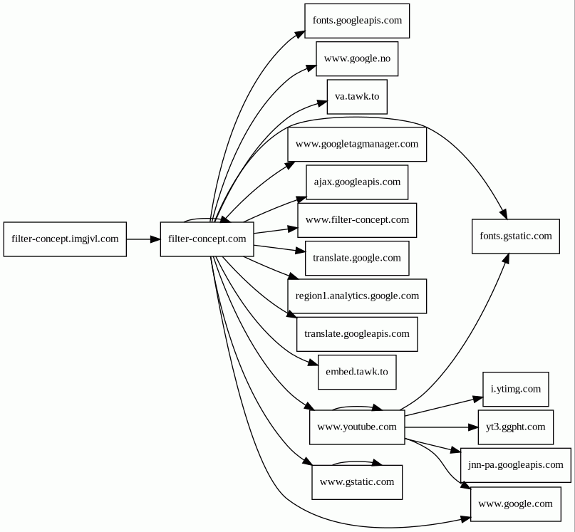
ajax.googleapis.com | 12905 | 2005-01-25 | 2013-08-16 11:51:31 | 2023-12-04 08:14:01 | 446 B | 35 kB | ![]() 142.250.74.170 | |
www.gstatic.com | unknown | 2008-02-11 | 2016-07-26 11:37:06 | 2023-12-04 06:22:54 | 3.0 kB | 508 kB | ![]() 142.250.74.163 | |
www.google.com | 7 | 1997-09-15 | 2015-05-10 13:11:19 | 2023-11-19 18:48:38 | 1.8 kB | 49 kB | ![]() 142.250.74.132 | |
yt3.ggpht.com | 203 | 2008-01-16 | 2014-01-15 17:55:17 | 2023-12-04 05:11:07 | 1.0 kB | 5.4 kB | ![]() 142.250.74.161 | |
filter-concept.imgjvl.com | unknown | 2018-08-02 | 2023-11-28 19:54:26 | 2023-11-30 18:48:27 | 562 B | 22 kB | ![]() 54.230.111.15 | |
fonts.googleapis.com | 8877 | 2005-01-25 | 2013-06-10 22:14:26 | 2023-12-04 06:42:16 | 950 B | 85 kB | ![]() 142.250.74.106 | |
www.filter-concept.com | unknown | 2004-03-10 | 2013-05-23 12:53:30 | 2023-10-23 14:51:09 | 496 B | 19 kB | ![]() 149.100.147.9 | |
www.youtube.com | 90 | 2005-02-15 | 2013-04-13 09:43:20 | 2023-12-04 05:11:06 | 12 kB | 3.1 MB | ![]() 142.250.74.46 | |
translate.googleapis.com | 1005 | 2005-01-25 | 2012-05-31 09:21:21 | 2023-12-04 14:42:31 | 1.8 kB | 86 kB | ![]() 216.58.207.202 | |
jnn-pa.googleapis.com | 2640 | 2005-01-25 | 2021-11-16 07:12:21 | 2023-12-04 10:27:11 | 5.1 kB | 103 kB | ![]() 142.250.74.10 | |
i.ytimg.com | 109 | 2007-12-11 | 2012-10-03 19:11:04 | 2023-12-04 10:37:31 | 1.4 kB | 178 kB | ![]() 142.250.74.150 | |
ciscobinary.openh264.org | 40822 | 2013-10-19 | 2014-10-07 07:43:56 | 2023-12-04 07:21:19 | 305 B | 512 kB | ![]() 62.115.252.113 | |
va.tawk.to | 8297 | unknown | 2017-01-30 05:20:46 | 2023-12-04 11:47:33 | 1.6 kB | 4.6 kB | ![]() 104.22.25.131 | |
www.googletagmanager.com | 75 | 2011-11-11 | 2013-05-22 04:07:37 | 2023-12-04 07:58:24 | 2.7 kB | 611 kB | ![]() 142.250.74.40 | |
fonts.gstatic.com | unknown | 2008-02-11 | 2014-09-09 02:40:21 | 2023-12-04 06:26:24 | 2.6 kB | 69 kB | ![]() 142.250.74.99 | |
translate.google.com | 1156 | 1997-09-15 | 2012-05-30 03:30:32 | 2023-12-04 05:10:19 | 464 B | 48 kB | ![]() 142.250.74.46 | |
filter-concept.com | unknown | 2004-03-10 | 2012-09-07 14:28:17 | 2023-11-29 04:29:10 | 34 kB | 1.7 MB | ![]() 149.100.147.9 | |
region1.analytics.google.com | unknown | 1997-09-15 | 2022-03-17 12:26:33 | 2023-12-04 05:09:08 | 839 B | 449 B | ![]() 216.239.32.36 | |
www.google.no | 25607 | 2001-02-26 | 2016-04-05 21:50:59 | 2023-12-04 08:26:47 | 583 B | 578 B | ![]() 142.250.74.163 | |
embed.tawk.to | 8650 | unknown | 2014-03-19 22:03:49 | 2023-12-03 22:45:33 | 8.3 kB | 486 kB | ![]() 104.22.25.131 | |
aus5.mozilla.org | 2548 | 1998-01-24 | 2015-10-27 08:06:24 | 2023-12-04 05:09:17 | 523 B | 1.2 kB | ![]() 35.244.181.201 |
Related reports
Threat Detection Systems
Public InfoSec YARA rules
No alerts detected
OpenPhish
No alerts detected
PhishTank
No alerts detected
mnemonic secure dns
No alerts detected
Quad9 DNS
No alerts detected
ThreatFox
No alerts detected
File detected
URL
ciscobinary.openh264.org/openh264-linux64-2e1774ab6dc6c43debb0b5b628bdf122a391d521.zip
IP / ASN

62.115.252.113
File Overview
File TypeZip archive data, at least v2.0 to extract, compression method=deflate\012- data
Size512 kB (511815 bytes)
MD5152eda253e242e18443ef3282495bc7c
SHA1ff0fa85565f21ec4931baad4573b4c0bd08c4019
JavaScript (249)
No JavaScripts
HTTP Transactions (149)
| URL | IP | Response | Size |
|---|
