Report Overview
Visitedpublic
2025-07-26 16:23:02
Tags
Submit Tags
URL
www.mangaread.org/
Finishing URL
www.mangaread.org/
IP / ASN

104.26.14.191
Title
Read manga online - manga catalog №1
Detections
urlquery
0
Network Intrusion Detection
0
Threat Detection Systems
0
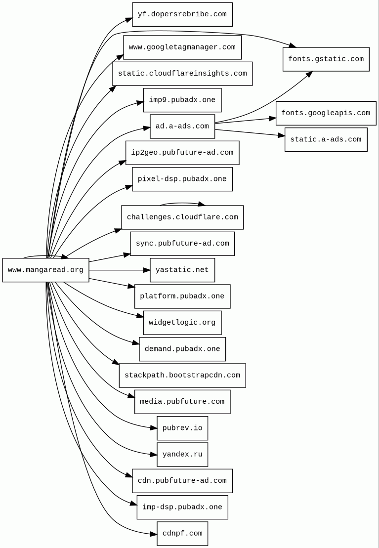
Host Summary
| Host | Rank | Registered | First Seen | Last Seen | Sent | Received | IP | Fingerprints |
|---|---|---|---|---|---|---|---|---|
pixel-dsp.pubadx.one | unknown | 2024-01-17 | 2024-10-15 | 2025-07-21 | 515 B | 518 B | ![]() 104.26.11.54 | |
sync.pubfuture-ad.com | unknown | 2022-09-30 | 2025-03-10 | 2025-07-24 | 1.0 kB | 1.4 kB | ![]() 172.67.70.38 | |
yf.dopersrebribe.com 1 alert(s) on this Host | unknown | 2025-06-25 | 2025-07-21 | 2025-07-21 | 428 B | 1.5 kB | ![]() 23.109.170.94 | |
cdn.pubfuture-ad.com | unknown | 2022-09-30 | 2022-11-15 | 2025-07-26 | 1.6 kB | 431 kB | ![]() 172.67.70.38 | |
static.cloudflareinsights.com | 1294 | 2019-08-30 | 2019-09-24 | 2025-07-23 | 512 B | 20 kB | ![]() 104.16.79.73 | |
fonts.gstatic.com | unknown | 2008-02-11 | 2014-04-02 | 2025-07-23 | 7.0 kB | 161 kB | ![]() 142.250.178.99 | |
imp9.pubadx.one | unknown | 2024-01-17 | 2024-07-27 | 2025-07-22 | 1.1 kB | 926 B | ![]() 104.26.11.54 | |
widgetlogic.org | unknown | 2024-06-06 | 2024-08-16 | 2025-07-19 | 442 B | 146 kB | ![]() 172.67.68.60 | |
www.googletagmanager.com | 75 | 2011-11-11 | 2012-10-04 | 2025-07-23 | 436 B | 404 kB | ![]() 142.250.178.40 | |
stackpath.bootstrapcdn.com | 2467 | 2012-05-25 | 2018-04-05 | 2025-07-23 | 930 B | 222 kB | ![]() 104.18.11.207 | |
static.a-ads.com | 34827 | 2012-07-07 | 2013-06-01 | 2025-07-22 | 470 B | 518 kB | ![]() 148.251.53.118 | |
pubrev.io | unknown | 2024-06-27 | 2025-06-23 | 2025-07-25 | 431 B | 106 kB | ![]() 104.21.66.29 | |
ip2geo.pubfuture-ad.com | unknown | 2022-09-30 | 2023-03-27 | 2025-07-24 | 902 B | 2.4 kB | ![]() 172.67.70.38 | |
yastatic.net | 72282 | 2013-11-28 | 2014-03-11 | 2025-07-24 | 3.0 kB | 934 kB | ![]() 37.9.64.225 | |
platform.pubadx.one | unknown | 2024-01-17 | 2024-06-24 | 2025-07-22 | 1.8 kB | 24 kB | ![]() 104.26.11.54 | |
challenges.cloudflare.com | unknown | 2009-02-17 | 2021-10-20 | 2025-07-23 | 6.2 kB | 594 kB | ![]() 104.18.95.41 | |
demand.pubadx.one | unknown | 2024-01-17 | 2024-10-15 | 2025-07-21 | 888 B | 18 kB | ![]() 104.26.11.54 | |
yandex.ru | 671 | 1997-09-23 | 2012-05-21 | 2025-07-24 | 421 B | 401 kB | ![]() 77.88.55.88 | |
cdnpf.com | unknown | 2023-11-28 | 2023-11-28 | 2025-07-26 | 460 B | 1.9 kB | ![]() 172.67.185.239 | |
ad.a-ads.com | 26970 | 2012-07-07 | 2013-04-19 | 2025-07-20 | 536 B | 15 kB | ![]() 148.251.53.118 | |
www.mangaread.org | 150317 | 2019-10-28 | 2019-10-30 | 2025-05-27 | 48 kB | 12 MB | ![]() 104.26.15.191 | |
fonts.googleapis.com | 8877 | 2005-01-25 | 2012-05-23 | 2025-07-23 | 471 B | 11 kB | ![]() 142.250.178.106 | |
imp-dsp.pubadx.one | unknown | 2024-01-17 | 2024-10-15 | 2025-07-21 | 874 B | 518 B | ![]() 104.26.11.54 | |
media.pubfuture.com | unknown | 2021-08-26 | 2024-04-27 | 2025-07-21 | 508 B | 2.8 MB | ![]() 172.67.74.59 |
Related reports
Threat Detection Systems
Public InfoSec YARA rules
No alerts detected
OpenPhish
No alerts detected
PhishTank
No alerts detected
Quad9 DNS
| Scan Date | Severity | Indicator | Alert |
|---|---|---|---|
| 2025-07-26 | medium | dopersrebribe.com | Sinkholed |
ThreatFox
No alerts detected
JavaScript (152)
| HASH | FROM | Size | First Seen | Last Seen | |
|---|---|---|---|---|---|
| 086707e4369f60afedcafb16050a7618 | DocumentWrite | 39 B | 2023-03-07 | 2026-04-06 | |
Introduced by DocumentWrite First Seen 2023-03-07 Last Seen 2026-04-06 Times Seen 753138 Size 39 B (39 bytes) MD5 086707e4369f60afedcafb16050a7618 SHA1 8216b0cc6876cbd44f01c158e7dff3833ceccd41 Loading... | |||||
| ca241919feb885404c60c2588570de99 | DocumentWrite | 2.6 kB | 2025-07-26 | 2025-07-26 | |
Introduced by DocumentWrite First Seen 2025-07-26 Last Seen 2025-07-26 Times Seen 1 Size 2.6 kB (2609 bytes) MD5 ca241919feb885404c60c2588570de99 SHA1 8f0de4a59ff8249218ed3986c909a7e1370cb1f4 Loading... | |||||
| 160b6e013ba0e168bee2168a561764d5 | DocumentWrite | 1.6 kB | 2025-07-26 | 2025-07-26 | |
Introduced by DocumentWrite First Seen 2025-07-26 Last Seen 2025-07-26 Times Seen 1 Size 1.6 kB (1565 bytes) MD5 160b6e013ba0e168bee2168a561764d5 SHA1 02d58b9617056c5cf01176b6b3ffa62eaffc013f Loading... | |||||
HTTP Transactions (158)
| URL | IP | Response | Size |
|---|



