Report Overview
Visitedpublic
2025-12-19 15:53:43
Tags
Submit Tags
URL
autolinkblast.blogspot.com/?https%3A%2F%2Fbacklinkrampage.blogspot.com%2F
Finishing URL
autolinkblast.blogspot.com/p/ultimate-backlink-generator.html?https://backlinkrampage.blogspot.com/
IP / ASN

216.58.207.225
Title
Ultimate Backlink Generator & SEO Tool for Website Promotion, YouTube Backlinks & Traffic Boost
Detections
urlquery
0
Network Intrusion Detection
0
Threat Detection Systems
0
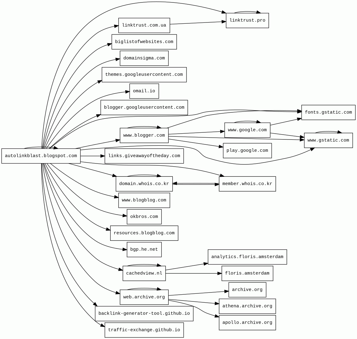
Host Summary
| Host | Rank | Registered | First Seen | Last Seen | Sent | Received | IP | Fingerprints |
|---|---|---|---|---|---|---|---|---|
www.blogger.com | 9514 | 1999-06-22 | 2012-05-22 | 2025-12-15 | 11 kB | 827 kB | ![]() 142.250.178.105 | |
play.google.com | 48 | 1997-09-15 | 2013-05-30 | 2025-12-14 | 1.1 kB | 1.1 kB | ![]() 142.250.178.110 | |
cachedview.nl | unknown | 2018-03-09 | 2025-12-18 | 2025-12-18 | 12 kB | 165 kB | ![]() 85.10.159.81 | |
autolinkblast.blogspot.com | unknown | 2000-07-31 | 2025-12-19 | 2025-12-19 | 2.8 kB | 231 kB | ![]() 142.251.142.225 | ![]() ![]() |
web.archive.org | 285 | 1995-12-14 | 2012-05-30 | 2025-12-16 | 3.9 kB | 283 kB | ![]() 207.241.237.3 | |
domainsigma.com | 2133390 | 2012-05-22 | 2012-07-09 | 2025-12-19 | 562 B | 0 B | ![]() 0.0.0.0 | |
resources.blogblog.com | 177645 | 2000-09-15 | 2017-01-30 | 2025-12-15 | 468 B | 144 kB | ![]() 142.250.178.105 | |
apollo.archive.org | 369557 | 1995-12-14 | 2025-04-10 | 2025-12-17 | 542 B | 230 B | ![]() 207.241.224.2 | |
biglistofwebsites.com | 1794708 | 2014-07-23 | 2025-12-19 | 2025-12-19 | 585 B | 0 B | ![]() 0.0.0.0 | |
themes.googleusercontent.com | 81747 | 2008-11-17 | 2012-05-24 | 2025-12-15 | 548 B | 229 kB | ![]() 142.250.74.33 | |
analytics.floris.amsterdam | unknown | 2017-11-24 | 2025-12-18 | 2025-12-18 | 5.6 kB | 269 kB | ![]() 143.178.167.52 | ![]() |
www.gstatic.com | 146047 | 2008-02-11 | 2012-05-29 | 2025-12-14 | 2.9 kB | 2.7 MB | ![]() 142.250.74.99 | |
fonts.gstatic.com | unknown | 2008-02-11 | 2014-04-02 | 2025-12-14 | 4.5 kB | 286 kB | ![]() 142.250.74.35 | |
backlink-generator-tool.github.io | unknown | 2013-03-08 | 2025-10-09 | 2025-12-18 | 1.6 kB | 272 kB | ![]() 185.199.108.153 | |
member.whois.co.kr | unknown | 1998-09-30 | 2017-05-19 | 2025-12-19 | 644 B | 526 B | ![]() 61.97.178.168 | |
domain.whois.co.kr | 1084340 | 1998-09-30 | 2017-02-01 | 2025-12-19 | 1.1 kB | 995 B | ![]() 220.230.126.70 | |
traffic-exchange.github.io | unknown | 2013-03-08 | 2025-07-25 | 2025-12-18 | 3.3 kB | 44 kB | ![]() 185.199.111.153 | |
okbros.com | unknown | 2017-03-05 | 2025-12-19 | 2025-12-19 | 564 B | 778 B | ![]() 172.67.219.28 | |
blogger.googleusercontent.com | 4332 | 2008-11-17 | 2012-05-25 | 2025-12-15 | 694 B | 198 kB | ![]() 142.250.74.33 | |
linktrust.com.ua | unknown | 2024-01-14 | 2025-12-19 | 2025-12-19 | 606 B | 626 B | ![]() 172.67.217.10 | |
archive.org | 184 | 1995-12-14 | 2013-04-16 | 2025-12-13 | 6.8 kB | 1.3 MB | ![]() 207.241.224.2 | |
athena.archive.org | 261917 | 1995-12-14 | 2024-05-08 | 2025-12-18 | 2.1 kB | 1.1 kB | ![]() 207.241.225.195 | |
links.giveawayoftheday.com | 123722 | 2005-10-30 | 2017-02-01 | 2025-12-19 | 567 B | 19 kB | ![]() 52.204.36.16 | |
omail.io | 3694060 | 2018-03-06 | 2019-05-21 | 2025-12-19 | 555 B | 679 B | ![]() 52.88.162.1 | |
www.blogblog.com | 358746 | 2000-09-15 | 2012-05-22 | 2025-12-15 | 464 B | 7.2 kB | ![]() 142.250.178.73 | |
floris.amsterdam | unknown | 2017-11-24 | 2025-03-01 | 2025-12-18 | 11 kB | 12 kB | ![]() 143.178.167.52 | |
www.google.com | 22 | 1997-09-15 | 2015-05-10 | 2025-12-14 | 1.9 kB | 96 kB | ![]() 216.58.207.196 | |
linktrust.pro | unknown | unknown | No data | No data | 1.1 kB | 3.1 kB | ![]() 104.21.71.121 | |
bgp.he.net | 244514 | 1995-07-31 | 2015-03-26 | 2025-12-19 | 555 B | 8.3 kB | ![]() 72.52.94.234 | ![]() |
OpenGSE (Web servers)
OpenGSE is a test suite used for testing servlet compliance. It is deployed by using WAR files that are deployed on the server engine.Java (Programming languages)
Java is a class-based, object-oriented programming language that is designed to have as few implementation dependencies as possible.Nginx (Web servers, Reverse proxies)
Nginx is a web server that can also be used as a reverse proxy, load balancer, mail proxy and HTTP cache.Blogger (Blogs)
Blogger is a blog-publishing service that allows multi-user blogs with time-stamped entries.Python (Programming languages)
Python is an interpreted and general-purpose programming language.Clipboard.js (JavaScript libraries)
Nginx:1.24.0 (Web servers, Reverse proxies)
Nginx is a web server that can also be used as a reverse proxy, load balancer, mail proxy and HTTP cache.Apache HTTP Server:2.4.57 (Web servers)
Apache is a free and open-source cross-platform web server software.PHP:8.2.15 (Programming languages)
PHP is a general-purpose scripting language used for web development.Debian (Operating systems)
Debian is a Linux software which is a free open-source software.GitHub Pages (PaaS)
GitHub Pages is a static site hosting service.Varnish (Caching)
Varnish is a reverse caching proxy.Fastly (CDN)
Fastly is a cloud computing services provider. Fastly's cloud platform provides a content delivery network, Internet security services, load balancing, and video & streaming services.PHP (Programming languages)
PHP is a general-purpose scripting language used for web development.Apache HTTP Server (Web servers)
Apache is a free and open-source cross-platform web server software.Cloudflare (CDN)
Cloudflare is a web-infrastructure and website-security company, providing content-delivery-network services, DDoS mitigation, Internet security, and distributed domain-name-server services.Nginx:1.14.2 (Web servers, Reverse proxies)
Nginx is a web server that can also be used as a reverse proxy, load balancer, mail proxy and HTTP cache.jQuery:2.1.4 (JavaScript libraries)
jQuery is a JavaScript library which is a free, open-source software designed to simplify HTML DOM tree traversal and manipulation, as well as event handling, CSS animation, and Ajax.Google AdSense (Advertising)
Google AdSense is a program run by Google through which website publishers serve advertisements that are targeted to the site content and audience.Express (Web frameworks, Web servers)
Express is a web application framework for Node.js, released as free and open-source software under the MIT License. It is designed for building web applications and APIs.Node.js (Programming languages)
Node.js is an open-source, cross-platform, JavaScript runtime environment that executes JavaScript code outside a web browser.Google Analytics (Analytics)
Google Analytics is a free web analytics service that tracks and reports website traffic.Ubuntu (Operating systems)
Ubuntu is a free and open-source operating system on Linux for the enterprise server, desktop, cloud, and IoT.Phusion Passenger:6.0.6 (Web servers)
Phusion Passenger is a free web server and application server with support for Ruby, Python and Node.js.Apache HTTP Server:2.4.41 (Web servers)
Apache is a free and open-source cross-platform web server software.jQuery (JavaScript libraries)
jQuery is a JavaScript library which is a free, open-source software designed to simplify HTML DOM tree traversal and manipulation, as well as event handling, CSS animation, and Ajax.Related reports
Threat Detection Systems
No alerts detected
JavaScript (48)
| HASH | FROM | Size | First Seen | Last Seen | |
|---|---|---|---|---|---|
| 005779e84e96484767731eeea7525873 | DocumentWrite | 85 B | 2023-03-07 | 2026-05-31 | |
Introduced by DocumentWrite First Seen 2023-03-07 Last Seen 2026-05-31 Times Seen 6143 Size 85 B (85 bytes) MD5 005779e84e96484767731eeea7525873 SHA1 99bd58277dacb4bc37a6ee20d69ff377f865cce5 Loading... | |||||
HTTP Transactions (139)
| URL | IP | Response | Size |
|---|






