Report Overview
Visitedpublic
2026-02-18 23:08:45
Tags
Submit Tags
URL
backbone.com/
Finishing URL
backbone.com/
IP / ASN

104.26.12.139
Title
Backbone Mobile Gaming
Detections
urlquery
0
Network Intrusion Detection
2
Threat Detection Systems
1
Host Summary
| Host | Rank | Registered | First Seen | Last Seen | Sent | Received | IP | Fingerprints |
|---|---|---|---|---|---|---|---|---|
www.google.com | 22 | 1997-09-15 | 2015-05-10 | 2026-02-15 | 6.9 kB | 6.1 kB | ![]() 142.251.156.119 | |
cdnjs.cloudflare.com | 1222 | 2009-02-17 | 2012-05-23 | 2026-02-15 | 887 B | 116 kB | ![]() 104.17.25.14 | |
cdn.attn.tv | 25783 | 2017-04-10 | 2018-06-13 | 2026-02-12 | 1.3 kB | 164 kB | ![]() 108.157.229.6 | |
files.backbon3.com | 3848528 | 2019-06-27 | 2021-02-06 | 2025-09-28 | 2.1 kB | 216 kB | ![]() 104.26.6.182 | |
static.cloudflareinsights.com | 4073 | 2019-08-30 | 2019-09-24 | 2026-02-15 | 4.4 kB | 183 kB | ![]() 104.16.80.73 | |
services.nofraud.com | 188437 | 1998-01-28 | 2017-02-01 | 2026-02-13 | 450 B | 20 kB | ![]() 65.9.46.15 | |
consent-modules.backbone.com | unknown | 1996-12-17 | 2025-07-13 | 2025-09-28 | 2.0 kB | 494 kB | ![]() 104.18.40.238 | |
api.ipify.org | 8166 | 2014-01-05 | 2014-10-06 | 2026-02-16 | 862 B | 527 B | ![]() 104.26.12.205 | |
shop.app | 3567 | 2018-05-01 | 2020-04-15 | 2026-02-16 | 982 B | 5.5 kB | ![]() 185.146.173.20 | |
cdn.shopify.com | 3587 | 2005-03-11 | 2012-06-22 | 2026-02-16 | 1.0 kB | 1.7 MB | ![]() 23.227.39.200 | |
static.klaviyo.com | 17868 | 2012-03-29 | 2018-04-18 | 2026-02-16 | 1.5 kB | 100 kB | ![]() 151.101.130.133 | |
d3hw6dc1ow8pp2.cloudfront.net | unknown | 2008-04-25 | 2022-01-19 | 2026-02-13 | 455 B | 37 kB | ![]() 3.167.2.94 | |
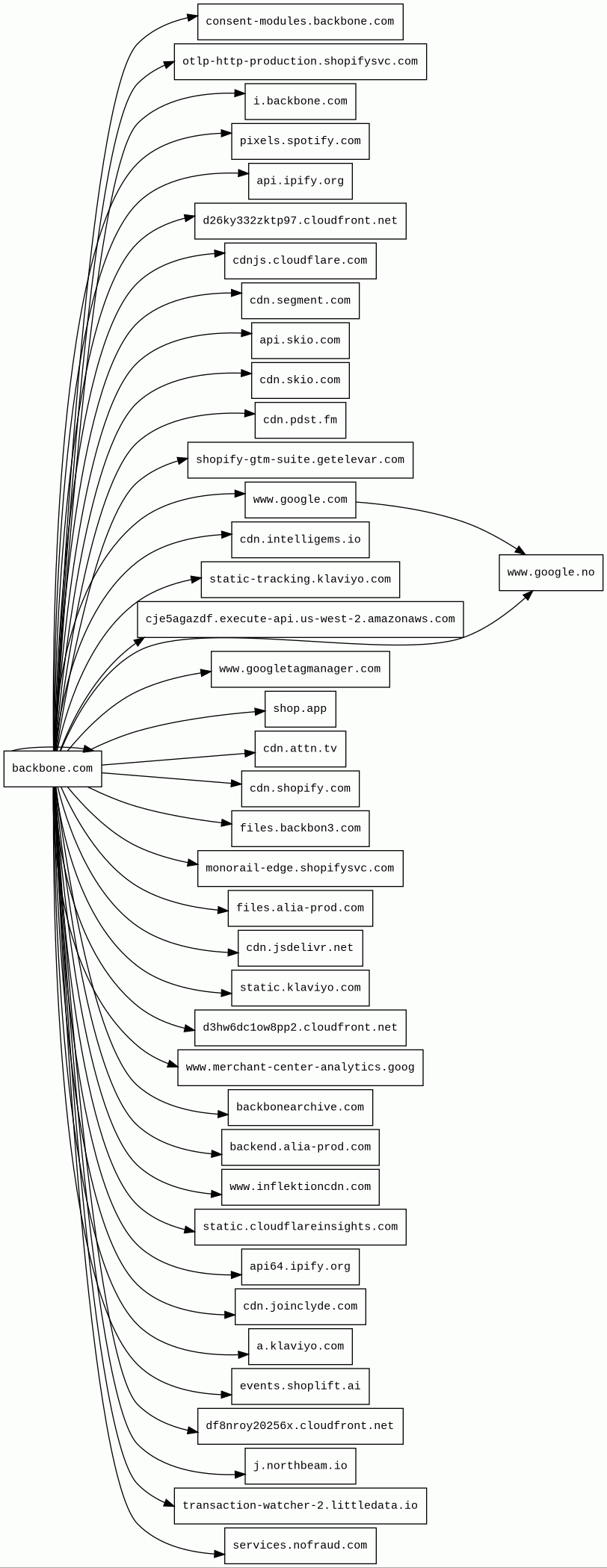
backbone.com | 194106 | 1996-12-17 | 2017-08-29 | 2025-09-28 | 227 kB | 7.2 MB | ![]() 104.26.13.139 | ![]() ![]() ![]() ![]() |
www.inflektioncdn.com | 5805389 | 2025-03-04 | 2025-09-10 | 2026-01-15 | 860 B | 125 kB | ![]() 34.98.80.218 | |
transaction-watcher-2.littledata.io | 292535 | 2016-05-20 | 2021-09-18 | 2026-02-15 | 511 B | 324 B | ![]() 34.197.187.130 | |
monorail-edge.shopifysvc.com | 11124 | 2017-09-29 | 2019-08-29 | 2026-02-16 | 1.7 kB | 3.3 kB | ![]() 34.120.110.54 | |
api64.ipify.org | 26688 | 2014-01-05 | 2020-08-17 | 2026-02-18 | 439 B | 208 B | ![]() 104.237.62.213 | |
cdn.pdst.fm | 36260 | unknown | 2019-01-23 | 2026-02-14 | 408 B | 43 kB | ![]() 35.244.142.80 | |
shopify-gtm-suite.getelevar.com | 64018 | 2016-09-09 | 2020-10-15 | 2026-02-13 | 957 B | 98 kB | ![]() 34.120.58.162 | |
backend.alia-prod.com | 4304195 | 2024-11-27 | 2024-12-06 | 2026-02-15 | 14 kB | 846 kB | ![]() 104.20.35.17 | |
cdn.jsdelivr.net | 1678 | 2012-05-16 | 2012-09-30 | 2026-02-15 | 887 B | 175 kB | ![]() 151.101.129.229 | |
cdn.skio.com 1 alert(s) on this Host | 364474 | 2000-01-15 | 2021-07-12 | 2026-02-09 | 450 B | 155 kB | ![]() 3.164.240.126 | |
otlp-http-production.shopifysvc.com | 28477 | 2017-09-29 | 2022-09-22 | 2026-02-18 | 970 B | 730 B | ![]() 34.160.147.240 | |
www.google.no | 92680 | 2001-02-26 | 2012-06-26 | 2026-02-15 | 1.9 kB | 615 B | ![]() 142.251.143.131 | |
api.skio.com | 339869 | 2000-01-15 | 2021-06-30 | 2026-02-07 | 514 B | 191 B | ![]() 44.241.233.61 | |
static-tracking.klaviyo.com | 20795 | 2012-03-29 | 2021-12-02 | 2026-02-16 | 2.9 kB | 58 kB | ![]() 151.101.130.133 | |
pixels.spotify.com | 20732 | 2006-04-23 | 2024-06-25 | 2026-02-18 | 1.5 kB | 1.5 kB | ![]() 35.186.224.24 | ![]() |
d26ky332zktp97.cloudfront.net | unknown | 2008-04-25 | 2022-12-05 | 2026-02-15 | 485 B | 2.7 kB | ![]() 3.164.226.214 | |
backbonearchive.com | 1741216 | 2025-04-10 | 2025-09-28 | 2025-09-28 | 429 B | 19 kB | ![]() 104.21.15.59 | |
events.shoplift.ai | 160517 | 2021-11-19 | 2024-10-16 | 2026-02-15 | 2.2 kB | 1.7 kB | ![]() 34.117.112.1 | |
www.googletagmanager.com | 283 | 2011-11-11 | 2012-10-04 | 2026-02-15 | 1.8 kB | 1.8 MB | ![]() 142.251.38.104 | |
cdn.joinclyde.com | 865406 | 2017-07-24 | 2020-07-23 | 2026-02-09 | 468 B | 170 kB | ![]() 3.164.240.10 | |
cdn.segment.com | 9348 | 1998-07-06 | 2014-04-11 | 2026-02-18 | 1.9 kB | 125 kB | ![]() 3.164.239.145 | |
j.northbeam.io | 85060 | 2019-08-18 | 2020-09-11 | 2026-02-14 | 1.7 kB | 447 kB | ![]() 35.190.125.58 | |
a.klaviyo.com | 20004 | 2012-03-29 | 2013-06-03 | 2026-02-16 | 1.1 kB | 2.1 kB | ![]() 172.64.147.119 | ![]() |
www.merchant-center-analytics.goog | 26729 | 2022-07-22 | 2022-09-16 | 2026-02-16 | 991 B | 846 B | ![]() 142.251.38.110 | |
cdn.intelligems.io | 91420 | 2020-07-11 | 2021-08-06 | 2026-02-13 | 929 B | 318 kB | ![]() 172.66.172.29 | ![]() |
files.alia-prod.com | unknown | 2024-11-27 | 2025-12-18 | 2026-02-15 | 930 B | 3.2 kB | ![]() 104.20.35.17 | |
cje5agazdf.execute-api.us-west-2.amazonaws.com | unknown | 2005-08-18 | 2025-09-28 | 2025-09-28 | 570 B | 197 B | ![]() 100.20.115.105 | |
df8nroy20256x.cloudfront.net | unknown | 2008-04-25 | 2023-03-01 | 2026-02-16 | 438 B | 1.7 kB | ![]() 3.167.7.153 | |
i.backbone.com | unknown | 1996-12-17 | 2025-09-28 | 2025-09-28 | 3.8 kB | 1.9 kB | ![]() 34.49.0.232 | ![]() |
Cloudflare (CDN)
Cloudflare is a web-infrastructure and website-security company, providing content-delivery-network services, DDoS mitigation, Internet security, and distributed domain-name-server services.Amazon Web Services (PaaS)
Amazon Web Services (AWS) is a comprehensive cloud services platform offering compute power, database storage, content delivery and other functionality.Amazon CloudFront (CDN)
Amazon CloudFront is a fast content delivery network (CDN) service that securely delivers data, videos, applications, and APIs to customers globally with low latency, high transfer speeds.Amazon S3 (CDN)
Amazon S3 or Amazon Simple Storage Service is a service offered by Amazon Web Services (AWS) that provides object storage through a web service interface.hCaptcha (Security)
hCaptcha is an anti-bot solution that protects user privacy and rewards websites.PayPal (Payment processors)
PayPal is an online payments system that supports online money transfers and serves as an electronic alternative to traditional paper methods like checks and money orders.Shopify (Ecommerce, CMS)
Shopify is a subscription-based software that allows anyone to set up an online store and sell their products. Shopify store owners can also sell in physical locations using Shopify POS, a point-of-sale app and accompanying hardware.Varnish (Caching)
Varnish is a reverse caching proxy.Nginx (Web servers, Reverse proxies)
Nginx is a web server that can also be used as a reverse proxy, load balancer, mail proxy and HTTP cache.Backbone.js (JavaScript frameworks)
BackboneJS is a JavaScript library that allows to develop and structure the client side applications that run in a web browser.Underscore.js (JavaScript libraries)
Underscore.js is a JavaScript library which provides utility functions for common programming tasks. It is comparable to features provided by Prototype.js and the Ruby language, but opts for a functional programming design instead of extending object prototypes.Cloudflare Browser Insights (Analytics, RUM)
Cloudflare Browser Insights is a tool that measures the performance of websites from the perspective of users.cdnjs (CDN)
cdnjs is a free distributed JS library delivery service.Intelligems (A/B Testing, Personalisation, Shopify apps)
Intelligems is an experimentation platform that helps developers build and run A/B tests on websites.Skio (Shopify apps)
Skio helps brands on Shopify sell subscriptions without ripping their hair out.jsDelivr (CDN)
JSDelivr is a free public CDN for open-source projects. It can serve web files directly from the npm registry and GitHub repositories without any configuration.Google Cloud Storage (Miscellaneous)
Google Cloud Storage allows world-wide storage and retrieval of any amount of data at any time.Google Cloud (IaaS)
Google Cloud is a suite of cloud computing services.Google Cloud CDN (CDN)
Cloud CDN uses Google's global edge network to serve content closer to users.Express (Web frameworks, Web servers)
Express is a web application framework for Node.js, released as free and open-source software under the MIT License. It is designed for building web applications and APIs.Node.js (Programming languages)
Node.js is an open-source, cross-platform, JavaScript runtime environment that executes JavaScript code outside a web browser.Google Cloud Trace (Performance)
Google Cloud Trace is a distributed tracing system that collects latency data from applications and displays it in the Google Cloud Console.Envoy (Reverse proxies)
Envoy is an open-source edge and service proxy, designed for cloud-native applications.Kestrel (Web servers)
Microsoft ASP.NET (Web frameworks)
ASP.NET is an open-source, server-side web-application framework designed for web development to produce dynamic web pages.Akka HTTP:10.1.10 (Web frameworks, Web servers)
Related reports
Network Intrusion Detection Systems
Suricata /w Emerging Threats Pro
| Timestamp | Severity | Source IP | Destination IP | Alert |
|---|---|---|---|---|
| low | Client IP | ![]() 104.26.12.205 | ET INFO External IP Address Lookup Domain (ipify .org) in TLS SNI | |
| low | Client IP | ![]() 104.237.62.213 | ET INFO External IP Address Lookup Domain (ipify .org) in TLS SNI |
Threat Detection Systems
| Detection System | Indicator | Verdict | Alert |
|---|---|---|---|
| Nextron YARA rules | cdn.skio.com/scripts/shopify/head/shopify.ba9807f79b5cdb6483d5.js | malware | Unique code from Jetriz, Swid & Jeniva of the Tetris framework |
JavaScript (193)
| HASH | FROM | Size | First Seen | Last Seen | |
|---|---|---|---|---|---|
| 17ac578bcd01efb76d5335f1f21c0b84 | DocumentWrite | 971 B | 2025-09-28 | 2026-02-18 | |
Introduced by DocumentWrite First Seen 2025-09-28 Last Seen 2026-02-18 Times Seen 2 Size 971 B (971 bytes) MD5 17ac578bcd01efb76d5335f1f21c0b84 SHA1 8370d3ee53b33bf54a72e9af706ae4f11f089e77 Loading... | |||||
| e802863b6b9e65708521216cd00a84c6 | DocumentWrite | 131 B | 2024-12-27 | 2026-02-18 | |
Introduced by DocumentWrite First Seen 2024-12-27 Last Seen 2026-02-18 Times Seen 4 Size 131 B (131 bytes) MD5 e802863b6b9e65708521216cd00a84c6 SHA1 d9b919527977c9af59e1ddc59b67738a3726e718 Loading... | |||||
| 69c9864d26e425a43b35d150aac0f0aa | DocumentWrite | 964 B | 2024-12-27 | 2026-02-18 | |
Introduced by DocumentWrite First Seen 2024-12-27 Last Seen 2026-02-18 Times Seen 4 Size 964 B (964 bytes) MD5 69c9864d26e425a43b35d150aac0f0aa SHA1 36022921df24a82825fbbcb1d8ccaa3f6f3be869 Loading... | |||||
| cc7819055cde3194bb3b136bad5cf58d | DocumentWrite | 6 B | 2023-03-07 | 2026-04-04 | |
Introduced by DocumentWrite First Seen 2023-03-07 Last Seen 2026-04-04 Times Seen 402 Size 6 B (6 bytes) MD5 cc7819055cde3194bb3b136bad5cf58d SHA1 47c1f11ed4d1aad1a1b674bda71a89d4ff562d55 Loading... | |||||
| 6af4a0e4c85c216074ed4721fb00028e | DocumentWrite | 205 B | 2025-07-13 | 2026-02-18 | |
Introduced by DocumentWrite First Seen 2025-07-13 Last Seen 2026-02-18 Times Seen 3 Size 205 B (205 bytes) MD5 6af4a0e4c85c216074ed4721fb00028e SHA1 8be824868ef21f172629f08648676c8480f56b32 Loading... | |||||
| c729230fff91d57a7651288fd529cfc9 | DocumentWrite | 124 B | 2026-02-18 | 2026-02-18 | |
Introduced by DocumentWrite First Seen 2026-02-18 Last Seen 2026-02-18 Times Seen 1 Size 124 B (124 bytes) MD5 c729230fff91d57a7651288fd529cfc9 SHA1 2a9e09f2df314d469ba49b0c6a26614a7e7792de Loading... | |||||
| 8c9d0eb96172b4a20938934c54f1df79 | DocumentWrite | 81 B | 2023-03-10 | 2026-04-01 | |
Introduced by DocumentWrite First Seen 2023-03-10 Last Seen 2026-04-01 Times Seen 289 Size 81 B (81 bytes) MD5 8c9d0eb96172b4a20938934c54f1df79 SHA1 716bfd59ca787df5e3454fe227ee1bd6bbc8bd92 Loading... | |||||
| 429882d985d2a80abb68d8734b465a6e | DocumentWrite | 22 B | 2023-03-10 | 2026-04-03 | |
Introduced by DocumentWrite First Seen 2023-03-10 Last Seen 2026-04-03 Times Seen 654 Size 22 B (22 bytes) MD5 429882d985d2a80abb68d8734b465a6e SHA1 696dd433604aaa0d6d7b113fd12ba7ccb9426a72 Loading... | |||||
| 5ef5321812fcd37f8f12fd433431492c | DocumentWrite | 95 B | 2026-02-18 | 2026-02-18 | |
Introduced by DocumentWrite First Seen 2026-02-18 Last Seen 2026-02-18 Times Seen 1 Size 95 B (95 bytes) MD5 5ef5321812fcd37f8f12fd433431492c SHA1 0c4c312575e47fca621dfcb57ca0a2166cdd732e Loading... | |||||
| 3b2e3329c3fa22bb09367aec6f7d0f8e | DocumentWrite | 673 B | 2024-12-27 | 2026-02-18 | |
Introduced by DocumentWrite First Seen 2024-12-27 Last Seen 2026-02-18 Times Seen 3 Size 673 B (673 bytes) MD5 3b2e3329c3fa22bb09367aec6f7d0f8e SHA1 a2a28632fdf4f8f276a2b2b8d912096dc8fbd6fe Loading... | |||||
| 76e7c9c7102567e86e0b6f633c903c98 | DocumentWrite | 152 B | 2024-12-27 | 2026-02-18 | |
Introduced by DocumentWrite First Seen 2024-12-27 Last Seen 2026-02-18 Times Seen 3 Size 152 B (152 bytes) MD5 76e7c9c7102567e86e0b6f633c903c98 SHA1 a7326dd57df8e6bd866109574da6c39fedf3135a Loading... | |||||
| 17dce152738413ea825ed881c4d98447 | DocumentWrite | 16 B | 2023-03-10 | 2026-04-03 | |
Introduced by DocumentWrite First Seen 2023-03-10 Last Seen 2026-04-03 Times Seen 637 Size 16 B (16 bytes) MD5 17dce152738413ea825ed881c4d98447 SHA1 f7abe96a4802bdf7a8616951ae94a02bf35c48be Loading... | |||||
| 0f9abbf8c20c2d03f5c47d7cdc90d3f7 | DocumentWrite | 124 B | 2026-02-18 | 2026-02-18 | |
Introduced by DocumentWrite First Seen 2026-02-18 Last Seen 2026-02-18 Times Seen 1 Size 124 B (124 bytes) MD5 0f9abbf8c20c2d03f5c47d7cdc90d3f7 SHA1 d11d7bcaa004e09192548f92723fc3f0e60b1dd4 Loading... | |||||
| 4b00ce00d8b33ff103e4fae498af9cfc | DocumentWrite | 13 B | 2023-04-14 | 2026-03-30 | |
Introduced by DocumentWrite First Seen 2023-04-14 Last Seen 2026-03-30 Times Seen 105 Size 13 B (13 bytes) MD5 4b00ce00d8b33ff103e4fae498af9cfc SHA1 ae5af06b1166162e3cd7e255249d7877d71c2e48 Loading... | |||||
| f315f5f2c187a05af1ace62d5f6aa477 | DocumentWrite | 54 B | 2023-03-07 | 2026-04-04 | |
Introduced by DocumentWrite First Seen 2023-03-07 Last Seen 2026-04-04 Times Seen 32274 Size 54 B (54 bytes) MD5 f315f5f2c187a05af1ace62d5f6aa477 SHA1 47d77a2a1665cb6202028ecd89b50920287d9148 Loading... | |||||
| b489bf6bc5ee30a84a88cf646bd2b671 | DocumentWrite | 3.7 kB | 2026-02-18 | 2026-02-18 | |
Introduced by DocumentWrite First Seen 2026-02-18 Last Seen 2026-02-18 Times Seen 1 Size 3.7 kB (3668 bytes) MD5 b489bf6bc5ee30a84a88cf646bd2b671 SHA1 6e114d6f2782bbad0cc320eb10f88893bc1f1c91 Loading... | |||||
| fea88119ee6073df212526471f50f7d9 | DocumentWrite | 425 B | 2024-12-27 | 2026-02-18 | |
Introduced by DocumentWrite First Seen 2024-12-27 Last Seen 2026-02-18 Times Seen 4 Size 425 B (425 bytes) MD5 fea88119ee6073df212526471f50f7d9 SHA1 82c53fcc0e591d5405f1ccc9bc3e227477b0b323 Loading... | |||||
| 482a5b6f574ea4883f62b0dc6d453011 | DocumentWrite | 102 B | 2024-12-27 | 2026-02-18 | |
Introduced by DocumentWrite First Seen 2024-12-27 Last Seen 2026-02-18 Times Seen 4 Size 102 B (102 bytes) MD5 482a5b6f574ea4883f62b0dc6d453011 SHA1 bcb92d808861b13175aae1d7c68b32026eda4701 Loading... | |||||
| a4321c21eb7f71840312b21bcd806a07 | DocumentWrite | 138 B | 2024-12-27 | 2026-02-18 | |
Introduced by DocumentWrite First Seen 2024-12-27 Last Seen 2026-02-18 Times Seen 3 Size 138 B (138 bytes) MD5 a4321c21eb7f71840312b21bcd806a07 SHA1 1258e14a0dfd9ad432d41db5bd962a768fc0ea88 Loading... | |||||
| 61900fd87bbc44bbf581d5b461a8b8f3 | DocumentWrite | 26 B | 2023-03-10 | 2026-04-01 | |
Introduced by DocumentWrite First Seen 2023-03-10 Last Seen 2026-04-01 Times Seen 455 Size 26 B (26 bytes) MD5 61900fd87bbc44bbf581d5b461a8b8f3 SHA1 28a7cacbf89a80c4e7bb1ec32811b50d9620e052 Loading... | |||||
| 38b909b26333cc288f926c9b88f696be | DocumentWrite | 26 B | 2025-07-13 | 2026-02-18 | |
Introduced by DocumentWrite First Seen 2025-07-13 Last Seen 2026-02-18 Times Seen 3 Size 26 B (26 bytes) MD5 38b909b26333cc288f926c9b88f696be SHA1 ad9c7272df99e1258b96016c7997381be39ff14e Loading... | |||||
| 6210e1d9bf915f6039b1a5679d06efed | DocumentWrite | 56 B | 2025-07-13 | 2026-02-18 | |
Introduced by DocumentWrite First Seen 2025-07-13 Last Seen 2026-02-18 Times Seen 3 Size 56 B (56 bytes) MD5 6210e1d9bf915f6039b1a5679d06efed SHA1 a8e26719cc5db1db35e9d165cb8b09712b42aec3 Loading... | |||||
| 3cd4939dc9f598da3ba8af5b37ac42d5 | DocumentWrite | 369 B | 2025-09-28 | 2026-02-18 | |
Introduced by DocumentWrite First Seen 2025-09-28 Last Seen 2026-02-18 Times Seen 2 Size 369 B (369 bytes) MD5 3cd4939dc9f598da3ba8af5b37ac42d5 SHA1 755f0abf8093c63407ef38a79444db2733ce378c Loading... | |||||
| 5807ec255614f07bfce1038c5f639220 | DocumentWrite | 4.8 kB | 2026-02-18 | 2026-02-18 | |
Introduced by DocumentWrite First Seen 2026-02-18 Last Seen 2026-02-18 Times Seen 1 Size 4.8 kB (4769 bytes) MD5 5807ec255614f07bfce1038c5f639220 SHA1 a73d39adb1447c057cd7a681292130ca1573d8fa Loading... | |||||
| 809476335225ab9d790860ad6fe81cfd | DocumentWrite | 282 B | 2024-12-27 | 2026-03-22 | |
Introduced by DocumentWrite First Seen 2024-12-27 Last Seen 2026-03-22 Times Seen 7 Size 282 B (282 bytes) MD5 809476335225ab9d790860ad6fe81cfd SHA1 e1d02be4edb287c7e6572b080f96213a451bfeef Loading... | |||||
| 7b42251a4fe8159bbf422c25fd301f19 | DocumentWrite | 744 B | 2024-12-27 | 2026-02-18 | |
Introduced by DocumentWrite First Seen 2024-12-27 Last Seen 2026-02-18 Times Seen 4 Size 744 B (744 bytes) MD5 7b42251a4fe8159bbf422c25fd301f19 SHA1 7cf2d75add1d4925d84081210b46a50b7481cae6 Loading... | |||||
| 7a2188a62b822a6316bd1340610b7f06 | DocumentWrite | 8 B | 2023-03-10 | 2026-04-03 | |
Introduced by DocumentWrite First Seen 2023-03-10 Last Seen 2026-04-03 Times Seen 516 Size 8 B (8 bytes) MD5 7a2188a62b822a6316bd1340610b7f06 SHA1 0dfe39f729fa5c018386a0ffad9c2a57411bd3e3 Loading... | |||||
| e987ac7b014ee214f5e5931c77122d44 | DocumentWrite | 17 B | 2023-03-10 | 2026-04-01 | |
Introduced by DocumentWrite First Seen 2023-03-10 Last Seen 2026-04-01 Times Seen 437 Size 17 B (17 bytes) MD5 e987ac7b014ee214f5e5931c77122d44 SHA1 ad730ebaafeca63dc8d7144a4cade5b8be1935c1 Loading... | |||||
HTTP Transactions (263)
| URL | IP | Response | Size |
|---|








