Report Overview
Visitedpublic
2026-04-21 03:45:29
Tags
Submit Tags
URL
buymodafinilonline.com/
Finishing URL
buymodafinilonline.com/
IP / ASN

190.115.31.150
Title
Buy Generic Modafinil [Smart Drugs] for Best Price - BuyModafinilOnline
Detections
urlquery
0
Network Intrusion Detection
0
Threat Detection Systems
0
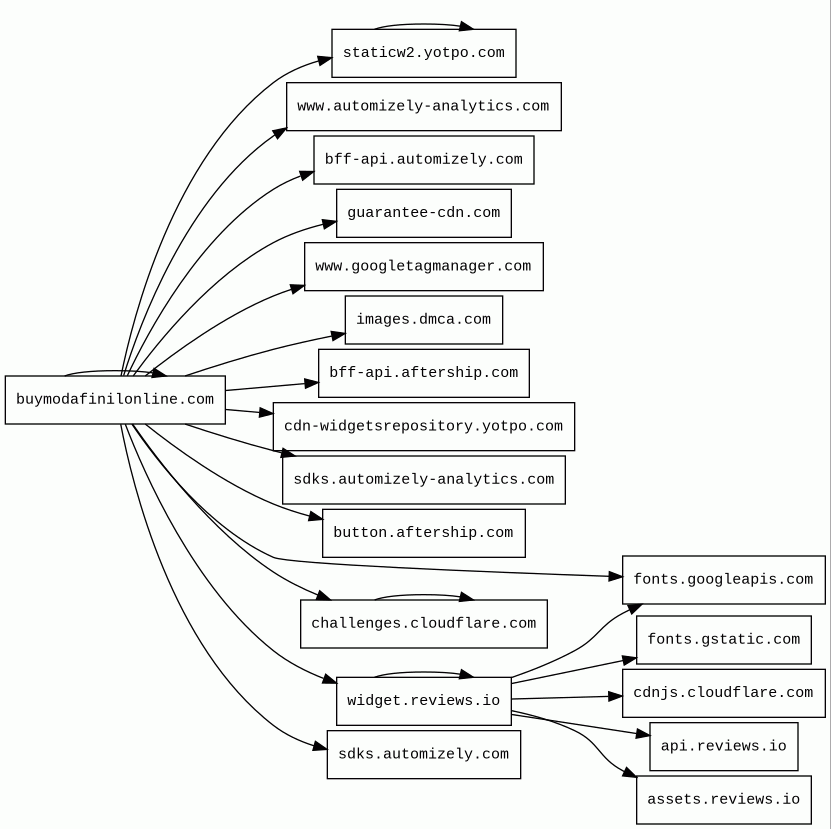
Host Summary
| Host | Rank | Registered | First Seen | Last Seen | Sent | Received | IP | Fingerprints |
|---|---|---|---|---|---|---|---|---|
www.googletagmanager.com | 283 | 2011-11-11 | 2012-10-04 | 2026-04-19 | 900 B | 837 kB | ![]() 142.250.74.8 | |
sdks.automizely.com | 335651 | 2015-05-30 | 2019-06-12 | 2026-04-16 | 2.2 kB | 151 kB | ![]() 104.18.34.168 | |
assets.reviews.io | 189856 | 2010-06-16 | 2020-06-11 | 2026-04-15 | 1.5 kB | 27 kB | ![]() 104.18.33.62 | |
images.dmca.com | 84234 | 2000-05-18 | 2012-06-18 | 2026-04-15 | 945 B | 5.9 kB | ![]() 194.242.11.186 | |
cdn-widgetsrepository.yotpo.com | 45565 | 2010-08-30 | 2020-01-30 | 2026-04-17 | 1.4 kB | 100 kB | ![]() 96.6.17.18 | |
staticw2.yotpo.com | 52608 | 2010-08-30 | 2014-05-09 | 2026-04-17 | 4.3 kB | 1.2 MB | ![]() 96.6.17.18 | |
www.automizely-analytics.com | 162123 | 2022-01-06 | 2022-01-11 | 2026-04-19 | 755 B | 538 B | ![]() 34.144.199.21 | |
bff-api.automizely.com | 270163 | 2015-05-30 | 2022-02-01 | 2026-04-16 | 1.2 kB | 1.9 kB | ![]() 172.64.153.88 | |
fonts.gstatic.com | unknown | 2008-02-11 | 2014-04-02 | 2026-04-19 | 1.2 kB | 64 kB | ![]() 192.178.25.3 | |
sdks.automizely-analytics.com | 209928 | 2022-01-06 | 2022-01-17 | 2026-04-19 | 443 B | 46 kB | ![]() 172.67.142.152 | |
button.aftership.com | 1931677 | 2012-01-01 | 2015-04-27 | 2026-04-21 | 422 B | 4.5 kB | ![]() 104.19.153.121 | |
widget.reviews.io | 186518 | 2010-06-16 | 2015-11-19 | 2026-04-19 | 3.8 kB | 81 kB | ![]() 104.18.33.62 | |
fonts.googleapis.com | 313 | 2005-01-25 | 2012-05-23 | 2026-04-19 | 1.1 kB | 28 kB | ![]() 172.217.19.234 | |
guarantee-cdn.com | 70721 | 2019-06-15 | 2019-07-31 | 2026-04-19 | 5.7 kB | 122 kB | ![]() 23.49.31.215 | ![]() |
bff-api.aftership.com | 669044 | 2012-01-01 | 2022-10-19 | 2026-04-20 | 487 B | 879 B | ![]() 104.19.153.121 | |
api.reviews.io | 208374 | 2010-06-16 | 2016-11-20 | 2026-04-19 | 501 B | 11 kB | ![]() 172.64.154.194 | |
challenges.cloudflare.com | 11393 | 2009-02-17 | 2021-10-20 | 2026-04-19 | 15 kB | 2.1 MB | ![]() 104.18.94.41 | |
buymodafinilonline.com | unknown | 2017-01-16 | 2020-03-02 | 2026-04-21 | 103 kB | 6.8 MB | ![]() 190.115.31.150 | ![]() ![]() ![]() ![]() |
cdnjs.cloudflare.com | 1222 | 2009-02-17 | 2012-05-23 | 2026-04-19 | 446 B | 15 kB | ![]() 104.17.25.14 |
Cloudflare (CDN)
Cloudflare is a web-infrastructure and website-security company, providing content-delivery-network services, DDoS mitigation, Internet security, and distributed domain-name-server services.Amazon Web Services (PaaS)
Amazon Web Services (AWS) is a comprehensive cloud services platform offering compute power, database storage, content delivery and other functionality.Cloudflare Bot Management (Security)
Cloudflare bot management solution identifies and mitigates automated traffic to protect websites from bad bots.Microsoft ASP.NET (Web frameworks)
ASP.NET is an open-source, server-side web-application framework designed for web development to produce dynamic web pages.Bunny (CDN)
Amazon S3 (CDN)
Amazon S3 or Amazon Simple Storage Service is a service offered by Amazon Web Services (AWS) that provides object storage through a web service interface.Google Cloud (IaaS)
Google Cloud is a suite of cloud computing services.Google Cloud CDN (CDN)
Cloud CDN uses Google's global edge network to serve content closer to users.Express (Web frameworks, Web servers)
Express is a web application framework for Node.js, released as free and open-source software under the MIT License. It is designed for building web applications and APIs.Node.js (Programming languages)
Node.js is an open-source, cross-platform, JavaScript runtime environment that executes JavaScript code outside a web browser.Axios:0.19.0 (JavaScript libraries)
Promise based HTTP client for the browser and node.jscdnjs (CDN)
cdnjs is a free distributed JS library delivery service.IIS:10.0 (Web servers)
Internet Information Services (IIS) is an extensible web server software created by Microsoft for use with the Windows NT family.Windows Server (Operating systems)
Windows Server is a brand name for a group of server operating systems.DDoS-Guard (Security)
DDoS-Guard is a Russian Internet infrastructure company which provides DDoS protection, content delivery network services, and web hosting services.WooCommerce:10.7.0 (Ecommerce, WordPress plugins)
WooCommerce is an open-source ecommerce plugin for WordPress.Elementor:4.0.3 (Page builders, WordPress plugins)
Elementor is a website builder platform for professionals on WordPress.MySQL (Databases)
MySQL is an open-source relational database management system.Google Tag Manager (Tag managers)
Google Tag Manager is a tag management system (TMS) that allows you to quickly and easily update measurement codes and related code fragments collectively known as tags on your website or mobile app.PHP (Programming languages)
PHP is a general-purpose scripting language used for web development.jQuery Migrate:3.4.1 (JavaScript libraries)
Query Migrate is a javascript library that allows you to preserve the compatibility of your jQuery code developed for versions of jQuery older than 1.9.Swiper (JavaScript libraries)
Swiper is a JavaScript library that creates modern touch sliders with hardware-accelerated transitions.Yoast SEO:27.4 (SEO, WordPress plugins)
Yoast SEO is a search engine optimisation plugin for WordPress and other platforms.WordPress (CMS, Blogs)
WordPress is a free and open-source content management system written in PHP and paired with a MySQL or MariaDB database. Features include a plugin architecture and a template system.Yoast SEO Premium:23.6 (SEO)
Yoast SEO Premium is a search engine optimisation plugin for WordPress and other platforms.Moment.js (JavaScript libraries)
Moment.js is a free and open-source JavaScript library that removes the need to use the native JavaScript Date object directly.WP Rocket (Caching, WordPress plugins)
WP Rocket is a caching and performance optimisation plugin to improve the loading speed of WordPress websites.jQuery (JavaScript libraries)
jQuery is a JavaScript library which is a free, open-source software designed to simplify HTML DOM tree traversal and manipulation, as well as event handling, CSS animation, and Ajax.WooCommerce Multilingual:5.5.5 (WordPress plugins, Translation)
WooCommerce Multilingual plugin makes it possible to run fully multilingual ecommerce sites using WooCommerce and WPML.Font Awesome (Font scripts)
Font Awesome is a font and icon toolkit based on CSS and Less.WPML (WordPress plugins, Translation)
WPML plugin makes it possible to build and run fully multilingual WordPress sites.Related reports
Threat Detection Systems
No alerts detected
JavaScript (262)
| HASH | FROM | Size | First Seen | Last Seen | |
|---|---|---|---|---|---|
| 307a647aed7ff64fc52f7e430c9882ee | DocumentWrite | 30 B | 2023-03-07 | 2026-04-21 | |
Introduced by DocumentWrite First Seen 2023-03-07 Last Seen 2026-04-21 Times Seen 22852 Size 30 B (30 bytes) MD5 307a647aed7ff64fc52f7e430c9882ee SHA1 061cb2a0b893008a8c66563d96199a58b149141c Loading... | |||||
| 086707e4369f60afedcafb16050a7618 | DocumentWrite | 39 B | 2023-03-07 | 2026-04-21 | |
Introduced by DocumentWrite First Seen 2023-03-07 Last Seen 2026-04-21 Times Seen 810551 Size 39 B (39 bytes) MD5 086707e4369f60afedcafb16050a7618 SHA1 8216b0cc6876cbd44f01c158e7dff3833ceccd41 Loading... | |||||
HTTP Transactions (219)
| URL | IP | Response | Size |
|---|






