Report Overview
Visitedpublic
2026-03-27 11:13:34
Tags
Submit Tags
URL
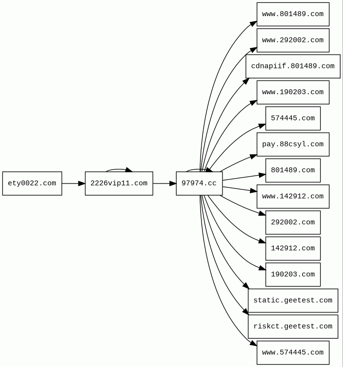
ety0022.com/
Finishing URL
97974.cc/home/register
IP / ASN

149.120.205.136
Title
欢迎光临财神娱乐
Detections
urlquery
0
Network Intrusion Detection
2
Threat Detection Systems
9
Host Summary
| Host | Rank | Registered | First Seen | Last Seen | Sent | Received | IP | Fingerprints |
|---|---|---|---|---|---|---|---|---|
574445.com | unknown | 2022-12-17 | 2025-06-22 | 2026-03-21 | 13 kB | 11 kB | ![]() 172.65.191.107 | ![]() |
riskct.geetest.com | 740652 | 2012-03-05 | 2023-03-11 | 2026-03-26 | 1.6 kB | 3.0 kB | ![]() 43.159.109.100 | ![]() |
cdnapiif.801489.com 1 alert(s) on this Host | unknown | 2022-05-23 | 2025-06-22 | 2026-03-21 | 433 B | 859 B | ![]() 104.18.30.27 | |
www.190203.com | unknown | 2022-09-26 | 2025-06-22 | 2026-03-21 | 428 B | 369 B | ![]() 103.246.244.33 | |
97974.cc 180 alert(s) on this Host | unknown | 2023-06-21 | 2026-01-28 | 2026-03-21 | 66 kB | 9.5 MB | ![]() 176.56.39.162 | |
www.801489.com 1 alert(s) on this Host | unknown | 2022-05-23 | 2025-06-22 | 2026-03-21 | 428 B | 855 B | ![]() 104.18.31.27 | |
292002.com 1 alert(s) on this Host | unknown | 2022-10-14 | 2021-01-30 | 2026-03-21 | 424 B | 414 B | ![]() 134.122.176.117 | |
static.geetest.com | 196356 | 2012-03-05 | 2015-01-16 | 2026-03-20 | 490 B | 223 kB | ![]() 104.17.5.193 | |
2226vip11.com 6 alert(s) on this Host | unknown | 2023-04-05 | 2025-03-25 | 2026-03-21 | 1.4 kB | 12 kB | ![]() 149.120.205.132 | |
www.574445.com | unknown | 2022-12-17 | 2025-06-22 | 2026-03-21 | 428 B | 483 B | ![]() 172.65.191.107 | ![]() |
www.142912.com | unknown | 2022-09-26 | 2025-06-22 | 2026-03-21 | 428 B | 477 B | ![]() 172.65.218.121 | ![]() |
190203.com | unknown | 2022-09-26 | 2025-06-22 | 2026-03-21 | 424 B | 369 B | ![]() 103.51.144.225 | |
ety0022.com 2 alert(s) on this Host | unknown | 2022-09-09 | 2025-03-25 | 2025-03-25 | 876 B | 11 kB | ![]() 0.0.0.0 | |
pay.88csyl.com | unknown | 2023-06-13 | 2025-06-22 | 2026-03-21 | 428 B | 855 B | ![]() 104.18.29.81 | |
www.292002.com 1 alert(s) on this Host | unknown | 2022-10-14 | 2025-06-22 | 2026-03-21 | 428 B | 414 B | ![]() 14.128.63.158 | |
801489.com | unknown | 2022-05-23 | 2025-06-22 | 2026-03-21 | 424 B | 850 B | ![]() 104.18.28.81 | |
142912.com | unknown | 2022-09-26 | 2026-01-27 | 2026-03-21 | 424 B | 477 B | ![]() 172.65.218.121 | ![]() |
GoCache (CDN)
GoCache is an in-memory key:value store/cache similar to memcached that is suitable for applications running on a single machine.TornadoServer:6.1 (Web servers)
Cloudflare (CDN)
Cloudflare is a web-infrastructure and website-security company, providing content-delivery-network services, DDoS mitigation, Internet security, and distributed domain-name-server services.Alibaba Cloud Object Storage Service (IaaS)
Alibaba Cloud Object Storage Service (OSS) is a cloud-based object storage service provided by Alibaba Cloud, which allows users to store and access large amounts of data in the cloud.Nginx (Web servers, Reverse proxies)
Nginx is a web server that can also be used as a reverse proxy, load balancer, mail proxy and HTTP cache.Related reports
Network Intrusion Detection Systems
Suricata /w Emerging Threats Pro
| Timestamp | Severity | Source IP | Destination IP | Alert |
|---|---|---|---|---|
| medium | ![]() 134.122.176.117 | Client IP | ET DROP Spamhaus DROP Listed Traffic Inbound group 25 | |
| medium | ![]() 134.122.135.148 | Client IP | ET DROP Spamhaus DROP Listed Traffic Inbound group 25 |
Threat Detection Systems
| Detection System | Indicator | Verdict | Alert |
|---|---|---|---|
| OpenDNS | 97974.cc | phishing | Phishing Block |
| DNS4EU | 97974.cc | malicious | Sinkholed |
| OpenDNS | 2226vip11.com | phishing | Phishing Block |
| DNS4EU | 2226vip11.com | malicious | Sinkholed |
| DNS4EU | ety0022.com | malicious | Sinkholed |
| DigiCert UltraDNS | cdnapiif.801489.com | malicious | Sinkholed |
| DigiCert UltraDNS | www.801489.com | malicious | Sinkholed |
| DNS4EU | www.292002.com | malicious | Sinkholed |
| DNS4EU | 292002.com | malicious | Sinkholed |
JavaScript (105)
| HASH | FROM | Size | First Seen | Last Seen | |
|---|---|---|---|---|---|
| 9571d4fc4957afdd02a085c4fc8d2ab5 | DocumentWrite | 178 B | 2025-03-25 | 2026-03-27 | |
Introduced by DocumentWrite First Seen 2025-03-25 Last Seen 2026-03-27 Times Seen 2432 Size 178 B (178 bytes) MD5 9571d4fc4957afdd02a085c4fc8d2ab5 SHA1 005c7326d4469722b59ea255791f519aa5a1f96e Loading... | |||||
HTTP Transactions (123)
| URL | IP | Response | Size |
|---|





