Report Overview
Visitedpublic
2026-03-09 18:46:31
Tags
Submit Tags
URL
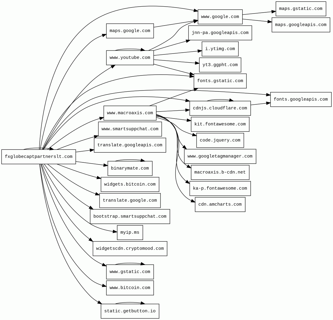
fxglobecaptpartnerslt.com
Finishing URL
fxglobecaptpartnerslt.com/
IP / ASN

64.31.43.162
Title
FxGlobal CapitalPartners Ltd | YOUR PATH TO FINANCIAL INDEPENDENCE
Detections
urlquery
0
Network Intrusion Detection
0
Threat Detection Systems
6
Host Summary
| Host | Rank | Registered | First Seen | Last Seen | Sent | Received | IP | Fingerprints |
|---|---|---|---|---|---|---|---|---|
maps.google.com | 76 | 1997-09-15 | 2012-09-10 | 2026-03-09 | 655 B | 3.6 kB | ![]() 192.178.203.100 | |
i.ytimg.com | 436 | 2007-12-11 | 2012-10-03 | 2026-03-09 | 1.0 kB | 76 kB | ![]() 192.178.203.119 | |
www.google.com | 22 | 1997-09-15 | 2015-05-10 | 2026-03-08 | 1.5 kB | 124 kB | ![]() 142.251.154.119 | |
fonts.gstatic.com | unknown | 2008-02-11 | 2014-04-02 | 2026-03-08 | 8.1 kB | 464 kB | ![]() 142.250.178.35 | |
www.smartsuppchat.com | 491650 | 2014-02-02 | 2017-01-30 | 2026-03-04 | 430 B | 19 kB | ![]() 185.76.9.11 | ![]() |
translate.google.com | 609 | 1997-09-15 | 2012-05-30 | 2026-03-09 | 962 B | 83 kB | ![]() 192.178.203.100 | |
fxglobecaptpartnerslt.com 87 alert(s) on this Host | unknown | unknown | No data | No data | 47 kB | 5.3 MB | ![]() 64.31.43.162 | ![]() ![]() ![]() ![]() |
jnn-pa.googleapis.com | 1579 | 2005-01-25 | 2021-11-16 | 2026-03-09 | 2.4 kB | 2.4 kB | ![]() 192.178.204.95 | |
translate.googleapis.com | 6317 | 2005-01-25 | 2012-05-31 | 2026-03-09 | 1.7 kB | 415 kB | ![]() 192.178.204.95 | |
static.getbutton.io | 386210 | 2019-09-03 | 2019-10-01 | 2026-03-05 | 881 B | 885 kB | ![]() 104.26.15.221 | |
widgets.bitcoin.com | unknown | 2008-01-04 | 2016-11-28 | 2026-03-09 | 427 B | 195 B | ![]() 52.68.97.149 | |
fonts.googleapis.com | 313 | 2005-01-25 | 2012-05-23 | 2026-03-08 | 1.9 kB | 27 kB | ![]() 192.178.202.95 | |
macroaxis.b-cdn.net | 6662997 | 2016-04-25 | 2024-09-09 | 2026-01-14 | 1.3 kB | 23 kB | ![]() 194.242.11.186 | |
maps.googleapis.com 1 alert(s) on this Host | 3442 | 2005-01-25 | 2012-05-22 | 2026-03-08 | 5.0 kB | 1.2 MB | ![]() 192.178.204.95 | |
cdn.amcharts.com | 387753 | 2006-10-11 | 2014-05-17 | 2026-03-01 | 3.8 kB | 1.2 MB | ![]() 104.26.7.186 | |
www.gstatic.com | 146047 | 2008-02-11 | 2012-05-29 | 2026-03-08 | 1.6 kB | 25 kB | ![]() 192.178.203.94 | |
yt3.ggpht.com | 1275 | 2008-01-16 | 2014-01-15 | 2026-03-09 | 1.0 kB | 8.0 kB | ![]() 172.217.19.225 | |
bootstrap.smartsuppchat.com | 425291 | 2014-02-02 | 2018-01-29 | 2026-03-04 | 543 B | 379 B | ![]() 3.67.122.104 | |
binarymate.com 22 alert(s) on this Host | 2259338 | 2015-08-11 | 2016-07-13 | 2026-02-02 | 5.5 kB | 305 kB | ![]() 172.67.160.195 | |
code.jquery.com | 4915 | 2005-12-10 | 2012-05-21 | 2026-03-08 | 457 B | 88 kB | ![]() 151.101.66.137 | |
ka-p.fontawesome.com | 22175 | 2012-10-18 | 2019-12-16 | 2026-03-09 | 2.0 kB | 565 kB | ![]() 104.18.40.68 | |
www.bitcoin.com | 855986 | 2008-01-04 | 2013-08-06 | 2026-03-09 | 414 B | 1.1 kB | ![]() 104.18.0.118 | |
kit.fontawesome.com | 16651 | 2012-10-18 | 2019-03-29 | 2026-03-09 | 930 B | 17 kB | ![]() 104.18.40.68 | |
myip.ms | 179573 | 2012-02-23 | 2012-09-26 | 2026-02-10 | 543 B | 0 B | ![]() 0.0.0.0 | |
www.youtube.com 2 alert(s) on this Host | 286 | 2005-02-15 | 2013-04-13 | 2026-03-09 | 9.4 kB | 6.6 MB | ![]() 192.178.203.93 | |
cdnjs.cloudflare.com | 1222 | 2009-02-17 | 2012-05-23 | 2026-03-08 | 23 kB | 1.0 MB | ![]() 104.17.25.14 | |
widgetscdn.cryptomood.com 1 alert(s) on this Host | unknown | 2016-07-17 | 2024-12-21 | 2025-12-13 | 562 B | 0 B | ![]() 0.0.0.0 | |
www.macroaxis.com | 665178 | 2004-02-02 | 2012-10-10 | 2026-01-14 | 571 B | 193 kB | ![]() 52.33.156.53 | ![]() ![]() |
maps.gstatic.com | unknown | 2008-02-11 | 2012-05-22 | 2026-03-09 | 444 B | 297 kB | ![]() 192.178.204.94 | |
www.googletagmanager.com | 283 | 2011-11-11 | 2012-10-04 | 2026-03-08 | 438 B | 508 kB | ![]() 192.178.204.97 |
Google Maps (Maps)
Google Maps is a web mapping service. It offers satellite imagery, aerial photography, street maps, 360° interactive panoramic views of streets, real-time traffic conditions, and route planning for traveling by foot, car, bicycle and air, or public transportation.CDN77 (CDN)
CDN77 is a content delivery network (CDN).LiteSpeed (Web servers)
LiteSpeed is a high-scalability web server.Select2 (JavaScript libraries)
Select2 is a jQuery based replacement for select boxes. It supports searching, remote data sets, and infinite scrolling of results.Magnific Popup (JavaScript libraries)
Magnific Popup is a responsive lightbox & dialog script with focus on performance and providing best experience for user with any device.Ivory Search:4.4.6 (WordPress plugins)
Ivory Search is a WordPress search plugin that improves WordPress search by providing advanced options to extend search or exclude specific content from search.YouTube (Video players)
YouTube is a video sharing service where users can create their own profile, upload videos, watch, like and comment on other videos.Google Hosted Libraries (CDN)
Google Hosted Libraries is a stable, reliable, high-speed, globally available content distribution network for the most popular, open-source JavaScript libraries.jQuery:2.2.4 (JavaScript libraries)
jQuery is a JavaScript library which is a free, open-source software designed to simplify HTML DOM tree traversal and manipulation, as well as event handling, CSS animation, and Ajax.PHP:7.2.34 (Programming languages)
PHP is a general-purpose scripting language used for web development.Modernizr (JavaScript libraries)
Modernizr is a JavaScript library that detects the features available in a user's browser.Bootstrap (UI frameworks)
Bootstrap is a free and open-source CSS framework directed at responsive, mobile-first front-end web development. It contains CSS and JavaScript-based design templates for typography, forms, buttons, navigation, and other interface components.WordPress (CMS, Blogs)
WordPress is a free and open-source content management system written in PHP and paired with a MySQL or MariaDB database. Features include a plugin architecture and a template system.MySQL (Databases)
MySQL is an open-source relational database management system.WooCommerce (Ecommerce, WordPress plugins)
WooCommerce is an open-source ecommerce plugin for WordPress.Cloudflare (CDN)
Cloudflare is a web-infrastructure and website-security company, providing content-delivery-network services, DDoS mitigation, Internet security, and distributed domain-name-server services.Amazon Web Services (PaaS)
Amazon Web Services (AWS) is a comprehensive cloud services platform offering compute power, database storage, content delivery and other functionality.Amazon ELB (Load balancers)
AWS ELB is a network load balancer service provided by Amazon Web Services for distributing traffic across multiple targets, such as Amazon EC2 instances, containers, IP addresses, and Lambda functions.Bunny (CDN)
jQuery:1.11.3 (JavaScript libraries)
jQuery is a JavaScript library which is a free, open-source software designed to simplify HTML DOM tree traversal and manipulation, as well as event handling, CSS animation, and Ajax.Moment.js (JavaScript libraries)
Moment.js is a free and open-source JavaScript library that removes the need to use the native JavaScript Date object directly.Chart.js (JavaScript graphics)
Chart.js is an open-source JavaScript library that allows you to draw different types of charts by using the HTML5 canvas element.Laravel (Web frameworks)
Laravel is a free, open-source PHP web framework.PHP (Programming languages)
PHP is a general-purpose scripting language used for web development.Varnish (Caching)
Varnish is a reverse caching proxy.Nginx (Web servers, Reverse proxies)
Nginx is a web server that can also be used as a reverse proxy, load balancer, mail proxy and HTTP cache.Cloudflare Bot Management (Security)
Cloudflare bot management solution identifies and mitigates automated traffic to protect websites from bad bots.Amazon CloudFront (CDN)
Amazon CloudFront is a fast content delivery network (CDN) service that securely delivers data, videos, applications, and APIs to customers globally with low latency, high transfer speeds.Font Awesome (Font scripts)
Font Awesome is a font and icon toolkit based on CSS and Less.jQuery:3.7.1 (JavaScript libraries)
jQuery is a JavaScript library which is a free, open-source software designed to simplify HTML DOM tree traversal and manipulation, as well as event handling, CSS animation, and Ajax.amCharts (JavaScript graphics)
amCharts is a JavaScript-based interactive charts and maps programming library and tool.OpenSSL:3.0.8 (Web server extensions)
OpenSSL is a software library for applications that secure communications over computer networks against eavesdropping or need to identify the party at the other end.Google Analytics (Analytics)
Google Analytics is a free web analytics service that tracks and reports website traffic.Java (Programming languages)
Java is a class-based, object-oriented programming language that is designed to have as few implementation dependencies as possible.Semantic UI (UI frameworks)
Semantic UI is a front-end development framework, powered by LESS and jQuery.Apache HTTP Server:2.4.58 (Web servers)
Apache is a free and open-source cross-platform web server software.jQuery CDN (CDN)
jQuery CDN is a way to include jQuery in your website without actually downloading and keeping it your website's folder.Related reports
Threat Detection Systems
| Detection System | Indicator | Verdict | Alert |
|---|---|---|---|
| Private YARA rules | www.youtube.com/s/player/44899b31/player_es6.vflset/en_US/base.js | audit | Hunting_JS_WebAssembly |
| Private YARA rules | maps.googleapis.com/maps-api-v3/api/js/64/3a/common.js | audit | Hunting_JS_WebAssembly |
| DNS4EU | fxglobecaptpartnerslt.com | malicious | Sinkholed |
| Hagezi Threat Feed | binarymate.com | malicious | Sinkholed |
| DNS4EU | binarymate.com | malicious | Sinkholed |
| DNS4EU | widgetscdn.cryptomood.com | malicious | Sinkholed |
JavaScript (252)
| HASH | FROM | Size | First Seen | Last Seen | |
|---|---|---|---|---|---|
| e339db68b0b86dc3168b1c3b94213b57 | DocumentWrite | 51 B | 2025-10-18 | 2026-03-09 | |
Introduced by DocumentWrite First Seen 2025-10-18 Last Seen 2026-03-09 Times Seen 3 Size 51 B (51 bytes) MD5 e339db68b0b86dc3168b1c3b94213b57 SHA1 27ef14fae32f1623bdd773c7b425f37279fd085d Loading... | |||||
| 23723b094bdc424199dd24b0420feb00 | DocumentWrite | 3.0 kB | 2026-02-17 | 2026-03-16 | |
Introduced by DocumentWrite First Seen 2026-02-17 Last Seen 2026-03-16 Times Seen 1198 Size 3.0 kB (3011 bytes) MD5 23723b094bdc424199dd24b0420feb00 SHA1 2e9fd96b082f9fee856afacb67c08d992304b5c6 Loading... | |||||
HTTP Transactions (236)
| URL | IP | Response | Size |
|---|











