Report Overview
Visitedpublic
2024-05-10 06:04:04
Tags
Submit Tags
URL
www.site101.mir915bcf08b.comcb.info/material.php?id=663B93AC69A13
Finishing URL
www.site101.mir915bcf08b.comcb.info/material.php?id=663B93AC69A13
IP / ASN

54.230.111.106
Title
"Произошла чудовищная ошибка!.." | Все блоги | Блоги | Каспаров.Ru
Detections
urlquery
0
Network Intrusion Detection
0
Threat Detection Systems
0
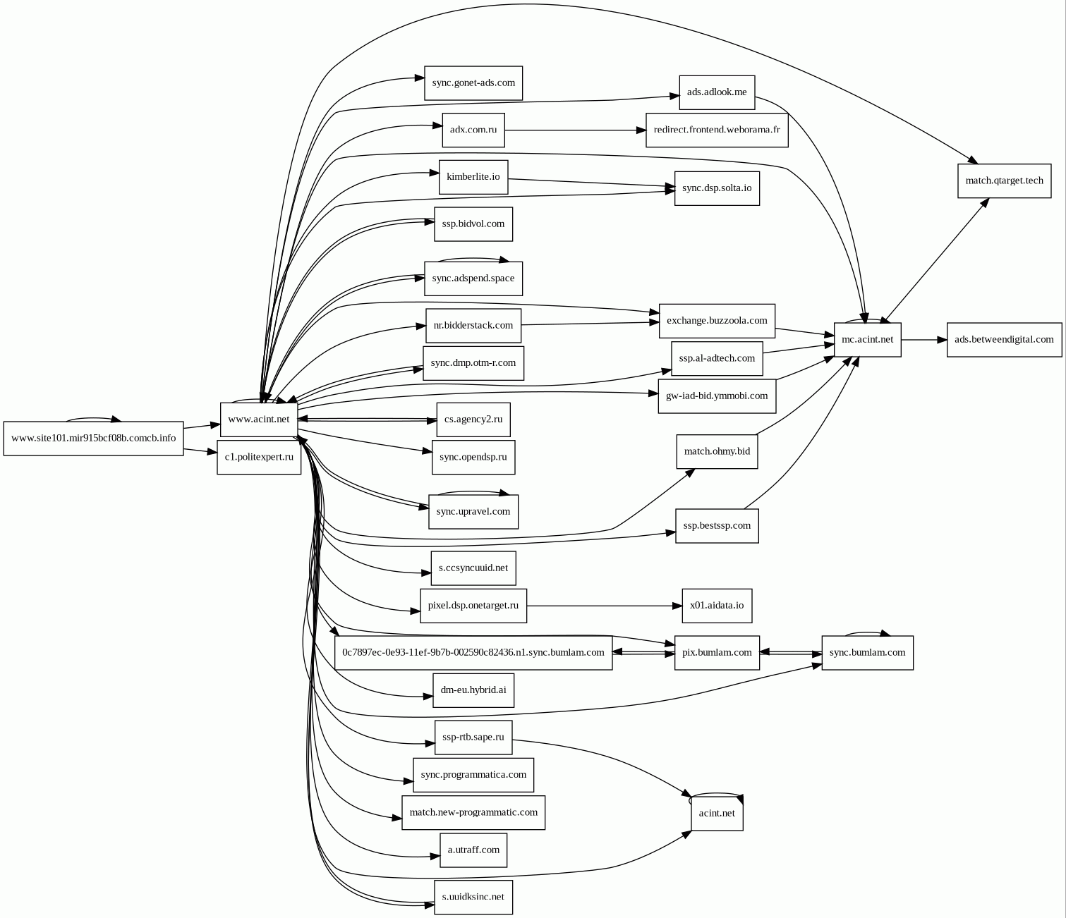
Host Summary
| Host | Rank | Registered | First Seen | Last Seen | Sent | Received | IP | Fingerprints |
|---|---|---|---|---|---|---|---|---|
nr.bidderstack.com | 352019 | 2017-04-25 | 2019-02-11 15:43:50 | 2024-05-08 15:51:20 | 927 B | 895 B | ![]() 167.235.186.124 | |
sync.programmatica.com | unknown | 2016-10-12 | 2022-12-17 02:18:07 | 2024-05-08 16:34:41 | 424 B | 224 B | ![]() 158.160.128.78 | |
ssp.bidvol.com | 31817 | 2019-09-24 | 2020-02-22 13:37:29 | 2024-05-09 21:14:14 | 439 B | 716 B | ![]() 65.109.65.187 | |
s.ccsyncuuid.net 1 alert(s) on this Host | unknown | 2023-02-28 | 2023-06-17 23:18:29 | 2024-04-11 15:54:55 | 464 B | 0 B | ![]() 0.0.0.0 | |
sync.bumlam.com | 3243 | 2015-08-10 | 2015-08-10 23:04:25 | 2024-05-09 18:44:16 | 1.5 kB | 1.9 kB | ![]() 31.172.81.158 | |
mc.acint.net | unknown | 2014-02-06 | 2024-01-29 16:31:01 | 2024-05-08 16:57:17 | 16 kB | 4.7 kB | ![]() 142.132.138.213 | |
ssp.al-adtech.com | unknown | 2024-01-16 | 2024-01-30 11:38:38 | 2024-05-09 21:13:55 | 424 B | 668 B | ![]() 45.139.25.125 | |
sync.upravel.com | 28097 | 2017-03-25 | 2017-05-29 11:13:46 | 2024-05-09 21:14:09 | 968 B | 1.7 kB | ![]() 195.201.194.16 | |
sync.dmp.otm-r.com | 19534 | 2014-01-16 | 2017-02-03 08:19:51 | 2024-05-08 16:36:02 | 991 B | 948 B | ![]() 138.201.65.68 | |
sync.adspend.space | unknown | 2022-02-11 | 2022-10-20 08:12:42 | 2024-05-08 16:35:32 | 1.0 kB | 2.1 kB | ![]() 172.67.168.127 | |
pixel.dsp.onetarget.ru | unknown | 2019-04-18 | 2024-03-13 17:04:45 | 2024-04-27 16:17:45 | 462 B | 728 B | ![]() 130.193.53.230 | |
gw-iad-bid.ymmobi.com | unknown | 2021-01-29 | 2023-10-14 07:02:37 | 2024-05-09 23:21:36 | 563 B | 556 B | ![]() 47.253.61.56 | |
ads.adlook.me | 43352 | 2016-07-15 | 2018-11-28 13:50:19 | 2024-05-08 17:25:53 | 598 B | 518 B | ![]() 46.243.182.93 | |
a.utraff.com | 39874 | 2016-09-27 | 2019-02-27 11:01:37 | 2024-05-08 17:26:06 | 452 B | 1.0 kB | ![]() 104.26.7.189 | |
adx.com.ru | 43296 | 2017-05-19 | 2017-06-05 16:30:42 | 2024-05-08 16:36:17 | 964 B | 1.3 kB | ![]() 83.222.104.70 | |
match.qtarget.tech | unknown | 2022-12-26 | 2023-01-28 18:26:52 | 2024-05-08 16:34:40 | 465 B | 213 B | ![]() 95.163.92.180 | |
sync.opendsp.ru | unknown | 2022-08-24 | 2022-09-01 13:01:38 | 2024-05-08 22:19:04 | 458 B | 248 B | ![]() 82.148.20.186 | |
c1.politexpert.ru | unknown | 2006-11-28 | 2017-05-15 09:05:21 | 2023-10-13 10:51:35 | 383 B | 535 B | ![]() 3.226.93.208 | |
ssp-rtb.sape.ru | 31166 | 2006-06-19 | 2016-02-02 18:01:03 | 2024-05-09 21:13:55 | 2.8 kB | 3.3 kB | ![]() 193.3.184.214 | |
acint.net | 22962 | 2014-02-06 | 2014-02-14 22:23:16 | 2024-05-08 17:26:58 | 9.2 kB | 2.4 kB | ![]() 142.132.138.213 | |
match.new-programmatic.com | 33613 | 2020-02-18 | 2020-02-18 21:50:06 | 2024-05-08 16:35:32 | 473 B | 213 B | ![]() 217.65.2.150 | |
0c7897ec-0e93-11ef-9b7b-002590c82436.n1.sync.bumlam.com | unknown | unknown | No data | No data | 527 B | 247 B | ![]() 185.43.4.87 | |
www.acint.net | 29072 | 2014-02-06 | 2014-02-14 22:23:16 | 2024-05-09 10:43:54 | 15 kB | 58 kB | ![]() 142.132.138.213 | |
s.uuidksinc.net | 3423 | 2015-05-05 | 2015-07-20 14:00:35 | 2024-05-08 16:36:02 | 463 B | 322 B | ![]() 31.220.27.135 | |
sync.gonet-ads.com | unknown | 2022-04-05 | 2023-02-03 12:32:31 | 2024-05-08 22:19:04 | 461 B | 343 B | ![]() 188.42.105.236 | |
exchange.buzzoola.com | 18389 | 2010-08-11 | 2014-10-17 17:20:27 | 2024-05-09 21:13:55 | 1.9 kB | 1.5 kB | ![]() 159.69.141.123 | |
sync.dsp.solta.io | unknown | 2022-07-19 | 2022-09-21 18:47:56 | 2024-05-08 16:36:03 | 880 B | 496 B | ![]() 217.199.220.73 | |
cs.agency2.ru | unknown | 2008-10-06 | 2022-04-29 16:24:02 | 2024-05-08 16:34:41 | 452 B | 721 B | ![]() 23.111.107.44 | |
dm-eu.hybrid.ai | 28847 | 2017-12-19 | 2021-01-25 12:48:59 | 2024-05-10 06:29:05 | 458 B | 528 B | ![]() 37.230.131.21 | |
match.ohmy.bid | unknown | 2022-06-09 | 2023-05-23 11:17:10 | 2024-05-08 16:36:02 | 497 B | 443 B | ![]() 167.235.10.90 | |
ssp.bestssp.com | 90974 | 2016-05-05 | 2017-06-10 10:55:20 | 2024-05-09 10:43:59 | 541 B | 456 B | ![]() 83.222.96.170 | |
kimberlite.io | 166512 | 2017-03-16 | 2017-09-14 07:18:59 | 2024-05-08 16:57:12 | 456 B | 765 B | ![]() 217.199.220.43 | |
www.site101.mir915bcf08b.comcb.info | unknown | 2017-10-01 | 2017-12-19 21:40:12 | 2024-01-06 07:07:46 | 17 kB | 208 kB | ![]() 54.230.111.15 | |
pix.bumlam.com | 92002 | 2015-08-10 | 2022-03-29 11:19:43 | 2024-05-05 14:33:19 | 1.5 kB | 2.1 kB | ![]() 31.172.81.158 |
Related reports
Threat Detection Systems
Public InfoSec YARA rules
No alerts detected
OpenPhish
No alerts detected
PhishTank
No alerts detected
mnemonic secure dns
No alerts detected
Quad9 DNS
| Scan Date | Severity | Indicator | Alert |
|---|---|---|---|
| 2024-05-10 | medium | ccsyncuuid.net | Sinkholed |
ThreatFox
No alerts detected
JavaScript (19)
No JavaScripts
HTTP Transactions (116)
| URL | IP | Response | Size |
|---|





