Report Overview
Visitedpublic
2025-10-04 22:13:03
Tags
Submit Tags
URL
meetdownload.com/22843edef39f4e678c0d87a4ec8de005/kaiju-no-8-s01e06-58894-mkv
Finishing URL
meetdownload.com/22843edef39f4e678c0d87a4ec8de005/kaiju-no-8-s01e06-58894-mkv
IP / ASN

195.230.23.22
Title
Download Kaiju No 8 S01E06
Detections
urlquery
0
Network Intrusion Detection
0
Threat Detection Systems
13
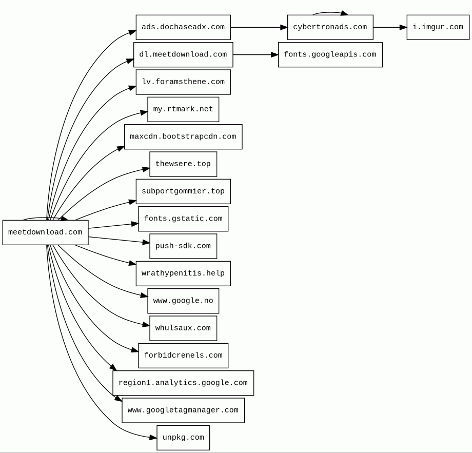
Host Summary
| Host | Rank | Registered | First Seen | Last Seen | Sent | Received | IP | Fingerprints |
|---|---|---|---|---|---|---|---|---|
push-sdk.com | 36212 | 2022-10-25 | 2022-12-23 | 2025-09-29 | 886 B | 56 kB | ![]() 157.90.33.68 | ![]() ![]() |
cybertronads.com | 501609 | 2021-01-21 | 2021-01-23 | 2025-09-30 | 16 kB | 526 kB | ![]() 203.161.50.245 | |
www.googletagmanager.com | 283 | 2011-11-11 | 2012-10-04 | 2025-09-28 | 1.8 kB | 1.5 MB | ![]() 142.250.74.72 | |
thewsere.top 8 alert(s) on this Host | 465401 | 2025-03-05 | 2025-03-08 | 2025-10-04 | 2.1 kB | 4.1 kB | ![]() 188.42.247.204 | |
i.imgur.com | 3309 | 2009-01-09 | 2012-05-21 | 2025-09-28 | 433 B | 65 kB | ![]() 199.232.172.193 | |
my.rtmark.net | 43911 | 2014-10-29 | 2015-02-04 | 2025-09-29 | 479 B | 839 B | ![]() 172.64.146.234 | |
maxcdn.bootstrapcdn.com | 6807 | 2012-05-25 | 2014-06-18 | 2025-09-28 | 470 B | 23 kB | ![]() 104.18.11.207 | |
wrathypenitis.help 8 alert(s) on this Host | unknown | 2025-07-21 | 2025-08-21 | 2025-09-29 | 1.1 kB | 1.1 kB | ![]() 212.117.186.116 | |
unpkg.com | 1093 | 2016-01-06 | 2016-01-07 | 2025-09-28 | 4.8 kB | 26 kB | ![]() 104.18.0.22 | ![]() |
www.google.no | 92680 | 2001-02-26 | 2012-06-26 | 2025-09-28 | 920 B | 580 B | ![]() 142.250.74.3 | |
fonts.gstatic.com | unknown | 2008-02-11 | 2014-04-02 | 2025-09-28 | 1.6 kB | 74 kB | ![]() 142.250.74.67 | |
fonts.googleapis.com | 313 | 2005-01-25 | 2012-05-23 | 2025-09-28 | 473 B | 3.2 kB | ![]() 142.250.74.42 | |
lv.foramsthene.com 3 alert(s) on this Host | unknown | 2025-04-07 | 2025-06-23 | 2025-09-30 | 427 B | 89 kB | ![]() 172.255.103.170 | |
region1.analytics.google.com | 22257 | 1997-09-15 | 2022-03-17 | 2025-09-28 | 2.3 kB | 1.7 kB | ![]() 216.239.32.36 | |
ads.dochaseadx.com | 1610367 | 2022-09-15 | 2023-01-07 | 2025-10-02 | 2.0 kB | 1.9 kB | ![]() 138.201.254.244 | |
meetdownload.com | 104495 | 2020-06-06 | 2020-08-05 | 2025-09-30 | 1.8 kB | 37 kB | ![]() 195.230.23.22 | ![]() |
dl.meetdownload.com | unknown | 2020-06-06 | 2020-12-30 | 2025-09-30 | 464 B | 215 kB | ![]() 195.230.23.22 | |
subportgommier.top 8 alert(s) on this Host | unknown | 2025-05-19 | 2025-09-29 | 2025-09-29 | 3.0 kB | 2.8 kB | ![]() 94.242.236.150 | |
whulsaux.com | 1517009 | 2023-01-04 | 2023-01-04 | 2025-09-30 | 2.3 kB | 118 kB | ![]() 139.45.197.107 | |
forbidcrenels.com | 999996 | 2022-10-24 | 2022-10-24 | 2025-09-30 | 418 B | 119 kB | ![]() 172.255.103.117 |
Angie (Web servers)
Angie is a drop-in replacement for the Nginx web server aiming to extend the functionality of the original version.C (Programming languages)
C is a general-purpose, procedural computer programming language supporting structured programming, lexical variable scope, and recursion, with a static type system.Perl (Programming languages)
Perl is a family of two high-level, general-purpose, interpreted, dynamic programming languages.Nginx (Web servers, Reverse proxies)
Nginx is a web server that can also be used as a reverse proxy, load balancer, mail proxy and HTTP cache.PHP (Programming languages)
PHP is a general-purpose scripting language used for web development.Amazon CloudFront (CDN)
Amazon CloudFront is a fast content delivery network (CDN) service that securely delivers data, videos, applications, and APIs to customers globally with low latency, high transfer speeds.Amazon Web Services (PaaS)
Amazon Web Services (AWS) is a comprehensive cloud services platform offering compute power, database storage, content delivery and other functionality.Cloudflare (CDN)
Cloudflare is a web-infrastructure and website-security company, providing content-delivery-network services, DDoS mitigation, Internet security, and distributed domain-name-server services.Fly.io (PaaS)
Fly is a platform for running full stack apps and databases.Express (Web frameworks, Web servers)
Express is a web application framework for Node.js, released as free and open-source software under the MIT License. It is designed for building web applications and APIs.Node.js (Programming languages)
Node.js is an open-source, cross-platform, JavaScript runtime environment that executes JavaScript code outside a web browser.Google Analytics (Analytics)
Google Analytics is a free web analytics service that tracks and reports website traffic.Unpkg (CDN)
Unpkg is a content delivery network for everything on npm.Google Tag Manager (Tag managers)
Google Tag Manager is a tag management system (TMS) that allows you to quickly and easily update measurement codes and related code fragments collectively known as tags on your website or mobile app.Related reports
Threat Detection Systems
| Detection System | Indicator | Verdict | Alert |
|---|---|---|---|
| Cloudflare DNS | wrathypenitis.help | malicious | Sinkholed |
| DigiCert UltraDNS | wrathypenitis.help | malicious | Sinkholed |
| Hagezi Threat Feed | wrathypenitis.help | malicious | Sinkholed |
| Quad9 DNS | wrathypenitis.help | malicious | Sinkholed |
| Quad9 DNS | thewsere.top | malicious | Sinkholed |
| DNS0 Zero | thewsere.top | malicious | Sinkholed |
| DigiCert UltraDNS | subportgommier.top | malicious | Sinkholed |
| Quad9 DNS | subportgommier.top | malicious | Sinkholed |
| Cloudflare DNS | subportgommier.top | malicious | Sinkholed |
| DNS0 Zero | subportgommier.top | malicious | Sinkholed |
| DNS0 Zero | lv.foramsthene.com | malicious | Sinkholed |
| Hagezi Threat Feed | lv.foramsthene.com | malicious | Sinkholed |
| Quad9 DNS | lv.foramsthene.com | malicious | Sinkholed |
JavaScript (55)
No JavaScripts
HTTP Transactions (72)
| URL | IP | Response | Size |
|---|









