Report Overview
Visitedpublic
2026-01-16 15:53:38
Tags
Submit Tags
URL
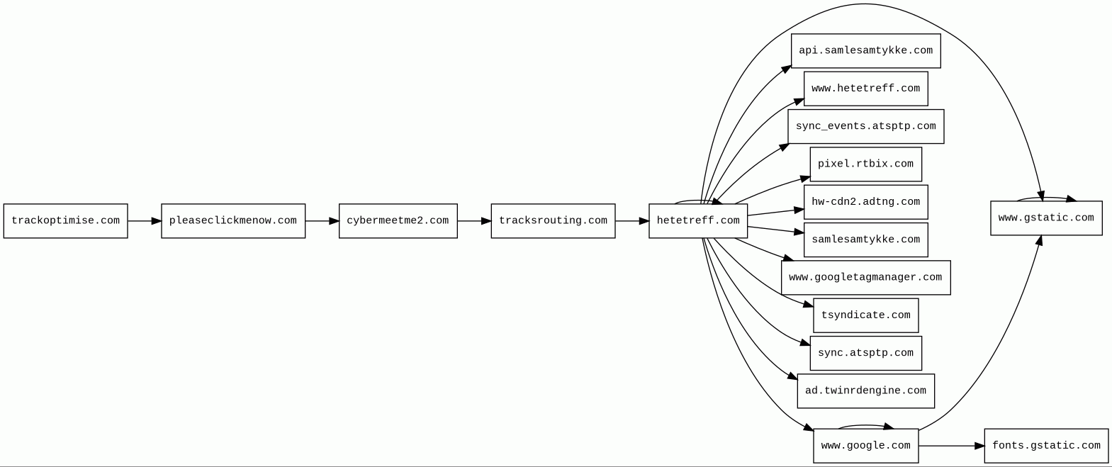
trackoptimise.com/?a=12125&c=64411&s1=7cf37455-0862-4116-80af-a63fa919729e&s3=ef81a8ac-c1f2-4584-88aa-a9625dadd9ae&s2=wln7k6ka2qfjgnkf347h99a2
Finishing URL
hetetreff.com/landing5?pi=12125&pt1=4023345182&pe=7cf37455-0862-4116-80af-a63fa919729e
IP / ASN

34.198.200.159
Title
Hetetreff.com
Detections
urlquery
0
Network Intrusion Detection
0
Threat Detection Systems
4
Host Summary
| Host | Rank | Registered | First Seen | Last Seen | Sent | Received | IP | Fingerprints |
|---|---|---|---|---|---|---|---|---|
fonts.gstatic.com | unknown | 2008-02-11 | 2014-04-02 | 2026-01-11 | 1.1 kB | 82 kB | ![]() 216.58.207.227 | |
www.google.com | 22 | 1997-09-15 | 2015-05-10 | 2026-01-11 | 1.9 kB | 96 kB | ![]() 216.58.207.196 | |
trackoptimise.com 1 alert(s) on this Host | unknown | 2018-09-24 | 2018-10-16 | 2025-12-03 | 610 B | 30 kB | ![]() 34.198.200.159 | |
samlesamtykke.com | 5170506 | 2018-05-22 | 2018-05-31 | 2026-01-15 | 969 B | 197 kB | ![]() 34.54.44.101 | |
api.samlesamtykke.com | unknown | 2018-05-22 | 2018-05-31 | 2026-01-15 | 6.3 kB | 18 kB | ![]() 34.54.44.101 | |
www.hetetreff.com 3 alert(s) on this Host | 1280663 | 2018-06-01 | 2018-08-31 | 2025-12-01 | 1.3 kB | 22 kB | ![]() 35.227.210.22 | |
www.gstatic.com | 146047 | 2008-02-11 | 2012-05-29 | 2026-01-11 | 2.4 kB | 2.7 MB | ![]() 142.250.74.99 | |
tsyndicate.com | 1289 | 2017-03-08 | 2017-03-16 | 2026-01-14 | 481 B | 917 B | ![]() 167.235.113.12 | |
sync_events.atsptp.com | unknown | 2020-02-13 | 2021-04-17 | 2026-01-11 | 487 B | 646 B | ![]() 66.254.114.220 | |
tracksrouting.com | unknown | 2018-09-24 | 2018-10-04 | 2025-11-13 | 658 B | 30 kB | ![]() 52.72.87.177 | |
ad.twinrdengine.com | 79586 | 2023-06-07 | 2024-01-20 | 2026-01-14 | 1.4 kB | 735 B | ![]() 34.111.67.216 | |
pleaseclickmenow.com 1 alert(s) on this Host | 6805828 | 2015-03-23 | 2015-11-18 | 2025-12-25 | 658 B | 31 kB | ![]() 52.72.87.177 | |
hw-cdn2.adtng.com | 157324 | 2018-07-20 | 2020-02-20 | 2026-01-15 | 433 B | 56 kB | ![]() 151.101.67.52 | |
cybermeetme2.com | 7041568 | 2018-04-16 | 2019-07-08 | 2026-01-15 | 631 B | 30 kB | ![]() 188.166.38.225 | |
pixel.rtbix.com | 4337019 | 2020-07-30 | 2021-07-26 | 2026-01-14 | 890 B | 1.2 kB | ![]() 188.114.97.1 | |
hetetreff.com 12 alert(s) on this Host | 1113123 | 2018-06-01 | 2018-08-31 | 2025-12-01 | 6.8 kB | 726 kB | ![]() 35.227.210.22 | ![]() |
sync.atsptp.com | 369566 | 2020-02-13 | 2020-06-17 | 2026-01-12 | 1.5 kB | 1.8 kB | ![]() 66.254.114.220 | |
www.googletagmanager.com | 283 | 2011-11-11 | 2012-10-04 | 2026-01-11 | 882 B | 770 kB | ![]() 142.251.38.104 |
Google Cloud CDN (CDN)
Cloud CDN uses Google's global edge network to serve content closer to users.Google Cloud (IaaS)
Google Cloud is a suite of cloud computing services.Apache HTTP Server:2.4.18 (Web servers)
Apache is a free and open-source cross-platform web server software.Ubuntu (Operating systems)
Ubuntu is a free and open-source operating system on Linux for the enterprise server, desktop, cloud, and IoT.Apache HTTP Server:2.4.58 (Web servers)
Apache is a free and open-source cross-platform web server software.Nginx (Web servers, Reverse proxies)
Nginx is a web server that can also be used as a reverse proxy, load balancer, mail proxy and HTTP cache.Varnish (Caching)
Varnish is a reverse caching proxy.OpenResty:1.19.9.1 (Web servers)
OpenResty is a web platform based on nginx which can run Lua scripts using its LuaJIT engine.Nginx:1.15.7 (Web servers, Reverse proxies)
Nginx is a web server that can also be used as a reverse proxy, load balancer, mail proxy and HTTP cache.Cloudflare (CDN)
Cloudflare is a web-infrastructure and website-security company, providing content-delivery-network services, DDoS mitigation, Internet security, and distributed domain-name-server services.Nginx:1.14.2 (Web servers, Reverse proxies)
Nginx is a web server that can also be used as a reverse proxy, load balancer, mail proxy and HTTP cache.Varnish:6.0 (Caching)
Varnish is a reverse caching proxy.PHP:7.2.34 (Programming languages)
PHP is a general-purpose scripting language used for web development.Google Cloud Storage (Miscellaneous)
Google Cloud Storage allows world-wide storage and retrieval of any amount of data at any time.ExoClick (Advertising)
ExoClick is a Barcelona-based online advertising company, which provides online advertising services to both advertisers and publishers.reCAPTCHA (Security)
reCAPTCHA is a free service from Google that helps protect websites from spam and abuse.Related reports
Threat Detection Systems
| Detection System | Indicator | Verdict | Alert |
|---|---|---|---|
| DNS4EU | hetetreff.com | malicious | Sinkholed |
| DNS4EU | www.hetetreff.com | malicious | Sinkholed |
| DNS4EU | trackoptimise.com | malicious | Sinkholed |
| Cloudflare DNS | pleaseclickmenow.com | malicious | Sinkholed |
JavaScript (29)
No JavaScripts
HTTP Transactions (56)
| URL | IP | Response | Size |
|---|



