Report Overview
Visitedpublic
2026-03-04 14:36:28
Tags
Submit Tags
URL
prime.broker.jsitesnest.com.ng
Finishing URL
prime.broker.jsitesnest.com.ng/
IP / ASN

86.107.77.108
Title
Prime Trades Option
Detections
urlquery
0
Network Intrusion Detection
0
Threat Detection Systems
2
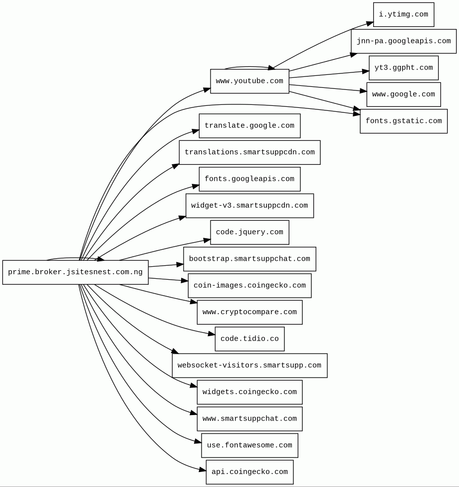
Host Summary
| Host | Rank | Registered | First Seen | Last Seen | Sent | Received | IP | Fingerprints |
|---|---|---|---|---|---|---|---|---|
www.google.com | 22 | 1997-09-15 | 2015-05-10 | 2026-03-01 | 455 B | 60 kB | ![]() 172.217.19.228 | |
translations.smartsuppcdn.com | 560346 | 2018-11-20 | 2022-11-04 | 2026-02-26 | 520 B | 7.7 kB | ![]() 185.76.9.11 | ![]() |
jnn-pa.googleapis.com | 1579 | 2005-01-25 | 2021-11-16 | 2026-03-02 | 1.2 kB | 1.2 kB | ![]() 172.217.20.170 | |
widgets.coingecko.com | 3132971 | 2014-03-26 | 2018-07-05 | 2026-02-26 | 463 B | 232 kB | ![]() 104.18.4.118 | |
www.youtube.com 1 alert(s) on this Host | 286 | 2005-02-15 | 2013-04-13 | 2026-03-02 | 5.1 kB | 3.6 MB | ![]() 192.178.25.14 | |
prime.broker.jsitesnest.com.ng 44 alert(s) on this Host | unknown | 2025-03-08 | 2026-02-09 | 2026-02-09 | 53 kB | 3.1 MB | ![]() 86.107.77.108 | ![]() |
translate.google.com | 609 | 1997-09-15 | 2012-05-30 | 2026-03-02 | 960 B | 440 B | ![]() 192.178.25.14 | |
fonts.googleapis.com | 313 | 2005-01-25 | 2012-05-23 | 2026-03-01 | 592 B | 24 kB | ![]() 216.58.207.202 | |
use.fontawesome.com | 6983 | 2012-10-18 | 2017-01-30 | 2026-03-01 | 1.1 kB | 130 kB | ![]() 104.21.27.152 | |
api.coingecko.com | 442226 | 2014-03-26 | 2018-05-18 | 2026-02-27 | 552 B | 5.2 kB | ![]() 172.66.172.219 | |
websocket-visitors.smartsupp.com | 411464 | 2012-08-25 | 2021-07-12 | 2026-02-26 | 619 B | 224 B | ![]() 3.72.154.187 | |
fonts.gstatic.com | unknown | 2008-02-11 | 2014-04-02 | 2026-03-01 | 4.5 kB | 301 kB | ![]() 216.58.207.195 | |
widget-v3.smartsuppcdn.com | 532262 | 2018-11-20 | 2022-10-03 | 2026-02-26 | 1.4 kB | 324 kB | ![]() 185.76.9.11 | ![]() |
code.jquery.com | 4915 | 2005-12-10 | 2012-05-21 | 2026-03-01 | 438 B | 90 kB | ![]() 151.101.2.137 | |
code.tidio.co | 120056 | 2014-06-01 | 2014-11-27 | 2026-02-25 | 854 B | 1.0 kB | ![]() 172.67.73.221 | |
coin-images.coingecko.com | 550283 | 2014-03-26 | 2024-05-30 | 2026-02-27 | 2.5 kB | 72 kB | ![]() 104.21.63.32 | |
www.smartsuppchat.com | 491650 | 2014-02-02 | 2017-01-30 | 2026-02-25 | 435 B | 19 kB | ![]() 185.76.9.12 | ![]() |
www.cryptocompare.com | 265475 | 2013-11-03 | 2015-07-15 | 2026-03-03 | 972 B | 9.1 kB | ![]() 104.18.31.136 | |
i.ytimg.com | 436 | 2007-12-11 | 2012-10-03 | 2026-03-02 | 556 B | 73 kB | ![]() 172.217.20.182 | |
bootstrap.smartsuppchat.com | 425291 | 2014-02-02 | 2018-01-29 | 2026-02-25 | 553 B | 1.6 kB | ![]() 63.182.5.119 | |
yt3.ggpht.com | 1275 | 2008-01-16 | 2014-01-15 | 2026-03-02 | 503 B | 3.6 kB | ![]() 216.58.207.225 |
CDN77 (CDN)
CDN77 is a content delivery network (CDN).Cloudflare (CDN)
Cloudflare is a web-infrastructure and website-security company, providing content-delivery-network services, DDoS mitigation, Internet security, and distributed domain-name-server services.Amazon Web Services (PaaS)
Amazon Web Services (AWS) is a comprehensive cloud services platform offering compute power, database storage, content delivery and other functionality.LiteSpeed (Web servers)
LiteSpeed is a high-scalability web server.Tidio (Live chat)
Tidio is a customer communication product. It provides multi-channel support so users can communicate with customers on the go. Live chat, messenger, or email are all supported.YouTube (Video players)
YouTube is a video sharing service where users can create their own profile, upload videos, watch, like and comment on other videos.Moment.js (JavaScript libraries)
Moment.js is a free and open-source JavaScript library that removes the need to use the native JavaScript Date object directly.Slick (JavaScript libraries)
Popper (Miscellaneous)
Popper is a positioning engine, its purpose is to calculate the position of an element to make it possible to position it near a given reference element.Bootstrap (UI frameworks)
Bootstrap is a free and open-source CSS framework directed at responsive, mobile-first front-end web development. It contains CSS and JavaScript-based design templates for typography, forms, buttons, navigation, and other interface components.jQuery:3.6.0 (JavaScript libraries)
jQuery is a JavaScript library which is a free, open-source software designed to simplify HTML DOM tree traversal and manipulation, as well as event handling, CSS animation, and Ajax.jQuery CDN (CDN)
jQuery CDN is a way to include jQuery in your website without actually downloading and keeping it your website's folder.Varnish (Caching)
Varnish is a reverse caching proxy.Nginx (Web servers, Reverse proxies)
Nginx is a web server that can also be used as a reverse proxy, load balancer, mail proxy and HTTP cache.Related reports
Threat Detection Systems
| Detection System | Indicator | Verdict | Alert |
|---|---|---|---|
| Private YARA rules | www.youtube.com/s/player/140dafda/player_es6.vflset/en_US/base.js | audit | Hunting_JS_WebAssembly |
| DNS4EU | prime.broker.jsitesnest.com.ng | malicious | Sinkholed |
JavaScript (213)
No JavaScripts
HTTP Transactions (89)
| URL | IP | Response | Size |
|---|





