Report Overview
Visitedpublic
2026-02-26 20:55:30
Tags
Submit Tags
URL
legalista.nl/
Finishing URL
legalista.nl/
IP / ASN

62.221.215.74
Title
Juridisch advies? Legalista.nl: de beste adviseur dichtbij snel gevonden!
Detections
urlquery
0
Network Intrusion Detection
0
Threat Detection Systems
3
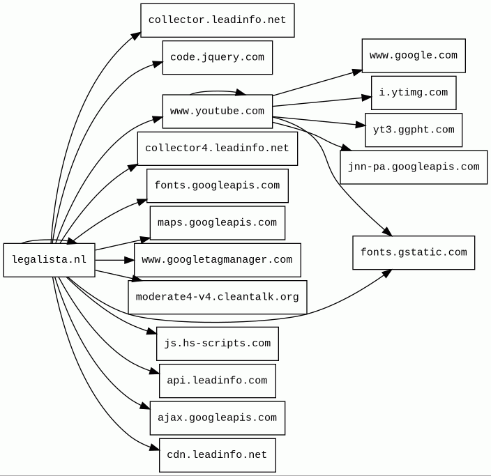
Host Summary
| Host | Rank | Registered | First Seen | Last Seen | Sent | Received | IP | Fingerprints |
|---|---|---|---|---|---|---|---|---|
www.youtube.com 2 alert(s) on this Host | 286 | 2005-02-15 | 2013-04-13 | 2026-02-23 | 9.4 kB | 6.6 MB | ![]() 216.58.207.238 | |
jnn-pa.googleapis.com | 1579 | 2005-01-25 | 2021-11-16 | 2026-02-23 | 2.4 kB | 2.3 kB | ![]() 216.58.207.202 | |
collector.leadinfo.net | 357843 | 2016-08-31 | 2018-02-10 | 2026-02-20 | 2.6 kB | 1.4 kB | ![]() 108.128.212.146 | |
fonts.googleapis.com | 313 | 2005-01-25 | 2012-05-23 | 2026-02-22 | 1.2 kB | 32 kB | ![]() 142.250.74.10 | |
maps.googleapis.com 1 alert(s) on this Host | 3442 | 2005-01-25 | 2012-05-22 | 2026-02-22 | 1.9 kB | 1.1 MB | ![]() 216.58.207.202 | |
api.leadinfo.com | 406608 | 1995-08-06 | 2018-04-25 | 2026-02-20 | 456 B | 477 B | ![]() 3.254.43.205 | ![]() |
legalista.nl 76 alert(s) on this Host | unknown | 2016-02-01 | 2026-02-26 | 2026-02-26 | 39 kB | 3.1 MB | ![]() 62.221.215.74 | ![]() ![]() ![]() ![]() ![]() |
www.google.com | 22 | 1997-09-15 | 2015-05-10 | 2026-02-22 | 910 B | 118 kB | ![]() 172.217.19.228 | |
ajax.googleapis.com | 3691 | 2005-01-25 | 2012-05-22 | 2026-02-22 | 482 B | 33 kB | ![]() 216.58.207.202 | |
cdn.leadinfo.net | 496164 | 2016-08-31 | 2018-09-28 | 2026-02-22 | 409 B | 63 kB | ![]() 3.164.230.90 | |
yt3.ggpht.com | 1275 | 2008-01-16 | 2014-01-15 | 2026-02-23 | 1.0 kB | 8.4 kB | ![]() 142.250.178.97 | |
moderate4-v4.cleantalk.org | 1814243 | 2012-09-28 | 2023-05-25 | 2026-02-22 | 475 B | 387 B | ![]() 159.69.51.30 | |
code.jquery.com | 4915 | 2005-12-10 | 2012-05-21 | 2026-02-22 | 427 B | 241 kB | ![]() 151.101.2.137 | |
collector4.leadinfo.net | 434152 | 2016-08-31 | 2025-01-27 | 2026-02-20 | 1.1 kB | 582 B | ![]() 52.49.246.251 | |
www.googletagmanager.com | 283 | 2011-11-11 | 2012-10-04 | 2026-02-22 | 885 B | 827 kB | ![]() 142.251.143.136 | |
i.ytimg.com | 436 | 2007-12-11 | 2012-10-03 | 2026-02-23 | 910 B | 36 kB | ![]() 172.217.19.246 | |
fonts.gstatic.com | unknown | 2008-02-11 | 2014-04-02 | 2026-02-22 | 4.3 kB | 362 kB | ![]() 172.217.21.163 | |
js.hs-scripts.com | 18499 | 2016-07-11 | 2016-08-09 | 2026-02-23 | 413 B | 467 B | ![]() 104.16.141.209 |
Debian (Operating systems)
Debian is a Linux software which is a free open-source software.Apache HTTP Server:2.4.66 (Web servers)
Apache is a free and open-source cross-platform web server software.Varnish (Caching)
Varnish is a reverse caching proxy.OpenResty (Web servers)
OpenResty is a web platform based on nginx which can run Lua scripts using its LuaJIT engine.Nginx (Web servers, Reverse proxies)
Nginx is a web server that can also be used as a reverse proxy, load balancer, mail proxy and HTTP cache.Google Maps (Maps)
Google Maps is a web mapping service. It offers satellite imagery, aerial photography, street maps, 360° interactive panoramic views of streets, real-time traffic conditions, and route planning for traveling by foot, car, bicycle and air, or public transportation.HashThemes Total (WordPress themes)
HashThemes Total is the powerful and creative multipurpose WordPress theme.prettyPhoto (JavaScript libraries)
jQuery (JavaScript libraries)
jQuery is a JavaScript library which is a free, open-source software designed to simplify HTML DOM tree traversal and manipulation, as well as event handling, CSS animation, and Ajax.PHP (Programming languages)
PHP is a general-purpose scripting language used for web development.Twitter typeahead.js (JavaScript libraries)
Google Analytics (Analytics)
Google Analytics is a free web analytics service that tracks and reports website traffic.Bootstrap (UI frameworks)
Bootstrap is a free and open-source CSS framework directed at responsive, mobile-first front-end web development. It contains CSS and JavaScript-based design templates for typography, forms, buttons, navigation, and other interface components.jQuery UI:1.11.4 (JavaScript libraries)
jQuery UI is a collection of GUI widgets, animated visual effects, and themes implemented with jQuery, Cascading Style Sheets, and HTML.MySQL (Databases)
MySQL is an open-source relational database management system.Google AdSense (Advertising)
Google AdSense is a program run by Google through which website publishers serve advertisements that are targeted to the site content and audience.bxSlider (Photo galleries, JavaScript libraries)
Add a respsonsive image slider to any website.jQuery CDN (CDN)
jQuery CDN is a way to include jQuery in your website without actually downloading and keeping it your website's folder.WordPress (CMS, Blogs)
WordPress is a free and open-source content management system written in PHP and paired with a MySQL or MariaDB database. Features include a plugin architecture and a template system.jQuery Migrate (JavaScript libraries)
Query Migrate is a javascript library that allows you to preserve the compatibility of your jQuery code developed for versions of jQuery older than 1.9.YouTube (Video players)
YouTube is a video sharing service where users can create their own profile, upload videos, watch, like and comment on other videos.Amazon Web Services (PaaS)
Amazon Web Services (AWS) is a comprehensive cloud services platform offering compute power, database storage, content delivery and other functionality.Amazon CloudFront (CDN)
Amazon CloudFront is a fast content delivery network (CDN) service that securely delivers data, videos, applications, and APIs to customers globally with low latency, high transfer speeds.Amazon S3 (CDN)
Amazon S3 or Amazon Simple Storage Service is a service offered by Amazon Web Services (AWS) that provides object storage through a web service interface.Cloudflare (CDN)
Cloudflare is a web-infrastructure and website-security company, providing content-delivery-network services, DDoS mitigation, Internet security, and distributed domain-name-server services.Related reports
Threat Detection Systems
| Detection System | Indicator | Verdict | Alert |
|---|---|---|---|
| Private YARA rules | maps.googleapis.com/maps-api-v3/api/js/64/2a/intl/nl_ALL/common.js | audit | Hunting_JS_WebAssembly |
| Private YARA rules | www.youtube.com/s/player/00c52fa0/player_es6.vflset/en_US/base.js | audit | Hunting_JS_WebAssembly |
| DNS4EU | legalista.nl | malicious | Sinkholed |
JavaScript (224)
No JavaScripts
HTTP Transactions (130)
| URL | IP | Response | Size |
|---|









