Report Overview
Visitedpublic
2025-12-22 01:36:02
Tags
Submit Tags
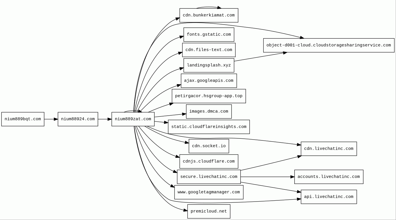
URL
nium889bqt.com/
Finishing URL
nium889zat.com/
IP / ASN

104.21.10.10
Title
Nium889 | Slot Online RTP Tinggi & Jackpot Setiap Hari
Detections
urlquery
0
Network Intrusion Detection
0
Threat Detection Systems
2
Host Summary
| Host | Rank | Registered | First Seen | Last Seen | Sent | Received | IP | Fingerprints |
|---|---|---|---|---|---|---|---|---|
landingsplash.xyz | 97769 | 2016-04-09 | 2016-04-22 | 2025-12-18 | 926 B | 180 kB | ![]() 172.67.184.92 | |
cdn.socket.io | 199187 | 2010-04-18 | 2015-03-23 | 2025-12-16 | 423 B | 50 kB | ![]() 3.164.240.102 | |
premicloud.net | 48055 | 2025-04-07 | 2025-04-16 | 2025-12-18 | 476 B | 96 kB | ![]() 104.21.87.62 | |
object-d001-cloud.cloudstoragesharingservice.com | 197194 | 2023-06-26 | 2023-06-28 | 2025-12-18 | 988 B | 180 kB | ![]() 104.18.17.236 | |
nium889zat.com | unknown | unknown | No data | No data | 144 kB | 1.3 MB | ![]() 92.243.74.2 | ![]() ![]() |
cdnjs.cloudflare.com | 1222 | 2009-02-17 | 2012-05-23 | 2025-12-21 | 1.5 kB | 160 kB | ![]() 104.17.25.14 | |
accounts.livechatinc.com | 44666 | 2005-10-31 | 2017-07-31 | 2025-12-15 | 534 B | 1.8 kB | ![]() 23.36.77.241 | |
fonts.gstatic.com | unknown | 2008-02-11 | 2014-04-02 | 2025-12-21 | 5.4 kB | 288 kB | ![]() 142.251.38.99 | |
secure.livechatinc.com | 8212 | 2005-10-31 | 2012-08-20 | 2025-12-15 | 713 B | 2.0 kB | ![]() 23.36.77.241 | |
www.googletagmanager.com | 283 | 2011-11-11 | 2012-10-04 | 2025-12-21 | 435 B | 437 kB | ![]() 216.58.207.200 | |
ajax.googleapis.com | 3691 | 2005-01-25 | 2012-05-22 | 2025-12-21 | 443 B | 88 kB | ![]() 142.250.74.10 | |
petirgacor.hsgroup-app.top 1 alert(s) on this Host | 1878370 | 2023-09-06 | 2024-12-16 | 2025-12-20 | 600 B | 911 B | ![]() 172.67.210.237 | |
nium88924.com | unknown | unknown | No data | No data | 482 B | 101 kB | ![]() 104.21.37.151 | |
cdn.livechatinc.com | 36142 | 2005-10-31 | 2012-06-22 | 2025-12-15 | 7.2 kB | 1.0 MB | ![]() 104.69.222.203 | |
cdn.files-text.com | 89437 | 2023-08-09 | 2024-04-10 | 2025-12-17 | 1.1 kB | 623 kB | ![]() 23.36.77.241 | |
api.livechatinc.com | 29526 | 2005-10-31 | 2013-12-20 | 2025-12-15 | 3.0 kB | 22 kB | ![]() 23.36.77.179 | |
images.dmca.com | 84234 | 2000-05-18 | 2012-06-18 | 2025-12-16 | 494 B | 6.3 kB | ![]() 194.242.11.186 | |
static.cloudflareinsights.com | 4073 | 2019-08-30 | 2019-09-24 | 2025-12-21 | 506 B | 20 kB | ![]() 104.16.80.73 | |
nium889bqt.com 1 alert(s) on this Host | unknown | unknown | No data | No data | 483 B | 101 kB | ![]() 172.67.131.40 | |
cdn.bunkerkiamat.com | 1613224 | 2024-11-30 | 2024-12-16 | 2025-12-20 | 78 kB | 25 MB | ![]() 104.18.42.227 |
Cloudflare (CDN)
Cloudflare is a web-infrastructure and website-security company, providing content-delivery-network services, DDoS mitigation, Internet security, and distributed domain-name-server services.Amazon Web Services (PaaS)
Amazon Web Services (AWS) is a comprehensive cloud services platform offering compute power, database storage, content delivery and other functionality.Vercel (PaaS)
Vercel is a cloud platform for static frontends and serverless functions.Amazon CloudFront (CDN)
Amazon CloudFront is a fast content delivery network (CDN) service that securely delivers data, videos, applications, and APIs to customers globally with low latency, high transfer speeds.Laravel (Web frameworks)
Laravel is a free, open-source PHP web framework.PHP:8.0.28 (Programming languages)
PHP is a general-purpose scripting language used for web development.OWL Carousel (JavaScript libraries)
OWL Carousel is an enabled jQuery plugin that lets you create responsive carousel sliders.Lightbox (JavaScript libraries)
Lightbox is small javascript library used to overlay images on top of the current page.crypto-js:4.1.1 (JavaScript libraries)
crypto-js is a JavaScript library of crypto standards.Google Hosted Libraries (CDN)
Google Hosted Libraries is a stable, reliable, high-speed, globally available content distribution network for the most popular, open-source JavaScript libraries.Socket.io (JavaScript frameworks)
Modernizr (JavaScript libraries)
Modernizr is a JavaScript library that detects the features available in a user's browser.jQuery:2.2.4 (JavaScript libraries)
jQuery is a JavaScript library which is a free, open-source software designed to simplify HTML DOM tree traversal and manipulation, as well as event handling, CSS animation, and Ajax.Bootstrap (UI frameworks)
Bootstrap is a free and open-source CSS framework directed at responsive, mobile-first front-end web development. It contains CSS and JavaScript-based design templates for typography, forms, buttons, navigation, and other interface components.Node.js (Programming languages)
Node.js is an open-source, cross-platform, JavaScript runtime environment that executes JavaScript code outside a web browser.cdnjs (CDN)
cdnjs is a free distributed JS library delivery service.Google Analytics (Analytics)
Google Analytics is a free web analytics service that tracks and reports website traffic.AMP (JavaScript frameworks)
AMP, originally created by Google, is an open-source HTML framework developed by the AMP open-source Project. AMP is designed to help webpages load faster.Cloudflare Browser Insights (Analytics, RUM)
Cloudflare Browser Insights is a tool that measures the performance of websites from the perspective of users.Google Cloud (IaaS)
Google Cloud is a suite of cloud computing services.Google Cloud Storage (Miscellaneous)
Google Cloud Storage allows world-wide storage and retrieval of any amount of data at any time.Bunny (CDN)
Microsoft ASP.NET (Web frameworks)
ASP.NET is an open-source, server-side web-application framework designed for web development to produce dynamic web pages.Cloudflare Bot Management (Security)
Cloudflare bot management solution identifies and mitigates automated traffic to protect websites from bad bots.Related reports
Threat Detection Systems
| Detection System | Indicator | Verdict | Alert |
|---|---|---|---|
| DNS0 Zero | nium889bqt.com | malicious | Sinkholed |
| DNS0 Zero | petirgacor.hsgroup-app.top | malicious | Sinkholed |
JavaScript (80)
| HASH | FROM | Size | First Seen | Last Seen | |
|---|---|---|---|---|---|
| 76fefb8784b928a7fa53e48276d0aec6 | DocumentWrite | 6.4 kB | 2025-12-22 | 2025-12-22 | |
Introduced by DocumentWrite First Seen 2025-12-22 Last Seen 2025-12-22 Times Seen 1 Size 6.4 kB (6396 bytes) MD5 76fefb8784b928a7fa53e48276d0aec6 SHA1 f443bd0d9ef1bea1db5988376ead325b7338f695 Loading... | |||||
| aaeff3d6984905f58c947655d04950b5 | DocumentWrite | 7.5 kB | 2025-12-22 | 2025-12-22 | |
Introduced by DocumentWrite First Seen 2025-12-22 Last Seen 2025-12-22 Times Seen 1 Size 7.5 kB (7523 bytes) MD5 aaeff3d6984905f58c947655d04950b5 SHA1 f12402bd6f20a1798857de5ef20ee7191e46cbcc Loading... | |||||
| 10672b6440933f1b584d0afb58cc3a20 | DocumentWrite | 27 kB | 2025-12-22 | 2025-12-22 | |
Introduced by DocumentWrite First Seen 2025-12-22 Last Seen 2025-12-22 Times Seen 1 Size 27 kB (26588 bytes) MD5 10672b6440933f1b584d0afb58cc3a20 SHA1 4e1c8fdc22b246065215de58757b4c7a085e56af Loading... | |||||
| 3fd7fb262366e42b2eeca31f9783a8a5 | DocumentWrite | 35 kB | 2025-12-22 | 2025-12-22 | |
Introduced by DocumentWrite First Seen 2025-12-22 Last Seen 2025-12-22 Times Seen 1 Size 35 kB (35242 bytes) MD5 3fd7fb262366e42b2eeca31f9783a8a5 SHA1 810d77b7e975398e7ffd810e3ce06d5c90c48414 Loading... | |||||
HTTP Transactions (257)
| URL | IP | Response | Size |
|---|





